Transcriptomics Reveals the Molecular Basis for Methyl Jasmonate to Promote the Synthesis of Monoterpenoids in Schizonepeta tenuifolia Briq.
Abstract
1. Introduction
2. Materials and Methods
2.1. Plant Materials and Treatments
2.2. Determination of Pulegone and Menthone Content by GC-MS
2.3. RNA Extraction and cDNA Library Construction
2.4. Transcriptome Sequencing and Assembly
2.5. Gene Functional Annotation
2.6. Differentially Expressed Gene (DEG) Analysis
2.7. Verification of Gene Expression Using Quantitative Real-Time PCR
3. Results
3.1. Quantitative Determination of Pulegone and Menthone Using GC-MS
3.2. Transcriptomic Sequencing and De Novo Assembly
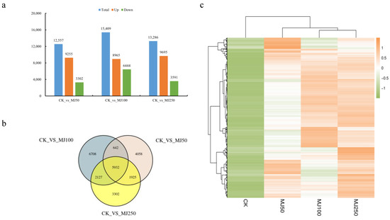
3.3. Analysis of Differentially Expressed Genes
3.4. Gene Ontology Enrichment and KEGG Pathway Analysis of DEG
3.5. Genes Involved in Jasmonate (JA) Signal Transduction-Related
3.6. Prediction of Genes Related to Monoterpenoid Synthesis Pathway
3.7. Identification and Analysis of Transcription Factors
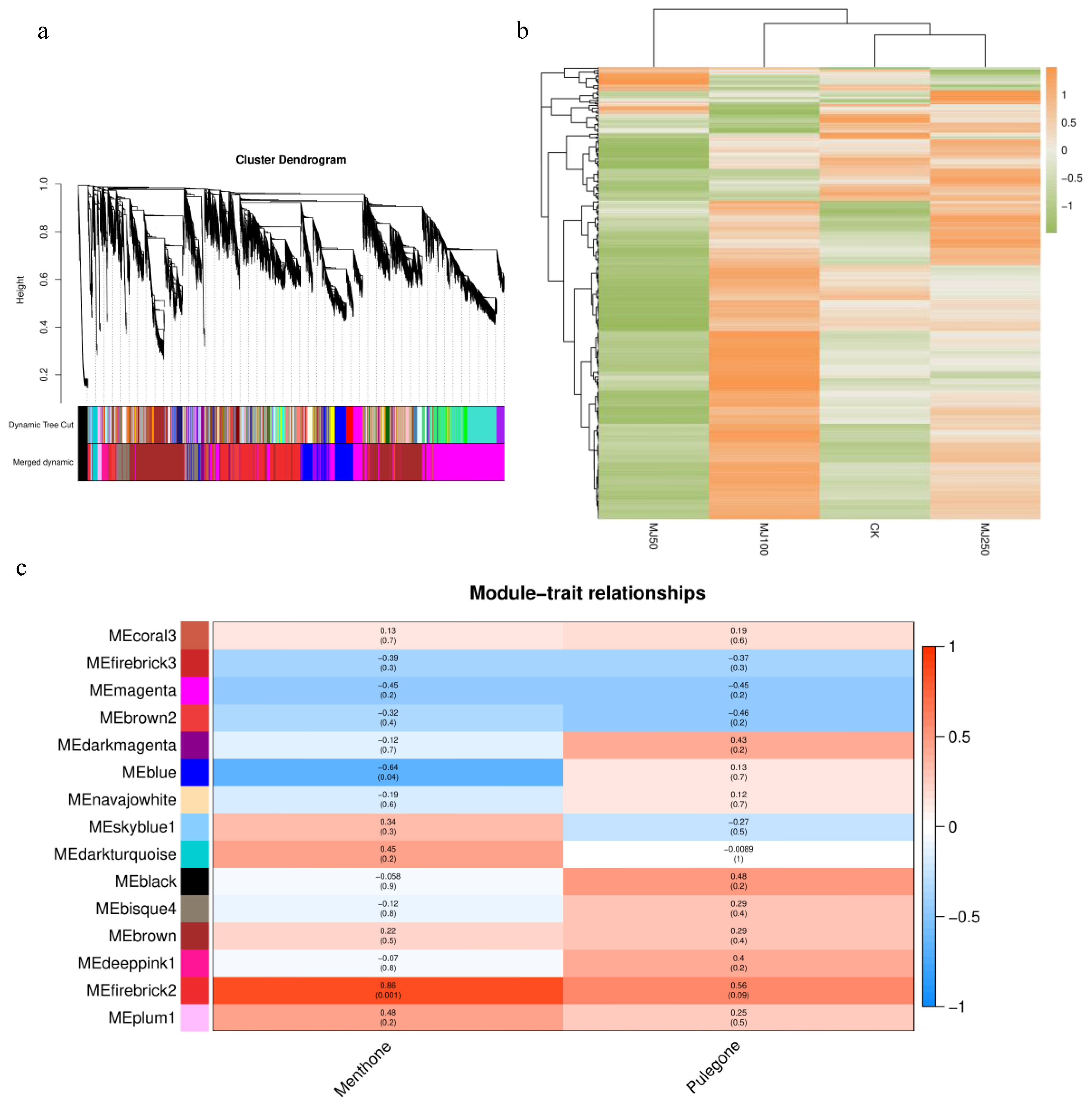
3.8. Weighted Gene Co-Expression Network (WGCNA) Analysis
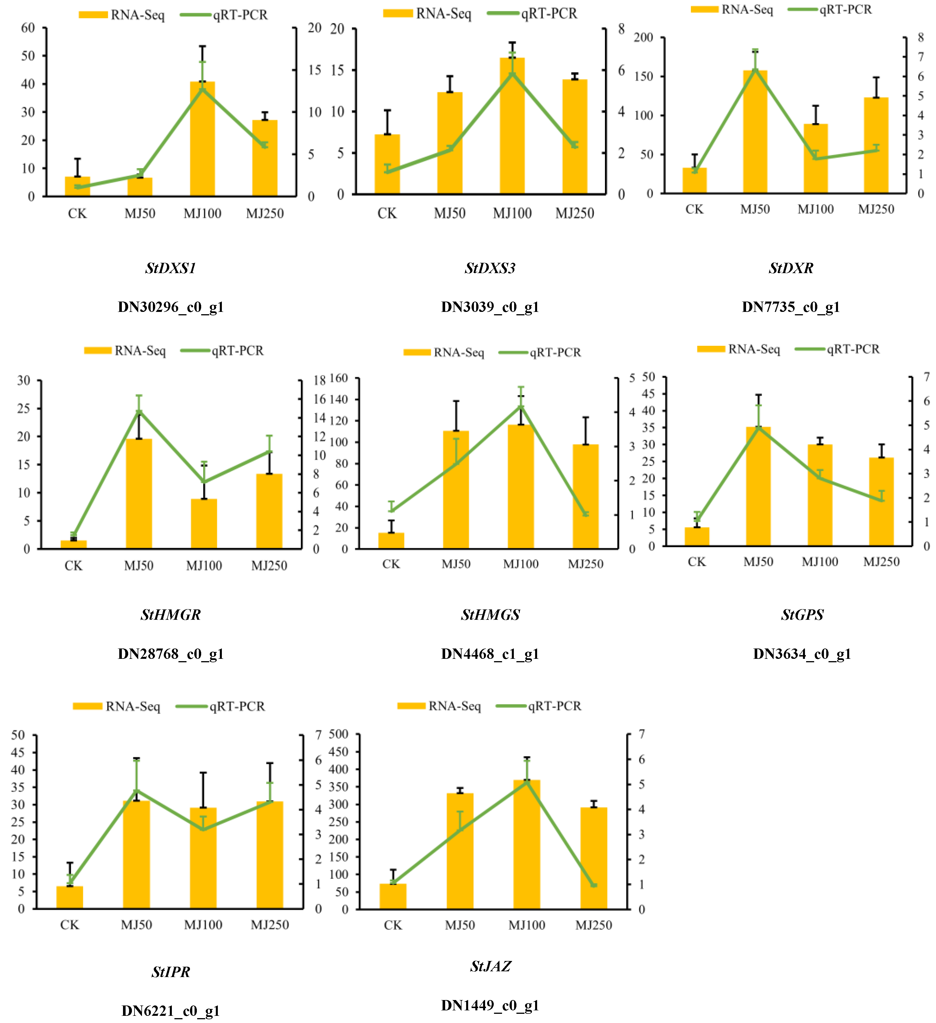
3.9. qRT-PCR Validation of Gene Expression Levels
4. Discussion
5. Conclusions
Supplementary Materials
Author Contributions
Funding
Institutional Review Board Statement
Informed Consent Statement
Data Availability Statement
Acknowledgments
Conflicts of Interest
References
- Zhou, Y.; Tang, N.Y.; Huang, L.J.; Zhao, Y.J.; Tang, X.Q.; Wang, K.C. Effects of Salt Stress on Plant Growth, Antioxidant Capacity, Glandular Trichome Density, and Volatile Exudates of Schizonepeta tenuifolia Briq. Int. J. Mol. Sci. 2018, 19, 252. [Google Scholar] [CrossRef] [PubMed]
- Zhao, X.Y.; Zhou, M.W. Review on Chemical Constituents of Schizonepeta tenuifolia Briq. and Their Pharmacological Effects. Molecules 2022, 27, 5249. [Google Scholar] [CrossRef] [PubMed]
- Lin, Y.H.; Chen, H.Y.; Chiu, J.C.; Chen, K.J.; Ho, H.Y.; Yang, S.H. Immunomodulation Effects of Schizonepeta tenuifolia Briq. On the IgE-Induced Allergic Model of RBL-2H3 Cells. Evid. Based Complement. Altern. Med. 2018, 2018, 6514705. [Google Scholar] [CrossRef] [PubMed]
- Chun, M.H.; Kim, E.K.; Yu, S.M.; Oh, M.S.; Moon, K.Y.; Jung, J.H.; Hong, J. GC/MS combined with chemometrics methods for quality control of Schizonepeta tenuifolia Briq: Determination of essential oils. Microchem. J. 2011, 97, 274–281. [Google Scholar] [CrossRef]
- Dhingra, A.K.; Chopra, B. Pulegone: An Emerging Oxygenated Cyclic Monoterpene Ketone Scaffold Delineating Synthesis, Chemical Reactivity, and Biological potential. Anti-Infect. Drug Discov. (Recent Adv.) 2023, 18, 16–28. [Google Scholar] [CrossRef]
- Silveira, N.S.D.; Oliveira-Silva, G.L.D.; Lamanes, B.D.F.; Prado, L.C.D.S.; Bispo-Da-Silva, L.B. The Aversive, Anxiolytic-Like, and Verapamil-Sensitive Psychostimulant Effects of Pulegone. Biol. Pharm. Bull. 2014, 37, 771–778. [Google Scholar] [CrossRef]
- Jain, J.; Kumar, Y.; Sinha, R.; Kumar, R.; Stables, J. Menthone Aryl Acid Hydrazones: A New Class of Anticonvulsants. Med. Chem. 2011, 7, 56–61. [Google Scholar] [CrossRef]
- Rahimi, Y.; Taleei, A.; Ranjbar, M. Changes in the expression of key genes involved in the biosynthesis of menthol and menthofuran in Mentha piperita L. under drought stress. Acta Physiol. Plant 2017, 39, 203. [Google Scholar] [CrossRef]
- McConkey, M.E.; Gershenzon, J.; Croteau, R.B. Developmental regulation of monoterpene biosynthesis in the glandular trichomes of peppermint. Plant Physiol. 2000, 122, 215–223. [Google Scholar] [CrossRef]
- Jin, J.J.; Panicker, D.; Wang, Q.; Kim, M.J.; Liu, J.; Yin, J.L.; Wong, L.; Jang, I.C.; Chua, N.H.; Sarojam, R. Next generation sequencing unravels the biosynthetic ability of Spearmint (Mentha spicata) peltate glandular trichomes through comparative transcriptomics. BMC Plant Biol. 2014, 14, 292. [Google Scholar] [CrossRef]
- Lin, G.Y.; Zhou, P.N.; Yin, M.J.; Liu, L.C.; Dai, S.L.; Liu, C.C.; Wu, Q.N. Cloning and bioinformatics analysis of the gene for 1-deoxy-D-xylulose-5-phosphate synthase from Schizonepeta tenuifolia. Chin. Herb. Med. 2021, 52, 527–537. [Google Scholar]
- Maruyama, T.; Ito, M.; Kiuchi, F.; Honda, G. Molecular Cloning, Functional Expression and Characterization of d-Limonene Synthase from Schizonepeta tenuifolia. Biol. Pharm. Bull. 2001, 24, 373–377. [Google Scholar] [CrossRef]
- Liu, L.C.; Yin, M.J.; Lin, G.Y.; Wang, Q.; Zhou, P.N.; Dai, S.L.; Sang, M.R.; Liu, C.C.; Wu, Q.N. Integrating RNA-seq with functional expression to analyze the regulation and characterization of genes involved in monoterpenoid biosynthesis in Nepeta tenuifolia Briq. Plant Physiol. Bioch. 2021, 167, 31–41. [Google Scholar] [CrossRef]
- Talebi, M.; Moghaddam, M.; Pirbalouti, A.G. Methyl jasmonate effects on volatile oil compounds and antioxidant activity of leaf extract of two basil cultivars under salinity stress. Acta Physiol. Plant 2018, 40, 34. [Google Scholar] [CrossRef]
- Wasternack, C.; Strnad, M. Jasmonate signaling in plant stress responses and development—Active and inactive compounds. New Biotech. 2016, 33, 604–613. [Google Scholar] [CrossRef]
- Wasternack, C.; Strnad, M. Jasmonates are signals in the biosynthesis of secondary metabolites—Pathways, transcription factors and applied aspects—A brief review. New Biotech. 2019, 48, 1–11. [Google Scholar] [CrossRef]
- Wang, Y.; Mostafa, S.; Zeng, W.; Jin, B. Function and Mechanism of Jasmonic Acid in Plant Responses to Abiotic and Biotic Stresses. Int. J. Mol. Sci. 2021, 22, 8568. [Google Scholar] [CrossRef]
- Zhou, M.L.; Johan, M. Jasmonate-responsive transcription factors regulating plant secondary metabolism. Biotechnol. Adv. 2016, 34, 441–449. [Google Scholar] [CrossRef]
- Jamwal, K.; Bhattacharya, S.; Puri, S. Plant growth regulator mediated consequences of secondary metabolites in medicinal plants. J. Appl. Res. Med. Aromat. Plants 2018, 9, 26–38. [Google Scholar] [CrossRef]
- Afrin, S.; Huang, J.J.; Luo, Z.Y. JA-mediated transcriptional regulation of secondary metabolism in medicinal plants. Sci. Bull. 2015, 60, 1062–1072. [Google Scholar] [CrossRef]
- Chen, C.; Chen, H.; Ni, M.; Yu, F. Methyl jasmonate application and flowering stage affect scent emission of Styrax japonicus. Flavour Frag. J. 2021, 36, 497–504. [Google Scholar] [CrossRef]
- McKee, M.C.; Wilson, S.A.; Roberts, S.C. The Interface amongst Conserved and Specialized Pathways in Non-Paclitaxel and Paclitaxel Accumulating Taxus Cultures. Metabolites 2021, 11, 688. [Google Scholar] [CrossRef] [PubMed]
- Gautam, J.K.; Giri, M.K.; Singh, D.; Chattopadhyay, S.; Nandi, A.K. MYC2 influences salicylic acid biosynthesis and defense against bacterial pathogens in Arabidopsis thaliana. Physiol. Plant. 2021, 173, 2248–2261. [Google Scholar] [CrossRef] [PubMed]
- Feng, K.; Hou, X.L.; Xing, G.M.; Liu, J.X.; Duan, A.Q.; Xu, Z.S.; Li, M.Y.; Zhuang, J.; Xiong, A.S. Advances in AP2/ERF super-family transcription factors in plant. Crit. Rev. Biotech. 2020, 40, 750–776. [Google Scholar] [CrossRef] [PubMed]
- Sarvepalli, K.; Gupta, M.D.; Challa, K.R.; Nath, U. Molecular cartography of leaf development—Role of transcription factors. Curr. Opin. Plant Biol. 2019, 47, 22–31. [Google Scholar] [CrossRef]
- Tedeschi, F.; Rizzo, P.; Huong, B.T.M.; Czihal, A.; Rutten, T.; Altschmied, L.; Scharfenberg, S.; Grosse, I.; Becker, C.; Weigel, D.; et al. EFFECTOR OF TRANSCRIPTION factors are novel plant-specific regulators associated with genomic DNA methylation in Arabidopsis. New Phytol. 2019, 221, 261–278. [Google Scholar] [CrossRef]
- Dong, Y.M.; Zhang, W.Y.; Li, J.R.; Wang, D.; Bai, H.T.; Li, H.; Shi, L. The transcription factor LaMYC4 from lavender regulates volatile Terpenoid biosynthesis. BMC Plant Biol. 2022, 22, 289. [Google Scholar] [CrossRef]
- Shi, J.L.; Cui, Y.J.; Xia, W.; Liu, S.L.; Ma, Z.; Tang, X.Q.; Wang, K.C.; Li, Y.F.; Gu, B.J. Effects of methyl jasmonate on antioxidant capacity, glandular trichome density and its secretion in Schizonepeta tenuifolia Briq. J. Nanjing Agric. Univ. 2023, in press. [Google Scholar]
- Nagano, A.J.; Kawagoe, T.; Sugisaka, J.; Honjo, M.N.; Iwayama, K.; Kudoh, H. Annual transcriptome dynamics in natural environments reveals plant seasonal adaptation. Nat. Plants 2019, 5, 74–83. [Google Scholar] [CrossRef]
- Vangelisti, A.; Natali, L.; Bernardi, R.; Sbrana, C.; Turrini, A.; Hassani-Pak, K.; Hughes, D.; Cavallini, A.; Giovannetti, M.; Giordani, T. Transcriptome changes induced by arbuscular mycorrhizal fungi in sunflower (Helianthus annuus L.) roots. Sci. Rep. 2018, 8, 4. [Google Scholar] [CrossRef]
- Shinozaki, Y.; Nicolas, P.; Fernandez-Pozo, N.; Ma, Q.Y.; Evanich, D.J.; Shi, Y.N.; Xu, Y.M.; Zheng, Y.; Snyder, S.I.; Martin, L.B.B.; et al. High-resolution spatiotemporal transcriptome mapping of tomato fruit development and ripening. Nat. Commun. 2018, 9, 364. [Google Scholar] [CrossRef] [PubMed]
- Pavlovich, P.V.; Cauchy, P. Sequences to Differences in Gene Expression: Analysis of RNA-Seq Data. Methods Mol. Biol. 2022, 2508, 279–318. [Google Scholar] [CrossRef] [PubMed]
- Liu, C.C.; Srividya, N.; Parrish, A.N.; Yue, W.; Shan, M.Q.; Wu, Q.N.; Lange, B.M. Morphology of glandular trichomes of Japanese catnip (Schizonepeta tenuifolia Briquet) and developmental dynamics of their secretory activity. Phytochemistry 2018, 150, 23–30. [Google Scholar] [CrossRef] [PubMed]
- Hill, K.; Krugmann, S.; Andrews, S.R.; Coadwell, W.J.; Finan, P.; Welch, H.C.; Hawkins, P.T.; Stephens, L.R. Regulation of P-Rex1 by phosphatidylinositol (3,4,5)-trisphosphate and Gβγ Subunits. J. Biol. Chem. 2005, 280, 4166–4173. [Google Scholar] [CrossRef] [PubMed]
- Chen, W.H.; Lu, Y.W.; Lai, F.; Chien, Y.H.; Hwu, W.L. Integrating human genome database into electronic health record with sequence alignment and compression mechanism. J. Med. Syst. 2012, 36, 2587–2597. [Google Scholar] [CrossRef] [PubMed]
- Deng, Y.Y.; Li, J.Q.; Wu, S.F.; Zhu, Y.P. Integrated nr Database in Protein Annotation System and Its Localization. Comput. Eng. 2006, 32, 71–74. [Google Scholar]
- The UniProt Consortium. UniProt: The universal protein knowledgebase. Nucleic Acids Res. 2017, 45, 158–169. [Google Scholar] [CrossRef]
- Ashburner, M.; Ball, C.A.; Blake, J.A.; Botstein, D.; Butler, H.; Cherry, J.M.; Davis, A.P.; Dolinski, K.; Dwight, S.S.; Eppig, J.T.; et al. Gene Ontology: Tool for the unification of biology. Nat. Genet. 2000, 25, 25–29. [Google Scholar] [CrossRef]
- Tatusov, R.L.; Galperin, M.Y.; Natale, D.A. The COG database: A tool for genome scale analysis of protein functions and evolution. Nucleic Acids Res. 2000, 28, 33–36. [Google Scholar] [CrossRef]
- Jensen, L.J.; Julien, P.; Kuhn, M.; Mering, C.; Muller, J.; Doerks, T.; Bork, P. eggNOG: Automated construction and annotation of orthologous groups of genes. Nucleic Acids Res. 2008, 36, 250–254. [Google Scholar] [CrossRef]
- Kanehisa, M.; Goto, S.; Kawashima, S.; Okuno, Y.; Hattori, M. The KEGG resource for deciphering the genome. Nucleic Acids Res. 2004, 32, 277–280. [Google Scholar] [CrossRef] [PubMed]
- Zhang, Z.; Wood, W.I. A profile hidden Markov model for signal peptides generated by HMMER. Bioinformatics 2003, 19, 307–308. [Google Scholar] [CrossRef] [PubMed]
- Finn, R.D.; Tate, J.; Mistry, J.; Coggill, P.C.; Sammut, S.J.; Hotz, H.R.; Ceric, G.; Forslund, K.; Eddy, S.R.; Sonnhammer, E.L.L. The Pfam protein families database. Nucleic Acids Res. 2004, 32, 138–141. [Google Scholar] [CrossRef]
- Love, M.I.; Huber, W.; Anders, S. Moderated estimation of fold change and dispersion for RNA-seq data with DESeq2. Genome Biol. 2014, 15, 550. [Google Scholar] [CrossRef]
- Chini, A.; Gimenez-Ibanez, S.; Goossens, A.; Solano, R. Redundancy and specificity in jasmonate signalling. Curr. Opin. Plant Biol. 2016, 33, 147–156. [Google Scholar] [CrossRef]
- Huang, H.; Liu, B.; Liu, L.Y.; Song, S.S. Jasmonate action in plant growth and development. J. Exp. Bot. 2017, 68, 1349–1359. [Google Scholar] [CrossRef]
- Wasternack, C.; Hause, B. Jasmonates: Biosynthesis, perception, signal transduction and action in plant stress response, growth and development. An update to the 2007 review in Annals of Botany. Ann. Bot. 2013, 111, 1021–1058. [Google Scholar] [CrossRef]
- Wasternack, C.; Song, S.S. Jasmonates: Biosynthesis, metabolism, and signaling by proteins activating and repressing transcription. J. Exp. Bot. 2017, 68, 1303–1321. [Google Scholar] [CrossRef]
- Ahmad, P.; Rasool, S.; Gul, A.; Sheikh, S.A.; Akram, N.A.; Ashraf, M.; Kazi, A.M.; Gucel, S. Jasmonates: Multifunctional Roles in Stress Tolerance. Front. Plant Sci. 2016, 7, 813. [Google Scholar] [CrossRef]
- Ali, M.S.; Baek, K.-H. Jasmonic Acid Signaling Pathway in Response to Abiotic Stresses in Plants. Int. J. Mol. Sci. 2020, 21, 621. [Google Scholar] [CrossRef]
- Shi, J.; Ma, C.Y.; Lin, Z. Transcriptional responses and flavor volatiles biosynthesis in methyl jasmonate-treated tea leaves. BMC Plant Biol. 2015, 15, 233. [Google Scholar] [CrossRef]
- Rubio-Rodríguez, E.; Vera-Reyes, I.; Sepúlveda-García, E.B.; Ramos-Valdivia, A.C.; Trejo-Tapia, G. Secondary metabolite production and related biosynthetic genes expression in response to methyl jasmonate in Castilleja tenuiflora Benth. in vitro plants. Plant Cell Tissue Organ. Cult. 2021, 144, 519–532. [Google Scholar] [CrossRef]
- Dong, Y.M.; Li, J.R.; Zhang, W.Y.; Bai, H.T.; Li, H.; Shi, L. Exogenous application of methyl jasmonate affects the emissions of volatile compounds in lavender (Lavandula angustifolia). Plant Physiol. Bioch. 2022, 185, 25–34. [Google Scholar] [CrossRef]
- Chen, X.A.; Wang, X.B.; Wu, A.D.; Li, J.R.; Huang, H.L.; Wang, X.L.; Zhan, R.T.; Chen, L.K. PatDREB Transcription Factor Activates Patchoulol Synthase Gene Promoter and Positively Regulates Jasmonate-Induced Patchoulol Biosynthesis. J. Agric. Food Chem. 2022, 70, 7188–7201. [Google Scholar] [CrossRef]
- Wang, R.; Xu, S.; Wang, N.; Xia, B.; Jiang, Y.M.; Wang, R. Transcriptome Analysis of Secondary Metabolism Pathway, Transcription Factors, and Transporters in Response to Methyl Jasmonate in Lycoris aurea. Front. Plant Sci. 2017, 7, 1971. [Google Scholar] [CrossRef]
- Riemann, M.; Riemann, M.; Takano, M. Rice JASMONATE RESISTANT 1 is involved in phytochrome and jasmonate signalling. Plant Cell Environ. 2008, 31, 783–792. [Google Scholar] [CrossRef]
- Xiang, L.; Zhu, S.Q.; Zhao, T.F.; Zhang, M.; Liu, W.H.; Chen, M.; Lan, X.Z.; Liao, Z.H. Enhancement of artemisinin content and relative expression of genes of artemisinin biosynthesis in Artemisia annua by exogenous MeJA treatment. Plant Growth Regul. 2015, 75, 435–441. [Google Scholar] [CrossRef]
- Chen, J.; Wang, J.; Wang, R.; Xian, B.; Ren, C.X.; Liu, Q.Q.; Wu, Q.H.; Pei, J. Integrated metabolomics and transcriptome analysis on flavonoid biosynthesis in safflower (Carthamus tinctorius L.) under MeJA treatment. BMC Plant Biol. 2020, 20, 353. [Google Scholar] [CrossRef]
- Tamogami, S.; Noge, K.; Abe, M.; Agrawal, G.K.; Rakwal, R. Methyl jasmonate is transported to distal leaves via vascular process metabolizing itself into JA-Ile and triggering VOCs emission as defensive metabolites. Plant Signal. Behav. 2012, 7, 1378–1381. [Google Scholar] [CrossRef]
- Suza, W.P.; Staswick, P.E. The role of JAR1 in Jasmonoyl-L-isoleucine production during Arabidopsis wound response. Planta 2008, 227, 1221–1232. [Google Scholar] [CrossRef]
- Gao, W.J.; Meng, Q.R.; Luo, H.; Chen, F.; Zhou, Y.W.; He, M. Transcriptional responses for biosynthesis of flavor volatiles in methyl jasmonate-treated Chrysanthemum indicum var. aromaticum leaves. Ind. Crop. Prod. 2020, 147, 112254. [Google Scholar] [CrossRef]
- Grassmann, O.; Hippeli, S.; Elstner, E.F. Plant’s defence and its benefits for animals and medicine: Role of phenolics and terpenoids in avoiding oxygen stress. Plant Physiol. Biochem. 2002, 40, 471–478. [Google Scholar] [CrossRef]
- Tholl, D. Biosynthesis and Biological Functions of Terpenoids in Plants. Adv. Biochem. Eng. Biotechnol. 2015, 148, 63–106. [Google Scholar] [CrossRef] [PubMed]
- Wei, Q.H.; Lan, K.R.; Liu, Y.Y.; Chen, R.; Hu, T.Y.; Zhao, S.J.; Yin, X.P.; Xie, T. Transcriptome analysis reveals regulation mechanism of methyl jasmonate-induced terpenes biosynthesis in Curcuma wenyujin. PLoS ONE 2022, 17, e0270309. [Google Scholar] [CrossRef] [PubMed]
- Hao, G.P.; Shi, R.J.; Tao, R.; Fang, Q.; Jiang, X.Y.; Ji, H.W.; Feng, L.; Huang, L.Q. Cloning, molecular characterization and functional analysis of 1-hydroxy-2-methyl-2-(E)-butenyl-4-diphosphate reductase (HDR) gene for diterpenoid tanshinone biosynthesis in Salvia miltiorrhiza Bge. f. alba. Plant Physiol. Biochem. 2013, 70, 21–32. [Google Scholar] [CrossRef]
- Qi, X.W.; Fang, H.L.; Yu, X.; Xu, D.B.; Li, L.; Liang, C.Y.; Lu, H.F.; Li, W.L.; Chen, Y.; Chen, Z.Q. Transcriptome Analysis of JA Signal Transduction, Transcription Factors, and Monoterpene Biosynthesis Pathway in Response to Methyl Jasmonate Elicitation in Mentha canadensis L. Int. J. Mol. Sci. 2018, 19, 2364. [Google Scholar] [CrossRef]
- Haberle, V.; Stark, A. Eukaryotic core promoters and the functional basis of transcription initiation. Nat. Rev. Mol. Cell. Biol. 2018, 19, 621–637. [Google Scholar] [CrossRef]
- Li, N.; Muthreich, M.; Huang, L.; Thurow, C.; Sun, T.; Zhang, Y.; Gatz, C. TGACG-BINDING FACTORs (TGAs) and TGA-interacting CC-type glutaredoxins modulate hyponastic growth in Arabidopsis thaliana. New Phytol. 2019, 221, 1906–1918. [Google Scholar] [CrossRef]
- Liu, T.Y.; Liao, J.J.; Shi, M.; Li, L.; Liu, Q.; Cui, X.; Ning, W.; Kai, G.Y. A jasmonate-responsive bHLH transcription factor TaMYC2 positively regulates triterpenes biosynthesis in Taraxacum antungense Kitag. Plant Sci. 2023, 326, 111506. [Google Scholar] [CrossRef]
- Yang, Z.Z.; Li, Y.Q.; Gao, F.Z.; Jin, W.; Li, S.Y.; Kimani, S.; Yang, S.; Bao, T.T.; Gao, X.; Wang, L. MYB21 interacts with MYC2 to control the expression of terpene synthase genes in flowers of Freesia hybrida and Arabidopsis thaliana. J. Exp. Bot. 2020, 71, 4140–4158. [Google Scholar] [CrossRef]
- Li, Y.L.; Chen, X.L.; Wang, J.Q.; Zou, G.P.; Wang, L.; Li, X.S. Two responses to MeJA induction of R2R3-MYB transcription factors regulate flavonoid accumulation in Glycyrrhiza uralensis Fisch. PLoS ONE 2020, 15, e0236565. [Google Scholar] [CrossRef]
- Taheri, H. Transcriptional Modulation of Structural and Regulatory Genes Involved in Isoprene Biosynthesis and Their Relevance to Oil Yield and Menthol Content in Peppermint (Mentha piperita L.) upon MeJA and GA3 Treatments. Russ. J. Plant Physiol. 2019, 66, 503–508. [Google Scholar] [CrossRef]
- Pauw, B.; Hilliou, F.; Martin, V.S.; Chatel, G.; De Wolf, C.J.F.; Champion, A.; Pre, M.; Van Duijn, B.; Kijne, J.W.; Van der Fits, L.; et al. Zinc Finger Proteins Act as Transcriptional Repressors of Alkaloid Biosynthesis Genes in Catharanthus roseus. J. Biol. Chem. 2004, 279, 52940–52948. [Google Scholar] [CrossRef]
- Dennis, D.J.; Han, S.S.; Schuurmans, C. bHLH transcription factors in neural development, disease, and reprogramming. Brain Res. 2019, 1705, 48–65. [Google Scholar] [CrossRef]
- Van Moerkercke, A.; Steensma, P.; Schweizer, F.; Pollier, J.; Gariboldi, I.; Payne, R.; Vanden Bossche, R.; Miettinen, K.; Espoz, J.; Purnama, P.C.; et al. The bHLH transcription factor BIS1 controls the iridoid branch of the monoterpenoid indole alkaloid pathway in Catharanthus roseus. Proc. Natl. Acad. Sci. USA 2015, 112, 8130–8135. [Google Scholar] [CrossRef]
- Tanabe, N.; Noshi, M.; Mori, D.; Nozawa, K.; Tamoi, M.; Shigeoka, S. The basic helix-loop-helix transcription factor, bHLH11 functions in the iron-uptake system in Arabidopsis thaliana. J. Plant. Res. 2019, 132, 93–105. [Google Scholar] [CrossRef]
- Ludwig, S.R.; Habera, L.F.; Dellaporta, S.L.; Wessler, S.R. Lc, a member of the maize R gene family responsible for tissue-specific anthocyanin production, encodes a protein similar to transcriptional activators and contains the myc-homology region. Proc. Natl. Acad. Sci. USA 1989, 86, 7092–7096. [Google Scholar] [CrossRef]
- Kemal, K.; Manners, J.M. MYC2: The Master in Action. Mol. Plant 2013, 6, 686–703. [Google Scholar] [CrossRef]
- Xu, Y.H.; Liao, Y.C.; Lv, F.F.; Zhang, Z.; Sun, P.W.; Gao, Z.H.; Hu, K.P.; Sui, C.; Jin, Y.; Wei, J.H. Transcription Factor AsMYC2 Controls the Jasmonate-Responsive Expression of ASS1 Regulating Sesquiterpene Biosynthesis in Aquilaria sinensis (Lour.) Gilg. Plant Cell Physiol. 2017, 58, 2257. [Google Scholar] [CrossRef]
- Hussain, T.; Rehman, N.; Inam, S.; Ajmal, W.; Afroz, A.; Muhammad, A.; Zafar, Y.; Ali, G.M.; Khan, M.R. Homotypic Clusters of Transcription Factor Binding Sites in the First Large Intron of AGL24 MADS-Box Transcription Factor Are Recruited in the Enhancement of Floral Expression. Plant Mol. Biol. Rep. 2019, 37, 24–40. [Google Scholar] [CrossRef]
- Ohta, M.; Sato, A.; Renhu, N.; Yamamoto, T.; Oka, N.; Zhu, J.K.; Tada, Y.; Suzaki, T.; Miura, K. MYC-type transcription factors, MYC67 and MYC70, interact with ICE1 and negatively regulate cold tolerance in Arabidopsis. Sci. Rep. 2018, 8, 11622. [Google Scholar] [CrossRef] [PubMed]
- Stadhouders, R.; Vidal, E.; Serra, F.; Stefano, B.D.; Dily, F.L.; Quilez, J.; Gomez, A.; Collombet, S.; Berenguer, C.; Cuartero, Y.; et al. Transcription factors orchestrate dynamic interplay between genome topology and gene regulation during cell reprogramming. Nat. Genet. 2018, 50, 238–249. [Google Scholar] [CrossRef] [PubMed]









| Length Range | Transcripts | Unigenes |
|---|---|---|
| 300–500 | 35,571(14.39%) | 25,482(28.83%) |
| 500–1000 | 48,578(19.66%) | 26,415(29.89%) |
| 1000–2000 | 58,610(23.72%) | 15,654(17.71%) |
| ≥2000 | 104,359(42.23%) | 20,822(23.56%) |
| Total Number | 247,118 | 88,373 |
| N50 Length | 3187 | 2678 |
Disclaimer/Publisher’s Note: The statements, opinions and data contained in all publications are solely those of the individual author(s) and contributor(s) and not of MDPI and/or the editor(s). MDPI and/or the editor(s) disclaim responsibility for any injury to people or property resulting from any ideas, methods, instructions or products referred to in the content. |
© 2023 by the authors. Licensee MDPI, Basel, Switzerland. This article is an open access article distributed under the terms and conditions of the Creative Commons Attribution (CC BY) license (https://creativecommons.org/licenses/by/4.0/).
Share and Cite
Shi, J.; Cui, Y.; Zhang, J.; Sun, L.; Tang, X. Transcriptomics Reveals the Molecular Basis for Methyl Jasmonate to Promote the Synthesis of Monoterpenoids in Schizonepeta tenuifolia Briq. Curr. Issues Mol. Biol. 2023, 45, 2738-2756. https://doi.org/10.3390/cimb45040179
Shi J, Cui Y, Zhang J, Sun L, Tang X. Transcriptomics Reveals the Molecular Basis for Methyl Jasmonate to Promote the Synthesis of Monoterpenoids in Schizonepeta tenuifolia Briq. Current Issues in Molecular Biology. 2023; 45(4):2738-2756. https://doi.org/10.3390/cimb45040179
Chicago/Turabian StyleShi, Jianling, Yingjing Cui, Jimeng Zhang, Liqiong Sun, and Xiaoqing Tang. 2023. "Transcriptomics Reveals the Molecular Basis for Methyl Jasmonate to Promote the Synthesis of Monoterpenoids in Schizonepeta tenuifolia Briq." Current Issues in Molecular Biology 45, no. 4: 2738-2756. https://doi.org/10.3390/cimb45040179
APA StyleShi, J., Cui, Y., Zhang, J., Sun, L., & Tang, X. (2023). Transcriptomics Reveals the Molecular Basis for Methyl Jasmonate to Promote the Synthesis of Monoterpenoids in Schizonepeta tenuifolia Briq. Current Issues in Molecular Biology, 45(4), 2738-2756. https://doi.org/10.3390/cimb45040179
