Extraction Methods and Sedative–Hypnotic Effects of Total Flavonoids from Ziziphus jujuba Mesocarp
Abstract
1. Introduction
2. Results
2.1. Optimization of TFZJM Extraction Conditions by Single-Factor Experiment
2.2. Statistical Analysis and Model Fitting
2.3. Response Surface Analysis of TFZJM Extraction Process
2.4. Results of TFZJM Purification Process
2.5. Effect of TFZJM Extract on Adsorption Rate at Different pH Values
2.6. Analysis and Identification of Constituents in TFZJM
2.7. Sleep Latency and Sleep Duration After TFZJM Treatment
2.8. HE Staining Analysis
2.9. ELISA Results
2.10. PCR Analysis
2.11. Western Blotting Results
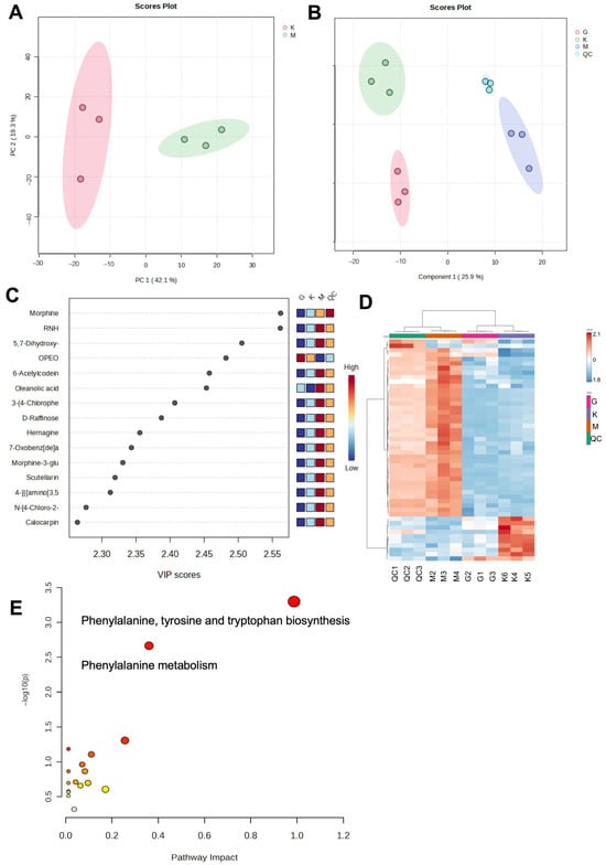
2.12. TFZJM Serum Metabolomics Analysis
3. Discussion
4. Materials and Methods
4.1. Material
4.2. Assay of Total Flavonoid Content
4.2.1. Plotting of Standard Curve
4.2.2. Determination of Total Flavonoid Content in Sample Solution
4.2.3. Single-Factor Experiment for Extraction Process
4.2.4. Response Surface Optimization and Design of Extraction Process
4.3. UPLC-Q-TOF-MS Analysis
4.3.1. Sample Preparation
4.3.2. Mass Spectrometry Conditions
4.3.3. Chromatographic Conditions
4.3.4. Data Analysis
4.4. Drug Preparation
4.4.1. Preparation of PCPA Suspension
4.4.2. Preparation of TFZJM Intragastric Solution
4.4.3. Preparation of Diazepam Intragastric Solution
4.5. Animals
4.6. Animal Modeling and Administration
4.7. HE Staining
4.8. ELISA Analysis
4.9. Western Blotting Analysis
4.10. RT-qPCR Analysis
4.11. Serum Metabolomics Analysis of TFZJM
4.11.1. Serum Sample Processing
4.11.2. Chromatography Mass Spectrometry Conditions
4.12. Data Processing and Analysis
5. Conclusions
Author Contributions
Funding
Institutional Review Board Statement
Informed Consent Statement
Data Availability Statement
Conflicts of Interest
Abbreviations
References
- Edinger, J.D.; Arnedt, J.T.; Bertisch, S.M.; Carney, C.E.; Harrington, J.J.; Lichstein, K.L.; Sateia, M.J.; Troxel, W.M.; Zhou, E.S.; Kazmi, U.; et al. Behavioral and psychological treatments for chronic insomnia disorder in adults: An American academy of sleep Medicine clinical practice guideline. J. Clin. Sleep Med. 2021, 17, 255–262. [Google Scholar] [CrossRef] [PubMed]
- Riemann, D.; Benz, F.; Dressle, R.J.; Espie, C.A.; Johann, A.F.; Blanken, T.F.; Leerssen, J.; Wassing, R.; Henry, A.L.; Kyle, S.D.; et al. Insomnia disorder: State of the science and challenges for the future. J. Sleep Res. 2022, 31, e13604. [Google Scholar] [CrossRef] [PubMed]
- Dopheide, J.A. Insomnia overview: Epidemiology, pathophysiology, diagnosis and monitoring, and nonpharmacologic therapy. Am. J. Manag. Care 2020, 26, S76–S84. [Google Scholar]
- Murillo-Rodríguez, E.; Arias-Carrión, O.; Zavala-García, A.; Sarro-Ramírez, A.; Huitrón-Reséndiz, S.; Arankowsky-Sandoval, G. Basic sleep mechanisms: An integrative review. Cent. Nerv. Syst. Agents Med. Chem. 2012, 12, 38–54. [Google Scholar] [CrossRef]
- Zhang, R.; Yang, Y.S.; Liu, X.C.; Yang, J.L.; Li, Y.H.; Shi, P.Z.; Yang, C.; Qu, B. Correlation study of basic Chinese medicine syndromes and neurotransmitter levels in patients with primary insomnia. Chin. J. Integr. Med. 2016. [Google Scholar] [CrossRef]
- Wang, Z.-J.; Liu, J.-F. The Molecular basis of insomnia: Implication for therapeutic approaches. Drug Dev. Res. 2016, 77, 427–436. [Google Scholar] [CrossRef]
- Drinčić, T.; van Dalfsen, J.H.; Kamphuis, J.; Jentsch, M.C.; van Belkum, S.M.; Meddens, M.J.; Penninx, B.W.J.H.; Schoevers, R.A. The Relationship between insomnia and the pathophysiology of major depressive disorder: An evaluation of a broad selection of serum and urine biomarkers. Int. J. Mol. Sci. 2023, 24, 8437. [Google Scholar] [CrossRef]
- Xiang, T.; Liao, J.; Cai, Y.; Fan, M.; Li, C.; Zhang, X.; Li, H.; Chen, Y.; Pan, J. Impairment of GABA inhibition in insomnia disorders: Evidence from the peripheral blood system. Front. Psychiatry 2023, 14, 1134434. [Google Scholar] [CrossRef]
- Zhang, X.H.; Zhang, X.; Liu, X.W.; Lai, P.H.; Cao, C.C.; Wang, Y.L.; Ren, L.J. Examining the Role of GLU/GABA to GLN metabolic cycle in the pathogenesis of post-stroke depressive disorder and insomnia. Neuropsychiatr. Dis. Treat. 2023, 19, 2833–2840. [Google Scholar] [CrossRef]
- Ahn, Y.; Kim, S.; Park, C.; Kim, J.E.; Suh, H.J.; Jo, K. Sleep-promoting activity of lotus (Nelumbo nucifera) rhizome water extract via GABAA receptors. Pharm. Biol. 2022, 60, 1341–1348. [Google Scholar] [CrossRef]
- Wang, W.; Wang, Y.; Guo, Q.; Li, H.; Wang, Z.; Li, J.; Li, T.; Tang, T.; Wang, Y.; Jia, Y.; et al. Valerian essential oil for treating insomnia via the serotonergic synapse pathway. Front. Nutr. 2022, 9, 927434. [Google Scholar] [CrossRef]
- Liu, Y.M.; Li, J.C.; Gu, Y.F.; Qiu, R.H.; Huang, J.Y.; Xue, R.; Li, S.; Zhang, Y.; Zhang, K.; Zhang, Y.Z. Cannabidiol exerts sedative and hypnotic effects in normal and insomnia model mice Through Activation of 5-HT1A Receptor. Neurochem. Res. 2024, 49, 1150–1165. [Google Scholar] [CrossRef]
- Wang, H.; Gu, Y.; Khalid, R.; Chen, X.; Han, T. Herbal medicines for insomnia through regulating 5-hydroxytryptamine receptors: A systematic review. Chin. J. Nat. Med. 2023, 21, 483–498. [Google Scholar] [CrossRef]
- Wu, G.; Wu, Y. Neuroprotective effect of Kurarinone against corticosterone-induced cytotoxicity on rat hippocampal neurons by targeting BACE1 to activate P13K-AKT signaling—A potential treatment in insomnia disorder. Pharmacol. Res. Perspe. 2023, 11, e1132. [Google Scholar] [CrossRef] [PubMed]
- Sánchez-García, S.; Moreno-Tamayo, K.; Ramírez-Aldana, R.; García-Peña, C.; Medina-Campos, R.H.; García dela Torre, P.; Rivero-Segura, N.A. Insomnia impairs both the pro-BDNF and the BDNF levels similarly to older adults with cognitive de-cline: An exploratory study. Int. J. Mol. Sci. 2023, 24, 7387. [Google Scholar] [CrossRef] [PubMed]
- Wang, W.; Wang, B.; Wang, J. The Strategy to Accelerate the Development of Chinese Ziziphi Spinosae Semen Industry Under the Background of Health. J. Chin. Med. Mater. 2023, 46, 1591–1594. [Google Scholar]
- Gong, L.; Xie, J.-B.; Lai, C.-J.-S.; Zhang, Y.-Q.; Cui, X.-S. Research Progress of Comprehensive Utilization of Ziziphi Spinosae Semen and Its By-products. Chin. J. Exp. Tradit. Med. Formulae 2021, 27, 222–230. [Google Scholar]
- Duan, J.A.; Guo, S.; Yan, H.; Zhao, M.; Su, S.L.; Huang, L.Q. Value discovery and resource utilization of by-products in production process of medicinal materials are important ways for poverty alleviation with Chinese herbal medicine industry. China J. Chin. Mater. Medica 2020, 45, 285–289. [Google Scholar]
- Wang, D.; Ho, C.T.; Bai, N. Ziziphi Spinosae Semen: An updated review on pharmacological activity, quality control, and application. J. Food Biochem. 2022, 46, e14153. [Google Scholar] [CrossRef]
- Parveen, S.; Bukhari, N.; Nazir, M.; Qureshi, W.A.; Yaqoob, A.; Shahid, M. Phytochemical analysis, in-vitro biological activities and Pearson correlation of total polyphenolic content with antioxidant activities of Ziziphus mauritiana fruit pulp and seed during different ripening stages. S. Afr. J. Bot. 2023, 157, 346–354. [Google Scholar] [CrossRef]
- Li, X.; He, J.Z.; Chen, C.; Yang, F.; Xiu, M. Research Progress on Sedative—Hypnotic Effect of Active Components in Suanzaoren (Semen Ziziphi Spinosae). J. Chin. Arch. Tradit. Chin. Med. 2022, 40, 23–31. [Google Scholar]
- Jiang, N.; Xu, X.; Yu, M.; Luo, X. Study on anti-depressive effect and mechanism of Swertisin. Nat. Prod. Res. Dev. 2019, 31, 129–134. [Google Scholar]
- Liu, J.; Zhai, W.M.; Yang, Y.X.; Shi, J.L.; Liu, Q.T.; Liu, G.L.; Guo, J.Y. GABA and 5-HT systems are implicated in the anxiolytic-like effect of spinosin in mice. Pharmacol. Biochem. Behav. 2015, 128, 41–49. [Google Scholar] [CrossRef] [PubMed]
- Wang, L.E.; Cui, X.Y.; Cui, S.Y.; Cao, J.X.; Zhang, J.; Zhang, Y.H.; Zhao, Y.Y. Potentiating effect of spinosin, a C-glycoside flavonoid of Semen Ziziphi spinosae, on pentobarbital-induced sleep may be related to postsynaptic 5-HT1A receptors. Phytomedicine 2010, 17, 404–409. [Google Scholar] [CrossRef]
- Zhang, J.P.; Liao, D.Q.; Li, L.; Chu, L. Reduced c-Fos expression in orexin neurons of the lateral hypothalamic area and the locus coeruleus following injection of spinosin into mice. Folia Morphol. 2020, 79, 429–437. [Google Scholar] [CrossRef]
- Jiang, J.G.; Huang, X.J.; Chen, J.; Lin, Q.S. Comparison of the sedative and hypnotic effects of flavonoids, saponins, and polysaccharides extracted from Semen Ziziphus jujube. Nat. Prod. Res. 2007, 21, 310–320. [Google Scholar] [CrossRef] [PubMed]
- Kim, S.; Hong, K.B.; Jo, K.; Suh, H.J. Quercetin-3-O-glucuronide in the ethanol extract of lotus leaf (Nelumbo nucifera) enhances sleep quantity and quality in a rodent model via a GABAergic mechanism. Molecules 2021, 26, 3023. [Google Scholar] [CrossRef] [PubMed]
- Hernández-Vázquez, L.; Cassani, J.; Heyerdahl-Viau, I.; Martínez-Casares, R.M.; Luna, H.; Dorantes-Barrón, A.M.; Estrada-Reyes, R. Recovery of naringin-rich flavonoid extracts from agroresidues with anxiolytic-and antidepressant-like effects in mice. Molecules 2022, 27, 8507. [Google Scholar] [CrossRef]
- Hernandez-Leon, A.; González-Trujano, M.E.; Fernández-Guasti, A. The anxiolytic-like effect of rutin in rats involves GABAA receptors in the basolateral amygdala. Behav. Pharmacol. 2017, 28, 303–312. [Google Scholar] [CrossRef]
- Bappi, M.H.; Prottay, A.A.S.; Kamli, H.; Sonia, F.A.; Mia, N.; Akbor, S.; Hossen, M.; Awadallah, S.; Mubarak, M.S.; Islam, M.T. Quercetin antagonizes the sedative effects of linalool, possibly through the GABAergic interaction pathway. Molecules 2023, 28, 5616. [Google Scholar] [CrossRef]
- Carvalho, R.S.M.; Duarte, F.S.; Lima, T.C.M. Involvement of GABAergic non-benzodiazepine sites in the anxiolytic-like and sedative effects of the flavonoid baicalein in mice. Behav. Brain Res. 2011, 221, 75–82. [Google Scholar] [CrossRef]
- Van Someren, E.J. Brain mechanisms of insomnia: New perspectives on causes and consequences. Physiol. Rev. 2020, 101, 995–1046. [Google Scholar] [CrossRef]
- Hu, J.; Wei, S.S.; Jiang, H.Z.; Luo, J.Y.; Yang, W.; Zhang, Y.M.; Wang, X.; Wen, C.N. Research progress in pharmacotherapy of insomnia. China J. Chin. Mater. Medica 2023, 48, 5122–5130. [Google Scholar]
- Krystal, A.D.; Prather, A.A.; Ashbrook, L.H. The assessment and management of insomnia: An update. World Psychiatry 2019, 18, 337–352. [Google Scholar] [CrossRef]
- Clinton, J.M.; Davis, C.J.; Zielinski, M.R.; Jewett, K.A.; Krueger, J.M. Biochemical regulation of sleep and sleep biomarkers. J. Clin. Sleep Med. 2011, 7, S38–S42. [Google Scholar] [CrossRef]
- Yan, Y.; Li, Q.; Du, H.-Z.; Shen, C.-X.; Li, A.-P.; Pei, X.-P.; Chen, H.D.; Qin, X.-M. Determination of five neurotransmitters in the rat brain for the study of the hypnotic effects of Ziziphi Spinosae Semen aqueous extract on insomnia rat model by UPLC-MS/MS. Chin. J. Nat. Med. 2019, 17, 551–560. [Google Scholar] [CrossRef] [PubMed]
- Oh, D.R.; Kim, Y.; Jo, A.; Choi, E.J.; Oh, K.N.; Kim, J.; Kang, H.; Kim, Y.R.; Choi, C. Sedative and hypnotic effects of Vaccinium bracteatum Thunb. through the regulation of serotonegic and GABAA-ergic systems: Involvement of 5-HT1A receptor agonistic activity. Biomed. Pharmacother. 2019, 109, 2218–2227. [Google Scholar] [CrossRef] [PubMed]
- Benson, K.L.; Bottary, R.; Schoerning, L.; Baer, L.; Gonenc, A.; Jensen, J.E.; Winkelman, J.W. 1H MRS measurement of cortical GABA and glutamate in primary insomnia and major depressive disorder: Relationship to sleep quality and depression severity. J. Affect. Disorders. 2020, 274, 624–631. [Google Scholar] [CrossRef] [PubMed]
- Ye, X.; Sun, C.; Zhao, Y.; Wang, W.; Li, Z.; Liu, L.; Han, X. Promotion of sleep by cinnamic acid in parachlorophenylalanine-induced insomnia in rats. Int. Immunopharmacol. 2025, 158, 114852. [Google Scholar] [CrossRef]
- Xiao, F.; Shao, S.; Zhang, H.; Li, G.; Piao, S.; Zhao, D.; Li, G.; Yan, M. Neuroprotective effect of Ziziphi Spinosae Semen on rats with p-chlorophenylalanine-induced insomnia via activation of GABAA receptor. Front Pharmacol. 2022, 13, 965308. [Google Scholar] [CrossRef]
- Rahmani, M.; Rahmani, F.; Rezaei, N. The brain-derived neurotrophic factor: Missing link between sleep deprivation, insomnia, and depression. Neurochem. Res. 2020, 45, 221–231. [Google Scholar] [CrossRef]
- Schmitt, K.; Holsboer-Trachsler, E.; Eckert, A. BDNF in sleep, insomnia, and sleep deprivation. Ann. Med. 2016, 48, 42–51. [Google Scholar] [CrossRef]
- Wu, Y.; Yao, C.; Zhang, L.; Wu, G. Sophora flavescens alcohol extract ameliorates insomnia and promotes PI3K/AKT/BDNF signaling transduction in insomnia model rats. NeuroReport 2024, 35, 275–282. [Google Scholar] [CrossRef] [PubMed]
- Tang, Q.; Guo, Q.; Li, K.; Fei, F. VRT-043198 ameliorates surgery-induced neurocognitive disorders by restoring the NGF and BNDF expression in aged mice. Neuropsych Dis. Treat. 2022, 18, 1027–1037. [Google Scholar] [CrossRef] [PubMed]
- Ballesio, A.; Zagaria, A.; Curti, D.G.; Moran, R.; Goadsby, P.J.; Rosenzweig, I.; Lombardo, C. Peripheral brain-derived neurotrophic factor (BDNF) in insomnia: A systematic review and meta-analysis. Sleep Med. Rev. 2022, 67, 101738. [Google Scholar] [CrossRef] [PubMed]
- Chu, Y.; Zhang, Y.; Liu, J.; Du, C.; Yan, Y. An integrated liver, hippocampus and serum metabolomics based on UPLC-Q-TOF-MS revealed the therapeutical mechanism of Ziziphi Spinosae Semen in p-chlorophenylalanine-induced insomnia rats. BMC 2023, 38, e5796. [Google Scholar] [CrossRef]
- Si, Y.; Chen, X.; Guo, T.; Wei, W.; Wang, L.; Zhang, F.; Sun, X.; Liu, M. Comprehensive 16S rDNA Sequencing and LC-MS/MS-based metabolomics to investigate intestinal flora and metabolic profiles of the serum, hypothalamus and hippocampus in p-chlorophenylalanine-induced insomnia rats treated with lilium brownie. Neurochem. Res. 2021, 47, 574–589. [Google Scholar] [CrossRef]
- Hua, Y.; Guo, S.; Xie, H.; Zhu, Y.; Yan, H.; Tao, W.W.; Shang, E.; Qian, D.; Duan, J.A. Ziziphus jujuba Mill. var. spinosa (Bunge) Hu ex H. F. Chou seed ameliorates insomnia in rats by regulating metabolomics and intestinal flora composition. Front Pharmacol. 2021, 12, 653767. [Google Scholar] [CrossRef]
- Yang, Y.; Chen, Z.; Yan, G.; Kong, L.; Yang, L.; Sun, H.; Han, Y.; Zhang, J.; Wang, X. Mass spectrum oriented metabolomics for evaluating the efficacy and discovering the metabolic mechanism of Naoling Pian for insomnia. J. Pharmaceut Biomed. 2023, 236, 115756. [Google Scholar] [CrossRef]
- Choi, K.; Lee, Y.J.; Park, S.; Je, N.K.; Suh, H.S. Efficacy of melatonin for chronic insomnia: Systematic reviews and meta-analyses. Sleep Med. Rev. 2022, 66, 101692. [Google Scholar] [CrossRef]
- Kyei-Baffour, V.O.; Vijaya, A.K.; Burokas, A.; Daliri, E.B.M. Psychobiotics and the gut-brain axis: Advances in metabolite quantification and their implications for mental health. Crit. Rev. Food Sci. Nutr. 2025, 1–20. [Google Scholar] [CrossRef]
- Agus, A.; Planchais, J.; Sokol, H. Gut microbiota regulation of tryptophan metabolism in health and disease. Cell Host Microbe 2018, 23, 716–724. [Google Scholar] [CrossRef]
- Stenberg, D. Neuroanatomy and neurochemistry of sleep. Cell. Mol. Life Sci. 2007, 64, 1187–1204. [Google Scholar] [CrossRef]
- Duman, R.S. Neurobiology of stress, depression, and rapid acting antidepressants: Remodeling synaptic connections. Depress. Anxiety 2014, 31, 291–296. [Google Scholar] [CrossRef] [PubMed]
- Duman, R.S.; Heninger, G.R.; Nestler, E.J. A molecular and cellular theory of depression. Arch. Gen. Psychiatry 1997, 54, 597–606. [Google Scholar] [CrossRef]
- Faraguna, U.; Vyazovskiy, V.V.; Nelson, A.B.; Tononi, G.; Cirelli, C. A causal role for brain-derived neurotrophic factor in the homeostatic regulation of sleep. J. Neurosci. 2008, 28, 4088–4095. [Google Scholar] [CrossRef] [PubMed]
- McAllister, A.K. Spatially restricted actions of BDNF. Neuron 2002, 36, 549–550. [Google Scholar] [CrossRef]
- Trushina, E.; Dutta, T.; Persson, X.M.T.; Mielke, M.M.; Petersen, R.C. Identification of altered metabolic pathways in plasma and CSF in mild cognitive impairment and Alzheimer’s disease using metabolomics. PLoS ONE 2013, 8, e63644. [Google Scholar] [CrossRef] [PubMed]
- Xiao, F.; Du, Y.; Lv, Z.; Chen, S.; Zhu, J.; Sheng, H.; Guo, F. Effects of essential amino acids on lipid metabolism in mice and humans. J. Mol. Endocrinol. 2016, 57, 223–231. [Google Scholar] [CrossRef]
- Ma, M.; Song, Z.; Chen, L.; Tang, Z.; Kong, X.; Duan, J. Optimization of extraction and purification process of total flavonoids from Carthamus tinctorius L. leaf and its anti-acute liver injury activity. Nat. Prod. Res. Dev. 2023, 35, 108–117. [Google Scholar]
- Li, B.; Yang, Y.; Song, Z.; Tang, Z. Comparative analysis of the sedative and hypnotic effects among various parts of Zizyphus spinosus Hu and their chemical analysis. Pharmaceuticals 2024, 17, 413. [Google Scholar] [CrossRef]












| Number | Extraction Time (A, min) | Ethanol Concentration (B, %) | Solid-to-Liquid Ratio (C, g·mL−1) | Total Flavonoid Yield (%) |
|---|---|---|---|---|
| 1 | 60 | 70 | 20 | 1.58 |
| 2 | 60 | 60 | 25 | 1.89 |
| 3 | 90 | 60 | 30 | 1.37 |
| 4 | 60 | 70 | 30 | 1.67 |
| 5 | 90 | 60 | 20 | 1.49 |
| 6 | 60 | 60 | 25 | 1.97 |
| 7 | 60 | 50 | 20 | 1.54 |
| 8 | 60 | 60 | 25 | 1.91 |
| 9 | 30 | 60 | 30 | 1.55 |
| 10 | 30 | 70 | 25 | 1.42 |
| 11 | 90 | 50 | 25 | 1.35 |
| 12 | 60 | 60 | 25 | 1.95 |
| 13 | 60 | 60 | 25 | 1.88 |
| 14 | 30 | 60 | 20 | 1.32 |
| 15 | 90 | 70 | 25 | 1.39 |
| 16 | 60 | 50 | 30 | 1.56 |
| 17 | 30 | 50 | 25 | 1.35 |
| Sum of Squares | Mean Square | F Value | p Value | |
|---|---|---|---|---|
| Model | 0.8696 | 0.0966 | 108.22 | <0.0001 |
| A | 0.0002 | 0.0002 | 0.224 | 0.6504 |
| B | 0.0084 | 0.0084 | 9.46 | 0.0179 |
| C | 0.006 | 0.006 | 6.78 | 0.0353 |
| AB | 0.0002 | 0.0002 | 0.252 | 0.6311 |
| AC | 0.0306 | 0.0306 | 34.3 | 0.0006 |
| BC | 0.0012 | 0.0012 | 1.37 | 0.2798 |
| A2 | 0.5121 | 0.5121 | 573.57 | <0.0001 |
| B2 | 0.1581 | 0.1581 | 177.03 | <0.0001 |
| C2 | 0.0811 | 0.0811 | 90.79 | <0.0001 |
| Residual error | 0.0063 | 0.0009 | ||
| Lack of fit | 0.0003 | 0.0001 | 0.0556 | 0.9805 |
| Pure error | 0.006 | 0.0015 | ||
| R2 | 0.9929 | |||
| R2adj | 0.9837 | |||
| CV | 1.87 |
| No. | RT (min) | M/Z (Da) | Molecular Formula | Compound Name | Mode | CAS | Secondary Fragment |
|---|---|---|---|---|---|---|---|
| 1 | 7.58 | 477.0700 | C21H18O13 | Miquelianin | [M-H]-1 | 22688-79-5 | |
| 2 | 12.67 | 579.1725 | C27H32O14 | Naringin | [M-H]-1 | 10236-47-2 | 583.13; 583.17; 583.19; 582.18; 581.18 |
| 3 | 13.09 | 609.1462 | C27H30O16 | Rutin | [M-H]-1 | 153-18-4 | 1219.3; 976.3; 975.3; 955.2; 783.1 |
| 4 | 11.49 | 361.0917 | C18H16O8 | 5,7-dihydroxy-2-(3-hydroxy-4-methoxyphenyl)-3,6-dimethoxy-4H-chromen-4-one | [M+H]+1 | 17313-52-9 | |
| 5 | 11.61 | 193.0500 | C10H8O4 | 7-hydroxy-6-methoxy-2H-chromen-2-one | [M+H]+1 | 92-61-5 | 197.12; 197.08; 196.1; 196 |
| 6 | 13.09 | 303.0497 | C15H10O7 | Quercetin | [M+H]+1 | 117-39-5 | 307.12; 307.14; 306.13; 306.1; 305.1 |
| 7 | 13.10 | 465.1028 | C21H20O12 | Quercetin-3β-D-glucoside | [M+H]+1 | 482-35-9 | 469.11; 468.13; 468.19; 4657.15; 466.17; 466.11 |
| 8 | 14.03 | 261.1125 | C15H18O5 | 8-(2,3-dihydroxy-3-methylbutyl)-7-methoxy-2H-chromen-2-one | [M+H]+1 | 5673-37-0 | 263.1; 262.1; 261.08; 261.11; 258.11 |
| 9 | 14.65 | 207.0654 | C11H10O4 | Scoparone | [M+H]+1 | 120-08-1 | 233.08; 229.14; 229.15; 2226.11; 225.15 |
| 10 | 14.72 | 447.0924 | C21H18O11 | Baicalin | [M+H]+1 | 21967-41-9 | 5686.35; 91.82; 569.26; 522.18 |
| Number | Metabolite | HMDB | Tendency | |
|---|---|---|---|---|
| Control Group vs. Model Group | Drug Group vs. Model Group | |||
| 1 | L-Tyrosine | HMDB0000158 | ↓ 3) | ↑ 3) |
| 2 | L-Dopa | HMDB0000181 | ↓ 3) | ↑ 3) |
| 3 | L-Isoleucine | HMDB0000172 | ↓ 3) | ↑ 3) |
| 4 | L-Phenylalanine | HMDB0000159 | ↓ 3) | ↑ 3) |
| 5 | trans-Aconitic acid | HMDB0000958 | ↑ 3) | ↓ 3) |
| 6 | Oleanolic acid | HMDB0002364 | ↑ 3) | ↓ 3) |
| 7 | D-Raffinose | HMDB0003213 | ↑ 3) | ↓ 3) |
| 8 | Morphine | HMDB0014440 | ↑ 3) | ↓ 3) |
| 9 | L-Glutamic acid | HMDB0000148 | ↓ 3) | ↑ 3) |
| 10 | Decanoylcarnitine | HMDB0000651 | ↓ 3) | ↑ 3) |
| Level | Factor | ||
|---|---|---|---|
| Extraction Time (A, min) | Ethanol Concentration (B, %) | Solid-to-Liquid Ratio (C, g·mL−1) | |
| −1 | 30 | 30 | 1:20 |
| 0 | 60 | 60 | 1∶25 |
| 1 | 90 | 90 | 1∶30 |
| Primer Name | Segment Length | Forward Primer | Reverse Primer |
|---|---|---|---|
| BDNF | 136 | GCCCATGAAAGAAGTAAACGTCC | AGTGTCAGCCAGTGATGTCGTC |
| 5-HT1AR | 302 | ACTCCACTTTCGGCGCTTTC | GGCTGACCATTCAGGCTCTTC |
| GABAARα1 | 166 | CCAAGTCTCCTTCTGGCTCAAC | CTTTTCTGGAACCACGCTTTTG |
| GAPDH | 133 | CCTCGTCCCGTAGACAAAATG | TGAGGTCAATGAAGGGGTCGT |
Disclaimer/Publisher’s Note: The statements, opinions and data contained in all publications are solely those of the individual author(s) and contributor(s) and not of MDPI and/or the editor(s). MDPI and/or the editor(s) disclaim responsibility for any injury to people or property resulting from any ideas, methods, instructions or products referred to in the content. |
© 2025 by the authors. Licensee MDPI, Basel, Switzerland. This article is an open access article distributed under the terms and conditions of the Creative Commons Attribution (CC BY) license (https://creativecommons.org/licenses/by/4.0/).
Share and Cite
Li, J.; Li, B.; Shi, X.; Yang, Y.; Song, Z. Extraction Methods and Sedative–Hypnotic Effects of Total Flavonoids from Ziziphus jujuba Mesocarp. Pharmaceuticals 2025, 18, 1272. https://doi.org/10.3390/ph18091272
Li J, Li B, Shi X, Yang Y, Song Z. Extraction Methods and Sedative–Hypnotic Effects of Total Flavonoids from Ziziphus jujuba Mesocarp. Pharmaceuticals. 2025; 18(9):1272. https://doi.org/10.3390/ph18091272
Chicago/Turabian StyleLi, Jie, Baojian Li, Xinbo Shi, Yuangui Yang, and Zhongxing Song. 2025. "Extraction Methods and Sedative–Hypnotic Effects of Total Flavonoids from Ziziphus jujuba Mesocarp" Pharmaceuticals 18, no. 9: 1272. https://doi.org/10.3390/ph18091272
APA StyleLi, J., Li, B., Shi, X., Yang, Y., & Song, Z. (2025). Extraction Methods and Sedative–Hypnotic Effects of Total Flavonoids from Ziziphus jujuba Mesocarp. Pharmaceuticals, 18(9), 1272. https://doi.org/10.3390/ph18091272

