Contributions to the Development of Fire Detection and Intervention Capabilities Using an Indoor Air Quality IoT Monitoring System
Abstract
1. Introduction
- Section 2 presents the fire detection systems and methods found in the scientific literature, and a compares the solution proposed in this paper with those from other studies.
- Section 3 describes the IoT indoor air quality monitoring system that underlies the proposed technical solution. The paper uses this IoT monitoring system to add new fire detection functionality.
- Section 4 presents the experiments on fire detection using the indoor air quality sensors and a statistical analysis of the normal functioning of the sensors to determine the thresholds for detecting abnormal situations.
- Section 5 presents the original solution for implementing the detection logic within the cloud platform of the monitoring system. A valuable component of the solution is the geospatial representation of the interior space affected by a fire, which allows for the planning of the intervention by fire teams.
- Section 6 draws conclusions and outlines future developments.
2. Fire Detection in Scientific Literature
- Smoke detectors: These are the most widely used fire detection devices, designed to sense smoke particles in the air.
- Heat detectors: Instead of sensing smoke, these devices detect high temperatures or sudden increases in heat.
- Flame detectors: Using infrared or ultraviolet light sensors, these detectors can identify flames almost instantly, making them useful in industrial settings where fire hazards are high.
- Gas detectors: These detect harmful gases, such as carbon monoxide (CO) and volatile organic compounds (VOCs), which can indicate early combustion before smoke is even visible.
- Smart and IoT-based detectors: These modern systems combine multiple sensors with IoT technology, providing real-time monitoring, automated alerts, and improved accuracy at detecting fire hazards.
3. Indoor Air Quality IoT Monitoring System
4. Experiments on Fire Detection Using Indoor Air Quality Sensor
4.1. Test 1—Description, Execution, and Data
4.2. Test 2—Description, Execution, and Data
4.3. Test 3—Description, Execution, and Data
4.4. Test 4—Description, Execution, and Data
4.5. Test 5—Description, Execution, and Data
4.6. Statistical Determination of the Variation Threshold for Environmental Parameters Under Normal Operating Conditions
4.7. Discussion of Tests Performed
- The sensor is in abnormal operating conditions, a pattern identified following the steam test, when the temperature and humidity parameters exceed the normal operating conditions given by the manufacturer. This class of situations may indicate an event of a type other than a fire (for example, the rupture of a building heating pipe) or an advanced stage of a fire (a case that falls outside the current research area).
- The sensor indicates a dangerous situation for human health, but not a fire. In this case, the value of one of the air quality parameters is above normal values (as was the case for the dust concentration in the last test), but its increase is large only in relation to indoor air quality standards and not to the sensor’s measurement range (the test carried out indicated an increase of 150–700 µg/m3 in the dust concentration for the various particle sizes).
- Early detection situation of a fire, characterized by a strong increase in the dust concentration (over 2000 µg/m3 regardless of particle size PM1.0, PM2.5, PM4.0, or PM10) simultaneously with a strong increase in another air quality parameter (in the case of the present research, the VOC index increased by over 150 units, but it is possible that in the case of burning materials with higher calorific values or containing hydrocarbons, it could also be the NOx index).
5. Fire Detection Assistance Components Based on IoT Monitoring System
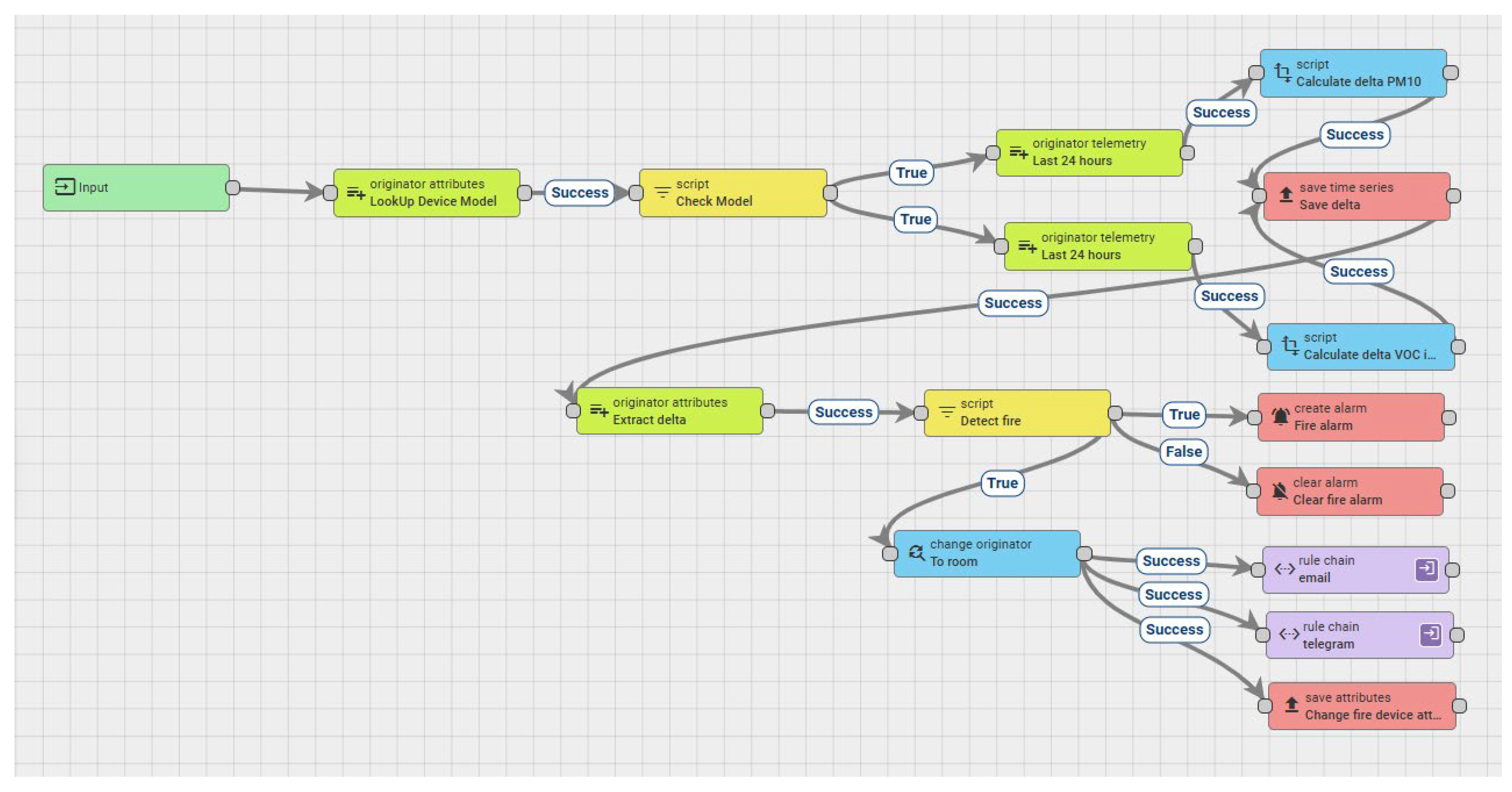
5.1. Alarm-Triggering Process
- An alarm is generated at the ThingsBoard platform level (Figure 13). This alarm is visible at the platform level and can be managed in a complex manner by assigning it to the person in charge, associating the event description, and tracking the resolution. This alarm has the role of alerting the people responsible for monitoring the building.
- Notifications are sent to the person in charge of the laboratory in which the alarm was triggered. At the ThingsBoard platform level, the IoT sensors belong to specific rooms, and each room has a defined person in charge. In the current implementation, alarms are sent via email and the Telegram platform (Figure 14), but the ThingsBoard platform also allows the implementation of alarms via SMS or at the ThingsBoard mobile application level. These alarms have the role of alerting the local people in charge.
- Activate the sound and light alarms on the hardware devices by changing the alarm state. The alarm hardware devices are IoT devices consisting of a NodeMCU development board, a siren, and a flash LED bar. These devices periodically check the status of a server parameter via WiFi and, depending on this, have an on or off status. These devices have the role of alarming the people in the immediate vicinity of the area where the fire was detected.
5.2. Geospatial Representation of the Space Where the Fire Starts
6. Conclusions and Future Developments
6.1. Conclusions
- The tests performed and presented in Section 4 of the paper prove the capability of an IoT IAQ monitoring network to sense the beginning signs of a fire, which proves the viability of exploring such a solution.
- Adding fire alarm-triggering mechanisms to an IoT monitoring platform in a smart building increases the diversity of fire alarm mechanisms for both building occupants and building management and intervention teams, which are presented in Section 5.1.
- The geospatial representation offered by the cloud platform through a specific dashboard provides a clear picture of the location and status of neighboring premises, useful for the efficient and safe intervention of intervention teams; these elements are presented in Section 5.2.
6.2. Future Development Directions
Author Contributions
Funding
Institutional Review Board Statement
Informed Consent Statement
Data Availability Statement
Conflicts of Interest
References
- McNay, J. A Guide to Fire and Gas Detection Design in Hazardous Industries, 1st ed.; CRC Press: Boca Raton, FL, USA, 2022. [Google Scholar]
- Hess-Kosa, K. Indoor Air Quality: The Latest Sampling and Analytical Methods, 3rd ed.; CRC Press: Boca Raton, FL, USA, 2018. [Google Scholar]
- Khan, F.; Xu, Z.; Sun, J.; Khan, F.M.; Ahmed, A.; Zhao, Y. Recent Advances in Sensors for Fire Detection. Sensors 2022, 22, 3310. [Google Scholar] [CrossRef] [PubMed]
- Woolley, T. Building Materials, Health and Indoor Air Quality: No Breathing Space? 1st ed.; Routledge: New York, NY, USA, 2016. [Google Scholar]
- Kanagamalliga, S.; Aarthi Radha, T.S.; Vengadakrishnan, S.; Sridhar, R.; Adinkrah-Appiah, K.; Rajalingam, S. Harnessing IoT-Powered Fire Detection Systems for Enhanced Security. In Advances in Distributed Computing and Machine Learning; ICADCML 2024. Networks and Systems; Nanda, U., Tripathy, A.K., Sahoo, J.P., Sarkar, M., Li, K.C., Eds.; Springer: Singapore, 2024; Volume 955. [Google Scholar]
- Fonollosa, J.; Solórzano, A.; Marco, S. Chemical Sensor Systems and Associated Algorithms for Fire Detection: A Review. Sensors 2018, 18, 553. [Google Scholar] [CrossRef] [PubMed]
- Vaegae, N.K.; Annepu, V.; Bagadi, K.; Dahan, F. Multisensor Fuzzy Logic Approach for Enhanced Fire Detection in Smart Cities. J. Optim. 2024, 2024, 8511649. [Google Scholar] [CrossRef]
- Çetin, A.E.; Merci, B.; Günay, O.; Töreyin, B.U.; Verstockt, S. Methods and Techniques for Fire Detection; Academic Press: London, UK, 2016; pp. 85–87. ISBN 9780128023990. [Google Scholar]
- Safi, A.; Ahmad, Z.; Jehangiri, A.I.; Latip, R.; Zaman, S.K.U.; Khan, M.A.; Ghoniem, R.M. A Fault Tolerant Surveillance System for Fire Detection and Prevention Using LoRaWAN in Smart Buildings. Sensors 2022, 22, 8411. [Google Scholar] [CrossRef] [PubMed]
- Vorwerk, P.; Kellter, J.; Müller, S.; Krause, U. Distance-Based Analysis of Early Fire Indicators on a New Indoor Laboratory Dataset with Distributed Multi-Sensor Nodes. Fire 2023, 6, 323. [Google Scholar] [CrossRef]
- Nazir, A.; Mosleh, H.; Takruri, M.; Jallad, A.-H.; Alhebsi, H. Early Fire Detection: A New Indoor Laboratory Dataset and Data Distribution Analysis. Fire 2022, 5, 11. [Google Scholar] [CrossRef]
- Cheng, M.Y.; Chiu, K.C.; Hsieh, Y.M.; Yang, I.T.; Chou, J.S.; Wu, Y.W. BIM integrated smart monitoring technique for building fire prevention and disaster relief. Autom. Constr. 2017, 84, 14–30. [Google Scholar] [CrossRef]
- Lule, E.; Mikeka, C.; Ngenzi, A.; Mukanyiligira, D. Design of an IoT-Based Fuzzy Approximation Prediction Model for Early Fire Detection to Aid Public Safety and Control in the Local Urban Markets. Symmetry 2020, 12, 1391. [Google Scholar] [CrossRef]
- Saeed, F.; Paul, A.; Rehman, A.; Hong, W.H.; Seo, H. IoT-Based Intelligent Modeling of Smart Home Environment for Fire Prevention and Safety. J. Sens. Actuator Netw. 2018, 7, 11. [Google Scholar] [CrossRef]
- Saini, M.L.; Kumar, R.; Sati, D.C.; Bharti, T. Fire Monitoring and Prevention System Based on the Severity of Fire Using NodeMCU and Cloud. In Proceedings of the 2024 International Conference on Intelligent and Innovative Technologies in Computing, Electrical and Electronics (IITCEE), Bangalore, India, 24–25 January 2024; pp. 1–6. [Google Scholar]
- Kharade, M.; Katangle, S.; Kale, G.M.; Deosarkar, S.B.; Nalbalwar, S.L. A NodeMCU based Fire Safety and Air Quality Monitoring Device. In Proceedings of the 2020 International Conference for Emerging Technology (INCET), Belgaum, India, 5–7 June 2020; pp. 1–4. [Google Scholar]
- Pietraru, R.N.; Crăciun, R.-A.; Merezeanu, D.-M. Rapid Deployment of Low-Cost Wireless Monitoring Solution for Smart Building. In Proceedings of the 2024 International Conference Automatics and Informatics (ICAI), Varna, Bulgaria, 10–12 October 2024; pp. 377–380. [Google Scholar]
- Bidilă, T.; Pietraru, R.N.; Ionita, A.D.; Olteanu, A. Monitor Indoor Air Quality to Assess the Risk of COVID-19 Transmission. In Proceedings of the 2021 23rd International Conference on Control Systems and Computer Science (CSCS), Bucharest, Romania, 21–28 May 2021; pp. 356–361. [Google Scholar]
- Pietraru, R.N.; Olteanu, A.; Velicu, A.Ş.; Craciun, R.-A. Healing IoT Data for Indoor Air Quality Using Artificial Intelligence. In Proceedings of the 2024 E-Health and Bioengineering Conference (EHB), Iasi, Romania, 14–15 November 2024; pp. 1–4. [Google Scholar]
- Datasheet SEN5x Environmental Sensor Node for HVAC and Air Quality Applications. Available online: https://sensirion.com/media/documents/6791EFA0/62A1F68F/Sensirion_Datasheet_Environmental_Node_SEN5x.pdf (accessed on 20 February 2025).
- Solórzano, A.; Eichmann, J.; Fernández, L.; Ziems, B.; Jiménez-Soto, J.M.; Marco, S.; Fonollosa, J. Early fire detection based on gas sensor arrays: Multivariate calibration and validation. Sens. Actuators B Chem. 2022, 352, 130961. [Google Scholar] [CrossRef]
- Simplifying Indoor Air Quality Sensing. Available online: https://sensirion.com/sen6x-air-quality-sensor-platform (accessed on 20 February 2025).
- IEEE Std 802.11-2024; IEEE Standard for Information Technology—Telecommunications and Information Exchange between Systems Local and Metropolitan Area Networks—Specific Requirements Part 11: Wireless LAN Medium Access Control (MAC) and Physical Layer (PHY) Specifications. IEEE: Piscataway, NJ, USA, 2025. [CrossRef]
















| The Study | Detection System | Monitoring Parameters | Decision Criteria | Connectivity Wireless Sensors | IOT Platform | Map/Intervention | Generate Alarm Events |
|---|---|---|---|---|---|---|---|
| [9] | WiFi LORA 32 sensors and board | Grove gas sensor MQ2 | Unspecified | LoRaWAN, WiFi | Unspecified | No | No |
| [10] | Sensors network and microcontroller (ESP32) | PM, VOCs, CO, H2, CO2, UV photon, temperature, and relative air humidity GGS 6530 T gas sensor | Flamingcombustion, thresholds | WiFi using the MQTT protocol, Raspberry Pi | Grafana dashboard | No | No |
| [11] | Microcontroller Arduino Board | Humidity, temperature, MQ139, TVOCs, and eCO2 sensors | Flaming thresholds | LoRaWAN, WiFi | The Thing network cloud server | No | No |
| [12] | System on a chip, TI-CC2540 and TI-CC2541 | Smoke and temperature sensors | False/true | Bluetooth | FireSense device | Yes | Yes |
| [13] | Microcontroller Arduino Uno | Temperature, humidity, gas, smoke, and flame sensors | Flame, presence of gas, thresholds | Unspecified | Cloud API | No | No |
| [14] | Processing hub-home sink | Temperature, smoke, and gas sensors | Thresholds | ZigBee protocol, GSM | None | Yes | Yes |
| [15] | Arduino small-scalemicrocontroller and NodeMCU module | Temperature, smoke, flame, and LDR sensors | Thresholds | WiFi | Blynk Cloud | Yes | Yes |
| [16] | ESP8266 WiFi-enabled NodeMCUmicrocontroller | DHT11 temperature and humidity sensor, MQ135 air quality sensor, and flame sensors | Thresholds | WiFi | Blynk application (an IoT platform) with Thingspeak cloud storage | No | No |
| Our study | Own air quality monitoring sensors based on NodeMCU ESP8266 and SEN55—low cost and easy to deploy as proven in [17] | VOCs NOx PM1.0, PM2.5, PM4.0,and PM10 temperature and humidity sensor | Sensor fusion—multiple trigger conditions | WiFi | ThingsBoard IoT Cloud Platform | Yes/can be used to organize the intervention of firefighters | Yes—email, mobile phone alarm, web Platform |
| Parameter | Measured Parameter | Measurement Range | Precision | |
|---|---|---|---|---|
| Mass concentration size range | PM1.0 | 0.3–1 μm | 0–1000 μg/m3 | ±10% |
| PM2.5 | 0.3–2.5 μm | 0–1000 μg/m3 | ±10% | |
| PM4 | 0.3–4 μm | 0–1000 μg/m3 | ±10% | |
| PM10 | 0.3–10 μm | 0–1000 μg/m3 | ±10% | |
| VOC Index | Index | 1–500 | ±15% | |
| NOx Index | Index | 1–500 | ±15% | |
| Temperature | Temperature | −10–50 °C | ±0.45 °C | |
| Humidity | Humidity | 0–90%RH | ±4.5%RH | |
| Test Name | Material |
|---|---|
| Test 1 | stickers |
| Test 2 | wooden matches |
| Test 3 | plastic |
| Test 4 | steam (using an electric teapot) |
| Test 5 | dust (by reversing the ventilation direction of a dirty vacuum cleaner) |
| AVG | MED | STD | MAX | MIN | Variation | |
|---|---|---|---|---|---|---|
| Temperature | 25.14 | 25.14 | 0.05 | 25.20 | 25.07 | 0.14 |
| Humidity | 25.92 | 26.26 | 1.14 | 27.03 | 23.88 | 3.15 |
| VOC Index | 122.08 | 102.00 | 69.33 | 395.00 | 31.00 | 364.00 |
| NOx Index | 1.38 | 1.00 | 0.49 | 2.00 | 1.00 | 1.00 |
| PM1.0 | 1215.44 | 78.60 | 1266.68 | 2748.10 | 7.70 | 2740.40 |
| PM2.5 | 1577.46 | 94.45 | 1652.65 | 3675.30 | 8.10 | 3667.20 |
| PM4.0 | 1831.31 | 104.55 | 1925.61 | 4352.10 | 8.10 | 4344.00 |
| PM10 | 1953.77 | 109.40 | 2057.51 | 4678.60 | 8.10 | 4670.50 |
| AVG | MED | STD | MAX | MIN | Variation | |
|---|---|---|---|---|---|---|
| Temperature | 24.62 | 24.68 | 0.11 | 24.73 | 24.42 | 0.31 |
| Humidity | 24.66 | 25.48 | 1.62 | 26.67 | 22.64 | 4.03 |
| VOC Index | 337.81 | 434.50 | 160.61 | 499.00 | 64.00 | 435.00 |
| NOx Index | 1.00 | 1.00 | 0.00 | 1.00 | 1.00 | 0.00 |
| PM1.0 | 3014.20 | 5548.40 | 2841.21 | 6214.40 | 6.10 | 6208.30 |
| PM2.5 | 3420.66 | 6553.40 | 3200.74 | 6553.40 | 6.40 | 6547.00 |
| PM4.0 | 3437.68 | 6553.40 | 3190.53 | 6553.40 | 6.40 | 6547.00 |
| PM10 | 3445.89 | 6553.40 | 3186.53 | 6553.40 | 6.40 | 6547.00 |
| AVG | MED | STD | MAX | MIN | Variation | |
|---|---|---|---|---|---|---|
| Temperature | 23.50 | 23.66 | 0.33 | 23.85 | 23.06 | 0.79 |
| Humidity | 24.93 | 24.58 | 1.47 | 26.82 | 22.57 | 4.25 |
| VOC Index | 247.83 | 234.00 | 64.32 | 323.00 | 172.00 | 151.00 |
| NOx Index | 1.00 | 1.00 | 0.00 | 1.00 | 1.00 | 0.00 |
| PM1.0 | 921.81 | 23.90 | 984.81 | 2432.30 | 8.80 | 2423.50 |
| PM2.5 | 978.79 | 25.00 | 1047.88 | 2613.20 | 9.30 | 2603.90 |
| PM4.0 | 988.91 | 25.00 | 1060.63 | 2665.50 | 9.40 | 2656.10 |
| PM10 | 993.80 | 25.00 | 1066.82 | 2690.70 | 9.40 | 2681.30 |
| AVG | MED | STD | MAX | MIN | Variation | |
|---|---|---|---|---|---|---|
| Temperature | 29.66 | 27.61 | 9.30 | 73.01 | 14.59 | 58.43 |
| Humidity | 43.49 | 26.32 | 27.27 | 100.00 | 20.12 | 79.88 |
| VOC Index | 232.00 | 253.00 | 95.77 | 371.00 | 113.00 | 258.00 |
| NOx Index | 11.61 | 4.00 | 14.77 | 62.00 | 1.00 | 61.00 |
| PM1.0 | 88.07 | 6.50 | 245.69 | 1218.20 | 4.20 | 1214.00 |
| PM2.5 | 260.58 | 6.80 | 858.83 | 4789.60 | 4.40 | 4785.20 |
| PM4.0 | 386.03 | 6.80 | 1286.24 | 6553.40 | 4.40 | 6549.00 |
| PM10 | 422.48 | 6.80 | 1381.30 | 6553.40 | 4.40 | 6549.00 |
| AVG | MED | STD | MAX | MIN | Variation | |
|---|---|---|---|---|---|---|
| Temperature | 23.08 | 23.10 | 0.07 | 23.16 | 22.98 | 0.18 |
| Humidity | 27.97 | 28.18 | 0.93 | 29.42 | 26.20 | 3.22 |
| VOC Index | 116.12 | 116.00 | 9.56 | 133.00 | 101.00 | 32.00 |
| NOx Index | 1.00 | 1.00 | 0.00 | 1.00 | 1.00 | 0.00 |
| PM1.0 | 29.23 | 11.75 | 35.32 | 147.30 | 9.20 | 138.10 |
| PM2.5 | 65.85 | 17.20 | 101.25 | 444.50 | 9.90 | 434.60 |
| PM4.0 | 95.36 | 19.95 | 155.85 | 687.60 | 9.90 | 677.70 |
| PM10 | 109.59 | 21.90 | 182.22 | 804.90 | 9.90 | 795.00 |
| AVG | MED | Mode | STD | MAX | MIN | Variation | |
|---|---|---|---|---|---|---|---|
| Temperature | 24.11 | 24.29 | 24.39 | 1.28 | 30.54 | 20.49 | 10.06 |
| Humidity | 44.36 | 43.96 | 46.08 | 8.93 | 69.23 | 20.18 | 49.05 |
| VOC Index | 147.47 | 110.00 | 101.00 | 121.43 | 500.00 | 0.00 | 500.00 |
| NOx Index | 1.84 | 1.00 | 1.00 | 1.64 | 31.00 | 0.00 | 31.00 |
| PM1.0 | 4.06 | 3.60 | 2.40 | 2.45 | 66.10 | 0.20 | 65.90 |
| PM2.5 | 4.25 | 3.70 | 2.50 | 2.57 | 69.70 | 0.20 | 69.50 |
| PM4.0 | 4.25 | 3.70 | 2.50 | 2.57 | 70.00 | 0.20 | 69.80 |
| PM10 | 4.25 | 3.70 | 2.50 | 2.57 | 70.10 | 0.20 | 69.90 |
| AVG | MED | Mode | STD | MAX | MIN | Variation | |
|---|---|---|---|---|---|---|---|
| Temperature | 24.12 | 24.41 | 25.22 | 1.03 | 25.40 | 21.64 | 3.76 |
| Humidity | 44.29 | 44.52 | 60.62 | 7.42 | 60.85 | 31.79 | 29.06 |
| VOC Index | 146.98 | 143.70 | 133.72 | 21.47 | 203.75 | 106.47 | 97.28 |
| NOx Index | 1.84 | 1.78 | 1.60 | 0.42 | 3.12 | 1.12 | 2.01 |
| PM1.0 | 4.05 | 3.65 | 3.05 | 1.61 | 7.90 | 1.87 | 6.03 |
| PM2.5 | 4.24 | 3.83 | 3.20 | 1.69 | 8.29 | 1.97 | 6.32 |
| PM4.0 | 4.24 | 3.83 | 3.79 | 1.69 | 8.29 | 1.96 | 6.33 |
| PM10 | 4.25 | 3.83 | 3.20 | 1.69 | 8.29 | 1.96 | 6.33 |
| μ_diff | σ_diff | Threshold | |
|---|---|---|---|
| Temperature | 0.0887 | 0.8526 | 2.6465 |
| Humidity | 0.6342 | 0.8526 | 19.2730 |
| VOC Index | 0.9925 | 121.6367 | 365.9025 |
| NOx Index | 0.0089 | 1.6530 | 4.9500 |
| PM1.0 | 0.0171 | 2.0323 | 6.0798 |
| PM2.5 | 0.0179 | 2.1328 | 6.3804 |
| PM4.0 | 0.0180 | 2.1340 | 6.3840 |
| PM10 | 0.0180 | 2.1345 | 6.3855 |
Disclaimer/Publisher’s Note: The statements, opinions and data contained in all publications are solely those of the individual author(s) and contributor(s) and not of MDPI and/or the editor(s). MDPI and/or the editor(s) disclaim responsibility for any injury to people or property resulting from any ideas, methods, instructions or products referred to in the content. |
© 2025 by the authors. Licensee MDPI, Basel, Switzerland. This article is an open access article distributed under the terms and conditions of the Creative Commons Attribution (CC BY) license (https://creativecommons.org/licenses/by/4.0/).
Share and Cite
Pietraru, R.N.; Olteanu, A.; Nicolae, M.; Crăciun, R.-A. Contributions to the Development of Fire Detection and Intervention Capabilities Using an Indoor Air Quality IoT Monitoring System. Sensors 2025, 25, 6375. https://doi.org/10.3390/s25206375
Pietraru RN, Olteanu A, Nicolae M, Crăciun R-A. Contributions to the Development of Fire Detection and Intervention Capabilities Using an Indoor Air Quality IoT Monitoring System. Sensors. 2025; 25(20):6375. https://doi.org/10.3390/s25206375
Chicago/Turabian StylePietraru, Radu Nicolae, Adriana Olteanu, Maximilian Nicolae, and Robert-Alexandru Crăciun. 2025. "Contributions to the Development of Fire Detection and Intervention Capabilities Using an Indoor Air Quality IoT Monitoring System" Sensors 25, no. 20: 6375. https://doi.org/10.3390/s25206375
APA StylePietraru, R. N., Olteanu, A., Nicolae, M., & Crăciun, R.-A. (2025). Contributions to the Development of Fire Detection and Intervention Capabilities Using an Indoor Air Quality IoT Monitoring System. Sensors, 25(20), 6375. https://doi.org/10.3390/s25206375

