Automatic Detection of the Cyclic Alternating Pattern of Sleep and Diagnosis of Sleep-Related Pathologies Based on Cardiopulmonary Resonance Indices
Abstract
1. Introduction
2. Materials and Methods
2.1. Data
2.1.1. Data Set
2.1.2. Data Selection and Preprocessing
2.2. Methods
2.2.1. Cardiopulmonary Resonance Indices (CRI)
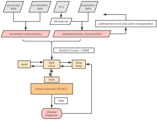
2.2.2. CAP Recognition and Disease Diagnostic Scheme
3. Results
3.1. Results of the Statistical Analysis of CRI in People with Non-Pathology, Insomnia and Narcolepsy
3.2. Results of the Recognition and Disease Diagnostic Scheme
4. Discussion
5. Conclusions
Author Contributions
Funding
Institutional Review Board Statement
Informed Consent Statement
Data Availability Statement
Acknowledgments
Conflicts of Interest
References
- Knutson, K.L. Sleep duration and cardiometabolic risk: A review of the epidemiologic evidence. Best Pr. Res. Clin. Endocrinol. Metab. 2010, 24, 731–743. [Google Scholar] [CrossRef] [PubMed]
- Campbell, R.; Vansteenkiste, M.; Delesie, L.; Tobback, E.; Mariman, A.; Vogelaers, D.; Mouratidis, A. Reciprocal associations between daily need-based experiences, energy, and sleep in chronic fatigue syndrome. Health Psychol. 2018, 37, 1168. [Google Scholar] [CrossRef] [PubMed]
- Oliveira, M.M.; Akerman, S.; Hoffmann, J.; Goadsby, P. EHMTI-0287. Peptides involved in sleep and appetite homeostatic regulation and its effects in the modulation of trigeminovascular nociceptive activation. J. Headache Pain 2014, 15, 1. [Google Scholar] [CrossRef][Green Version]
- Becker, S.P.; Jarrett, M.A.; Luebbe, A.M.; Garner, A.A.; Burns, G.L.; Kofler, M.J. Sleep in a large, multi-university sample of college students: Sleep problem prevalence, sex differences, and mental health correlates. Sleep Health 2018, 4, 174–181. [Google Scholar] [CrossRef] [PubMed]
- Kaniecki, R.G. Sleep and tension-type headache. Curr. Neurol. Neuroen. Rep. 2019, 6, 556. [Google Scholar]
- Lu, J.; Sherman, D.M.; Devor, M.; Saper, C.B. A putative flip–flop switch for control of REM sleep. Nature 2006, 441, 589–594. [Google Scholar] [CrossRef] [PubMed]
- McCarley, R.W. Neurobiology of REM and NREM sleep. Sleep Med. 2007, 8, 302–330. [Google Scholar] [CrossRef]
- Merica, H.; Blois, R.; Gaillard, J.-M. Spectral characteristics of sleep EEG in chronic insomnia. Eur. J. Neurosci. 1998, 10, 1826–1834. [Google Scholar] [CrossRef]
- Putilov, A.A. Spectral EEG indicator of pressure to enter into deep sleep: Its responsiveness to closing the eyes for just a few minutes exhibits a pure exponential buildup during sleep deprivation. Biol. Rhythm Res. 2016, 47, 773–786. [Google Scholar] [CrossRef]
- Sharon, O.; Nir, Y. Attenuated Fast Steady-State Visual Evoked Potentials During Human Sleep. Cereb. Cortex 2018, 28, 1297–1311. [Google Scholar] [CrossRef]
- Terzano, M.G.; Parrino, L.; Sherieri, A.; Chervin, R.; Chokroverty, S.; Guilleminault, C.; Hirshkowitz, M.; Mahowald, M.; Moldofsky, H.; Rosa, A.; et al. Atlas, rules, and recording techniques for the scoring of cyclic alternating pattern (CAP) in human sleep. Sleep Med. 2001, 2, 537–553. [Google Scholar] [CrossRef]
- Parrino, L.; Boselli, M.; Spaggiari, M.C.; Smerieri, A.; Terzano, M.G. Cyclic alternating pattern (CAP) in normal sleep: Polysomnographic parameters in different age groups. Electroencephalogr. Clin. Neurophysiol. 1998, 107, 439–450. [Google Scholar] [CrossRef]
- Feinberg, I.; Floyd, T.C. Systematic Trends across the Night in Human Sleep Cycles. Psychophysiology 1979, 16, 283–291. [Google Scholar] [CrossRef] [PubMed]
- Elliott, R.; Mckinley, S.; Cistulli, P. The quality and duration of sleep in the intensive care setting: An integrative review. Int. J. Nurs. Stud. 2011, 48, 384–400. [Google Scholar] [CrossRef]
- Priano, L.; Bigoni, M.; Albani, G.; Sellitti, L.; Giacomotti, E.; Picconi, R.; Cremascoli, R.; Zibetti, M.; Lopiano, L.; Mauro, A. Sleep microstructure in Parkinson’s disease: Cycling alternating pattern (CAP) as a sensitive marker of early NREM sleep instability. Sleep Med. 2019, 61, 57–62. [Google Scholar] [CrossRef]
- Angriman, M.; Caravale, B.; Novelli, L.; Ferri, R.; Bruni, O. Sleep in Children with Neurodevelopmental Disabilities. Neuropediatrics 2015, 46, 199–210. [Google Scholar] [CrossRef]
- Khachatryan, S.G.; Prosperetti, C.; Rossinelli, A.; Pedrazzi, P.; Agazzi, P.; Ratti, P.L.; Manconi, M. Sleep-onset central apneas as triggers of severe nocturnal seizures. Sleep Med. 2015, 16, 1017–1019. [Google Scholar] [CrossRef]
- Bruni, O.; Novelli, L.; Miano, S.; Parrino, L.; Terzano, M.G.; Ferri, R. Cyclic alternating pattern: A window into pediatric sleep. Sleep Med. 2010, 11, 628–636. [Google Scholar] [CrossRef]
- Shusterman, V.; Troy, W.C.; Abdelmessih, M.; Hoffman, S.; Nemec, J.; Strollo, P.J.; London, B.; Lampert, R. Nighttime instabilities of neurophysiological, cardiovascular, and respiratory activity: Integrative modeling and preliminary results. J. Electrocardiol. 2015, 48, 1010–1016. [Google Scholar] [CrossRef][Green Version]
- Medina, D.I.; Mendez, M.O.; Murguia, J.S.; Chouvarda, I. Wavelet Singularity Analysis for CAP Sleep Delineation. In Proceedings of the 2019 IEEE 19th International Conference on Bioinformatics and Bioengineering (BIBE), Athens, Greece, 28–30 October 2019; pp. 764–769. [Google Scholar]
- Tripathy, R.K.; Acharya, U.R. Use of features from RR-time series and EEG signals for automated classification of sleep stages in deep neural network framework. Biocybern. Biomed. Eng. 2018, 38, 890–902. [Google Scholar] [CrossRef]
- Hartmann, S.; Baumert, M. Automatic A-Phase Detection of Cyclic Alternating Patterns in Sleep Using Dynamic Temporal Information. IEEE Trans. Neural Syst. Rehabil. Eng. 2019, 27, 1695–1703. [Google Scholar] [CrossRef] [PubMed]
- Largo, R.; Munteanu, C.; Rosa, A. CAP event detection by wavelets and GA tuning. In Proceedings of the IEEE International Workshop on Intelligent Signal Processing, Faro, Portugal, 1–3 September; 2005; pp. 44–48. [Google Scholar]
- Zhou, X.; Yao, D.; Zhu, M.; Zhang, X.; Qi, L.; Pan, H.; Zhu, X.; Wang, Y.; Zhang, Z. Vigilance detection method for high-speed rail using wireless wearable EEG collection technology based on low-rank matrix decomposition. IET Intell. Transp. Syst. 2018, 12, 819–825. [Google Scholar] [CrossRef]
- Robbins, K.; Su, K.-M.; Hairston, W.D. An 18-subject EEG data collection using a visual-oddball task, designed for benchmarking algorithms and headset performance comparisons. Data Brief 2018, 16, 227–230. [Google Scholar] [CrossRef] [PubMed]
- Mingai, L.; Shuoda, G.; Guoyu, Z.; Yanjun, S.; Jinfu, Y. Removing ocular artifacts from mixed EEG signals with fastkica and DWT. J. Intell. Fuzzy Syst. 2015, 28, 2851–2861. [Google Scholar] [CrossRef]
- Gao, Y.; Li, H.; Himed, B. Adaptive Subspace Tests for Multichannel Signal Detection in Auto-Regressive Disturbance. IEEE Trans. Signal Process. 2018, 66, 5577–5587. [Google Scholar] [CrossRef]
- Hua, X.; Ono, Y.; Peng, L.; Cheng, Y.; Wang, H. Target detection within nonhomogeneous clutter via total bregman divergence-based matrix information geometry detectors. IEEE Trans. Signal Process. 2021, 69, 4326–4340. [Google Scholar] [CrossRef]
- Nie, D.; Xie, K.; Zhou, F.; Qiao, G. A Correlation Detection Method of Low SNR Based on Multi-Channelization. IEEE Signal Process. Lett. 2020, 27, 1375–1379. [Google Scholar] [CrossRef]
- Dora, C.; Biswal, P.K. Efficient detection and correction of variable strength ECG artifact from single channel EEG. Biomed. Signal Process. Control 2019, 50, 168–177. [Google Scholar] [CrossRef]
- Olsen, M.; Mignot, E.; Jennum, P.J.; Sorensen, H.B.D. Robust, ECG-based detection of Sleep-disordered breathing in large population-based cohorts. Sleep 2020, 43, 276. [Google Scholar] [CrossRef]
- Meng, C.X.; Di, L.; Xiao, Z.; Wang, S.Q.; Ji, P. Study on eeg changes after occlusal trauma during sleep in rats. Shanghai Kou Qiang Yi Xue Shanghai J. Stomatol. 2014, 23, 26–29. [Google Scholar]
- Sadr, N.; de Chazal, P. A comparison of three ECG-derived respiration methods for sleep apnoea detection. Biomed. Phys. Eng. Express 2019, 5, 025027. [Google Scholar] [CrossRef]
- Scherz, W.D.; Fritz, D.; Velicu, O.R.; Seepold, R.; Madrid, N.M. Heart rate spectrum analysis for sleep quality detection. EURASIP J. Embed. Syst. 2017, 2017, 26. [Google Scholar] [CrossRef]
- Adnane, M.; Jiang, Z.; Yan, Z. Sleep–wake stages classification and sleep efficiency estimation using single-lead electrocardiogram. Expert Syst. Appl. 2012, 39, 1401–1413. [Google Scholar] [CrossRef]
- Mendez, M.O.; Matteucci, M.; Castronovo, V.; Ferini-Strambi, L.; Cerutti, S.; Bianchi, A. Sleep staging from heart rate variability: Time-varying spectral features and hidden Markov models. Int. J. Biomed. Eng. Technol. 2010, 3, 246–263. [Google Scholar] [CrossRef]
- Rothenberger, S.D.; Krafty, R.; Taylor, B.J.; Cribbet, M.R.; Thayer, J.F.; Buysse, D.J.; Kravitz, H.M.; Buysse, E.D.; Hall, M.H. Time-varying correlations between delta EEG power and heart rate variability in midlife women: The SWAN Sleep Study. Psychophysiology 2015, 52, 572–584. [Google Scholar] [CrossRef]
- de Groot, E.R.; Knoop, M.S.; Hoogen, A.V.D.; Wang, X.; Long, X.; Pillen, S.; Benders, M.; Dudink, J. The value of cardiorespiratory parameters for sleep state classification in preterm infants: A systematic review. Sleep Med. Rev. 2021, 58, 101462. [Google Scholar] [CrossRef]
- Wolters, F.J.; Ikram, M.A. Response by Wolters and Ikram to Letter Regarding Article, “Cerebral Perfusion and the Risk of Dementia: A Population-Based Study”. Circulation 2018, 137, 1416–1417. [Google Scholar] [CrossRef]
- Roger, V.L. Heart Failure as a Risk Factor for Stroke: Another Facet of the Heart–Brain Connection. J. Card. Fail. 2019, 25, 448–449. [Google Scholar] [CrossRef]
- Hillman, C.H.; Erickson, K.I.; Kramer, A.F. Be smart, exercise your heart: Exercise effects on brain and cognition. Nat. Rev. Neurosci. 2008, 9, 58–65. [Google Scholar] [CrossRef]
- Cui, J.; Huang, Z.; Wu, J.; Jiang, H. Cardiopulmonary Resonance Function and Indices—A Quantitative Measurement for Respiratory Sinus Arrhythmia. Front. Physiol. 2020, 11, 867. [Google Scholar] [CrossRef]
- Cui, J.; Huang, Z.; Jiaerken, D.; Fan, Y.; Zhao, S.; Zhang, L.; Wu, J. A wearable system for cardiopulmonary assessment and personalized respiratory training. Futur. Gener. Comput. Syst. 2020, 112, 1131–1140. [Google Scholar] [CrossRef]
- Ding, J.; Ye, M. Radar emitter identification using hidden markov model. Comput. Model. Eng. Ences 2019, 123, 401–426. [Google Scholar]
- El Haouij, N.; Poggi, J.M.; Ghozi, R.; Sevestre-Ghalila, S.; Jaïdane, M. Random forest-based approach for physiological functional variable selection for driver’s stress level classification. Stat. Methods Appl. 2019, 28, 157–185. [Google Scholar] [CrossRef]
- Goldberger, A.L.; Amaral, L.A.; Glass, L.; Hausdorff, J.M.; Ivanov, P.C.; Mark, R.G.; Mietus, J.E.; Moody, G.B.; Peng, C.K.; Stanley, H.E. PhysioBank, PhysioToolkit, and PhysioNet: Components of a new research resource for complex physiologic signals. Circulation 2000, 101, 215–220. [Google Scholar] [CrossRef] [PubMed]
- Parrino, L.; Ferri, R.; Bruni, O.; Terzano, M.G. Cyclic alternating pattern (CAP): The marker of sleep instability. Sleep Med. Rev. 2012, 16, 27–45. [Google Scholar] [CrossRef] [PubMed]
- Bounhoure, J.P.; Galinier, M.; Didier, A.; Leophonte, P. Sleep apnea syndromes and cardiovascular disease. Bull. l’Acad. Natl. Méd. 2005, 189, 445–459; discussion 460–464. [Google Scholar]
- Poryazova, R.; Werth, E.; Parrino, L.; Terzano, M.G.; Bassetti, C.L. Cyclic alternating pattern in narcolepsy patients and healthy controls after partial and total sleep deprivation. Clin. Neurophysiol. 2011, 122, 1788–1793. [Google Scholar] [CrossRef]
- Rechtscahffen, A.; Kales, A. A manual of standardized terminology, techniques and scoring system for sleep stages in human subjects. Arch. Gen. Psychiatry 1968, 20, 246–247. [Google Scholar]
- Negro, C.A.D.; Morgado-Valle, C.; Feldman, J.L. Respiratory rhythm: An emergent network property? Neuron 2002, 34, 821–830. [Google Scholar] [CrossRef]
- Dong, F.; Langford, W. Models of Cheyne-Stokes respiration with cardiovascular pathologies. J. Math. Biol. 2008, 57, 497–519. [Google Scholar] [CrossRef]
- Janse, M.J. The premature beat. Cardiovasc. Res. 1992, 26, 89–100. [Google Scholar] [CrossRef] [PubMed]
- Epskamp, S.; Waldorp, L.J.; Mõttus, R.; Borsboom, D. The Gaussian graphical model in cross-sectional and time-series data. Multivar. Behav. Res. 2018, 53, 453–480. [Google Scholar] [CrossRef] [PubMed]
- Lee, R.M.; Tsai, N.C. Dynamic model of integrated cardiovascular and respiratory systems. Math. Methods Appl. Sci. 2013, 36, 2224–2236. [Google Scholar] [CrossRef]
- Barbini, P.; Brighenti, C.; Cevenini, G.; Gnudi, G. A dynamic morphometric model of the normal lung for studying expiratory flow limitation in mechanical ventilation. Ann. Biomed. Eng. 2005, 33, 518–530. [Google Scholar] [CrossRef] [PubMed]
- Liu, H.; Xie, X.; Zhang, C.; Li, Y.; Liu, H.; Hu, Y. Quantitative SSR analysis of series-compensated DFIG-based wind farms using aggregated RLC circuit model. IEEE Trans. Power Syst. 2016, 32, 474–483. [Google Scholar] [CrossRef]
- Lan, L.; Qian, X.L.; Lian, Z.W.; Lin, Y.B. Local body cooling to improve sleep quality and thermal comfort in a hot environment. Indoor Air 2018, 28, 135–145. [Google Scholar] [CrossRef] [PubMed]
- Zhuang, Z.; Gao, X.; Gao, S. The relationship of HRV to sleep EEG and sleep rhythm. Int. J. Neurosci. 2005, 115, 315–327. [Google Scholar] [CrossRef] [PubMed]
- Saunders, M.O.; Stitson, J.; Weston, R.H.; Bottou, L.; Scholkopf, B. Support vector machine. Comput. Sci. 2002, 1, 1–28. [Google Scholar]
- Fattinger, S.; de Beukelaar, T.T.; Ruddy, K.L.; Volk, C.; Heyse, N.C.; Herbst, J.A.; Hahnloser, R.H.; Wenderoth, N.; Huber, R. Deep sleep maintains learning efficiency of the human brain. Nat. Commun. 2017, 8, 15405. [Google Scholar] [CrossRef]
- Brown, A.M. A new software for carrying out one-way ANOVA post hoc tests. Comput. Methods Programs Biomed. 2015, 79, 89–95. [Google Scholar] [CrossRef]
- Jung, Y. Multiple predicting k-fold cross-validation for model selection. J. Nonparametric Stat. 2018, 30, 197–215. [Google Scholar] [CrossRef]
- Crestani, F.; Lalmas, M.; van Rijsbergen, C.J. (Eds.) Information Retrieval: Uncertainty and Logics: Uncertainty and Logics: Advanced Models for the Representation and Retrieval of Information; Springer Science & Business Media: Berlin/Heidelberg, Germany, 1998. [Google Scholar]
- Kirk, P.A.; Garfinkel, S.; Robinson, O.J. RapidHRV: An open-source toolbox for extracting heart rate and heart rate variability. PsyArXiv 2021. [Google Scholar] [CrossRef]
- Kondo, H.; Ozone, M.; Ohki, N.; Sagawa, Y.; Yamamichi, K.; Fukuju, M.; Yoshida, T.; Nishi, C.; Kawasaki, A.; Mori, K.; et al. Association between heart rate variability, blood pressure and autonomic activity in cyclic alternating pattern during sleep. Sleep 2014, 37, 187–194. [Google Scholar] [CrossRef] [PubMed]
- Sharma, M.; Dhiman, H.S.; Acharya, U.R. Automatic identification of insomnia using optimal antisymmetric biorthogonal wavelet filter bank with ECG signals. Comput. Biol. Med. 2021, 131, 104246. [Google Scholar] [CrossRef] [PubMed]
- Tzabazis, A.; Eisenried, A.; Yeomans, D.C.; Hyatt, M.I. Wavelet analysis of heart rate variability: Impact of wavelet selection. Biomed. Signal Proc. Control 2018, 40, 220–225. [Google Scholar] [CrossRef]







| CRA in Deep Sleep | S3 | S4 | ||
|---|---|---|---|---|
| Difference of the Mean | LSR (p < 0.05) | Difference of the Mean | LSR (p < 0.05) | |
| A and NA | 0.134 | 0.047 | 0.216 | 0.096 |
| Pre | S1 | S2 | S3 | S4 | |||||||||||||||
| W | R | NA | A1 | A2 | A3 | NA | A1 | A2 | A3 | NA | A1 | A2 | A3 | NA | A1 | A2 | A3 | ||
| Act | W | 3622 | 102 | 57 | 48 | 72 | 316 | 112 | 70 | 58 | 49 | 2 | 3 | 3 | 22 | 3 | 1 | 4 | 20 |
| R | 70 | 824 | 20 | 28 | 45 | 40 | 32 | 23 | 19 | 26 | 1 | 3 | 3 | 12 | 2 | 1 | 2 | 4 | |
| S1 | NA | 52 | 16 | 2789 | 138 | 164 | 119 | 293 | 3 | 2 | 2 | 1 | 1 | 14 | 18 | 1 | 1 | 13 | 30 |
| A1 | 73 | 28 | 5 | 383 | 81 | 48 | 3 | 4 | 7 | 21 | 1 | 1 | 1 | 3 | 1 | 1 | 1 | 3 | |
| A2 | 79 | 30 | 18 | 68 | 403 | 39 | 2 | 2 | 4 | 24 | 0 | 1 | 1 | 3 | 0 | 0 | 1 | 4 | |
| A3 | 86 | 30 | 6 | 13 | 17 | 309 | 1 | 1 | 4 | 27 | 0 | 0 | 1 | 4 | 0 | 0 | 0 | 5 | |
| S2 | NA | 55 | 26 | 250 | 9 | 3 | 1 | 2894 | 87 | 64 | 56 | 2 | 13 | 10 | 4 | 2 | 4 | 8 | 14 |
| A1 | 52 | 23 | 27 | 4 | 2 | 0 | 20 | 243 | 42 | 16 | 0 | 2 | 3 | 2 | 1 | 1 | 2 | 2 | |
| A2 | 49 | 20 | 17 | 10 | 3 | 1 | 6 | 32 | 200 | 26 | 1 | 1 | 3 | 2 | 1 | 1 | 3 | 3 | |
| A3 | 64 | 33 | 14 | 15 | 2 | 1 | 8 | 17 | 21 | 268 | 1 | 1 | 1 | 3 | 0 | 1 | 1 | 5 | |
| S3 | NA | 3 | 0 | 8 | 1 | 0 | 0 | 6 | 2 | 0 | 0 | 161 | 14 | 8 | 1 | 19 | 1 | 1 | 0 |
| A1 | 2 | 2 | 3 | 1 | 0 | 0 | 1 | 1 | 1 | 0 | 4 | 46 | 5 | 2 | 7 | 1 | 0 | 0 | |
| A2 | 1 | 0 | 2 | 1 | 0 | 0 | 1 | 1 | 1 | 0 | 2 | 4 | 31 | 3 | 6 | 1 | 0 | 0 | |
| A3 | 1 | 4 | 1 | 1 | 1 | 0 | 1 | 2 | 0 | 0 | 1 | 2 | 3 | 33 | 6 | 1 | 1 | 1 | |
| S4 | NA | 2 | 1 | 7 | 0 | 0 | 0 | 15 | 1 | 0 | 0 | 19 | 2 | 0 | 0 | 151 | 11 | 10 | 5 |
| A1 | 1 | 1 | 3 | 0 | 0 | 0 | 3 | 0 | 0 | 0 | 6 | 1 | 1 | 0 | 2 | 44 | 3 | 1 | |
| A2 | 1 | 1 | 2 | 1 | 0 | 0 | 1 | 1 | 0 | 0 | 2 | 3 | 1 | 1 | 2 | 4 | 31 | 2 | |
| A3 | 1 | 3 | 1 | 1 | 0 | 0 | 1 | 1 | 0 | 0 | 2 | 3 | 2 | 2 | 1 | 1 | 4 | 37 | |
| Method | Sleep-Wake Classification | S1, S2, S3, S4 and Wake Stage Classification | CAP Recognition | Disease Diagnosis |
|---|---|---|---|---|
| Heart rate spectrum analysis [34,65] | 77.6% | 72.6% | 66.7% | 70.5% |
| detrended fluctuation analysis [35] | 78.6% | 71.4% | 66.3% | 64.7% |
| time-varying spectral features [36,37] | 82.0% | 76.6% | 70.3% | 72.5% |
| Heart rate fluctuations [38,66] | 79.9% | 73.1% | 66.7% | 70.5% |
| wavelet filter bank [67,68] | 90.1% | 82.6% | 76.7% | 80.9% |
| Removing CRI | 85.9% | 77.7% | 73.8% | 71.6% |
| CRI | 92.0% | 83.8% | 80.4% | 88.9% |
Publisher’s Note: MDPI stays neutral with regard to jurisdictional claims in published maps and institutional affiliations. |
© 2022 by the authors. Licensee MDPI, Basel, Switzerland. This article is an open access article distributed under the terms and conditions of the Creative Commons Attribution (CC BY) license (https://creativecommons.org/licenses/by/4.0/).
Share and Cite
Cui, J.; Huang, Z.; Wu, J. Automatic Detection of the Cyclic Alternating Pattern of Sleep and Diagnosis of Sleep-Related Pathologies Based on Cardiopulmonary Resonance Indices. Sensors 2022, 22, 2225. https://doi.org/10.3390/s22062225
Cui J, Huang Z, Wu J. Automatic Detection of the Cyclic Alternating Pattern of Sleep and Diagnosis of Sleep-Related Pathologies Based on Cardiopulmonary Resonance Indices. Sensors. 2022; 22(6):2225. https://doi.org/10.3390/s22062225
Chicago/Turabian StyleCui, Jiajia, Zhipei Huang, and Jiankang Wu. 2022. "Automatic Detection of the Cyclic Alternating Pattern of Sleep and Diagnosis of Sleep-Related Pathologies Based on Cardiopulmonary Resonance Indices" Sensors 22, no. 6: 2225. https://doi.org/10.3390/s22062225
APA StyleCui, J., Huang, Z., & Wu, J. (2022). Automatic Detection of the Cyclic Alternating Pattern of Sleep and Diagnosis of Sleep-Related Pathologies Based on Cardiopulmonary Resonance Indices. Sensors, 22(6), 2225. https://doi.org/10.3390/s22062225

