Vibration Energy Conversion Power Supply Based on the Piezoelectric Thin Film Planar Array
Abstract
1. Introduction
2. Energy Conversion Principle and Circuit Model of Vibration Energy Harvester
3. Design and Test of Piezoelectric Vibration Energy Conversion Power Supply Scheme
3.1. Fabrication and Testing of a Vibration Energy Harvester Based on a PVDF Piezoelectric Thin Film
3.2. Improved Design of the Vibration Energy Conversion Power Supply Using a Multiple Piezo-Film Structure
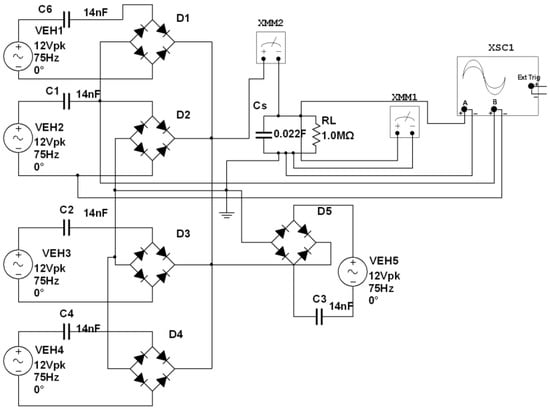
3.3. Fabrication and Experimental Testing of the Vibration Energy Conversion Power Supply Using a Multiple Piezo Film Structure
4. Conclusions
Author Contributions
Funding
Institutional Review Board Statement
Informed Consent Statement
Data Availability Statement
Conflicts of Interest
References
- Shirvanimoghaddam, M.; Abolhasani, M.M.; Farhangi, M.; Barsari, V.Z.; Liu, H.; Dohler, M.; Naebe, M. Towards a Green and Self-Powered Internet of Things Using Piezoelectric Energy Harvesting. IEEE Access 2019, 7, 94533–94556. [Google Scholar] [CrossRef]
- Wang, Z.L. Self-Powered Nanosensors and Nanosystems. Adv. Mater. 2012, 24, 280–285. [Google Scholar] [CrossRef]
- Prauzek, M.; Konecny, J.; Borova, M.; Janosova, K.; Hlavica, J.; Musilek, P. Energy Harvesting Sources, Storage Devices and System Topologies for Environmental Wireless Sensor Networks: A Review. Sensors 2018, 18, 2446. [Google Scholar] [CrossRef]
- De Oliveira, M.A.; Monteiro, A.V.; Filho, J.V. A New Structural Health Monitoring Strategy Based on PZT Sensors and Convolutional Neural Network. Sensors 2018, 18, 2955. [Google Scholar] [CrossRef]
- Shuai, Q.; Zhou, K.; Zhou, S.; Tang, J. Fault identification using piezoelectric impedance measurement and model-based intelligent inference with pre-screening. Smart Mater. Struct. 2017, 26, 045007. [Google Scholar] [CrossRef]
- Katunin, A.; Dragan, K.; Dziendzikowski, M. Damage identification in aircraft composite structures: A case study using various non-destructive testing techniques. Compos. Struct. 2015, 127, 1–9. [Google Scholar] [CrossRef]
- Zhang, Y.; Wang, Z.J.; Jiang, S.L.; Wang, Q. Retrospectives and Perspectives of Vibration Energy Harvest Technologies. Mech. Sci. Technol. Aerosp. Eng. 2019, 38, 985–1018. [Google Scholar]
- Kuo, C.-L.; Lin, S.-C.; Wu, W.-J. Fabrication and performance evaluation of a metal-based bimorph piezoelectric MEMS generator for vibration energy harvesting. Smart Mater. Struct. 2016, 25, 105016. [Google Scholar] [CrossRef]
- Tian, Y.; Li, G.; Yi, Z.; Liu, J.; Yang, B. A low-frequency MEMS piezoelectric energy harvester with a rectangular hole based on bulk PZT film. J. Phys. Chem. Solids 2018, 117, 21–27. [Google Scholar] [CrossRef]
- Qi, S.; Oudich, M.; Li, Y.; Assouar, B. Acoustic energy harvesting based on a planar acoustic metamaterial. Appl. Phys. Lett. 2016, 108, 263501. [Google Scholar] [CrossRef]
- Lee, G.; Lee, D.; Park, J.; Jang, Y.; Kim, M.; Rho, J. Piezoelectric energy harvesting using mechanical metamaterials and phononic crystals. Commun. Phys. 2022, 5, 94. [Google Scholar] [CrossRef]
- Wankhade, S.H.; Tiwari, S.; Gaur, A.; Maiti, P. PVDF–PZT nanohybrid based nanogenerator for energy harvesting applications. Energy Rep. 2020, 6, 358–364. [Google Scholar] [CrossRef]
- Mohanty, A.; Parida, S.; Behera, R.K.; Roy, T. Vibration energy harvesting: A review. J. Adv. Dielectr. 2019, 9, 1930001. [Google Scholar] [CrossRef]
- Ning, Y.W.; Zhang, J.T.; Zhang, J. Optimal Design of Cantilever PVDF Piezoelectric Wind Energy Generator. Small Spec. Electr. Mach. 2020, 48, 1–5. (In Chinese) [Google Scholar]
- Tsukamoto, T.; Umino, Y.; Shiomi, S.; Yamada, K.; Suzuki, T. Bimorph vibration energy harvester with flexible 3D mesh structure. Sci. Technol. Adv. Mater. 2018, 19, 660–668. [Google Scholar] [CrossRef]
- Min, N.K.; Kwon, K.H. Micromachining of a bimorph Pb(Zr,Ti) O3 (PZT) cantilever using a micro-electromechanical systems (MEMS) process for energy harvesting application. J. Nanosci. Nanotechnol. 2012, 12, 6011–6015. [Google Scholar] [CrossRef]
- Vijaya, M.S. Piezoelectric materials, Piezoelectric characteristics. In Piezoelectric Materials and Devices: Applications in Engineering and Medical Sciences, 1st ed., 2nd ed.; CRC Press: Boca Raton, FL, USA, 2013; pp. 6–9; pp. 15–21. [Google Scholar]
- Wang, D.S.; Akdogan, E.K. Piezoelectric Materials and piezoelectric effect, Structural Design and Development of Flextensional Piezoelectric Transducer. In Design Principle for Piezoelectric Transducer, 1st ed., 4th ed.; Wuhan University of Technology Press: Wuhan, China, 2016; pp. 16–36; pp. 76–82. [Google Scholar]
- Bowen, C.R.; Kim, H.A.; Weaver, P.M.; Dunn, S. Piezoelectric and ferroelectric materials and structures for energy harvesting applications. Energy Environ. Sci. 2014, 7, 25–44. [Google Scholar] [CrossRef]
- Noël, E.D.; Wardle, B.L.; Kim, S.G. Design considerations for mems-scale piezoelectric mechanical vibration energy harvesters. Integr. Ferroelectr. 2006, 71, 121–160. [Google Scholar]
- Roundy, S.; Wright, P.K. A piezoelectric vibration based generator for wireless electronics. Smart Mater. Struct. 2004, 13, 1131–1142. [Google Scholar] [CrossRef]
- Priya, S.; Inman, D.J. Electromechanical Model of Vibration Energy Harvester Using Piezoelectric Cantilever. In Energy Harvesting Technologies, 2nd ed.; Springer Science: Heidelberg/Berlin, Germany, 2010; pp. 36–55. [Google Scholar]
- Ottman, G.; Hofmann, H.; Bhatt, A.; Lesieutre, G. Adaptive piezoelectric energy harvesting circuit for wireless remote power supply. IEEE Trans. Power Electron. 2002, 17, 669–676. [Google Scholar] [CrossRef]
- Sukumaran, S.; Chatbouri, S.; Rouxel, D.; Tisserand, E.; Thiebaud, F.; Ben Zineb, T. Recent advances in flexible PVDF based piezoelectric polymer devices for energy harvesting applications. J. Intell. Mater. Syst. Struct. 2021, 32, 746–780. [Google Scholar] [CrossRef]
- Dickinson, D. Piezoelectric Energy Harvesting Power Supply; Analog Devices (ADI): Milpitas, CA, USA, 2010; Available online: https://www.analog.com/en/about-adi/news-room/press-releases/2010/piezoelectric-energy-harvesting-power-supply.html (accessed on 7 January 2010).
- Saxena, P.; Shukla, P. A comprehensive review on fundamental properties and applications of poly(vinylidene fluoride) (PVDF). Adv. Compos. Hybrid Mater. 2021, 4, 8–26. [Google Scholar] [CrossRef]
- Zhang, H.; Heng, T.T.; Fang, Z.G.; Hu, X.; Fang, L.; Lu, C.H. High-energy-density ceramic/PVDF-based nanocomposites dielectrics. Acta Mater. Compos. Sin. 2021, 28, 2114–2128. [Google Scholar]
- Robert, X.G.; Cui, Y. Vibration-based energy extraction for sensor powering: Design, analysis, and experimental evaluation. In Smart Structures and Materials 2005: Sensors and Smart Structures Technologies for Civil, Mechanical, and Aerospace Systems; SPIE: Bellingham, DC, USA, 2005; Volume 5765. [Google Scholar]
















| Model | PVDF | PZT | MFC | |
|---|---|---|---|---|
| Parameter | ||||
| Density/kg·m−3 | 1780 | 7500 | 5440 | |
| Poisson’s ratio | 0.3 | 0.36 | 0.312 | |
| Young’s modulus/GPa | 2.5 | 76.5 | 5.52 | |
| Piezoelectric charge coefficient d33/pC·N−1 | 33 | 640 | 467 | |
| Coupling factor k33 | 0.14 | 0.76 | 0.339 | |
| Piezoelectric voltage constants g33/Vm·N−1 | 0.34 | 0.02 | 0.275 | |
| Relative permittivity Ɛr3T | 13.2 | 3400 | 1700 | |
| Dielectric loss tanδ% | 8.9 | 1.8 | 2 | |
| Volume resistivity /Ω·m−1 | 10 × 1015 | 10 × 1011 | 10 × 1013 | |
| Mechanical durability/times | 2 × 1011 | 3.5 × 108 | 1.0 × 1010 | |
| Curie point Tc/°C | 170 | 300 | 176 | |
| N | ||||
|---|---|---|---|---|
| 1 | 39.22 | 11.44 | 35.64 | 138.40 |
| 2 | 78.10 | 24.46 | 19.84 | 69.30 |
| 3 | 113.53 | 34.12 | 15.74 | 42.50 |
| 4 | 155.14 | 46.62 | 12.34 | 33.50 |
| 5 | 193.17 | 58.23 | 11.16 | 19.87 |
| N | ||
|---|---|---|
| 1 | 12.671 | 0.023 |
| 2 | 12.732 | 0.058 |
| 3 | 12.772 | 0.137 |
| 4 | 12.827 | 0.226 |
| 5 | 12.962 | 0.339 |
Publisher’s Note: MDPI stays neutral with regard to jurisdictional claims in published maps and institutional affiliations. |
© 2022 by the authors. Licensee MDPI, Basel, Switzerland. This article is an open access article distributed under the terms and conditions of the Creative Commons Attribution (CC BY) license (https://creativecommons.org/licenses/by/4.0/).
Share and Cite
Wang, B.; Lan, D.; Zeng, F.; Li, W. Vibration Energy Conversion Power Supply Based on the Piezoelectric Thin Film Planar Array. Sensors 2022, 22, 8506. https://doi.org/10.3390/s22218506
Wang B, Lan D, Zeng F, Li W. Vibration Energy Conversion Power Supply Based on the Piezoelectric Thin Film Planar Array. Sensors. 2022; 22(21):8506. https://doi.org/10.3390/s22218506
Chicago/Turabian StyleWang, Bo, Dun Lan, Fanyang Zeng, and Wei Li. 2022. "Vibration Energy Conversion Power Supply Based on the Piezoelectric Thin Film Planar Array" Sensors 22, no. 21: 8506. https://doi.org/10.3390/s22218506
APA StyleWang, B., Lan, D., Zeng, F., & Li, W. (2022). Vibration Energy Conversion Power Supply Based on the Piezoelectric Thin Film Planar Array. Sensors, 22(21), 8506. https://doi.org/10.3390/s22218506
