Vision-Based Performance Analysis of an Active Microfluidic Droplet Generation System Using Droplet Images
Abstract
1. Introduction
2. Materials and Methods
2.1. Proposed System
2.1.1. Droplet Generator
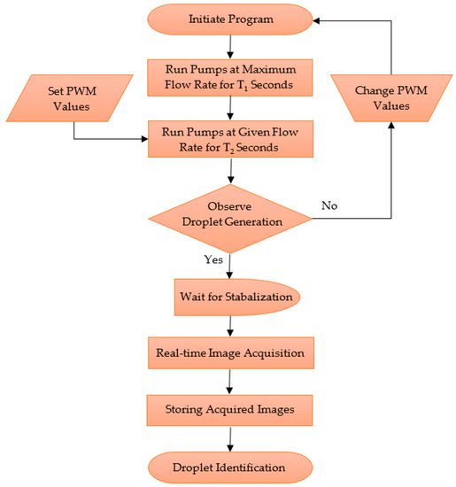
2.1.2. Controller and Control Algorithm
2.2. System Architecture
2.3. Vision-Based Droplet Identification and Feature Extraction
2.3.1. Pre-Processing Droplet Images
2.3.2. Identification of Droplet Boundary
2.3.3. Extracting Droplet Features for Performance Analysis
2.4. Experimental Setup for Vision-Based Droplet Generation System
2.5. Design and Development of Graphical User Interface (GUI) for Vision-Based Performance Analysis
3. Results and Discussion
3.1. Detecting Droplets in a Single Image
3.2. Performance Analysis
4. Conclusions
Author Contributions
Funding
Acknowledgments
Conflicts of Interest
References
- Mejía-Salazar, J.R.; Rodrigues Cruz, K.; Materón Vásques, E.M.; Novais de Oliveira, O., Jr. Microfluidic Point-of-Care Devices: New Trends and Future Prospects for EHealth Diagnostics. Sensors 2020, 20, 1951. [Google Scholar] [CrossRef] [PubMed]
- Yılmaz, B.; Yılmaz, F. Lab-on-a-Chip Technology and Its Applications. In Omics Technologies and Bio-Engineering; Elsevier: Amsterdam, The Netherlands, 2018; pp. 145–153. ISBN 978-0-12-804659-3. [Google Scholar]
- Azizipour, N.; Avazpour, R.; Rosenzweig, D.H.; Sawan, M.; Ajji, A. Evolution of Biochip Technology: A Review from Lab-on-a-Chip to Organ-on-a-Chip. Micromachines 2020, 11, 599. [Google Scholar] [CrossRef] [PubMed]
- Zhuang, J.; Yin, J.; Lv, S.; Wang, B.; Mu, Y. Advanced “Lab-on-a-Chip” to Detect Viruses—Current Challenges and Future Perspectives. Biosens. Bioelectron. 2020, 163, 112291. [Google Scholar] [CrossRef] [PubMed]
- Nikoleli, G.-P.; Siontorou, C.G.; Nikolelis, D.P.; Bratakou, S.; Karapetis, S.; Tzamtzis, N. Biosensors Based on Microfluidic Devices Lab-on-a-Chip and Microfluidic Technology. In Nanotechnology and Biosensors; Elsevier: Amsterdam, The Netherlands, 2018; pp. 375–394. ISBN 978-0-12-813855-7. [Google Scholar]
- Nguyen, N.-T.; Wereley, S.T.; Shaegh, S.A.M. Fundamentals and Applications of Microfluidics, 3rd ed.; Artech House integrated microsystems series; Artech House: Norwood, MA, USA, 2019; ISBN 978-1-63081-364-2. [Google Scholar]
- Yeh, C.-H.; Chen, C.-H.; Lin, Y.-C. Use of a Gradient-Generating Microfluidic Device to Rapidly Determine a Suitable Glucose Concentration for Cell Viability Test. Microfluid. Nanofluidics 2011, 10, 1011–1018. [Google Scholar] [CrossRef]
- Shu, B.; Zhang, C.; Xing, D. Segmented Continuous-Flow Multiplex Polymerase Chain Reaction Microfluidics for High-Throughput and Rapid Foodborne Pathogen Detection. Anal. Chim. Acta 2014, 826, 51–60. [Google Scholar] [CrossRef]
- Cruz, J.; Hjort, K. High-Resolution Particle Separation by Inertial Focusing in High Aspect Ratio Curved Microfluidics. Sci. Rep. 2021, 11, 13959. [Google Scholar] [CrossRef]
- Kim, M.; Kim, T. Aptamer-Functionalized Microtubules for Continuous and Selective Concentration of Target Analytes. Sens. Actuators B Chem. 2014, 202, 1229–1236. [Google Scholar] [CrossRef]
- Shang, L.; Cheng, Y.; Zhao, Y. Emerging Droplet Microfluidics. Chem. Rev. 2017, 117, 7964–8040. [Google Scholar] [CrossRef]
- Choi, J.-W.; Kim, G.-J.; Lee, S.; Kim, J.; de Mello, A.J.; Chang, S.-I. A Droplet-Based Fluorescence Polarization Immunoassay (DFPIA) Platform for Rapid and Quantitative Analysis of Biomarkers. Biosens. Bioelectron. 2015, 67, 497–502. [Google Scholar] [CrossRef]
- Golberg, A.; Linshiz, G.; Kravets, I.; Stawski, N.; Hillson, N.J.; Yarmush, M.L.; Marks, R.S.; Konry, T. Cloud-Enabled Microscopy and Droplet Microfluidic Platform for Specific Detection of Escherichia Coli in Water. PLoS ONE 2014, 9, e86341. [Google Scholar] [CrossRef]
- Schlicht, B.; Zagnoni, M. Droplet-Interface-Bilayer Assays in Microfluidic Passive Networks. Sci. Rep. 2015, 5, 9951. [Google Scholar] [CrossRef] [PubMed]
- Pessi, J.; Santos, H.A.; Miroshnyk, I.; JoukoYliruusi; Weitz, D.A.; Mirza, S. Microfluidics-Assisted Engineering of Polymeric Microcapsules with High Encapsulation Efficiency for Protein Drug Delivery. Int. J. Pharm. 2014, 472, 82–87. [Google Scholar] [CrossRef] [PubMed]
- Sartipzadeh, O.; Naghib, S.M.; Shokati, F.; Rahmanian, M.; Majidzadeh-A, K.; Zare, Y.; Rhee, K.Y. Microfluidic-Assisted Synthesis and Modelling of Monodispersed Magnetic Nanocomposites for Biomedical Applications. Nanotechnol. Rev. 2020, 9, 1397–1407. [Google Scholar] [CrossRef]
- Sohrabi, S.; kassir, N.; Keshavarz Moraveji, M. Droplet Microfluidics: Fundamentals and Its Advanced Applications. RSC Adv. 2020, 10, 27560–27574. [Google Scholar] [CrossRef]
- Yu, Z.; Lyu, W.; Yu, M.; Wang, Q.; Qu, H.; Ismagilov, R.F.; Han, X.; Lai, D.; Shen, F. Self-Partitioning SlipChip for Slip-Induced Droplet Formation and Human Papillomavirus Viral Load Quantification with Digital LAMP. Biosens. Bioelectron. 2020, 155, 112107. [Google Scholar] [CrossRef]
- Sukhatme, S.; Agarwal, A. Digital Microfluidics: Techniques, Their Applications and Advantages. J. Bioeng. Biomed. Sci. 2012, 8, 2. [Google Scholar] [CrossRef]
- Melroy, G.; Mudugamuwa, A.; Hettiarachchi, S.; Amarasinghe, R.; Dau, V.; Kumarage, P.; Jayaweera, N.; Qing-guang, C. PZT Based Active Microfluidic Droplet Generator for Lab-on-a-Chip Devices. In Sustainable Design and Manufacturing; Scholz, S.G., Howlett, R.J., Setchi, R., Eds.; Smart Innovation, Systems and Technologies; Springer: Singapore, 2022; Volume 262, pp. 277–289. ISBN 9789811661273. [Google Scholar]
- Zhu, P.; Wang, L. Passive and Active Droplet Generation with Microfluidics: A Review. Lab. Chip 2017, 17, 34–75. [Google Scholar] [CrossRef]
- Zhu, H.; Fohlerová, Z.; Pekárek, J.; Basova, E.; Neužil, P. Recent Advances in Lab-on-a-Chip Technologies for Viral Diagnosis. Biosens. Bioelectron. 2020, 153, 112041. [Google Scholar] [CrossRef]
- Wu, J.; Gu, M. Microfluidic Sensing: State of the Art Fabrication and Detection Techniques. J. Biomed. Opt. 2011, 16, 080901. [Google Scholar] [CrossRef]
- Khan, N.I.; Song, E. Lab-on-a-Chip Systems for Aptamer-Based Biosensing. Micromachines 2020, 11, 220. [Google Scholar] [CrossRef]
- Zhu, H.; Podesva, P.; Liu, X.; Zhang, H.; Teply, T.; Xu, Y.; Chang, H.; Qian, A.; Lei, Y.; Li, Y.; et al. IoT PCR for Pandemic Disease Detection and Its Spread Monitoring. Sens. Actuators B Chem. 2020, 303, 127098. [Google Scholar] [CrossRef] [PubMed]
- Guan, L.; Tian, J.; Cao, R.; Li, M.; Wu, Z.; Nilghaz, A.; Shen, W. Surface Modification of Cellulose Paper for Quantum Dot-Based Sensing Applications. BioResources 2015, 10, 1587–1598. [Google Scholar] [CrossRef][Green Version]
- Esmaeel, A.M.; ElMelegy, T.T.H.; Abdelgawad, M. Multi-Purpose Machine Vision Platform for Different Microfluidics Applications. Biomed. Microdevices 2019, 21, 68. [Google Scholar] [CrossRef] [PubMed]
- Mudugamuwa, A.; Jayasundara, C.; Baokun, H.; Amarasinghe, R. Development of a Robotic System with Stand-Alone Monocular Vision System for Eco-Friendly Defect Detection in Oil Transportation Pipelines. In Sustainable Design and Manufacturing 2020; Scholz, S.G., Howlett, R.J., Setchi, R., Eds.; Smart Innovation, Systems and Technologies; Springer: Singapore, 2021; Volume 200, pp. 107–118. ISBN 9789811581304. [Google Scholar]
- Mudugamuwa, A.P.; Hettiarachchi, S.P. Review on Photomicrography Based Full Blood Count (FBC) Testing and Recent Advancements. Adv. Technol. 2021, 33, 422–453. [Google Scholar] [CrossRef]
- Rutkowski, G.P.; Azizov, I.; Unmann, E.; Dudek, M.; Grimes, B.A. Microfluidic Droplet Detection via Region-Based and Single-Pass Convolutional Neural Networks with Comparison to Conventional Image Analysis Methodologies. Mach. Learn. Appl. 2022, 7, 100222. [Google Scholar] [CrossRef]
- Nozaki, Y.; Yoon, D.H.; Furuya, M.; Fujita, H.; Sekiguchi, T.; Shoji, S. Validation of Droplet-Generation Performance of a Newly Developed Microfluidic Device with a Three-Dimensional Structure. Sens. Actuators Phys. 2021, 331, 112917. [Google Scholar] [CrossRef]
- Zhou, W.; Hu, J.; Feng, M.; Yang, B.; Cai, X. Study on Imaging Method for Measuring Droplet Size in Large Sprays. Particuology 2015, 22, 100–106. [Google Scholar] [CrossRef]
- He, L.; Huang, X.; Luo, X.; Yan, H.; Lü, Y.; Yang, D.; Han, Y. Numerical Study on Transient Response of Droplet Deformation in a Steady Electric Field. J. Electrost. 2016, 82, 29–37. [Google Scholar] [CrossRef]
- Minov, S.; Cointault, F.; Vangeyte, J.; Pieters, J.; Nuyttens, D. Spray Droplet Characterization from a Single Nozzle by High Speed Image Analysis Using an In-Focus Droplet Criterion. Sensors 2016, 16, 218. [Google Scholar] [CrossRef]
- Paul, G.; Das, P.K.; Manna, I. Droplet Oscillation and Pattern Formation during Leidenfrost Phenomenon. Exp. Therm. Fluid Sci. 2015, 60, 346–353. [Google Scholar] [CrossRef]
- Sun, C.; Ding, W.; Zhou, L.; Qiu, W.; Gu, J. Design and Application of a System for Droplet-Size Measurement in the Field Based on Micro-Distance Imaging Technology. Crop Prot. 2017, 96, 228–236. [Google Scholar] [CrossRef]
- Özdemir, O.Ç.; Conahan, J.M.; Müftü, S. Particle Velocimetry, CFD, and the Role of Particle Sphericity in Cold Spray. Coatings 2020, 10, 1254. [Google Scholar] [CrossRef]
- Ríos-López, I.; Karamaoynas, P.; Zabulis, X.; Kostoglou, M.; Karapantsios, T.D. Image Analysis of Axisymmetric Droplets in Wetting Experiments: A New Tool for the Study of 3D Droplet Geometry and Droplet Shape Reconstruction. Colloids Surf. Physicochem. Eng. Asp. 2018, 553, 660–671. [Google Scholar] [CrossRef]
- Luo, H.; Nishida, K.; Uchitomi, S.; Ogata, Y.; Zhang, W.; Fujikawa, T. Microscopic Behavior of Spray Droplets under Flat-Wall Impinging Condition. Fuel 2018, 219, 467–476. [Google Scholar] [CrossRef]
- Gawryszewski, K.; Rana, Z.A.; Jenkins, K.W.; Ioannou, P.; Okonkwo, D. An Automatic Image Analysis Methodology for the Measurement of Droplet Size Distributions in Liquid–Liquid Dispersion: Round Object Detection. Int. J. Comput. Appl. 2019, 41, 329–342. [Google Scholar] [CrossRef]
- Vo, P.Q.N.; Husser, M.C.; Ahmadi, F.; Sinha, H.; Shih, S.C.C. Image-Based Feedback and Analysis System for Digital Microfluidics. Lab. Chip 2017, 17, 3437–3446. [Google Scholar] [CrossRef]
- Hendriks, J.; Willem Visser, C.; Henke, S.; Leijten, J.; Saris, D.B.F.; Sun, C.; Lohse, D.; Karperien, M. Optimizing Cell Viability in Droplet-Based Cell Deposition. Sci. Rep. 2015, 5, 11304. [Google Scholar] [CrossRef]
- Girault, M.; Kim, H.; Arakawa, H.; Matsuura, K.; Odaka, M.; Hattori, A.; Terazono, H.; Yasuda, K. An On-Chip Imaging Droplet-Sorting System: A Real-Time Shape Recognition Method to Screen Target Cells in Droplets with Single Cell Resolution. Sci. Rep. 2017, 7, 40072. [Google Scholar] [CrossRef]
- Xu, Z.; Wang, T.; Che, Z. Droplet Deformation and Breakup in Shear Flow of Air. Phys. Fluids 2020, 32, 052109. [Google Scholar] [CrossRef]
- Li, X.; Plataniotis, K.N. A Complete Color Normalization Approach to Histopathology Images Using Color Cues Computed From Saturation-Weighted Statistics. IEEE Trans. Biomed. Eng. 2015, 62, 1862–1873. [Google Scholar] [CrossRef]
- Partovinia, A.; Vatankhah, E. Experimental Investigation into Size and Sphericity of Alginate Micro-Beads Produced by Electrospraying Technique: Operational Condition Optimization. Carbohydr. Polym. 2019, 209, 389–399. [Google Scholar] [CrossRef] [PubMed]
- Sanka, I.; Bartkova, S.; Pata, P.; Makuch, K.; Smolander, O.-P.; Scheler, O. EasyFlow: User-Friendly Workflow for Image-Based Droplet Analysis with Multipurpose Modules. bioRxiv 2021. [Google Scholar] [CrossRef]
- Rhee, M.; Liu, P.; Meagher, R.J.; Light, Y.K.; Singh, A.K. Versatile On-Demand Droplet Generation for Controlled Encapsulation. Biomicrofluidics 2014, 8, 034112. [Google Scholar] [CrossRef]
- Hettiarachchi, S.; Melroy, G.; Mudugamuwa, A.; Sampath, P.; Premachandra, C.; Amarasinghe, R.; Dau, V. Design and Development of a Microfluidic Droplet Generator with Vision Sensing for Lab-on-a-Chip Devices. Sens. Actuators Phys. 2021, 332, 113047. [Google Scholar] [CrossRef]
- Sampath, W.H.P.; Hettiarachchi, S.P.; Melroy, N.H.R.G.; Amarasinghe, Y.W.R. Design and Development of a Droplet-Based Microfluidics System Using Laser Fabrication Machining Techniques for a Lab on a Chip Device. In Innovation in Medicine and Healthcare; Chen, Y.-W., Tanaka, S., Howlett, R.J., Jain, L.C., Eds.; Smart Innovation, Systems and Technologies; Springer: Singapore, 2020; Volume 192, pp. 201–210. ISBN 9789811558511. [Google Scholar]
- MATLAB Support Package for Arduino Hardware. Available online: https://ch.mathworks.com/matlabcentral/fileexchange/47522-matlab-support-package-for-arduino-hardware (accessed on 11 April 2021).
- Kumar, N.; Nachamai, M. Noise Removal and Filtering Techniques Used in Medical Images. Orient. J. Comput. Sci. Technol. 2017, 10, 103–113. [Google Scholar] [CrossRef]
- Sa, P.K.; Sahoo, M.N.; Murugappan, M.; Wu, Y.; Majhi, B. (Eds.) Progress in Intelligent Computing Techniques: Theory, Practice, and Applications: Proceedings of ICACNI 2016, Volume 1; Advances in Intelligent Systems and Computing; Springer: Singapore, 2018; Volume 518, ISBN 978-981-10-3372-8. [Google Scholar]
- Contour Tracing. Available online: https://www.imageprocessingplace.com/downloads_V3/root_downloads/tutorials/contour_tracing_Abeer_George_Ghuneim/moore.html (accessed on 16 March 2021).















| Feature Identification | |||||
| Size [32] | Eccentricity [33] | Gradient [34] | Concavity [35] | Projected Surface Area [36] | Sphericity Index [37] |
| Symmetry [38] | Roundness [39] | Border [40] | Radius [41] | Membrane Surface Area [42] | Contrast Variations [30] |
| Shape [43] | Elongation [44] | Saturation [45] | Volume [38] | Sphericity Coefficient [46] | Form factor [47] |
Publisher’s Note: MDPI stays neutral with regard to jurisdictional claims in published maps and institutional affiliations. |
© 2022 by the authors. Licensee MDPI, Basel, Switzerland. This article is an open access article distributed under the terms and conditions of the Creative Commons Attribution (CC BY) license (https://creativecommons.org/licenses/by/4.0/).
Share and Cite
Mudugamuwa, A.; Hettiarachchi, S.; Melroy, G.; Dodampegama, S.; Konara, M.; Roshan, U.; Amarasinghe, R.; Jayathilaka, D.; Wang, P. Vision-Based Performance Analysis of an Active Microfluidic Droplet Generation System Using Droplet Images. Sensors 2022, 22, 6900. https://doi.org/10.3390/s22186900
Mudugamuwa A, Hettiarachchi S, Melroy G, Dodampegama S, Konara M, Roshan U, Amarasinghe R, Jayathilaka D, Wang P. Vision-Based Performance Analysis of an Active Microfluidic Droplet Generation System Using Droplet Images. Sensors. 2022; 22(18):6900. https://doi.org/10.3390/s22186900
Chicago/Turabian StyleMudugamuwa, Amith, Samith Hettiarachchi, Gehan Melroy, Shanuka Dodampegama, Menaka Konara, Uditha Roshan, Ranjith Amarasinghe, Dumith Jayathilaka, and Peihong Wang. 2022. "Vision-Based Performance Analysis of an Active Microfluidic Droplet Generation System Using Droplet Images" Sensors 22, no. 18: 6900. https://doi.org/10.3390/s22186900
APA StyleMudugamuwa, A., Hettiarachchi, S., Melroy, G., Dodampegama, S., Konara, M., Roshan, U., Amarasinghe, R., Jayathilaka, D., & Wang, P. (2022). Vision-Based Performance Analysis of an Active Microfluidic Droplet Generation System Using Droplet Images. Sensors, 22(18), 6900. https://doi.org/10.3390/s22186900

