Monitoring Citrus Soil Moisture and Nutrients Using an IoT Based System
Abstract
:1. Introduction
2. Overall Structure
2.1. System Design Objectives
- Put forward the scientific distribution technology of the soil nutrient and moisture real-time monitoring system in mountain citrus orchard. It makes the layout more reasonable and the monitoring area is effectively covered.
- Research and develop scientific detection methods to obtain more accurate citrus growth environment conditions.
2.2. System Structure
3. Design Scheme
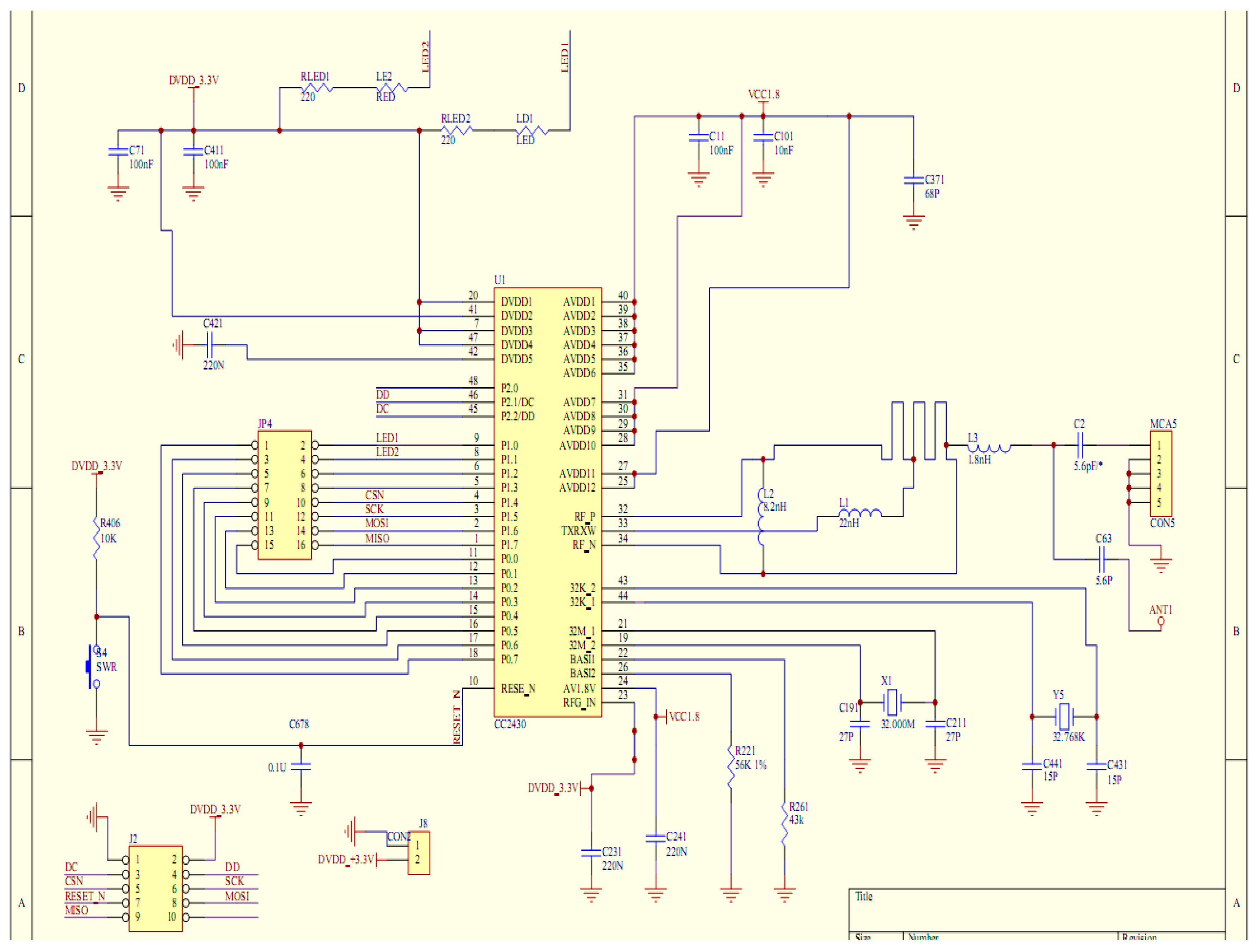
3.1. System Hardware Design
3.1.1. Sensor Control Node
3.1.2. Field Master Control Node
3.2. System Software Design
Decision Support Module
4. System Testing
5. Conclusions
Acknowledgments
Author Contributions
Conflicts of Interest
References
- Wang, Z. Study on the Model of Agricultural Information Propulsion in Different Regions. Ph.D. Thesis, Chinese Academy of Agricultural Sciences, Beijing, China, 2011. [Google Scholar]
- Gebbers, R.; Adamchuk, V.I. Precision Agriculture and Food Security. Science 2010, 327, 828–831. [Google Scholar] [CrossRef] [PubMed]
- Atzori, L.; Iera, A.; Morabito, G. The Internet of Things: A Survey. Comput. Netw. 2010, 54, 2787–2805. [Google Scholar] [CrossRef]
- Tan, L.; Wang, N. Future Internet: The Internet of Things. In Proceedings of the IEEE 3rd International Conference on Advanced Computer Theory and Engineering (ICACTE), Chengdu, China, 20–22 August 2010; Volume 5.
- Zhang, C.; Sheng, W. Application of Internet of Things in Agriculture. Dongbei Nongye Daxue Xuebao 2011, 42, 1–5. (In Chinese) [Google Scholar]
- Baggio, A. Wireless Sensor Networks in Precision Agriculture. In Proceedings of the ACM Workshop on Real-World Wireless Sensor Networks (REALWSN 2005), Stockholm, Sweden, 20–21 June 2005.
- Ferrández-Pastor, F.J.; García-Chamizo, J.M.; Nieto-Hidalgo, M.; Mora-Pascual, J.; Mora-Martínez, J. Developing Ubiquitous Sensor Network Platform Using Internet of Things: Application in Precision Agriculture. Sensors 2016, 16, 1141. [Google Scholar] [CrossRef] [PubMed]
- Kopetz, H. Internet of Things. In Real-Time Systems; Springer: New York, NY, USA, 2011; pp. 307–323. [Google Scholar]
- Fei, Y.J.; Xu, Z.J.; Feng, L. The Research of Internet of Things in Agricultural Production and Management. In Proceedings of the Fifteenth Session of the Annual Meeting of the Association of China, the Tenth Venue: Conference on Information Technology and Agricultural Modernization, Guiyang, China, 25–27 May 2013. (In Chinese)
- Li, D.L. Internet of Things and Wisdom of Agriculture. Agric. Eng. 2012, 2, S126. [Google Scholar]
- Lin, Y.H. Introduction to Internet of Things; Science Press: Beijing, China, 2011; pp. 60–63. [Google Scholar]
- Zhang, W. Research on Key Technologies of Wireless Sensor Networks for Precision Agriculture. Ph.D. Thesis, Zhejiang University, Hangzhou, China, 2013. [Google Scholar]
- Kinney, P. Zigbee Technology: Wireless Control That Simply Works. In Proceedings of the Communications Design Conference, San Jose, CA, USA, 29 September–2 October 2003; pp. 1–7.
- Zhou, Y.; Ling, Z.; Wu, Q. ZigBee Wireless Communication Technology and Investigation on Its Application. Process Autom. Instrum. 2005, 6, 002. [Google Scholar]
- Dan, L.; Xin, C.; Huang, C.; Ji, L. Intelligent Agriculture Greenhouse Environment Monitoring System Based on IoT Technology. In Proceedings of the 2015 IEEE International Conference on Intelligent Transportation, Big Data and Smart City (ICITBS), Halong Bay, Vietnam, 19–20 December 2015; pp. 487–490.
- Lee, M.; Hwang, J.; Yoe, H. Agricultural Production System Based on IoT. In Proceedings of the 2013 IEEE 16th International Conference on Computational Science and Engineering (CSE), Sydney, Australia, 3–5 December 2013; pp. 833–837.
- Broch, J.; Maltz, D.A.; Johnson, D.B.; Hu, Y.-C.; Jetcheva, J. A Performance Comparison of Multi-Hop Wireless Ad Hoc Network Routing Protocols. In Proceedings of the 4th Annual ACM/IEEE International Conference on Mobile Computing and Networking (ACM), Dallas, TX, USA, 25–30 October 1998; pp. 85–97.
- Johnson, D.B.; Maltz, D.A. Dynamic Source Routing in Ad Hoc Wireless Networks. In Mobile Computing; Springer: New York, NY, USA, 1996; pp. 153–181. [Google Scholar]
- Zhang, J.; Hu, S.; Long, Z.; Kou, Q. The Wireless Data Transmission System Based on GPRS and its Discussion for Application. J. Electr. Meas. Instrum. 2009, 23, S1. [Google Scholar]
- Wang, N.; Zhang, N.; Wang, M. Wireless Sensors in Agriculture and Food Industry—Recent Development and Future Perspective. Comput. Electr. Agric. 2006, 50, 1–14. [Google Scholar] [CrossRef]
- Braginsky, D.; Estrin, D. Rumor Routing Algorithm for Sensor Networks. In Proceedings of the First ACM International Workshop on Wireless Sensor Networks & Applications, Atlanta, GA, USA, 28 September 2002; pp. 22–31.
- Luo, J.; Eugster, P.T.; Hubaux, J.P. Route Driven Gossip: Probabilistic Reliable Multicast in Ad Hoc Networks. In Proceedings of the Joint Conference of the CiteSeer IEEE Computer and Communications, San Francisco, CA, USA, 30 March–3 April 2003; Volume 3, pp. 2229–2239.
- Tian, B.; Zhao, X.L.; Yao, Q.M.; Zha, L. Design and Implementation of a Wireless Video Sensor Network. In Proceedings of the 2012 9th IEEE International Conference on Networking, Sensing and Control (ICNSC), Beijing, China, 11–14 April 2012; pp. 411–416.
- Zhao, S.; Yu, L.; Cheng, B. A Real-Time Web of Things Framework with Customizable Openness Considering Legacy Devices. Sensors 2016, 16, 1596. [Google Scholar] [CrossRef] [PubMed]








| Soil Properties | Humidity (%) | Season | Diagnostic Conclusion | Expert Advice |
|---|---|---|---|---|
| sandy soil | <17 | spring | lack of water | Immediately carried out winter irrigation. first build the hillock in the crown to form a water plate, Irrigate 20 kg per square meter of canopy projected area. Dug irrigation water hole 2–4 in the drip line around the crown; Irrigate 10 kg per square meter of canopy projected area. |
| <15 | autumn winter | Immediately carried out winter irrigation. first build the hillock in the crown to form a water plate, Irrigate 10 kg per square meter of canopy projected area. Dug irrigation water hole 2–4 in the drip line around the crown;Irrigate 7 kg per square meter of canopy projected area. enough water is given to the tree tray before the frost. | ||
| <18 | summer | First loose soil and cover tree plate with grass. Irrigate 30 kg per square meter of canopy projected area. Dug irrigation water hole 2–4 in the drip line around the crown; Irrigate 30 kg per square meter of canopy projected area. | ||
| 16–20 | spring | First loose soil and cover tree plate with grass. Irrigate 15 kg per square meter of canopy projected area. Dug irrigation water hole 2–4 in the drip line around the crown. Irrigate 10 kg per square meter of canopy projected area. | ||
| 15–20 | autumn winter | low level | Immediately carried out winter irrigation. first build the hillock in the crown to form a water plate, Dug irrigation water hole 2–4 in the drip line around the crown. Irrigate 15 kg per square meter of canopy projected area. enough water is given to the tree tray before the frost. | |
| 17–21 | summer | First loose soil and cover tree plate with grass. Irrigate 20 kg per square meter of canopy projected area. Dug irrigation water hole 2–4 in the drip line around the crown. Irrigate 15 kg per square meter of canopy projected area. | ||
| 21–80 | anniversary | suitable | Without irrigation, soil cover and weed moisture under the canopy. | |
| >80 | anniversary | excess | Timely excavate ditches and discharge orchard water. If there is an unbroken spell of wet weather, plastic film can be used for ground cover. |
© 2017 by the authors. Licensee MDPI, Basel, Switzerland. This article is an open access article distributed under the terms and conditions of the Creative Commons Attribution (CC BY) license ( http://creativecommons.org/licenses/by/4.0/).
Share and Cite
Zhang, X.; Zhang, J.; Li, L.; Zhang, Y.; Yang, G. Monitoring Citrus Soil Moisture and Nutrients Using an IoT Based System. Sensors 2017, 17, 447. https://doi.org/10.3390/s17030447
Zhang X, Zhang J, Li L, Zhang Y, Yang G. Monitoring Citrus Soil Moisture and Nutrients Using an IoT Based System. Sensors. 2017; 17(3):447. https://doi.org/10.3390/s17030447
Chicago/Turabian StyleZhang, Xueyan, Jianwu Zhang, Lin Li, Yuzhu Zhang, and Guocai Yang. 2017. "Monitoring Citrus Soil Moisture and Nutrients Using an IoT Based System" Sensors 17, no. 3: 447. https://doi.org/10.3390/s17030447
APA StyleZhang, X., Zhang, J., Li, L., Zhang, Y., & Yang, G. (2017). Monitoring Citrus Soil Moisture and Nutrients Using an IoT Based System. Sensors, 17(3), 447. https://doi.org/10.3390/s17030447
