Towards a Real-Time Embedded System for Water Monitoring Installed in a Robotic Sailboat
Abstract
:1. Introduction
2. Variables, Sensors, and Vehicles Used for Water Analysis
2.1. Health Variables of Water
2.2. Sensing the Variables in Water
2.3. Using a Sailboat Robot for Water Monitoring
3. Related Projects for Water Analysis Systems
4. The Proposed System Architecture
4.1. Hardware Architecture of the System
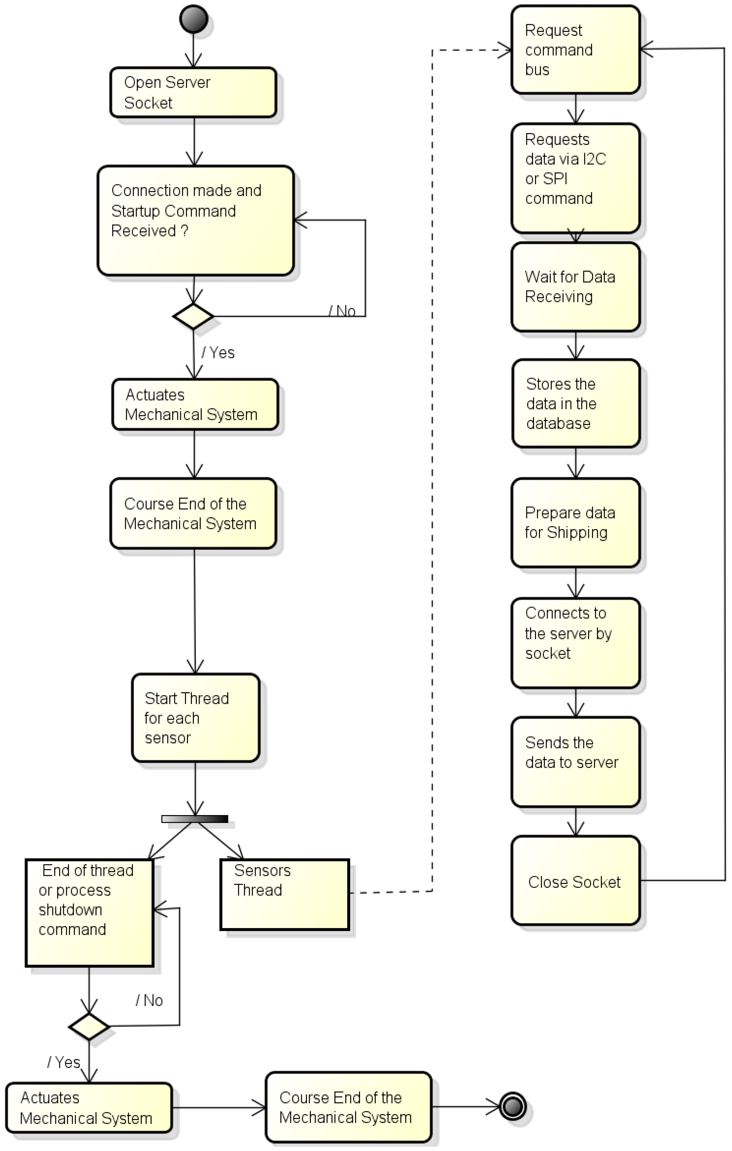
4.2. Software Architecture
4.2.1. Process Embedded in the RPi System
4.2.2. Process Running on the Server Side
5. Experimental Results
- Pium River (Rio Pium, native name in Portuguese);
- Alcaçuz Lake (Lagoa de Alcaçuz, in Portuguese);
- Small River (in fact a river head close to Alcaçuz Lake);
- Blue Lake (Lago Azul, in Portuguese).
5.1. The Web Interface
6. Conclusions
Acknowledgments
Author Contributions
Conflicts of Interest
References
- Soares, J.L. Biologia: Volume Único; Scipione: São Paulo, SP, Brazil, 1993. [Google Scholar]
- Martins, A.; Malaquias, I.; Martins, D.; Campos, A.; Lopes, J.; Fiúza, E.; Silva, M.; Neves, M.; Soares, R. O Livro branco da Física e da Química. Available online: http://www.spq.pt/magazines/BSPQ/610/article/30001061/pdf (accessed on 31 July 2016).
- Conselho Nacional do Meio Ambiente. Resolução CONAMA N° 20, de 18 de junho de 1986, Conselho Nacional do Meio. Available online: http://www.mma.gov.br/port/conama/res/res86/res2086.html (accessed on 4 August 2016).
- Santos, D.; Silva Junior, A.G.; Negreiros, A.; Vilas Boas, J.; Alvarez, J.; Araujo, A.; Aroca, R.V.; Gonçalves, L.M.G. Design and implementation of a control system for a sailboat robot. Robotics 2016, 5. [Google Scholar] [CrossRef]
- Piveli, R.P.; Kato, M.T. Qualidade das Águas e Poluição: Aspectos Físico-Químicos; ABES-Associação Brasileira de Engenharia Sanitária e Ambiental: São Paulo, Brazil, 2006. [Google Scholar]
- Fiorucci, A.R.; Benedetti Filho, E. A Importância do Oxigênio Dissolvido em Ecossistemas Aquáticos. In Química Nova na Escola Magazine, November; November 2005; Volume 22, pp. 10–16. Available online: http://qnesc.sbq.org.br/online/qnesc22/a02.pdf (accessed on 31 July 2016).
- Gastaldini, M.C.C.; Mendonça, A.S.F.; Paiva, J.B.D.; Paiva, E.M.C.D. Conceitos para a avaliação da qualidade da água. In Hidrologia Aplicada à Gestão de Pequenas Bacias HidrográFicas; ABRH: Porto Alegre, Brazil, 2001; pp. 428–451. [Google Scholar]
- Libânio, M. Fundamentos de Qualidade e Tratamento de Água, 3rd ed.; Átomo: Campinas, Brazil, 2010. [Google Scholar]
- Araújo, N.G.A.; Lindoso, R.L.; Henning, E.; Alves, C.C.; Zvirtes, L. Aplicação de Gráficos de Controle para Monitoramento Estatístico da Turbidez da Água Potável. In Proceedings of XXXI Encontro Nacional de Engenharia de Produção, Belo Horizonte, MG, Brazil, 4–7 October 2011; pp. 1–13.
- Dos Santos, V.B. Construction and Application of a Portable, Microcontrolled Turbidimeter/Nefelometer. Master’s Thesis, Universidade Federal de São Carlos, São Carlos, SP, Brazil, 2009. [Google Scholar]
- Rand, M.C.; Greenberg, A.E.; Taras, M.J. Standard Methods for the Examination of Water and Wastewater, 16th ed.; Joint published by American Public Health Association: Washington, DC, USA; American Water Works Association: Denver, CO, USA; Water Environment Federation: Washington, DC, USA, 1999. [Google Scholar]
- Von Sperling, M. Introduction to Quality of Water and to Sewage Treatment; UFMG: Belo Horizonte, Brazil, 1996. (In Portuguese) [Google Scholar]
- Fuchs, C.R. Classification of Water Quality of the Lanoso River, Uberaba. Ph.D. Thesis, Faculdade de Ciências Agrárias e Veterinárias de Jaboticabal, Universidade Estadual Paulista Júlio de Mesquita Filho, São Paulo, Brazil, 2012. [Google Scholar]
- Atlas Scientific Environmental Robotics. Available online: http://www.atlas-scientific.com/kits.html (accessed on 31 July 2016).
- Cruz, N.; Alves, J. Auto-heading controller for an autonomous sailboat. In Proceedings of the 2010 IEEE OCEANS Conference, Sydney, Australia, 24–27 May 2010; pp. 1–6.
- The Microtransat Challenge. Available online: http://www.microtransat.org (accessed on 31 July 2016).
- Erckens, H.; Busser, G.; Pradalier, C.; Siegwart, R.Y. Avalon—Navigation strategy and trajectory following controller for an autonomous sailing vessel. IEEE Robot. Automa. Mag. 2010, 17, 45–54. [Google Scholar] [CrossRef]
- Stelzer, R.; Proll, T.; John, R.I. Fuzzy logic control system for autonomous sailboats. In Proceedings of the IEEE International Conference on Fuzzy Systems, London, UK, 23–26 July 2007; pp. 97–102.
- Santos, D.H.; Gonçalves, A.; Santos, D.H.D.; Jácobo, J.E.A.; Gonçalves, L.M.G. Short-term path planning for high-level navigation control of N-Boat—The Sailboat Robot. In Proceedings of the IEEE Latin American Robotics Symposium (LARS), Recife, Brazil, 8–12 October 2016; pp. 1–8.
- Glasgow, H.B.; Burkholder, J.M.; Reed, R.E.; Lewitus, A.J.; Kleinman, J.E. Real-time remote monitoring of water quality: A review of current applications, and advancements in sensor, telemetry, and computing technologies. J. Exp. Mar. Biol. Ecol. 2009, 300, 409–448. [Google Scholar] [CrossRef]
- Dickey, T.; Frye, D.; Jannasch, H.; Boyle, E.; Manov, D.; Sigurdson, D.; McNeil, J.; Stramska, M.; Michaels, A.; Nelson, N. Initial results from the Bermuda Testbed Mooring program. In Deep Sea Research Part I: Oceanographic Research Papers; Elsevier: Amsterdam, The Netherlands, 1998; Volume 45, pp. 771–794. [Google Scholar]
- Bendis, B.J.; Steidinger, K.A.; Mille, D. MARVIN: MERHAB Autonomous Research Vessel for In-Situ Sampling. In Proceedings of the American Society of Limnology and Oceanography Annual Meeting, Victoria, BC, Canada, 10–14 June 2002; pp. 1–6.
- Leens, F. An introduction to i2c and spi protocols. IEEE Instrum. Meas. Mag. 2013, 12, 8–13. [Google Scholar] [CrossRef]
- Natalnet System for Water Monitoring. Available online: http://www.natalnet.br/nboat (accessed on 17 June 2016).
- Carta Escrita el año 2070. Available online: http://www.dedaldeoro.cl/ed37-agua.htm (accessed on 31 June 2016).
















| Projects | Monitoring | Autonomous | Embrancing | Scalabe | Real Time | 
|---|---|---|---|---|---|
| NEMRP | YES | YES | NO | NO | YES | 
| DNREC | YES | YES | NO | NO | YES | 
| BTM | YES | YES | NO | NO | YES | 
| Marvin | YES | YES | YES | NO | YES | 
| Mote Marine Laboratory | YES | YES | YES | NO | YES | 
| Proposed System | YES | YES | YES | YES | YES | 
| Place | pH (Sensor) | pH (Manual) | Temperature (Sensor) | Temperature (Manual) | 
|---|---|---|---|---|
| Pium River | 7.7 | 7 to 7.75 | 28.9 | 29 | 
| Alcaçus River | 7.5 | 7 to 7.75 | 29.2 | 29 | 
| Blue Lake | 7.45 | 7 to 7.75 | 27.8 | 28 | 
| Small River | 7.7 | 7 to 7.75 | 29.1 | 29 | 
© 2016 by the authors; licensee MDPI, Basel, Switzerland. This article is an open access article distributed under the terms and conditions of the Creative Commons Attribution (CC-BY) license (http://creativecommons.org/licenses/by/4.0/).
Share and Cite
Silva Junior, A.G.d.; Lima Sa, S.T.d.; Santos, D.H.d.; Negreiros, Á.P.F.d.; Souza Silva, J.M.V.B.d.; Álvarez Jácobo, J.E.; Garcia Gonçalves, L.M. Towards a Real-Time Embedded System for Water Monitoring Installed in a Robotic Sailboat. Sensors 2016, 16, 1226. https://doi.org/10.3390/s16081226
Silva Junior AGd, Lima Sa STd, Santos DHd, Negreiros ÁPFd, Souza Silva JMVBd, Álvarez Jácobo JE, Garcia Gonçalves LM. Towards a Real-Time Embedded System for Water Monitoring Installed in a Robotic Sailboat. Sensors. 2016; 16(8):1226. https://doi.org/10.3390/s16081226
Chicago/Turabian StyleSilva Junior, Andouglas Goncalves da, Sarah Thomaz de Lima Sa, Davi Henrique dos Santos, Álvaro Pinto Ferrnandes de Negreiros, João Moreno Vilas Boas de Souza Silva, Justo Emílio Álvarez Jácobo, and Luiz Marcos Garcia Gonçalves. 2016. "Towards a Real-Time Embedded System for Water Monitoring Installed in a Robotic Sailboat" Sensors 16, no. 8: 1226. https://doi.org/10.3390/s16081226
APA StyleSilva Junior, A. G. d., Lima Sa, S. T. d., Santos, D. H. d., Negreiros, Á. P. F. d., Souza Silva, J. M. V. B. d., Álvarez Jácobo, J. E., & Garcia Gonçalves, L. M. (2016). Towards a Real-Time Embedded System for Water Monitoring Installed in a Robotic Sailboat. Sensors, 16(8), 1226. https://doi.org/10.3390/s16081226
 
         
                                                


 
       