Exercise Improves Sarcopenic Obesity Through Inhibition of Ferroptosis and Activation of the AMPK/ACC Pathway
Abstract
1. Introduction
2. Results
2.1. Ferroptosis Contributes to Palmitic Acid-Induced Inhibition of Proliferation and Myogenic Differentiation in C2C12 Cells
2.2. Palmitic Acid Exposure Leads to Iron Overload and Lipid Peroxidation in C2C12 Cells
2.3. Palmitic Acid Causes Mitochondrial Morphological Changes in C2C12 Cells
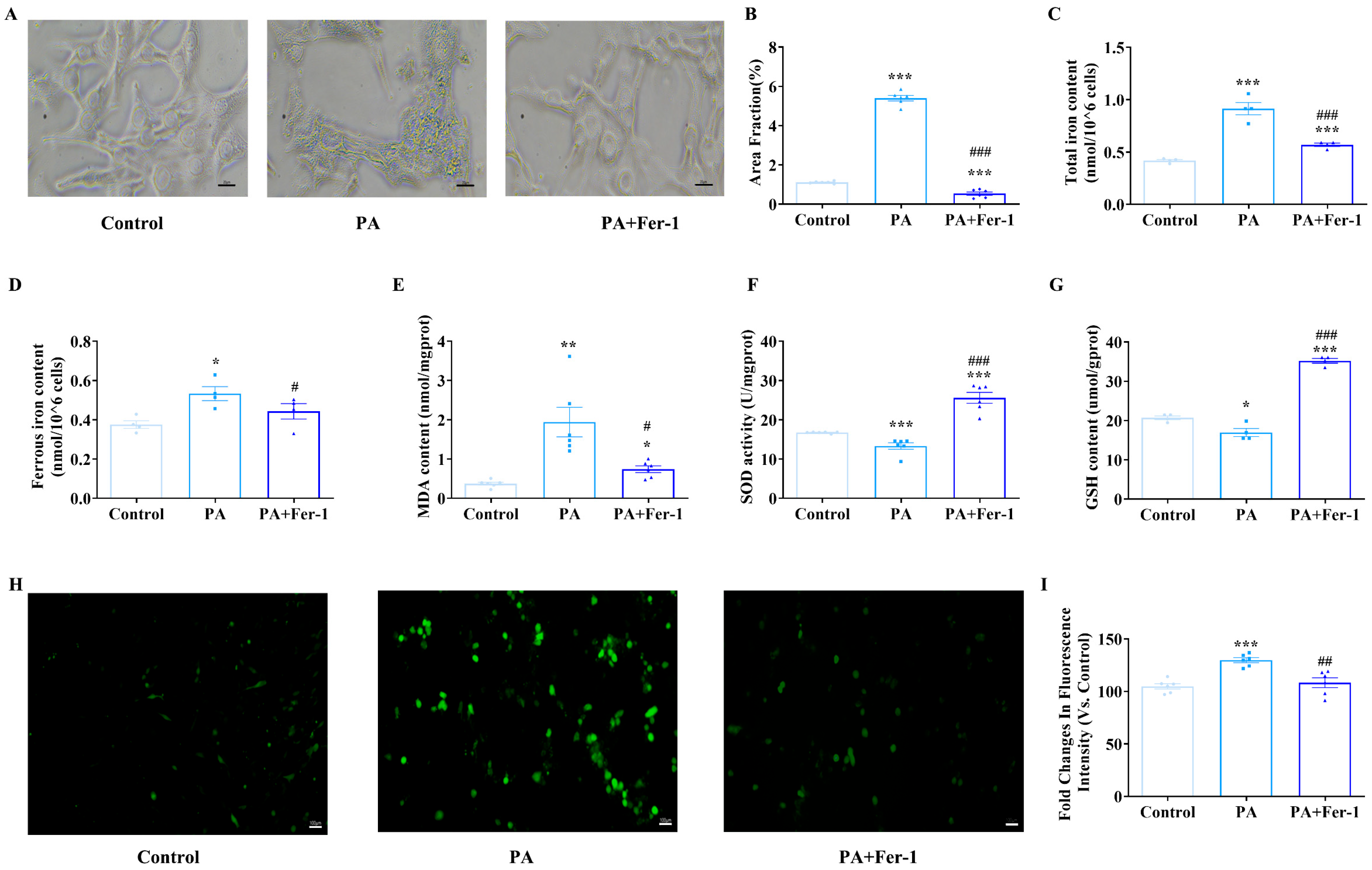
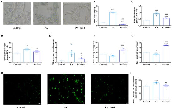
2.4. Fer-1 Reverses Ferroptosis in C2C12 Cells Induced by Palmitic Acid
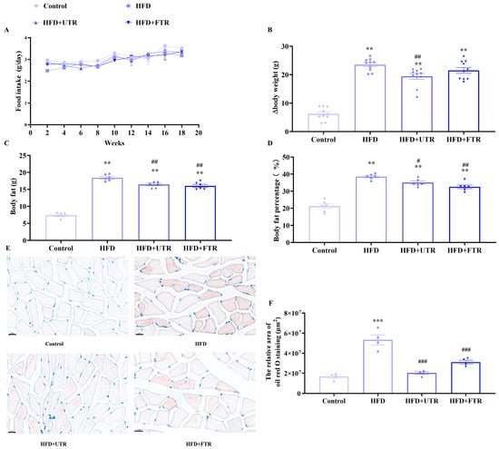
2.5. Exercise Reduces HFD-Induced Increase in Body Weight and Body Fat Weight
2.6. Exercise Reduces Lipid Deposition in Skeletal Muscle Induced by HFD
2.7. Exercise Improves the Reduction in Skeletal Muscle Mass and Functional Decline Induced by HFD
2.8. Exercise Increases the Cross-Sectional Area of Muscle Fibers
2.9. Exercise Improves HFD-Induced Sarcopenic Obesity in Mice by Inhibiting Ferroptosis
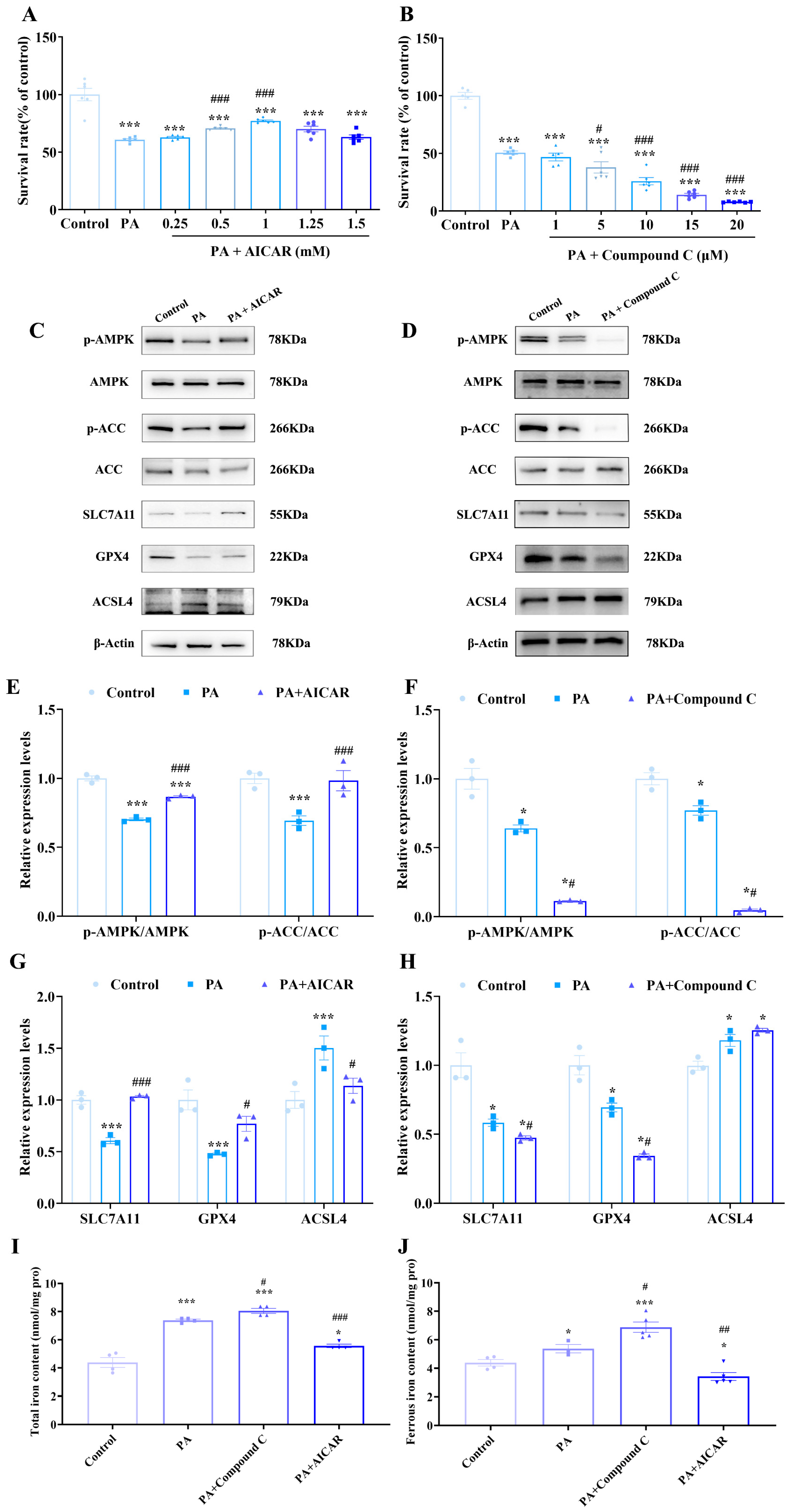
2.10. Exercise May Inhibit HFD-Induced Skeletal Muscle Ferroptosis via AMPK/ACC Pathway Activation
2.11. Activation of the AMPK/ACC Pathway Inhibits PA-Induced Ferroptosis of C2C12 Myoblasts
3. Discussion
4. Materials and Methods
4.1. Cell Culture and Myogenic Differentiation
4.2. MTT Assay
4.3. Iron Staining
4.4. Measurement of Reactive Oxygen Species (ROS)
4.5. Transmission Electron Microscopy (TEM) of Myoblasts
4.6. Animal Experiments and Exercise Interventions
4.7. Body Composition Analysis
4.8. Behavioral Assessments
4.9. Muscle Weight Measurements
4.10. Histological Staining
4.11. Biochemical Assays in Cells and Animal Tissues
4.12. Immunoblotting
4.13. Statistical Analysis
5. Conclusions
Supplementary Materials
Author Contributions
Funding
Institutional Review Board Statement
Informed Consent Statement
Data Availability Statement
Conflicts of Interest
Abbreviations
| 3-MA | 3-methyladenine |
| ACC | Acetyl-CoA carboxylase |
| ACSL4 | Acyl-CoA synthase long-chain family member 4 |
| AICAR | 5-aminoimidazole-4-carboxamide 1-β-D-ribofuranoside |
| ALOX | Arachidonate lipoxygenase |
| ALOX12 | Arachidonate-12-lipoxygenase |
| AMPK | Adenosine monophosphate-activated protein kinase |
| ANOVA | Analysis of variance |
| AUC | Area under the curve |
| BCA | Bicinchoninic acid |
| BSA | Bovine serum albumin |
| CoA | Coenzyme A |
| CSA | Cross-sectional area |
| DALYs | Disability-adjusted life years |
| DAB | 3,3-diaminobenzidine |
| DCFH-DA | 2′,7′-dichlorodihydrofluorescein diacetate |
| DMEM | Dulbecco’s modified eagle medium |
| DMSO | Dimethyl sulfoxide |
| DMT1 | Divalent metal transporter 1 |
| FBS | Fetal bovine serum |
| FBG | Fasting blood glucose |
| Fer-1 | Ferrostatin-1 |
| FI | Fasting insulin |
| FPN | Ferroportin |
| FTH | Ferritin heavy chain |
| FTL | Ferritin light chain |
| FTR | Flat treadmill running |
| FSP1 | Ferroptosis suppressor protein 1 |
| GPX4 | Glutathione peroxidase 4 |
| GSH | Glutathione |
| GSSG | Oxidized glutathione disulfide |
| HE | Hematoxylin-eosin |
| HFD | High-fat diet |
| HSD | Honest significant difference |
| LOXs | lipoxygenases |
| LPCAT3 | Lysophosphatidylcholine acyltransferase 3 |
| MDA | Malondialdehyde |
| MTT | 3-(4,5-dimethylthiazol-2-yl)-2,5-diphenyltetrazolium bromide |
| NCOA4 | Nuclear receptor coactivator 4 |
| OGTT | Oral glucose tolerance test |
| PA | Palmitic acid |
| p-ACC | Phosphorylated ACC |
| p-AMPK | Phosphorylated AMPK |
| PBS | Phosphate-buffered saline |
| PL | Phospholipid |
| PL-OOH | Phospholipid peroxides |
| PUFAs | Polyunsaturated fatty acids |
| PVDF | Polyvinylidene fluoride |
| RIPA | Radioimmunoprecipitation assay |
| ROS | Reactive oxygen species |
| SDS-PAGE | Sodium dodecyl sulfate-polyacrylamide gel electrophoresis |
| SEM | Standard error of the mean |
| SLC1A5 | Solute carrier family 1 member 5 |
| SLC7A11 | Solute carrier family 7 member 11 |
| SLC39A14 | Solute carrier family 39 (zinc transporter), member 14 |
| SOD | Superoxide dismutase |
| STEAP3 | Six-transmembrane epithelial antigen of prostate 3 |
| TEM | Transmission electron microscope |
| TF | Transferrin |
| TFR1 | Transferrin receptor 1 |
| UTR | Uphill treadmill running |
References
- Lingvay, I.; Cohen, R.V.; Roux, C.W.L.; Sumithran, P. Obesity in adults. Lancet 2024, 404, 972–987. [Google Scholar] [CrossRef]
- Bray, G.A. Obesity: A 100 year perspective. Int. J. Obes. 2025, 49, 159–167. [Google Scholar] [CrossRef]
- Kerr, J.A.; Cini, K.I.; Francis, K.L.; Sawyer, S.M.; Azzopardi, P.S.; Patton, G.C.; Dhungel, B.; Jebasingh, F.K.; Abate, Y.H.; Abbas, N. Global, regional, and national prevalence of adult overweight and obesity, 1990–2021, with forecasts to 2050: A forecasting study for the Global Burden of Disease Study 2021. Lancet 2025, 405, 813–838, Erratum in Lancet 2025, 406, 810. [Google Scholar] [CrossRef]
- Calvez, V.; Becherucci, G.; Covello, C.; Piccirilli, G.; Mignini, I.; Esposto, G.; Laterza, L.; Ainora, M.E.; Scaldaferri, F.; Gasbarrini, A.; et al. Navigating the Intersection: Sarcopenia and Sarcopenic Obesity in Inflammatory Bowel Disease. Biomedicines 2024, 12, 1218. [Google Scholar] [CrossRef] [PubMed]
- Prado, C.M.; Batsis, J.A.; Donini, L.M.; Gonzalez, M.C.; Siervo, M. Sarcopenic obesity in older adults: A clinical overview. Nat. Rev. Endocrinol. 2024, 20, 261–277. [Google Scholar] [CrossRef]
- Wang, M.; Tan, Y.; Shi, Y.; Wang, X.; Liao, Z.; Wei, P. Diabetes and Sarcopenic Obesity: Pathogenesis, Diagnosis, and Treatments. Front. Endocrinol. 2020, 11, 568. [Google Scholar] [CrossRef]
- Ren, Q.; Chen, S.; Chen, X.; Niu, S.; Yue, L.; Pan, X.; Li, Z.; Chen, X. An Effective Glucagon-Like Peptide-1 Receptor Agonists, Semaglutide, Improves Sarcopenic Obesity in Obese Mice by Modulating Skeletal Muscle Metabolism. Drug Des. Devel. Ther. 2022, 16, 3723–3735. [Google Scholar] [CrossRef] [PubMed]
- Axelrod, C.L.; Dantas, W.S.; Kirwan, J.P. Sarcopenic obesity: Emerging mechanisms and therapeutic potential. Metabolism 2023, 146, 155639. [Google Scholar] [CrossRef] [PubMed]
- Bilski, J.; Pierzchalski, P.; Szczepanik, M.; Bonior, J.; Zoladz, J.A. Multifactorial Mechanism of Sarcopenia and Sarcopenic Obesity. Role of Physical Exercise, Microbiota and Myokines. Cells 2022, 11, 160. [Google Scholar] [CrossRef]
- Donini, L.M.; Busetto, L.; Bischoff, S.C.; Cederholm, T.; Ballesteros-Pomar, M.D.; Batsis, J.A.; Bauer, J.M.; Boirie, Y.; Cruz-Jentoft, A.J.; Dicker, D.; et al. Definition and Diagnostic Criteria for Sarcopenic Obesity: ESPEN and EASO Consensus Statement. Obes. Facts 2022, 15, 321–335. [Google Scholar] [CrossRef]
- Chen, J.; Jia, S.; Guo, C.; Fan, Z.; Yan, W.; Dong, K. Research Progress on the Effect and Mechanism of Exercise Intervention on Sarcopenia Obesity. Clin. Interv. Aging 2024, 19, 1407–1422. [Google Scholar] [CrossRef] [PubMed]
- Liao, J.; Chen, J.; Xu, W.; Chen, J.; Liang, X.; Cheng, Q.; Tang, Y.; Huang, W. Prevalence and associations of sarcopenia, obesity and sarcopenic obesity in end-stage knee osteoarthritis patients. J. Health Popul. Nutr. 2023, 42, 108. [Google Scholar] [CrossRef]
- Wei, S.; Nguyen, T.T.; Zhang, Y.; Ryu, D.; Gariani, K. Sarcopenic obesity: Epidemiology, pathophysiology, cardiovascular disease, mortality, and management. Front. Endocrinol. 2023, 14, 1185221. [Google Scholar] [CrossRef]
- Xiang, J.; Qin, L.; Zhong, J.; Xia, N.; Liang, Y. GLP-1RA Liraglutide and Semaglutide Improves Obesity-Induced Muscle Atrophy via SIRT1 Pathway. Diabetes Metab. Syndr. Obes. 2023, 16, 2433–2446. [Google Scholar] [CrossRef]
- Kim, J.W.; Shin, S.K.; Kwon, E.Y. Luteolin Protects Against Obese Sarcopenia in Mice with High-Fat Diet-Induced Obesity by Ameliorating Inflammation and Protein Degradation in Muscles. Mol. Nutr. Food Res. 2023, 67, e2200729. [Google Scholar] [CrossRef]
- Ghiotto, L.; Muollo, V.; Tatangelo, T.; Schena, F.; Rossi, A.P. Exercise and physical performance in older adults with sarcopenic obesity: A systematic review. Front. Endocrinol. 2022, 13, 913953. [Google Scholar] [CrossRef]
- Kim, H.J.; Kim, Y.J.; Kim, I.Y.; Seong, J.K. Resistance exercise training-induced skeletal muscle strength provides protective effects on high-fat-diet-induced metabolic stress in mice. Lab. Anim. Res. 2022, 38, 36. [Google Scholar] [CrossRef] [PubMed]
- Chen, L.; Zhou, H.; Gong, Y.; Tang, Y.; Su, H.; Zhang, Z.; Tong, P.; Chen, G. Clinical outcome changes in sarcopenic obesity: A meta-analysis of exercise training methods. BMC Geriatr. 2025, 25, 33. [Google Scholar] [CrossRef]
- Tian, H.; Li, H.; Zhang, X.; Liu, H.; Huang, L.; Yu, H.; Wu, J.; Cao, Y.; Peng, L.; Garcia-Ramos, A. Non-pharmacological treatment strategies for anthropometric, physical capacity and physiological indicators among sarcopenic obesity patients: A systematic review of rigorous randomized controlled trials. Age Ageing 2024, 53, afae278. [Google Scholar] [CrossRef] [PubMed]
- da Silva Goncalves, L.; Santos Lopes da Silva, L.; Rodrigues Benjamim, C.J.; Tasinafo, M.F., Jr.; Bohn, L.; Ferreira Abud, G.; Ortiz, G.U.; de Freitas, E.C. The Effects of Different Exercise Training Types on Body Composition and Physical Performance in Older Adults with Sarcopenic Obesity: A Systematic Review and Meta-Analysis. J. Nutr. Health Aging 2023, 27, 1076–1090. [Google Scholar] [CrossRef]
- Hadjispyrou, S.; Giannopoulos, A.; Philippou, A.; Theos, A. Mitochondrial Dysfunction and Sarcopenic Obesity: The Role of Exercise. J. Clin. Med. 2023, 12, 5628. [Google Scholar] [CrossRef]
- Alizadeh Pahlavani, H. Exercise Therapy for People With Sarcopenic Obesity: Myokines and Adipokines as Effective Actors. Front. Endocrinol. 2022, 13, 811751. [Google Scholar] [CrossRef]
- Gutierrez-Lopez, L.; Olivares-Corichi, I.M.; Martinez-Arellanes, L.Y.; Mejia-Munoz, E.; Polanco-Fierro, J.A.; Garcia-Sanchez, J.R. A moderate intensity exercise program improves physical function and oxidative damage in older women with and without sarcopenic obesity. Exp. Gerontol. 2021, 150, 111360. [Google Scholar] [CrossRef]
- Xu, L.; Jia, J.; Miao, S.; Gong, L.; Wang, J.; He, S.; Zhang, Y. Aerobic exercise reduced the amount of CHRONO bound to BMAL1 and ameliorated glucose metabolic dysfunction in skeletal muscle of high-fat diet-fed mice. Life Sci. 2023, 324, 121696. [Google Scholar] [CrossRef]
- Dixon, S.J.; Lemberg, K.M.; Lamprecht, M.R.; Skouta, R.; Zaitsev, E.M.; Gleason, C.E.; Patel, D.N.; Bauer, A.J.; Cantley, A.M.; Yang, W.S.; et al. Ferroptosis: An iron-dependent form of nonapoptotic cell death. Cell 2012, 149, 1060–1072. [Google Scholar] [CrossRef] [PubMed]
- Ru, Q.; Li, Y.; Chen, L.; Wu, Y.; Min, J.; Wang, F. Iron homeostasis and ferroptosis in human diseases: Mechanisms and therapeutic prospects. Signal Transduct. Target. Ther. 2024, 9, 271. [Google Scholar] [CrossRef]
- Ni, S.H.; Zhang, X.J.; OuYang, X.L.; Ye, T.C.; Li, J.; Li, Y.; Sun, S.N.; Han, X.W.; Long, W.J.; Wang, L.J.; et al. Lobetyolin Alleviates Ferroptosis of Skeletal Muscle in 5/6 Nephrectomized Mice via Activation of Hedgehog-GLI1 Signaling. Phytomedicine 2023, 115, 154807. [Google Scholar] [CrossRef]
- Ma, Y.; Zheng, J.; Liu, Y.; Zheng, Z.; Yang, F.; Yu, M. Irisin ameliorates age-associated skeletal muscle atrophy in mice: Potential involvement of iron overload and SIRT1/p53 pathway. J. Physiol. Biochem. 2025, 81, 1199–1209. [Google Scholar] [CrossRef]
- Tan, Y.; Mu, G.; Wang, F.; Fan, X.; Yang, C.; Shi, Z.; Bai, Y.; Xie, B.; Yu, X.; Feng, J.; et al. Muscle-derived factor alleviated cognitive impairment caused by intestinal ischemia-reperfusion. Redox Biol. 2025, 84, 103682. [Google Scholar] [CrossRef] [PubMed]
- Zhang, C.; Li, M.; Meng, L.; Xia, W.; Wu, G. Idebenone alleviates rotenone-induced mitochondrial dysfunction through mitophagy and mitochondrial biogenesis in muscle cells. Cell. Signal. 2026, 138, 112221. [Google Scholar] [CrossRef] [PubMed]
- Huang, Y.; Huang, Z.; Jia, G.; Zhao, H.; Chen, X. L-theanine alleviates muscle oxidative damage by improving mitochondrial function, maintaining calcium homeostasis, and inhibiting ferroptosis. J. Nutr. Biochem. 2026, 149, 110182. [Google Scholar] [CrossRef]
- Schwarzler, J.; Mayr, L.; Radlinger, B.; Grabherr, F.; Philipp, M.; Texler, B.; Grander, C.; Ritsch, A.; Hunjadi, M.; Enrich, B.; et al. Adipocyte GPX4 protects against inflammation, hepatic insulin resistance and metabolic dysregulation. Int. J. Obes. 2022, 46, 951–959. [Google Scholar] [CrossRef]
- Wang, X.; Wu, Q.; Zhong, M.; Chen, Y.; Wang, Y.; Li, X.; Zhao, W.; Ge, C.; Wang, X.; Yu, Y.; et al. Adipocyte-derived ferroptotic signaling mitigates obesity. Cell Metab. 2025, 37, 673–691.e677. [Google Scholar] [CrossRef]
- Penugurti, V.; Manne, R.K.; Bai, L.; Kant, R.; Lin, H.K. AMPK: The energy sensor at the crossroads of aging and cancer. Semin. Cancer Biol. 2024, 106–107, 15–27. [Google Scholar] [CrossRef]
- Tang, M.; Wang, X.; Wang, S.; Xing, C.; Xu, Q.; Mu, Y.; Wu, X.; Zhao, Z.A.; Li, F. 10-Hydroxy-2-decenoic acid attenuates nonalcoholic fatty liver disease by activating AMPK-alpha signaling pathway. Biochem. Pharmacol. 2025, 231, 116648. [Google Scholar] [CrossRef]
- Lu, J.; Wang, C. Ferulic acid from Angelica sinensis (Oliv.) Diels ameliorates lipid metabolism in alcoholic liver disease via AMPK/ACC and PI3K/AKT pathways. J. Ethnopharmacol. 2025, 338, 119118. [Google Scholar] [CrossRef] [PubMed]
- Zou, Z.; Hu, W.; Kang, F.; Xu, Z.; Li, Y.; Zhang, J.; Li, J.; Zhang, Y.; Dong, S. Interplay between lipid dysregulation and ferroptosis in chondrocytes and the targeted therapy effect of metformin on osteoarthritis. J. Adv. Res. 2025, 69, 515–529. [Google Scholar] [CrossRef] [PubMed]
- Lee, H.; Zandkarimi, F.; Zhang, Y.; Meena, J.K.; Kim, J.; Zhuang, L.; Tyagi, S.; Ma, L.; Westbrook, T.F.; Steinberg, G.R.; et al. Energy-stress-mediated AMPK activation inhibits ferroptosis. Nat. Cell Biol. 2020, 22, 225–234. [Google Scholar] [CrossRef] [PubMed]
- Zhu, K.; Cai, Y.; Lan, L.; Luo, N. Tumor Metabolic Reprogramming and Ferroptosis: The Impact of Glucose, Protein, and Lipid Metabolism. Int. J. Mol. Sci. 2024, 25, 13413. [Google Scholar] [CrossRef]
- Wang, Y.; Gan, X.; Cheng, X.; Jia, Y.; Wang, G.; Tang, X.; Du, H.; Li, X.; Liu, X.; Xing, X.; et al. ABCC2 induces metabolic vulnerability and cellular ferroptosis via enhanced glutathione efflux in gastric cancer. Clin. Transl. Med. 2024, 14, e1754. [Google Scholar] [CrossRef]
- Zhang, D.; Lu, C.; Sang, K. Exercise as a Metabolic Regulator: Targeting AMPK/mTOR-Autophagy Crosstalk to Counteract Sarcopenic Obesity. Aging Dis. 2025; Online ahead of print. [Google Scholar] [CrossRef]
- Zheng, J.; Conrad, M. Ferroptosis: When metabolism meets cell death. Physiol. Rev. 2025, 105, 651–706. [Google Scholar] [CrossRef] [PubMed]
- Dixon, S.J.; Olzmann, J.A. The cell biology of ferroptosis. Nat. Rev. Mol. Cell Biol. 2024, 25, 424–442. [Google Scholar] [CrossRef]
- Sandech, N.; Yang, M.C.; Juntranggoor, P.; Rukthong, P.; Gorelkin, P.; Savin, N.; Timoshenko, R.; Vaneev, A.; Erofeev, A.; Wichaiyo, S.; et al. Benja-ummarit induces ferroptosis with cell ballooning feature through ROS and iron-dependent pathway in hepatocellular carcinoma. J. Ethnopharmacol. 2024, 335, 118672. [Google Scholar] [CrossRef] [PubMed]
- Guo, M.; Zhu, Y.; Shi, Y.; Meng, X.; Dong, X.; Zhang, H.; Wang, X.; Du, M.; Yan, H. Inhibition of ferroptosis promotes retina ganglion cell survival in experimental optic neuropathies. Redox Biol. 2022, 58, 102541. [Google Scholar] [CrossRef]
- Zhang, Q.; Qu, H.; Chen, Y.; Luo, X.; Chen, C.; Xiao, B.; Ding, X.; Zhao, P.; Lu, Y.; Chen, A.F.; et al. Atorvastatin Induces Mitochondria-Dependent Ferroptosis via the Modulation of Nrf2-xCT/GPx4 Axis. Front. Cell Dev. Biol. 2022, 10, 806081. [Google Scholar] [CrossRef] [PubMed]
- Li, C.; Dong, X.; Du, W.; Shi, X.; Chen, K.; Zhang, W.; Gao, M. LKB1-AMPK axis negatively regulates ferroptosis by inhibiting fatty acid synthesis. Signal Transduct. Target. Ther. 2020, 5, 187. [Google Scholar] [CrossRef]
- Gao, G.; Zhao, J.; Ding, J.; Liu, S.; Shen, Y.; Liu, C.; Ma, H.; Fu, Y.; Xu, J.; Sun, Y.; et al. Alisol B regulates AMPK/mTOR/SREBPs via directly targeting VDAC1 to alleviate hyperlipidemia. Phytomedicine 2024, 128, 155313. [Google Scholar] [CrossRef]
- Lan, T.; Geng, X.J.; Zhang, S.J.; Zeng, X.X.; Ying, J.J.; Xu, Y.; Liu, S.Y.; Li, P.; Tong, Y.H.; Wang, W.; et al. Si-Ni-San inhibits hepatic Fasn expression and lipid accumulation in MAFLD mice through AMPK/p300/SREBP-1c axis. Phytomedicine 2024, 123, 155209. [Google Scholar] [CrossRef]
- Lee, Y.S.; Park, J.S.; Lee, D.H.; Han, J.; Bae, S.H. Ezetimibe ameliorates lipid accumulation during adipogenesis by regulating the AMPK-mTORC1 pathway. FASEB J. 2020, 34, 898–911. [Google Scholar] [CrossRef]
- Park, H.Y.; Choi, S.H.; Lee, H.S.; Ko, J.; Yoon, J.S. Compound C exerts a therapeutic effect on Graves’ orbitopathy via AMPK-independent pathways. Int. J. Mol. Med. 2025, 55, 83. [Google Scholar] [CrossRef]
- Polyzos, S.A.; Vachliotis, I.D.; Mantzoros, C.S. Sarcopenia, sarcopenic obesity and nonalcoholic fatty liver disease. Metabolism 2023, 147, 155676. [Google Scholar] [CrossRef] [PubMed]
- Benz, E.; Pinel, A.; Guillet, C.; Capel, F.; Pereira, B.; De Antonio, M.; Pouget, M.; Cruz-Jentoft, A.J.; Eglseer, D.; Topinkova, E.; et al. Sarcopenia and Sarcopenic Obesity and Mortality Among Older People. JAMA Netw. Open 2024, 7, e243604. [Google Scholar] [CrossRef]
- Veronese, N.; Ragusa, F.S.; Pegreffi, F.; Dominguez, L.J.; Barbagallo, M.; Zanetti, M.; Cereda, E. Sarcopenic obesity and health outcomes: An umbrella review of systematic reviews with meta-analysis. J. Cachexia Sarcopenia Muscle 2024, 15, 1264–1274. [Google Scholar] [CrossRef]
- Tao, X.; Niu, R.; Lu, W.; Zeng, X.; Sun, X.; Liu, C. Obstructive sleep apnea (OSA) is associated with increased risk of early-onset sarcopenia and sarcopenic obesity: Results from NHANES 2015–2018. Int. J. Obes. 2024, 48, 891–899. [Google Scholar] [CrossRef]
- Colleluori, G.; Villareal, D.T. Aging, obesity, sarcopenia and the effect of diet and exercise intervention. Exp. Gerontol. 2021, 155, 111561. [Google Scholar] [CrossRef] [PubMed]
- Jung, U.J. Sarcopenic Obesity: Involvement of Oxidative Stress and Beneficial Role of Antioxidant Flavonoids. Antioxidants 2023, 12, 1063. [Google Scholar] [CrossRef] [PubMed]
- Antuna, E.; Cachan-Vega, C.; Bermejo-Millo, J.C.; Potes, Y.; Caballero, B.; Vega-Naredo, I.; Coto-Montes, A.; Garcia-Gonzalez, C. Inflammaging: Implications in Sarcopenia. Int. J. Mol. Sci. 2022, 23, 15039. [Google Scholar] [CrossRef]
- Al Saedi, A.; Debruin, D.A.; Hayes, A.; Hamrick, M. Lipid metabolism in sarcopenia. Bone 2022, 164, 116539. [Google Scholar] [CrossRef]
- Han, M.J.; Choung, S.Y. Codonopsis lanceolata ameliorates sarcopenic obesity via recovering PI3K/Akt pathway and lipid metabolism in skeletal muscle. Phytomedicine 2022, 96, 153877. [Google Scholar] [CrossRef]
- Zou, Y.; Ye, H.; Xu, Z.; Yang, Q.; Zhu, J.; Li, T.; Cheng, Y.; Zhu, Y.; Zhang, J.; Bo, Y.; et al. Obesity, Sarcopenia, Sarcopenic Obesity, and Hypertension: Mediating Role of Inflammation and Insulin Resistance. J. Gerontol. A Biol. Sci. Med. Sci. 2025, 80, glae284. [Google Scholar] [CrossRef]
- Ikeda, Y.; Kawamura, R.; Tabara, Y.; Maruyama, K.; Shiokawa, D.; Takakado, M.; Hadate, T.; Takata, Y.; Ohashi, J.; Saito, I.; et al. Genetic variation in the RETN promoter, accompanied by latent sarcopenic obesity, led to insulin resistance in a Japanese cohort: The Toon Genome Study. Diabetologia 2025, 68, 854–865. [Google Scholar] [CrossRef]
- Ru, Q.; Li, Y.; Zhang, X.; Chen, L.; Wu, Y.; Min, J.; Wang, F. Iron homeostasis and ferroptosis in muscle diseases and disorders: Mechanisms and therapeutic prospects. Bone Res. 2025, 13, 27. [Google Scholar] [CrossRef]
- Ru, Q.; Li, Y.; Xie, W.; Ding, Y.; Chen, L.; Xu, G.; Wu, Y.; Wang, F. Fighting age-related orthopedic diseases: Focusing on ferroptosis. Bone Res. 2023, 11, 12. [Google Scholar] [CrossRef]
- Yue, F.; Shi, Y.; Wu, S.; Xing, L.; He, D.; Wei, L.; Qiu, A.; Russell, R.; Zhang, D. Metformin alleviates hepatic iron overload and ferroptosis through AMPK-ferroportin pathway in HFD-induced NAFLD. iScience 2023, 26, 108560. [Google Scholar] [CrossRef]
- Zhu, M.; Peng, L.; Huo, S.; Peng, D.; Gou, J.; Shi, W.; Tao, J.; Jiang, T.; Jiang, Y.; Wang, Q.; et al. STAT3 signaling promotes cardiac injury by upregulating NCOA4-mediated ferritinophagy and ferroptosis in high-fat-diet fed mice. Free Radic. Biol. Med. 2023, 201, 111–125. [Google Scholar] [CrossRef] [PubMed]
- Choi, E.B.; Jeong, J.H.; Jang, H.M.; Ahn, Y.J.; Kim, K.H.; An, H.S.; Lee, J.Y.; Jeong, E.A.; Lee, J.; Shin, H.J.; et al. Skeletal Lipocalin-2 Is Associated with Iron-Related Oxidative Stress in ob/ob Mice with Sarcopenia. Antioxidants 2021, 10, 758. [Google Scholar] [CrossRef]
- Chang, B.; Su, Y.; Li, T.; Zheng, Y.; Yang, R.; Lu, H.; Wang, H.; Ding, Y. Mito-TEMPO Ameliorates Sodium Palmitate Induced Ferroptosis in MIN6 Cells through PINK1/Parkin-Mediated Mitophagy. Biomed. Environ. Sci. 2024, 37, 1128–1141. [Google Scholar] [CrossRef] [PubMed]
- Ding, H.; Chen, S.; Pan, X.; Dai, X.; Pan, G.; Li, Z.; Mai, X.; Tian, Y.; Zhang, S.; Liu, B.; et al. Transferrin receptor 1 ablation in satellite cells impedes skeletal muscle regeneration through activation of ferroptosis. J. Cachexia Sarcopenia Muscle 2021, 12, 746–768. [Google Scholar] [CrossRef] [PubMed]
- Wu, L.; Wang, L.T.; Du, Y.X.; Zhang, Y.M.; Ren, J. Asiatic acid ameliorates doxorubicin-induced cardiotoxicity by promoting FPN-mediated iron export and inhibiting ferroptosis. Acta Pharmacol. Sin. 2025, 46, 81–95. [Google Scholar] [CrossRef]
- Shin, N.R.; Bose, S.; Choi, Y.; Kim, Y.M.; Chin, Y.W.; Song, E.J.; Nam, Y.D.; Kim, H. Anti-Obesity Effect of Fermented Panax notoginseng Is Mediated Via Modulation of Appetite and Gut Microbial Population. Front. Pharmacol. 2021, 12, 665881. [Google Scholar] [CrossRef] [PubMed]
- Citelli, M.; Fonte-Faria, T.; Nascimento-Silva, V.; Renovato-Martins, M.; Silva, R.; Luna, A.S.; Silva, S.V.; Barja-Fidalgo, C. Obesity promotes alterations in iron recycling. Nutrients 2015, 7, 335–348. [Google Scholar] [CrossRef] [PubMed]
- Cui, Y.; Chen, J.; Zhang, Z.; Shi, H.; Sun, W.; Yi, Q. The role of AMPK in macrophage metabolism, function and polarisation. J. Transl. Med. 2023, 21, 892. [Google Scholar] [CrossRef]
- Lin, S.C.; Hardie, D.G. AMPK: Sensing Glucose as well as Cellular Energy Status. Cell Metab. 2018, 27, 299–313. [Google Scholar] [CrossRef]
- Herzig, S.; Shaw, R.J. AMPK: Guardian of metabolism and mitochondrial homeostasis. Nat. Rev. Mol. Cell Biol. 2018, 19, 121–135. [Google Scholar] [CrossRef]
- Townsend, L.K.; Steinberg, G.R. AMPK and the Endocrine Control of Metabolism. Endocr. Rev. 2023, 44, 910–933. [Google Scholar] [CrossRef]
- Spaulding, H.R.; Yan, Z. AMPK and the Adaptation to Exercise. Annu Rev. Physiol. 2022, 84, 209–227. [Google Scholar] [CrossRef] [PubMed]
- Drake, J.C.; Wilson, R.J.; Laker, R.C.; Guan, Y.; Spaulding, H.R.; Nichenko, A.S.; Shen, W.; Shang, H.; Dorn, M.V.; Huang, K.; et al. Mitochondria-localized AMPK responds to local energetics and contributes to exercise and energetic stress-induced mitophagy. Proc. Natl. Acad. Sci. USA 2021, 118, e2025932118. [Google Scholar] [CrossRef]
- Zhang, Q.; Yuan, X.; Luan, X.; Lei, T.; Li, Y.; Chu, W.; Yao, Q.; Baker, P.N.; Qi, H.; Li, H. GLUT1 exacerbates trophoblast ferroptosis by modulating AMPK/ACC mediated lipid metabolism and promotes gestational diabetes mellitus associated fetal growth restriction. Mol. Med. 2024, 30, 257. [Google Scholar] [CrossRef]
- Zhang, M.; Cui, J.; Chen, H.; Wang, Y.; Kuai, X.; Sun, S.; Tang, Q.; Zong, F.; Chen, Q.; Wu, J.; et al. High-Dosage NMN Promotes Ferroptosis to Suppress Lung Adenocarcinoma Growth through the NAM-Mediated SIRT1-AMPK-ACC Pathway. Cancers 2023, 15, 2427. [Google Scholar] [CrossRef]
- Guo, T.; Yan, W.; Cui, X.; Liu, N.; Wei, X.; Sun, Y.; Fan, K.; Liu, J.; Zhu, Y.; Wang, Z.; et al. Liraglutide attenuates type 2 diabetes mellitus-associated non-alcoholic fatty liver disease by activating AMPK/ACC signaling and inhibiting ferroptosis. Mol. Med. 2023, 29, 132. [Google Scholar] [CrossRef]
- Pierre, L.; Juszczak, F.; Delmotte, V.; Decarnoncle, M.; Ledoux, B.; Bultot, L.; Bertrand, L.; Boonen, M.; Renard, P.; Arnould, T.; et al. AMPK protects proximal tubular epithelial cells from lysosomal dysfunction and dedifferentiation induced by lipotoxicity. Autophagy 2025, 21, 860–880. [Google Scholar] [CrossRef]
- Chen, X.; Zhang, Y.; Deng, Z.; Song, C.; Yang, L.; Zhang, R.; Zhang, P.; Xiu, Y.; Su, Y.; Luo, J.; et al. Keratocan Improves Muscle Wasting in Sarcopenia by Promoting Skeletal Muscle Development and Fast-Twitch Fibre Synthesis. J. Cachexia Sarcopenia Muscle 2025, 16, e13724. [Google Scholar] [CrossRef]
- Zhang, J.; Hua, C.; Zhang, Y.; Wei, P.; Tu, Y.; Wei, T. KAP1-associated transcriptional inhibitory complex regulates C2C12 myoblasts differentiation and mitochondrial biogenesis via miR-133a repression. Cell Death Dis. 2020, 11, 732. [Google Scholar] [CrossRef] [PubMed]
- Liu, J.; Zhang, Q.; Ruan, B.; Chen, W.; Zheng, J.; Xu, B.; Jiang, P.; Miao, Z.; Li, F.; Guo, J.Y.; et al. MORC2 regulates C/EBPalpha-mediated cell differentiation via sumoylation. Cell Death Differ. 2019, 26, 1905–1917. [Google Scholar] [CrossRef]
- Xiong, Q.; Tian, X.; Xu, C.; Ma, B.; Liu, W.; Sun, B.; Ru, Q.; Shu, X. PM2.5 exposure-induced ferroptosis in neuronal cells via inhibiting ERK/CREB pathway. Environ. Toxicol. 2022, 37, 2201–2213. [Google Scholar] [CrossRef] [PubMed]
- Parmasad, J.A.; Ricke, K.M.; Nguyen, B.; Stykel, M.G.; Buchner-Duby, B.; Bruce, A.; Geertsma, H.M.; Lian, E.; Lengacher, N.A.; Callaghan, S.M.; et al. Genetic and pharmacological reduction of CDK14 mitigates synucleinopathy. Cell Death Dis. 2024, 15, 246. [Google Scholar] [CrossRef] [PubMed]
- Hu, B.A.; Li, Y.L.; Han, H.T.; Lu, B.; Jia, X.; Han, L.; Ma, W.X.; Zhu, P.; Wang, Z.H.; Zhang, W.; et al. Stimulation of soluble guanylate cyclase by vericiguat reduces skeletal muscle atrophy of mice following chemotherapy. Front. Pharmacol. 2023, 14, 1112123. [Google Scholar] [CrossRef]
- Yin, Z.; Tian, L.; Kou, W.; Cao, G.; Wang, L.; Xia, Y.; Lin, Y.; Tang, S.; Zhang, J.; Yang, H. Xiyangshen Sanqi Danshen granules attenuated D-gal-induced C57BL/6J mouse aging through the AMPK/SIRT1 signaling pathway. Phytomedicine 2025, 136, 156213. [Google Scholar] [CrossRef]
- He, Y.; Huang, G.; Hong, S.; Zuo, X.; Zhao, Z.; Hong, L. Ferrostatin-1 alleviates the damage of C2C12 myoblast and mouse pelvic floor muscle induced by mechanical trauma. Cell Death Discov. 2023, 9, 232. [Google Scholar] [CrossRef]
- Du, H.; Ma, Y.; Wang, X.; Zhang, Y.; Zhu, L.; Shi, S.; Pan, S.; Liu, Z. Advanced glycation end products induce skeletal muscle atrophy and insulin resistance via activating ROS-mediated ER stress PERK/FOXO1 signaling. Am. J. Physiol. Endocrinol. Metab. 2023, 324, E279–E287. [Google Scholar] [CrossRef] [PubMed]










Disclaimer/Publisher’s Note: The statements, opinions and data contained in all publications are solely those of the individual author(s) and contributor(s) and not of MDPI and/or the editor(s). MDPI and/or the editor(s) disclaim responsibility for any injury to people or property resulting from any ideas, methods, instructions or products referred to in the content. |
© 2026 by the authors. Licensee MDPI, Basel, Switzerland. This article is an open access article distributed under the terms and conditions of the Creative Commons Attribution (CC BY) license.
Share and Cite
Ru, Q.; Xu, C.; Wan, C.; Cheng, B.; Xiang, X.; Fang, L.; Ren, J.; Chen, L.; Wu, Y. Exercise Improves Sarcopenic Obesity Through Inhibition of Ferroptosis and Activation of the AMPK/ACC Pathway. Int. J. Mol. Sci. 2026, 27, 1187. https://doi.org/10.3390/ijms27031187
Ru Q, Xu C, Wan C, Cheng B, Xiang X, Fang L, Ren J, Chen L, Wu Y. Exercise Improves Sarcopenic Obesity Through Inhibition of Ferroptosis and Activation of the AMPK/ACC Pathway. International Journal of Molecular Sciences. 2026; 27(3):1187. https://doi.org/10.3390/ijms27031187
Chicago/Turabian StyleRu, Qin, Congyue Xu, Chongzhou Wan, Bei Cheng, Xiao Xiang, Li Fang, Junqing Ren, Lin Chen, and Yuxiang Wu. 2026. "Exercise Improves Sarcopenic Obesity Through Inhibition of Ferroptosis and Activation of the AMPK/ACC Pathway" International Journal of Molecular Sciences 27, no. 3: 1187. https://doi.org/10.3390/ijms27031187
APA StyleRu, Q., Xu, C., Wan, C., Cheng, B., Xiang, X., Fang, L., Ren, J., Chen, L., & Wu, Y. (2026). Exercise Improves Sarcopenic Obesity Through Inhibition of Ferroptosis and Activation of the AMPK/ACC Pathway. International Journal of Molecular Sciences, 27(3), 1187. https://doi.org/10.3390/ijms27031187

