Constitutively Active Stat5b Expression in Dendritic Cells Enhances Treg-Mediated Elimination of Autoreactive CD8+ T Cells in Autoimmune Diabetes
Abstract
1. Introduction
2. Results
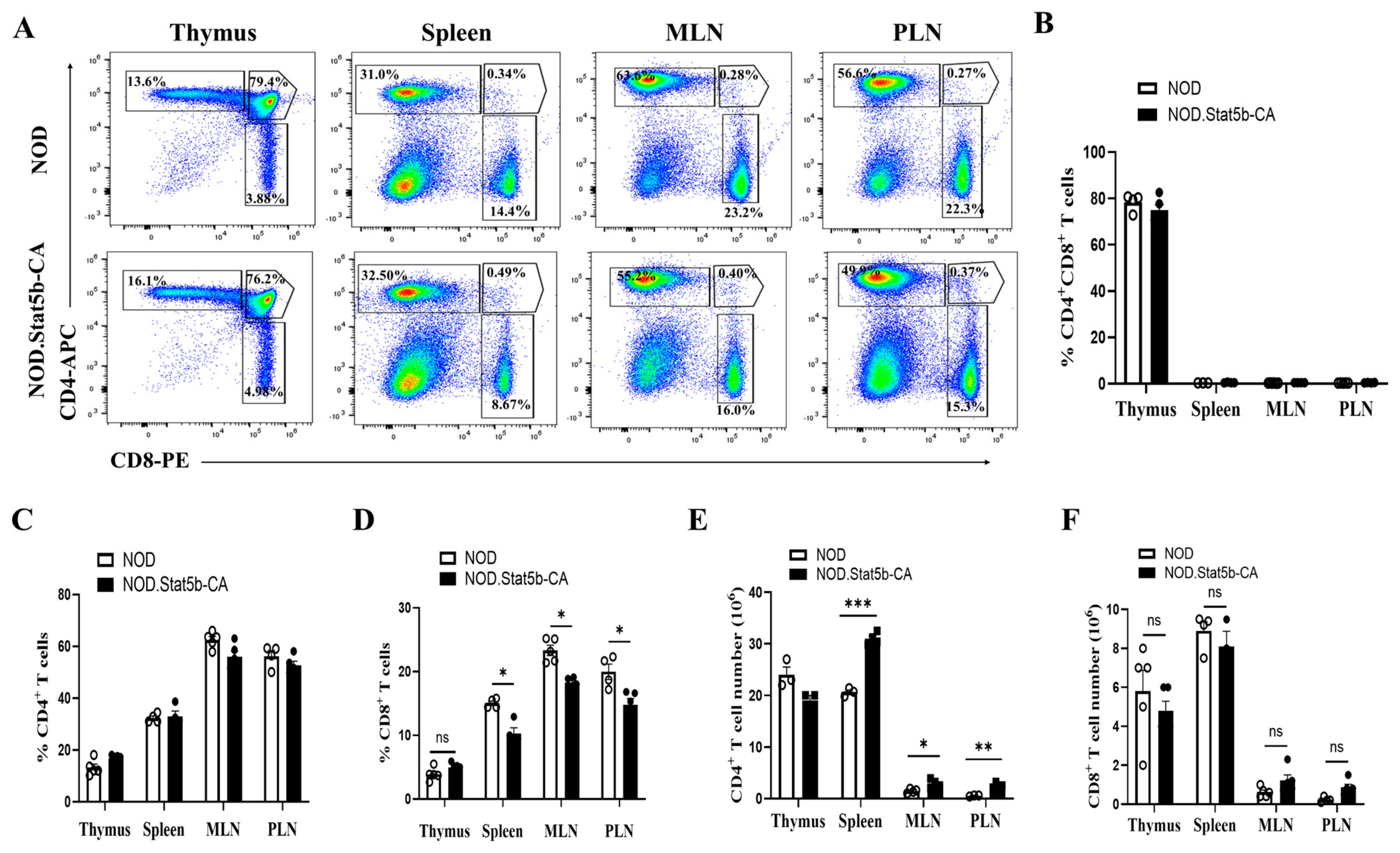
2.1. CD8+ T Cell Frequency Is Reduced in Peripheral Lymphoid Organs but Not in the Thymus of NOD.Stat5b-CA Mice
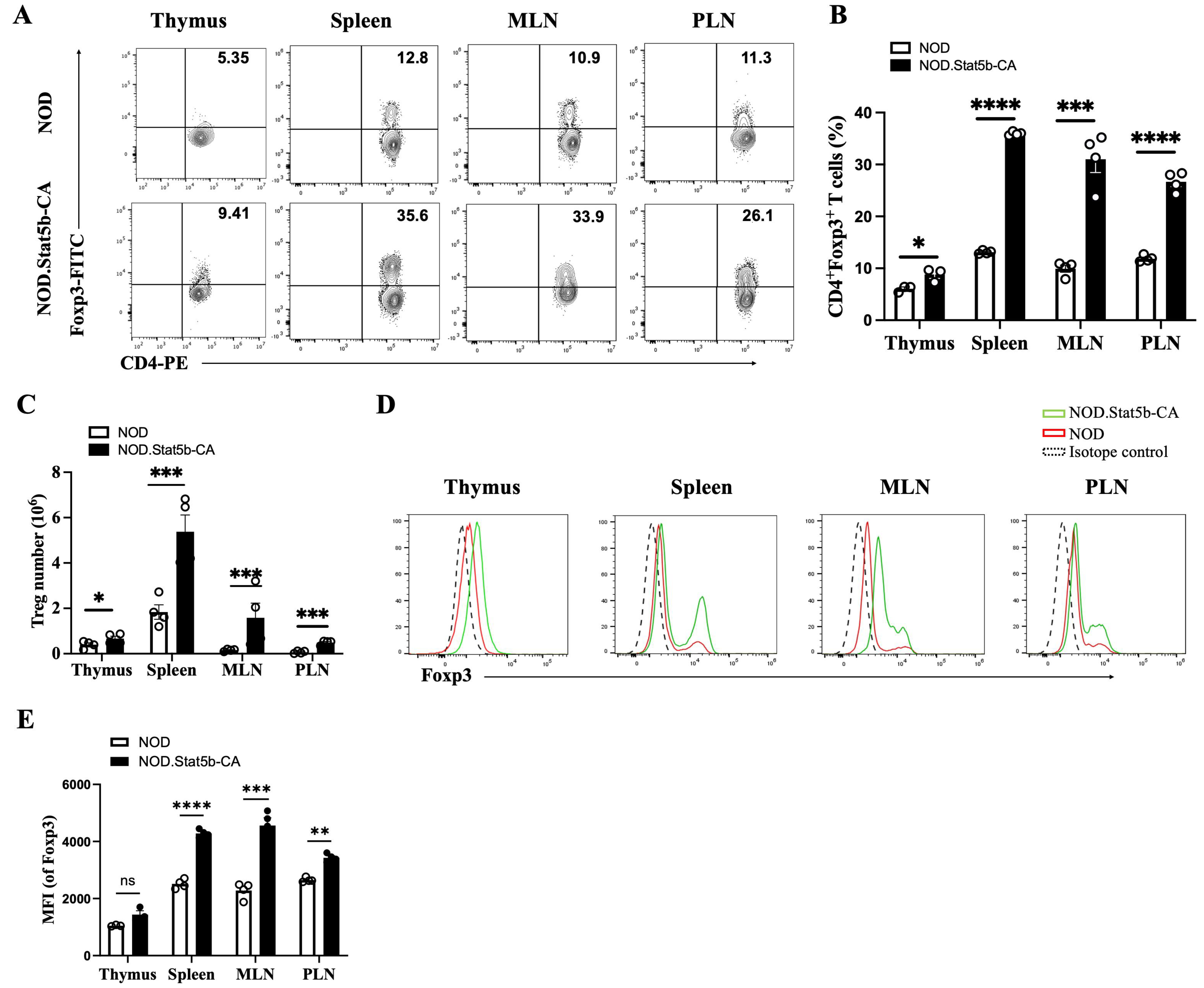
2.2. NOD.Stat5b-CA Mice Exhibit Increased Treg Frequency and Elevated Foxp3 Expression in the Thymus and Lymphoid Organs
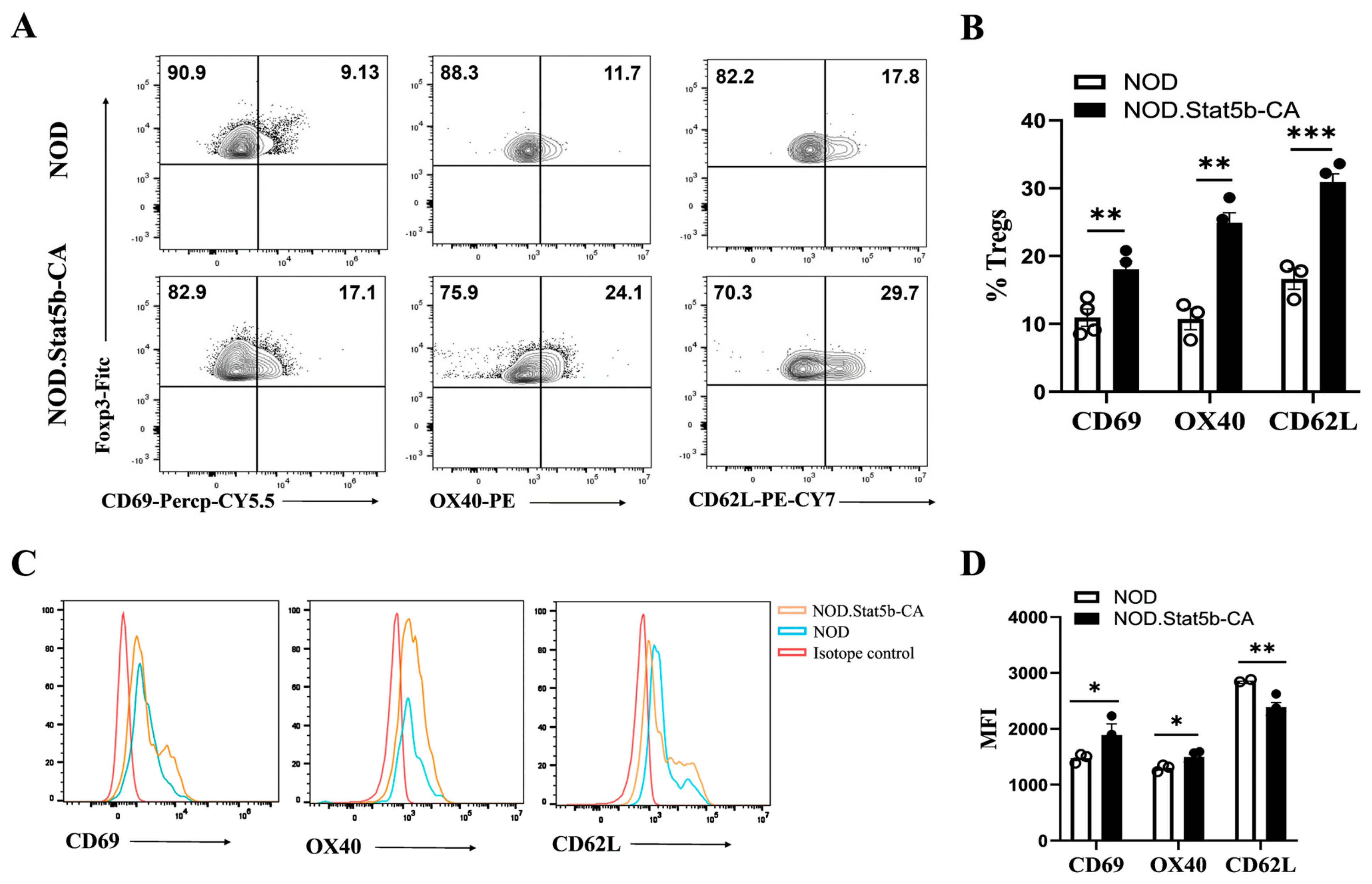
2.3. Tregs from NOD.Stat5b-CA Mice Display an Activated Phenotype
2.4. NOD.Stat5b-CA Mice Have a High Frequency of Effector Tregs and a Lower Frequency of Central Tregs Under Steady-State Conditions
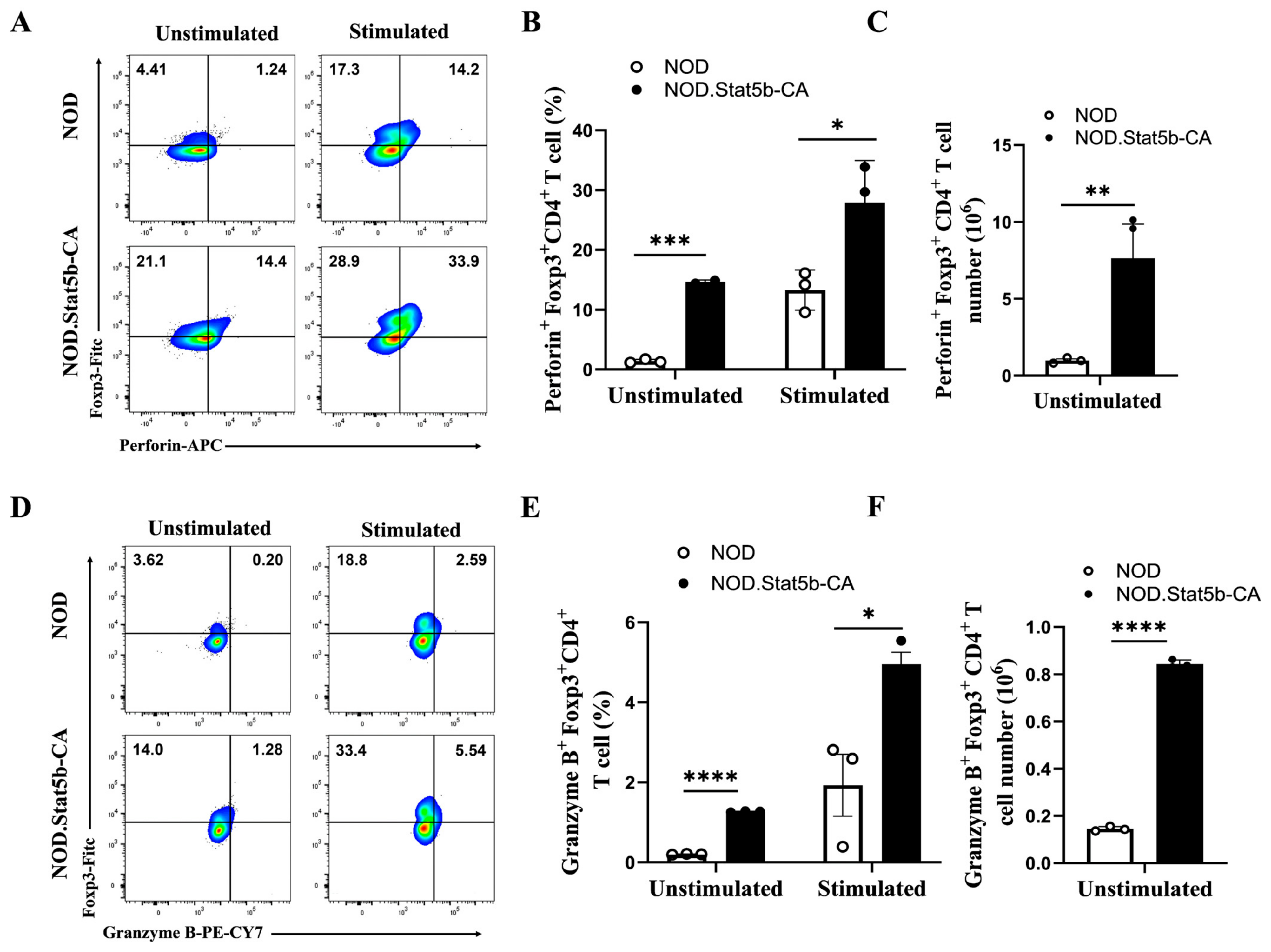
2.5. Tregs of NOD.Stat5b-CA Mice Express Higher Levels of Perforin and Granzyme B than Tregs of NOD Mice
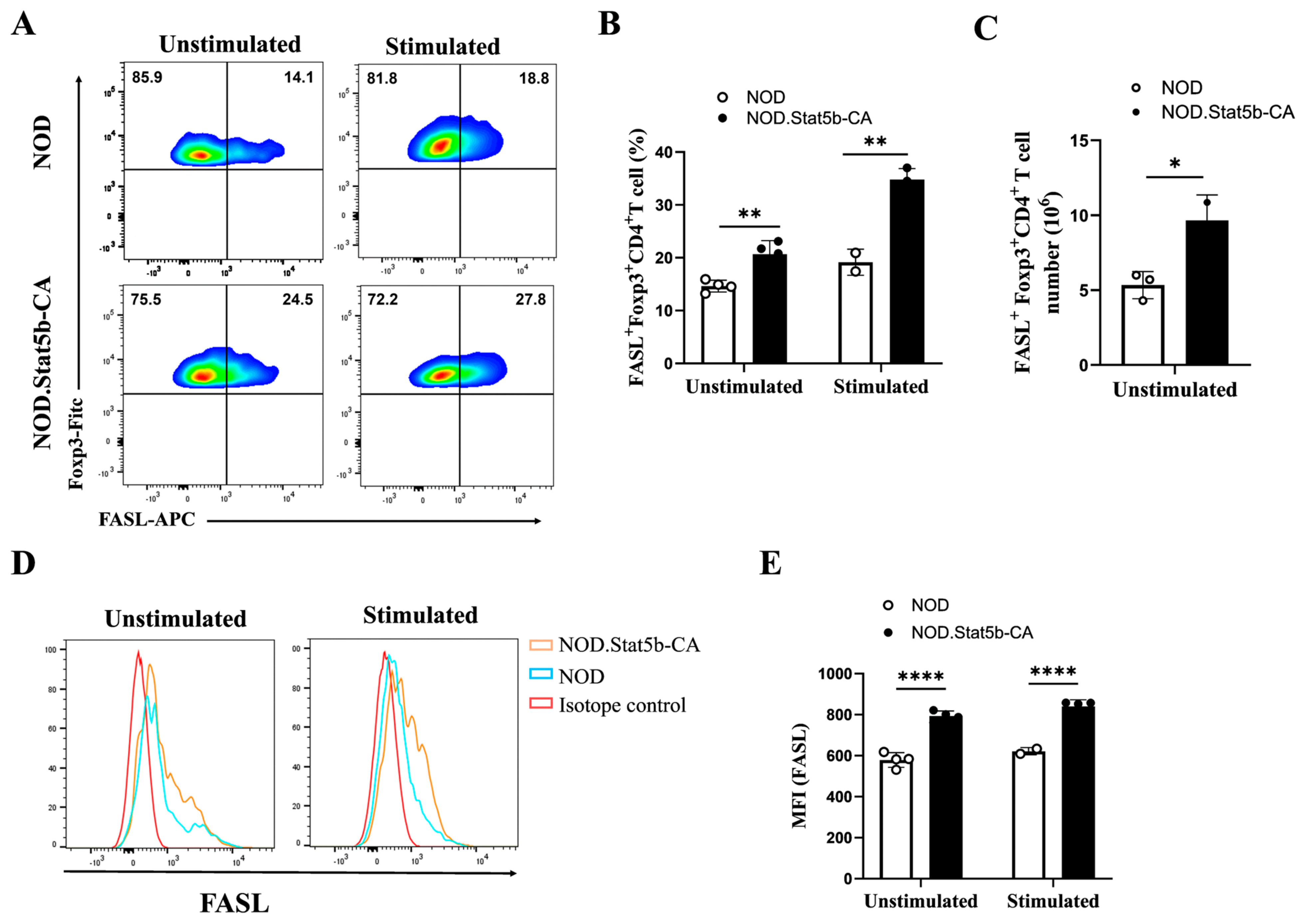
2.6. Tregs from NOD.Stat5b-CA Mice Express Elevated Levels of FAS Ligand
2.7. Tregs of NOD.Stat5b-CA Mice Exhibit an Enhanced Capacity to Suppress Proliferation and Induce Apoptosis of Autoreactive CD8+ T Cells
3. Discussion
4. Materials and Methods
4.1. Animals
4.2. Antibodies and Flow Cytometry
4.3. Memory and Effector Treg Analysis
4.4. Treg Purification and In Vitro Suppression Assay
4.5. Apoptosis Assay
4.6. Statistical Analysis
5. Conclusions
Supplementary Materials
Author Contributions
Funding
Institutional Review Board Statement
Data Availability Statement
Acknowledgments
Conflicts of Interest
References
- Grover, P.; Goel, P.N.; Greene, M.I. Regulatory T Cells: Regulation of Identity and Function. Front. Immunol. 2021, 12, 750542. [Google Scholar] [CrossRef] [PubMed]
- Jiang, Z.; Zhu, H.; Wang, P.; Que, W.; Zhong, L.; Li, X.K.; Du, F. Different subpopulations of regulatory T cells in human autoimmune disease, transplantation, and tumor immunity. MedComm (2020) 2022, 3, e137. [Google Scholar] [CrossRef] [PubMed]
- Rajendeeran, A.; Tenbrock, K. Regulatory T cell function in autoimmune disease. J. Transl. Autoimmun. 2021, 4, 100130. [Google Scholar] [CrossRef] [PubMed]
- Brusko, T.M.; Wasserfall, C.H.; Clare-Salzler, M.J.; Schatz, D.A.; Atkinson, M.A. Functional defects and the influence of age on the frequency of CD4+ CD25+ T-cells in type 1 diabetes. Diabetes 2005, 54, 1407–1414. [Google Scholar] [CrossRef]
- Barreto, M.; Ferreira, R.C.; Lourenço, L.; Moraes-Fontes, M.F.; Santos, E.; Alves, M.; Carvalho, C.; Martins, B.; Andreia, R.; Viana, J.F.; et al. Low frequency of CD4+CD25+ Treg in SLE patients: A heritable trait associated with CTLA4 and TGFβ gene variants. BMC Immunol. 2009, 10, 5. [Google Scholar] [CrossRef]
- Cribbs, A.P.; Kennedy, A.; Penn, H.; Read, J.E.; Amjadi, P.; Green, P.; Syed, K.; Manka, S.W.; Brennan, F.M.; Gregory, B.; et al. Treg cell function in rheumatoid arthritis is compromised by ctla-4 promoter methylation resulting in a failure to activate the indoleamine 2,3-dioxygenase pathway. Arthritis Rheumatol. 2014, 66, 2344–2354. [Google Scholar] [CrossRef]
- Burrack, A.L.; Martinov, T.; Fife, B.T. T Cell-Mediated Beta Cell Destruction: Autoimmunity and Alloimmunity in the Context of Type 1 Diabetes. Front. Endocrinol. 2017, 8, 343. [Google Scholar] [CrossRef]
- Wang, Y.; Hao, L.; Gill, R.G.; Lafferty, K.J. Autoimmune diabetes in NOD mouse is L3T4 T-lymphocyte dependent. Diabetes 1987, 36, 535–538. [Google Scholar] [CrossRef]
- Katz, J.D.; Benoist, C.; Mathis, D. T helper cell subsets in insulin-dependent diabetes. Science 1995, 268, 1185–1188. [Google Scholar] [CrossRef]
- Mohan, J.F.; Calderon, B.; Anderson, M.S.; Unanue, E.R. Pathogenic CD4⁺ T cells recognizing an unstable peptide of insulin are directly recruited into islets bypassing local lymph nodes. J. Exp. Med. 2013, 210, 2403–2414. [Google Scholar] [CrossRef]
- Baker, R.L.; Delong, T.; Barbour, G.; Bradley, B.; Nakayama, M.; Haskins, K. Cutting edge: CD4 T cells reactive to an islet amyloid polypeptide peptide accumulate in the pancreas and contribute to disease pathogenesis in nonobese diabetic mice. J. Immunol. 2013, 191, 3990–3994. [Google Scholar] [CrossRef]
- Liblau, R.S.; Wong, F.S.; Mars, L.T.; Santamaria, P. Autoreactive CD8 T cells in organ-specific autoimmunity: Emerging targets for therapeutic intervention. Immunity 2002, 17, 1–6. [Google Scholar] [CrossRef] [PubMed]
- Mitchell, J.S.; Spanier, J.A.; Dwyer, A.J.; Knutson, T.P.; Alkhatib, M.H.; Qian, G.; Weno, M.E.; Chen, Y.; Shaheen, Z.R.; Tucker, C.G.; et al. CD4+ T cells reactive to a hybrid peptide from insulin-chromogranin A adopt a distinct effector fate and are pathogenic in autoimmune diabetes. Immunity 2024, 57, 2399–2415. [Google Scholar] [CrossRef] [PubMed]
- Verdaguer, J.; Schmidt, D.; Amrani, A.; Anderson, B.; Averill, N.; Santamaria, P. Spontaneous autoimmune diabetes in monoclonal T cell nonobese diabetic mice. J. Exp. Med. 1997, 186, 1663–1676. [Google Scholar] [CrossRef] [PubMed]
- Tsai, S.; Serra, P.; Clemente-Casares, X.; Yamanouchi, J.; Thiessen, S.; Slattery, R.M.; Elliott, J.F.; Santamaria, P. Antidiabetogenic MHC class II promotes the differentiation of MHC-promiscuous autoreactive T cells into FOXP3+ regulatory T cells. Proc. Natl. Acad. Sci. USA 2013, 110, 3471–3476. [Google Scholar] [CrossRef]
- Kachapati, K.; Adams, D.; Bednar, K.; Ridgway, W.M. The Non-Obese Diabetic (NOD) Mouse as a Model of Human Type 1 Diabetes. In Animal Models in Diabetes Research; Joost, H.-G., Al-Hasani, H., Schürmann, A., Eds.; Humana Press: Totowa, NJ, USA, 2012; pp. 3–16. [Google Scholar] [CrossRef]
- Funda, D.P.; Palová-Jelínková, L.; Goliáš, J.; Kroulíková, Z.; Fajstová, A.; Hudcovic, T.; Špíšek, R. Optimal Tolerogenic Dendritic Cells in Type 1 Diabetes (T1D) Therapy: What Can We Learn From Non-obese Diabetic (NOD) Mouse Models? Front. Immunol. 2019, 10, 967. [Google Scholar] [CrossRef]
- Khan, F.U.; Khongorzul, P.; Gris, D.; Amrani, A. Role of USP7 in the regulation of tolerogenic dendritic cell function in type 1 diabetes. Cell. Mol. Biol. Lett. 2025, 30, 47. [Google Scholar] [CrossRef]
- Kerdidani, D.; Papaioannou, N.E.; Nakou, E.; Alissafi, T. Rebooting Regulatory T Cell and Dendritic Cell Function in Immune-Mediated Inflammatory Diseases: Biomarker and Therapy Discovery under a Multi-Omics Lens. Biomedicines 2022, 10, 2140. [Google Scholar] [CrossRef]
- Price, J.D.; Tarbell, K.V. The Role of Dendritic Cell Subsets and Innate Immunity in the Pathogenesis of Type 1 Diabetes and Other Autoimmune Diseases. Front. Immunol. 2015, 6, 288. [Google Scholar] [CrossRef]
- Khan, F.U.; Khongorzul, P.; Raki, A.A.; Rajasekaran, A.; Gris, D.; Amrani, A. Dendritic Cells and Their Immunotherapeutic Potential for Treating Type 1 Diabetes. Int. J. Mol. Sci. 2022, 23, 4885. [Google Scholar] [CrossRef]
- Davoodi-Semiromi, A.; Laloraya, M.; Kumar, G.P.; Purohit, S.; Jha, R.K.; She, J.-X. A Mutant Stat5b with Weaker DNA Binding Affinity Defines a Key Defective Pathway in Nonobese Diabetic Mice. J. Biol. Chem. 2004, 279, 11553–11561. [Google Scholar] [CrossRef]
- Ullah Khan, F.; Khongorzul, P.; Gris, D.; Amrani, A. Stat5b/Ezh2 axis governs high PD-L1 expressing tolerogenic dendritic cell subset in autoimmune diabetes. Int. Immunopharmacol. 2024, 133, 112166. [Google Scholar] [CrossRef] [PubMed]
- Zerif, E.; Khan, F.U.; Raki, A.A.; Lullier, V.; Gris, D.; Dupuis, G.; Amrani, A. Elucidating the Role of Ezh2 in Tolerogenic Function of NOD Bone Marrow-Derived Dendritic Cells Expressing Constitutively Active Stat5b. Int. J. Mol. Sci. 2020, 21, 6453. [Google Scholar] [CrossRef] [PubMed]
- Zerif, E.; Maalem, A.; Gaudreau, S.; Guindi, C.; Ramzan, M.; Véroneau, S.; Gris, D.; Stankova, J.; Rola-Pleszczynski, M.; Mourad, W.; et al. Constitutively active Stat5b signaling confers tolerogenic functions to dendritic cells of NOD mice and halts diabetes progression. J. Autoimmun. 2017, 76, 63–74. [Google Scholar] [CrossRef]
- Rocamora-Reverte, L.; Melzer, F.L.; Würzner, R.; Weinberger, B. The Complex Role of Regulatory T Cells in Immunity and Aging. Front. Immunol. 2020, 11, 616949. [Google Scholar] [CrossRef] [PubMed]
- Arce-Sillas, A.; Álvarez-Luquín, D.D.; Tamaya-Domínguez, B.; Gomez-Fuentes, S.; Trejo-García, A.; Melo-Salas, M.; Cárdenas, G.; Rodríguez-Ramírez, J.; Adalid-Peralta, L. Regulatory T Cells: Molecular Actions on Effector Cells in Immune Regulation. J. Immunol. Res. 2016, 2016, 1720827. [Google Scholar] [CrossRef]
- Schmidt, A.; Oberle, N.; Krammer, P. Molecular Mechanisms of Treg-Mediated T Cell Suppression. Front. Immunol. 2012, 3, 51. [Google Scholar] [CrossRef]
- Sitkovsky, M.V.; Ohta, A. The ‘danger’ sensors that STOP the immune response: The A2 adenosine receptors? Trends Immunol. 2005, 26, 299–304. [Google Scholar] [CrossRef]
- Georgiev, P.; Charbonnier, L.-M.; Chatila, T.A. Regulatory T Cells: The Many Faces of Foxp3. J. Clin. Immunol. 2019, 39, 623–640. [Google Scholar] [CrossRef]
- Grossman, W.J.; Verbsky, J.W.; Tollefsen, B.L.; Kemper, C.; Atkinson, J.P.; Ley, T.J. Differential expression of granzymes A and B in human cytotoxic lymphocyte subsets and T regulatory cells. Blood 2004, 104, 2840–2848. [Google Scholar] [CrossRef]
- Grossman, W.J.; Verbsky, J.W.; Barchet, W.; Colonna, M.; Atkinson, J.P.; Ley, T.J. Human T regulatory cells can use the perforin pathway to cause autologous target cell death. Immunity 2004, 21, 589–601. [Google Scholar] [CrossRef] [PubMed]
- Strauss, L.; Bergmann, C.; Whiteside, T.L. Human circulating CD4+CD25highFoxp3+ regulatory T cells kill autologous CD8+ but not CD4+ responder cells by Fas-mediated apoptosis. J. Immunol. 2009, 182, 1469–1480. [Google Scholar] [CrossRef] [PubMed]
- Dias, S.; D’Amico, A.; Cretney, E.; Liao, Y.; Tellier, J.; Bruggeman, C.; Almeida, F.F.; Leahy, J.; Belz, G.T.; Smyth, G.K.; et al. Effector Regulatory T Cell Differentiation and Immune Homeostasis Depend on the Transcription Factor Myb. Immunity 2017, 46, 78–91. [Google Scholar] [CrossRef] [PubMed]
- Koizumi, S.I.; Ishikawa, H. Transcriptional Regulation of Differentiation and Functions of Effector T Regulatory Cells. Cells 2019, 8, 939. [Google Scholar] [CrossRef]
- Bolivar-Wagers, S.; Larson, J.H.; Jin, S.; Blazar, B.R. Cytolytic CD4+ and CD8+ Regulatory T-Cells and Implications for Developing Immunotherapies to Combat Graft-Versus-Host Disease. Front. Immunol. 2022, 13, 864748. [Google Scholar] [CrossRef]
- Amrani, A.; Verdaguer, J.; Serra, P.; Tafuro, S.; Tan, R.; Santamaria, P. Progression of autoimmune diabetes driven by avidity maturation of a T-cell population. Nature 2000, 406, 739–742. [Google Scholar] [CrossRef]
- Utsugi, T.; Yoon, J.-W.; Park, B.-J.; Imamura, M.; Averill, N.; Kawazu, S.; Santamaria, P. Major histocompatibility complex class I–restricted infiltration and destruction of pancreatic islets by NOD mouse-derived β-cell cytotoxic CD8+ T-cell clones in vivo. Diabetes 1996, 45, 1121–1131. [Google Scholar] [CrossRef]
- Amrani, A.; Verdaguer, J.; Anderson, B.; Utsugi, T.; Bou, S.; Santamaria, P. Perforin-independent β-cell destruction by diabetogenic CD8+ T lymphocytes in transgenic nonobese diabetic mice. J. Clin. Investig. 1999, 103, 1201–1209. [Google Scholar] [CrossRef]
- Burchill, M.A.; Goetz, C.A.; Prlic, M.; O’Neil, J.J.; Harmon, I.R.; Bensinger, S.J.; Turka, L.A.; Brennan, P.; Jameson, S.C.; Farrar, M.A. Distinct effects of STAT5 activation on CD4+ and CD8+ T cell homeostasis: Development of CD4+CD25+ regulatory T cells versus CD8+ memory T cells. J. Immunol. 2003, 171, 5853–5864. [Google Scholar] [CrossRef]
- Jin, Y.; Purohit, S.; Chen, X.; Yi, B.; She, J.X. Over-expression of Stat5b confers protection against diabetes in the non-obese diabetic (NOD) mice via up-regulation of CD4+ CD25+ regulatory T cells. Biochem. Biophys. Res. Commun. 2012, 424, 669–674. [Google Scholar] [CrossRef]
- Chen, B.; Yi, B.; Mao, R.; Liu, H.; Wang, J.; Sharma, A.; Peiper, S.; Leonard, W.J.; She, J.X. Enhanced T cell lymphoma in NOD.Stat5b transgenic mice is caused by hyperactivation of Stat5b in CD8+ thymocytes. PLoS ONE 2013, 8, e56600. [Google Scholar] [CrossRef] [PubMed]
- van Loosdregt, J.; Fleskens, V.; Fu, J.; Brenkman, A.B.; Bekker, C.P.J.; Pals, C.E.G.M.; Meerding, J.; Berkers, C.R.; Barbi, J.; Gröne, A.; et al. Stabilization of the Transcription Factor Foxp3 by the Deubiquitinase USP7 Increases Treg-Cell-Suppressive Capacity. Immunity 2013, 39, 259–271. [Google Scholar] [CrossRef] [PubMed]
- Revenko, A.; Carnevalli, L.S.; Sinclair, C.; Johnson, B.; Peter, A.; Taylor, M.; Hettrick, L.; Chapman, M.; Klein, S.; Solanki, A.; et al. Direct targeting of FOXP3 in Tregs with AZD8701, a novel antisense oligonucleotide to relieve immunosuppression in cancer. J. Immunother. Cancer 2022, 10, e003892. [Google Scholar] [CrossRef] [PubMed]
- Chen, Z.; Barbi, J.; Bu, S.; Yang, H.-Y.; Li, Z.; Gao, Y.; Jinasena, D.; Fu, J.; Lin, F.; Chen, C.; et al. The Ubiquitin Ligase Stub1 Negatively Modulates Regulatory T Cell Suppressive Activity by Promoting Degradation of the Transcription Factor Foxp3. Immunity 2013, 39, 272–285. [Google Scholar] [CrossRef]
- Jones, E.; Dahm-Vicker, M.; Simon, A.K.; Green, A.; Powrie, F.; Cerundolo, V.; Gallimore, A. Depletion of CD25+ regulatory cells results in suppression of melanoma growth and induction of autoreactivity in mice. Cancer Immun. 2002, 2, 2. [Google Scholar]
- Blanco-Domínguez, R.; de la Fuente, H.; Rodríguez, C.; Martín-Aguado, L.; Sánchez-Díaz, R.; Jiménez-Alejandre, R.; Rodríguez-Arabaolaza, I.; Curtabbi, A.; García-Guimaraes, M.M.; Vera, A.; et al. CD69 expression on regulatory T cells protects from immune damage after myocardial infarction. J. Clin. Investig. 2022, 132, e152418. [Google Scholar] [CrossRef]
- Kumar, P.; Alharshawi, K.; Bhattacharya, P.; Marinelarena, A.; Haddad, C.; Sun, Z.; Chiba, S.; Epstein, A.L.; Prabhakar, B.S. Soluble OX40L and JAG1 Induce Selective Proliferation of Functional Regulatory T-Cells Independent of canonical TCR signaling. Sci. Rep. 2017, 7, 39751. [Google Scholar] [CrossRef]
- Piconese, S.; Timperi, E.; Pacella, I.; Schinzari, V.; Tripodo, C.; Rossi, M.; Guglielmo, N.; Mennini, G.; Grazi, G.L.; Di Filippo, S.; et al. Human OX40 tunes the function of regulatory T cells in tumor and nontumor areas of hepatitis C virus-infected liver tissue. Hepatology 2014, 60, 1494–1507. [Google Scholar] [CrossRef]
- Piconese, S.; Timperi, E.; Barnaba, V. ‘Hardcore’ OX40+ immunosuppressive regulatory T cells in hepatic cirrhosis and cancer. OncoImmunology 2014, 3, e29257. [Google Scholar] [CrossRef]
- Mahnke, K.; Useliene, J.; Ring, S.; Kage, P.; Jendrossek, V.; Robson, S.C.; Bylaite-Bucinskiene, M.; Steinbrink, K.; Enk, A.H. Down-Regulation of CD62L Shedding in T Cells by CD39+ Regulatory T Cells Leads to Defective Sensitization in Contact Hypersensitivity Reactions. J. Investig. Dermatol. 2017, 137, 106–114. [Google Scholar] [CrossRef]
- Kim, S.; Shukla, R.K.; Yu, H.; Baek, A.; Cressman, S.G.; Golconda, S.; Lee, G.E.; Choi, H.; Reneau, J.C.; Wang, Z.; et al. CD3e-immunotoxin spares CD62L(lo) Tregs and reshapes organ-specific T-cell composition by preferentially depleting CD3e(hi) T cells. Front. Immunol. 2022, 13, 1011190. [Google Scholar] [CrossRef]
- Kaminski, A.; Hager, F.T.; Kopplin, L.; Ticconi, F.; Leufgen, A.; Vendelova, E.; Rüttger, L.; Gasteiger, G.; Cerovic, V.; Kastenmüller, W.; et al. Resident regulatory T cells reflect the immune history of individual lymph nodes. Sci. Immunol. 2023, 8, eadj5789. [Google Scholar] [CrossRef] [PubMed]
- Godoy, G.J.; Paira, D.A.; Olivera, C.; Breser, M.L.; Sanchez, L.R.; Motrich, R.D.; Rivero, V.E. Differences in T regulatory cells between mouse strains frequently used in immunological research: Treg cell quantities and subpopulations in NOD, B6 and BALB/c mice. Immunol. Lett. 2020, 223, 17–25. [Google Scholar] [CrossRef] [PubMed]
- Wei, X.; Zhang, J.; Gu, Q.; Huang, M.; Zhang, W.; Guo, J.; Zhou, X. Reciprocal Expression of IL-35 and IL-10 Defines Two Distinct Effector Treg Subsets that Are Required for Maintenance of Immune Tolerance. Cell Rep. 2017, 21, 1853–1869. [Google Scholar] [CrossRef] [PubMed]
- Koizumi, S.-i.; Sasaki, D.; Hsieh, T.-H.; Taira, N.; Arakaki, N.; Yamasaki, S.; Wang, K.; Sarkar, S.; Shirahata, H.; Miyagi, M.; et al. JunB regulates homeostasis and suppressive functions of effector regulatory T cells. Nat. Commun. 2018, 9, 5344. [Google Scholar] [CrossRef]
- Kornete, M.; Sgouroudis, E.; Piccirillo, C.A. ICOS-dependent homeostasis and function of Foxp3+ regulatory T cells in islets of nonobese diabetic mice. J. Immunol. 2012, 188, 1064–1074. [Google Scholar] [CrossRef]
- Cretney, E.; Xin, A.; Shi, W.; Minnich, M.; Masson, F.; Miasari, M.; Belz, G.T.; Smyth, G.K.; Busslinger, M.; Nutt, S.L.; et al. The transcription factors Blimp-1 and IRF4 jointly control the differentiation and function of effector regulatory T cells. Nat. Immunol. 2011, 12, 304–311. [Google Scholar] [CrossRef]
- Rosenbaum, M.; Gewies, A.; Pechloff, K.; Heuser, C.; Engleitner, T.; Gehring, T.; Hartjes, L.; Krebs, S.; Krappmann, D.; Kriegsmann, M.; et al. Bcl10-controlled Malt1 paracaspase activity is key for the immune suppressive function of regulatory T cells. Nat. Commun. 2019, 10, 2352. [Google Scholar] [CrossRef]
- Zhang, J.; Gao, W.; Yang, X.; Kang, J.; Zhang, Y.; Guo, Q.; Hu, Y.; Xia, G.; Kang, Y. Tolerogenic Vaccination Reduced Effector Memory CD4 T Cells and Induced Effector Memory Treg Cells for Type I Diabetes Treatment. PLoS ONE 2013, 8, e70056. [Google Scholar] [CrossRef]
- Okubo, Y.; Torrey, H.; Butterworth, J.; Zheng, H.; Faustman, D.L. Treg activation defect in type 1 diabetes: Correction with TNFR2 agonism. Clin. Transl. Immunol. 2016, 5, e56. [Google Scholar] [CrossRef]
- Verma, N.D.; Lam, A.D.; Chiu, C.; Tran, G.T.; Hall, B.M.; Hodgkinson, S.J. Multiple sclerosis patients have reduced resting and increased activated CD4+CD25+FOXP3+T regulatory cells. Sci. Rep. 2021, 11, 10476. [Google Scholar] [CrossRef]
- Newton, R.; Priyadharshini, B.; Turka, L.A. Immunometabolism of regulatory T cells. Nat. Immunol. 2016, 17, 618–625. [Google Scholar] [CrossRef] [PubMed]
- Shi, H.; Chapman, N.M.; Wen, J.; Guy, C.; Long, L.; Dhungana, Y.; Rankin, S.; Pelletier, S.; Vogel, P.; Wang, H.; et al. Amino Acids License Kinase mTORC1 Activity and Treg Cell Function via Small G Proteins Rag and Rheb. Immunity 2019, 51, 1012–1027.e1017. [Google Scholar] [CrossRef] [PubMed]
- Cao, X.; Cai, S.F.; Fehniger, T.A.; Song, J.; Collins, L.I.; Piwnica-Worms, D.R.; Ley, T.J. Granzyme B and Perforin Are Important for Regulatory T Cell-Mediated Suppression of Tumor Clearance. Immunity 2007, 27, 635–646. [Google Scholar] [CrossRef] [PubMed]
- Sun, B.; Liu, M.; Cui, M.; Li, T. Granzyme B-expressing treg cells are enriched in colorectal cancer and present the potential to eliminate autologous T conventional cells. Immunol. Lett. 2020, 217, 7–14. [Google Scholar] [CrossRef]
- Gondek, D.C.; Lu, L.-F.; Quezada, S.A.; Sakaguchi, S.; Noelle, R.J. Cutting Edge: Contact-Mediated Suppression by CD4+CD25+ Regulatory Cells Involves a Granzyme B-Dependent, Perforin-Independent Mechanism1. J. Immunol. 2005, 174, 1783–1786. [Google Scholar] [CrossRef]
- Choi, B.D.; Gedeon, P.C.; Herndon, J.E., II; Archer, G.E.; Reap, E.A.; Sanchez-Perez, L.; Mitchell, D.A.; Bigner, D.D.; Sampson, J.H. Human Regulatory T Cells Kill Tumor Cells through Granzyme-Dependent Cytotoxicity upon Retargeting with a Bispecific Antibody. Cancer Immunol. Res. 2013, 1, 163–167. [Google Scholar] [CrossRef]
- Czystowska, M.; Strauss, L.; Bergmann, C.; Szajnik, M.; Rabinowich, H.; Whiteside, T.L. Reciprocal granzyme/perforin-mediated death of human regulatory and responder T cells is regulated by interleukin-2 (IL-2). J. Mol. Med. 2010, 88, 577–588. [Google Scholar] [CrossRef]
- Guo, C.L.; Yang, X.H.; Cheng, W.; Xu, Y.; Li, J.B.; Sun, Y.X.; Bi, Y.M.; Zhang, L.; Wang, Q.C. Expression of Fas/FasL in CD8+ T and CD3+ Foxp3+ Treg cells--relationship with apoptosis of circulating CD8+ T cells in hepatocellular carcinoma patients. Asian Pac. J. Cancer Prev. APJCP 2014, 15, 2613–2618. [Google Scholar] [CrossRef]
- Kaminitz, A.; Yolcu, E.S.; Mizrahi, K.; Shirwan, H.; Askenasy, N. Killer Treg cells ameliorate inflammatory insulitis in non-obese diabetic mice through local and systemic immunomodulation. Int. Immunol. 2013, 25, 485–494. [Google Scholar] [CrossRef]
- Guindi, C.; Khan, F.U.; Cloutier, A.; Khongorzul, P.; Raki, A.A.; Gaudreau, S.; McDonald, P.P.; Gris, D.; Amrani, A. Inhibition of PI3K/C/EBPβ axis in tolerogenic bone marrow-derived dendritic cells of NOD mice promotes Th17 differentiation and diabetes development. Transl. Res. 2023, 255, 37–49. [Google Scholar] [CrossRef]
- Kang, N.; Toyofuku, W.M.; Yang, X.; Scott, M.D. Inhibition of allogeneic cytotoxic T cell (CD8+) proliferation via polymer-induced Treg (CD4+) cells. Acta Biomater. 2017, 57, 146–155. [Google Scholar] [CrossRef]







Disclaimer/Publisher’s Note: The statements, opinions and data contained in all publications are solely those of the individual author(s) and contributor(s) and not of MDPI and/or the editor(s). MDPI and/or the editor(s) disclaim responsibility for any injury to people or property resulting from any ideas, methods, instructions or products referred to in the content. |
© 2026 by the authors. Licensee MDPI, Basel, Switzerland. This article is an open access article distributed under the terms and conditions of the Creative Commons Attribution (CC BY) license.
Share and Cite
Khongorzul, P.; Khan, F.U.; Levasseur, D.; Gris, D.; Amrani, A. Constitutively Active Stat5b Expression in Dendritic Cells Enhances Treg-Mediated Elimination of Autoreactive CD8+ T Cells in Autoimmune Diabetes. Int. J. Mol. Sci. 2026, 27, 794. https://doi.org/10.3390/ijms27020794
Khongorzul P, Khan FU, Levasseur D, Gris D, Amrani A. Constitutively Active Stat5b Expression in Dendritic Cells Enhances Treg-Mediated Elimination of Autoreactive CD8+ T Cells in Autoimmune Diabetes. International Journal of Molecular Sciences. 2026; 27(2):794. https://doi.org/10.3390/ijms27020794
Chicago/Turabian StyleKhongorzul, Puregmaa, Farhan Ullah Khan, Daphnée Levasseur, Denis Gris, and Abdelaziz Amrani. 2026. "Constitutively Active Stat5b Expression in Dendritic Cells Enhances Treg-Mediated Elimination of Autoreactive CD8+ T Cells in Autoimmune Diabetes" International Journal of Molecular Sciences 27, no. 2: 794. https://doi.org/10.3390/ijms27020794
APA StyleKhongorzul, P., Khan, F. U., Levasseur, D., Gris, D., & Amrani, A. (2026). Constitutively Active Stat5b Expression in Dendritic Cells Enhances Treg-Mediated Elimination of Autoreactive CD8+ T Cells in Autoimmune Diabetes. International Journal of Molecular Sciences, 27(2), 794. https://doi.org/10.3390/ijms27020794

