Composition, Antimicrobial, Anti-Inflammatory, and Potential Neuroprotective Activities of Volatile Oils in Solid Wood Boards from Different Tree Ages of Cryptomeria japonica
Abstract
1. Introduction
2. Results and Discussion
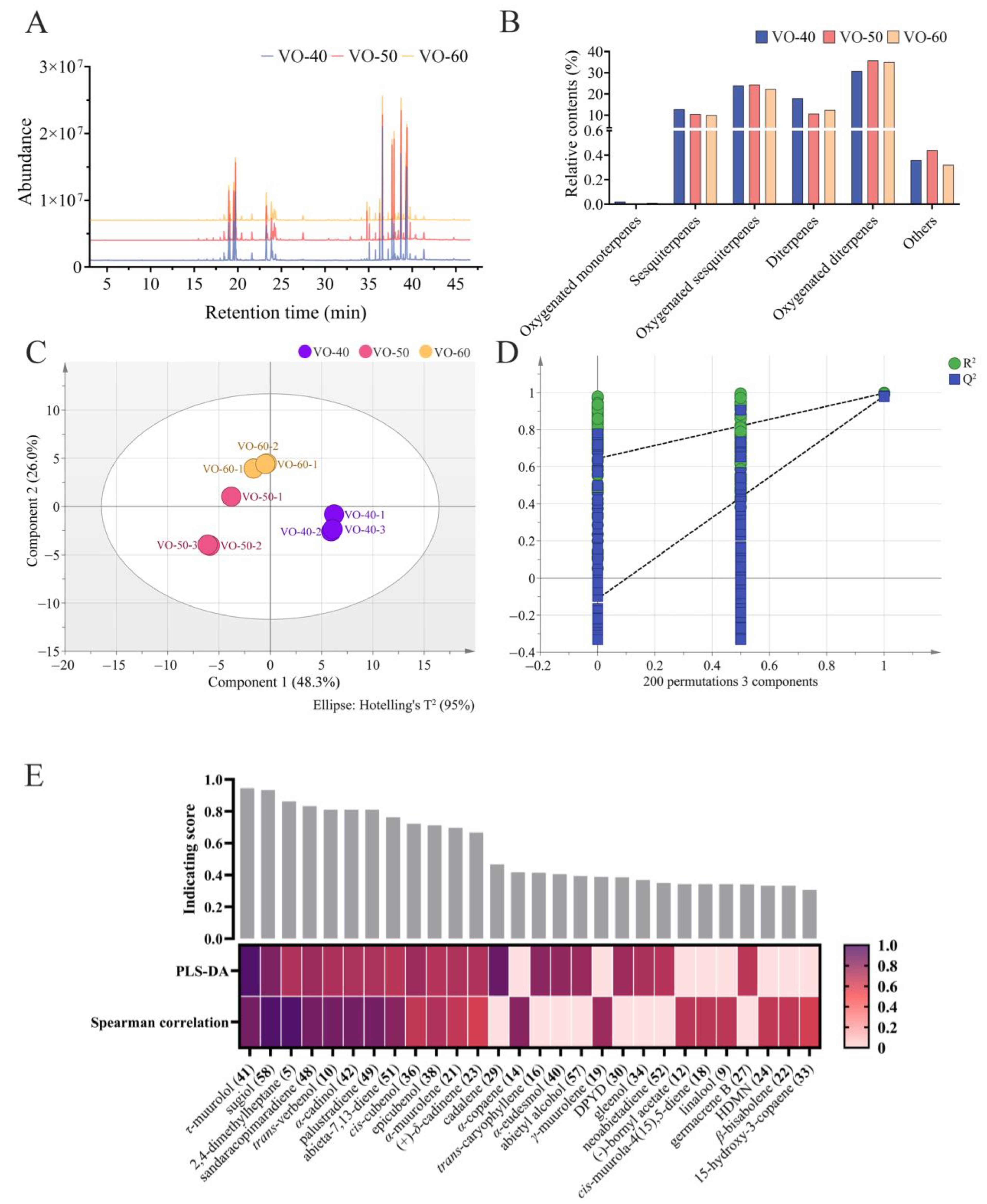
2.1. Chemical Compositions of VOs from Solid Wood Boards with Different Tree Ages
2.2. Antifungal and Antibacterial Activity of VOCs in VOs from Solid Wood Boards
2.3. Anti-Inflammatory Activity of VOCs in VOs from Solid Wood Boards
2.4. Potential Neuroprotective Activity of VOCs in VOs from Solid Wood Boards
2.5. Correlation Analysis of Chemical Component in VOs with Their Activities
2.6. Molecular Docking Analysis
3. Materials and Methods
3.1. Samples and Preparation
3.2. Extraction of VOs
3.3. GC-MS Analysis of VOs
3.4. Antimicrobial Activity of VOs from C. japonica Solid Wood Boards
3.4.1. Fungal and Bacterial Strains
3.4.2. MIC
3.5. Anti-Inflammatory Activity of VOs in LPS-Induced RAW264.7 Cells
3.6. Potential Neuroprotective Activity of VOs in CORT-Induced PC12 Cells
3.7. Molecular Docking
3.8. Statistical Analysis
4. Conclusions
Author Contributions
Funding
Institutional Review Board Statement
Informed Consent Statement
Data Availability Statement
Acknowledgments
Conflicts of Interest
Abbreviations
| VOCs | Volatile organic compounds |
| VOs | Volatile oils |
| SFE-CO2 | Supercritical CO2 fluid extraction |
| GC-MS | Gas chromatography–mass spectrometry |
| RIs | Retention indices |
| NIST | National Institute of Standards and Technology |
| KIs | Kovats indices |
| PLS-DA | Partial least squares-discriminant analysis |
| MIC | Minimum inhibitory concentration |
| DMSO | Dimethyl sulfoxide |
| LPS | Lipopolysaccharide |
| DMEM | Dulbecco’s modified Eagle’s medium |
| FBS | Fetal bovine serum |
| CCK-8 | Cell Counting Kit-8 |
| DEX | Dexamethasone |
| NO | Nitric oxide |
| TNF-α | Tumor necrosis factor-α |
| IL-6 | Interleukin 6 |
| ELISA | Enzyme-linked immunosorbent assay |
| CORT | Corticosterone |
| RPMI | Roswell Park Memorial Institute |
| FLU | Fluoxetine |
| LDH | Lactate dehydrogenase |
| VIP | Variable importance in projection |
| Aβ | Beta-amyloid |
| DPYD | (1R,4R,5R,6R,7S,10R)-4,10-di-methyl-7-propan-2-yltricyclo[4.4.0.01,5]decan-4-ol |
| HDMN | 1,2,3,4,4a,7-hexahydro-1,6-di-methyl-4-(1-methylethyl)-naphthalene |
| ITO | 7-isopropyl-1,1,4a-trimethyl-1,2,3,4,4a,9,10,10a-octahydrophenanthrene |
References
- Adamová, T.; Hradecký, J.; Pánek, M. Volatile Organic Compounds (VOCs) from Wood and Wood-Based Boards: Methods for Evaluation, Potential Health Risks, and Mitigation. Polymers 2020, 12, 2289. [Google Scholar] [CrossRef] [PubMed]
- Ikei, H.; Song, C.; Miyazaki, Y. Physiological Effects of Wood on Humans: A Review. J. Wood Sci. 2017, 63, 1–23. [Google Scholar] [CrossRef]
- Thangaleela, S.; Sivamaruthi, B.S.; Kesika, P.; Bharathi, M.; Kunaviktikul, W.; Klunklin, A.; Chanthapoon, C.; Chaiyasut, C. Essential Oils, Phytoncides, Aromachology, and Aromatherapy—A Review. Appl. Sci. 2022, 12, 4495. [Google Scholar] [CrossRef]
- Chen, C.J.; Kumar, K.J.S.; Chen, Y.T.; Tsao, N.W.; Chien, S.C.; Chang, S.T.; Chu, F.H.; Wang, S.Y. Effect of Hinoki and Meniki Essential Oils on Human Autonomic Nervous System Activity and Mood States. Nat. Prod. Commun. 2015, 10, 1305–1308. [Google Scholar] [CrossRef]
- Cvetković, V.J.; Mitić, Z.S.; Stojanović-Radić, Z.; Matić, S.L.; Nikolić, B.M.; Rakonjac, L.; Ickovski, J.; Stojanović, G. Biological Activities of Chamaecyparis lawsoniana (A.Murray bis) Parl. and Thuja plicata Donn ex D. Don essential oils: Toxicity, Genotoxicity, Antigenotoxicity, and Antimicrobial Activity. Forests 2023, 15, 69. [Google Scholar] [CrossRef]
- Chung, J.Y.; Park, N.; Kim, M.H.; Yang, W.M. Abies holophylla Leaf Essential Oil Alleviates Allergic Rhinitis Based on Network Pharmacology. Pharmaceutics 2023, 15, 1195. [Google Scholar] [CrossRef]
- Yu, C.P.; Weng, W.C.; Ramanpong, J.; Wu, C.D.; Tsai, M.J.; Spengler, J.D. Physiological and Psychological Responses to Olfactory Simulation by Taiwania (Taiwania cryptomerioides) Essential Oil and the Influence of Cognitive Bias. J. Wood Sci. 2022, 68, 12. [Google Scholar] [CrossRef]
- Lima, A.; Arruda, F.; Janeiro, A.; Medeiros, J.; Baptista, J.; Madruga, J.; Lima, E. Biological Activities of Organic Extracts and Specialized Metabolites from Different Parts of Cryptomeria japonica (Cupressaceae)—A Critical Review. Phytochemistry 2023, 206, 113520. [Google Scholar] [CrossRef]
- Nakagawa, T.; Zhu, Q.; Ishikawa, H.; Ohnuki, K.; Kakino, K.; Horiuchi, N.; Shinotsuka, H.; Naito, T.; Matsumoto, T.; Minamisawa, N.; et al. Multiple Uses of Essential Oil and by-Products from Various Parts of the Yakushima Native Cedar (Cryptomeria japonica). J. Wood Chem. Technol. 2016, 36, 42–55. [Google Scholar] [CrossRef]
- Cheng, S.S.; Lin, C.Y.; Chung, M.J.; Chang, S.T. Chemical Composition and Antitermitic Activity Against Coptotermes formosanus Shiraki of Cryptomeria japonica Leaf Essential Oil. Chem. Biodivers. 2012, 9, 352–358. [Google Scholar] [CrossRef]
- Gu, H.J.; Cheng, S.S.; Lin, C.Y.; Huang, C.G.; Chen, W.J.; Chang, S.T. Repellency of Essential Oils of Cryptomeria japonica (Pinaceae) Against Adults of the Mosquitoes Aedes aegypti and Aedes albopictus (Diptera: Culicidae). J. Agric. Food Chem. 2009, 57, 11127–11133. [Google Scholar] [CrossRef]
- Mdoe, F.P.; Cheng, S.S.; Lyaruu, L.; Nkwengulila, G.; Chang, S.T.; Kweka, E.J. Larvicidal Efficacy of Cryptomeria japonica Leaf Essential Oils Against Anopheles gambiae. Parasit. Vectors 2014, 7, 426. [Google Scholar] [CrossRef] [PubMed]
- Al Hallak, M.; Verdier, T.; Bertron, A.; Roques, C.; Bailly, J.-D. Fungal Contamination of Building Materials and the Aerosolization of Particles and Toxins in Indoor Air and Their Associated Risks to Health: A Review. Toxins 2023, 15, 175. [Google Scholar] [CrossRef]
- Freires, I.A.; Denny, C.; Benso, B.; De Alencar, S.M.; Rosalen, P.L. Antibacterial Activity of Essential Oils and Their Isolated Constituents Against Cariogenic Bacteria: A Systematic Review. Molecules 2015, 20, 7329–7358. [Google Scholar] [CrossRef] [PubMed]
- Kusumoto, N.; Shibutani, S. Evaporation of Volatiles from Essential Oils of Japanese Conifers Enhances Antifungal Activity. J. Essent. Oil Res. 2015, 27, 380–394. [Google Scholar] [CrossRef]
- Moiteiro, C.; Esteves, T.; Ramalho, L.; Rojas, R.; Alvarez, S.; Zacchino, S.; Bragança, H. Essential Oil Characterization of Two Azorean Cryptomeria japonica Populations and Their Biological Evaluations. Nat. Prod. Commun. 2013, 8, 1785–1790. [Google Scholar] [CrossRef]
- Matsubara, E.; Kawai, S. Gender Differences in the Psychophysiological Effects Induced by VOCs Emitted from Japanese Cedar (Cryptomeria japonica). Environ. Health Prev. Med. 2018, 23, 10. [Google Scholar] [CrossRef]
- Azuma, K.; Kouda, K.; Nakamura, M.; Fujita, S.; Tsujino, Y.; Uebori, M.; Inoue, S.; Kawai, S. Effects of Inhalation of Emissions from Cedar Timber on Psychological and Physiological Factors in an Indoor Environment. Environments 2016, 3, 37. [Google Scholar] [CrossRef]
- Matsubara, E.; Kawai, S. VOCs Emitted from Japanese Cedar (Cryptomeria japonica) Interior Walls Induce Physiological Relaxation. Build. Environ. 2014, 72, 125–130. [Google Scholar] [CrossRef]
- Kim, J.C.; Kim, K.J.; Kim, D.S.; Han, J.S. Seasonal Variations of Monoterpene Emissions from Coniferous Trees of Different Ages in Korea. Chemosphere 2005, 59, 1685–1696. [Google Scholar] [CrossRef]
- Cheng, S.S.; Chua, M.T.; Chang, E.H.; Huang, C.G.; Chen, W.J.; Chang, S.T. Variations in Insecticidal Activity and Chemical Compositions of Leaf Essential Oils from Cryptomeria japonica at Different Ages. Biores. Technol. 2009, 100, 465–470. [Google Scholar] [CrossRef]
- Cheng, S.S.; Lin, H.Y.; Chang, S.T. Chemical Composition and Antifungal Activity of Essential Oils from Different Tissues of Japanese Cedar (Cryptomeria japonica). J. Agric. Food Chem. 2005, 53, 614–619. [Google Scholar] [CrossRef]
- Matsushita, Y.; Hwang, Y.H.; Sugamoto, K.; Matsui, T. Antimicrobial Activity of Heartwood Components of Sugi (Cryptomeria japonica) Against Several Fungi and Bacteria. J. Wood Sci. 2006, 52, 552–556. [Google Scholar] [CrossRef]
- Tsujimura, M.; Goto, M.; Tsuji, M.; Yamaji, Y.; Ashitani, T.; Kimura, K.-I.; Ohira, T.; Kofujita, H. Isolation of Diterpenoids from Sugi Wood-Drying Byproducts and Their Bioactivities. J. Wood Sci. 2019, 65, 19. [Google Scholar] [CrossRef]
- Lima, A.; Arruda, F.; Medeiros, J.; Baptista, J.; Madruga, J.; Lima, E. Variations in Essential Oil Chemical Composition and Biological Activities of Cryptomeria japonica (Thunb. ex L.f.) D. Don from Different Geographical Origins—A Critical Review. Appl. Sci. 2021, 11, 11097. [Google Scholar] [CrossRef]
- Li, W.H.; Chang, S.T.; Chang, S.C.; Chang, H.T. Isolation of Antibacterial Diterpenoids from Cryptomeria japonica Bark. Nat. Prod. Res. 2008, 22, 1085–1093. [Google Scholar] [CrossRef]
- Wang, S.Y.; Wu, J.H.; Shyur, L.F.; Kuo, Y.H.; Chang, S.T. Antioxidant Activity of Abietane-Type Diterpenes from Heartwood of Taiwania cryptomerioides Hayata. Holzforschung 2002, 56, 487–492. [Google Scholar] [CrossRef]
- Samoylenko, V.; Dunbar, D.C.; Gafur, M.A.; Khan, S.I.; Ross, S.A.; Mossa, J.S.; El-Feraly, F.S.; Tekwani, B.L.; Bosselaers, J.; Muhammad, I. Antiparasitic, Nematicidal and Antifouling Constituents from Juniperus Berries. Phytother. Res. 2008, 22, 1570–1576. [Google Scholar] [CrossRef]
- Qin, R.; Yang, S.; Fu, B.; Chen, Y.; Zhou, M.; Qi, Y.; Xu, N.; Wu, Q.; Hua, Q.; Wu, Y.; et al. Antibacterial Activity and Mechanism of the Sesquiterpene δ-Cadinene against Listeria monocytogenes. LWT—Food Sci. Technol. 2024, 203, 116388. [Google Scholar] [CrossRef]
- Jena, S.; Ray, A.; Sahoo, A.; Das, P.K.; Kamila, P.K.; Kar, S.K.; Nayak, S.; Panda, P.C. Anti-Proliferative Activity of Piper Trioicum Leaf Essential Oil Based on Phytoconstituent Analysis, Molecular Docking and In Silico ADMET Approaches. Comb. Chem. High T. Scr. 2023, 26, 183–190. [Google Scholar] [CrossRef]
- Zhang, X.J.; Meng, L.J.; Lu, Z.M.; Chai, L.J.; Wang, S.T.; Shi, J.S.; Shen, C.H.; Xu, Z.H. Identification of Age-Markers Based on Profiling of Baijiu Volatiles Over a Two-Year Maturation Period: Case Study of Lu-flavor Baijiu. LWT—Food Sci. Technol. 2021, 141, 110913. [Google Scholar] [CrossRef]
- Ruas, A.; Graça, A.; Marto, J.; Gonçalves, L.; Oliveira, A.; Da Silva, A.N.; Pimentel, M.; Moura, A.M.; Serra, A.T.; Figueiredo, A.C.; et al. Chemical Characterization and Bioactivity of Commercial Essential Oils and Hydrolates Obtained from Portuguese Forest Logging and Thinning. Molecules 2022, 27, 3572. [Google Scholar] [CrossRef]
- Adamczyk, S.; Latvala, S.; Poimala, A.; Adamczyk, B.; Hytönen, T.; Pennanen, T. Diterpenes and Triterpenes Show Potential as Biocides against Pathogenic Fungi and Oomycetes: A Screening Study. Biotechnol. Lett. 2023, 45, 1555–1563. [Google Scholar] [CrossRef] [PubMed]
- Ho, C.L.; Yang, S.S.; Chang, T.M.; Su, Y.C. Composition, Antioxidant, Antimicrobial and Anti-Wood-Decay Fungal Activities of the Twig Essential Oil of Taiwania cryptomerioides from Taiwan. Nat. Prod. Commun. 2012, 7, 261–264. [Google Scholar] [CrossRef]
- Guimarães, A.C.; Meireles, L.M.; Lemos, M.F.; Guimarães, M.C.C.; Endringer, D.C.; Fronza, M.; Scherer, R. Antibacterial Activity of Terpenes and Terpenoids Present in Essential Oils. Molecules 2019, 24, 2471. [Google Scholar] [CrossRef] [PubMed]
- Jena, S.; Ray, A.; Mohanta, O.; Das, P.K.; Sahoo, A.; Nayak, S.; Panda, P.C. Neocinnamomum Caudatum Essential Oil Ameliorates Lipopolysaccharide-Induced Inflammation and Oxidative Stress in RAW264.7 Cells by Inhibiting NF-κB Activation and ROS Production. Molecules 2022, 27, 8193. [Google Scholar] [CrossRef]
- Shih, R.; Wang, C.; Yang, C. NF-kappaB Signaling Pathways in Neurological Inflammation: A Mini Review. Front. Mol. Neurosci. 2015, 8, 77. [Google Scholar] [CrossRef]
- Guzik, T.J.; Korbut, R.; Adamek-Guzik, T. Nitric Oxide and Superoxide in Inflammation and Immune Regulation. J. Physiol. Pharmacol. 2003, 54, 469–487. [Google Scholar] [CrossRef]
- Turner, M.D.; Nedjai, B.; Hurst, T.; Pennington, D.J. Cytokines and Chemokines: At the Crossroads of Cell Signalling and Inflammatory Disease. Biochim. Biophys. Acta (BBA)—Mol. Cell Res. 2014, 1843, 2563–2582. [Google Scholar] [CrossRef]
- Ma, Z.; Yu, Y.; Gao, M.; Chen, P.; Hong, H.; Yu, D.; Liang, Z.; Bai, Y.; Ye, Q.; Wang, Y.; et al. Protective Effect of Hop Ethyl Acetate Extract on Corticosterone-Induced PC12 and Improvement of Depression-Like Behavior in Mice. ACS Chem. Neurosci. 2024, 15, 1893–1903. [Google Scholar] [CrossRef]
- Qneibi, M.; Bdir, S.; Maayeh, C.; Bdair, M.; Sandouka, D.; Basit, D.; Hallak, M. A Comprehensive Review of Essential Oils and Their Pharmacological Activities in Neurological Disorders: Exploring Neuroprotective Potential. Neurochem. Res. 2024, 49, 258–289. [Google Scholar] [CrossRef] [PubMed]
- Yamaji, Y.; Wakabayashi, T.; Kofujita, H. Potential of Sugi Wood Diterpenes as an Alzheimer’s Disease Preventive and Therapeutic drug by the β-Amyloid Toxicity Reduction Effect. J. Wood Sci. 2020, 66, 76. [Google Scholar] [CrossRef]
- Yeo, J.Y.; Lee, S.; Ko, M.S.; Lee, C.H.; Choi, J.Y.; Hwang, K.W.; Park, S.Y. Anti-Amyloidogenic Effects of Metasequoia glyptostroboides Fruits and Its Active Constituents. Molecules 2023, 28, 1017. [Google Scholar] [CrossRef]
- Bispo de Jesus, M.; Zambuzzi, W.F.; Ruela de Sousa, R.R.; Areche, C.; Santos de Souza, A.C.; Aoyama, H.; Schmeda-Hirschmann, G.; Rodriguez, J.A.; Monteiro de Souza Brito, A.R.; Peppelenbosch, M.P.; et al. Ferruginol Suppresses Survival Signaling Pathways in Androgen-Independent Human Prostate Cancer Cells. Biochimie 2008, 90, 843–854. [Google Scholar] [CrossRef]
- Acharya, B.; Chaijaroenkul, W.; Na-Bangchang, K. Therapeutic Potential and Pharmacological Activities of β-Eudesmol. Chem. Biol. Drug Des. 2020, 97, 984–996. [Google Scholar] [CrossRef] [PubMed]
- López-Vallejo, F.; Caulfield, T.; Martínez-Mayorga, K.; Giulianotti, M.A.; Nefzi, A.; Houghten, R.A.; Medina-Franco, J.L. Integrating Virtual Screening and Combinatorial Chemistry for Accelerated drug Discovery. Comb. Chem. High Throughput Screen. 2011, 14, 475–487. [Google Scholar] [CrossRef]
- Chen, D.D.; Wang, Z.B.; Wang, L.X.; Zhao, P.; Yun, C.H.; Bai, L. Structure, Catalysis, Chitin Transport, and Selective Inhibition of Chitin Synthase. Nat. Commun. 2023, 14, 4776. [Google Scholar] [CrossRef]
- Tran, K.N.; Nguyen, N.P.K.; Nguyen, L.T.H.; Shin, H.M.; Yang, I.J. Screening for Neuroprotective and Rapid Antidepressant-Like Effects of 20 Essential Oils. Biomedicines 2023, 11, 1248. [Google Scholar] [CrossRef]
- Hazrati, S.; Govahi, M.; Sedaghat, M.; Kashkooli, A.B. A Comparative Study of Essential Oil Profile, Antibacterial and Antioxidant Activities of Two Cultivated Ziziphora Species (Z. clinopodioides and Z. tenuior). Ind. Crops Prod. 2020, 157, 112942. [Google Scholar] [CrossRef]
- Radulović, N.S.; Mladenović, M.Z.; Blagojević, P.D. A ‘Low-Level’ Chemotaxonomic Analysis of the Plant Family Apiaceae: The Case of Scandix balansae Reut. ex Boiss. (Tribe Scandiceae). Chem. Biodivers. 2013, 10, 1202–1219. [Google Scholar] [CrossRef]
- Hassan, M.A.; El-aziz, S.A.; Nabil-adam, A.; Tamer, T.M. Formulation of Novel Bioactive Gelatin Inspired by Cinnamaldehyde for Combating Multi-Drug Resistant Bacteria: Characterization, Molecular Docking, Pharmacokinetic Analyses, and In Vitro Assessments. Int. J. Pharm. 2024, 652, 123827. [Google Scholar] [CrossRef] [PubMed]
- Wang, W.H.; Li, C.R.; Qin, X.J.; Yang, X.Q.; Xie, S.D.; Jiang, Q.; Zou, L.H.; Zhang, Y.J.; Zhu, G.L.; Zhao, P. Novel Alkaloids from Aspergillus fumigatus VDL36, an Endophytic Fungus Associated with Vaccinium dunalianum. J. Agric. Food Chem. 2024, 72, 10970–10980. [Google Scholar] [CrossRef] [PubMed]
- Helmy, M.W.; Youssef, M.H.; Yamari, I.; Amr, A.; Moussa, F.I.; El Wakil, A.; Chtita, S.; El-Samad, L.M.; Hassan, M.A. Repurposing of Sericin Combined with Dactolisib or Vitamin D to Combat Non-Small Lung Cancer Cells through Computational and Biological Investigations. Sci. Rep. 2024, 14, 27034. [Google Scholar] [CrossRef] [PubMed]
- Mrabti, H.N.; El Hachlafi, N.; Al-Mijalli, S.H.; Jeddi, M.; Elbouzidi, A.; Abdallah, E.M.; Flouchi, R.; Assaggaf, H.; Qasem, A.; Zengin, G. Phytochemical Profile, Assessment of Antimicrobial and Antioxidant Properties of Essential Oils of Artemisia herba-alba Asso., and Artemisia dracunculus L.: Experimental and Computational Approaches. J. Mol. Struct. 2023, 1294, 136479. [Google Scholar] [CrossRef]








| No. | Compound | RT a | RI b | KI c | Relative Content (%) | ||
|---|---|---|---|---|---|---|---|
| VO-40 | VO-50 | VO-60 | |||||
| Alcohols | 0.01 | 0.02 | 0.02 | ||||
| 1 | 3-hexanol | 4.72 | 798 | 797 | 0.01 | 0.01 | 0.01 |
| 2 | 2-hexanol | 4.80 | 803 | 803 | tr | 0.01 | 0.01 |
| Aromatic hydrocarbons | 0.31 | 0.39 | 0.29 | ||||
| 3 | (1S,4S)-4-isopropyl-1,6-dimethyl-1,2,3,4-tetrahydronaphthalen-1-ol | 24.52 | 1659 | 1665 | 0.15 | 0.18 | 0.17 |
| 4 | (1R,4S)-4-isopropyl-1,6-dimethyl-1,2,3,4-tetrahydronaphthalen-1-ol | 24.87 | 1668 | 1675 | 0.16 | 0.20 | 0.12 |
| Hydrocarbons | 0.01 | 0.01 | tr | ||||
| 5 | 2,4-dimethylheptane | 5.12 | 823 | 823 | 0.01 | 0.01 | tr |
| 6 | 3,7-dimethylundecane | 13.74 | 1280 | 1222 | – | 0.01 | – |
| Ketones | 0.02 | 0.01 | 0.02 | ||||
| 7 | 3-hexanone | 4.55 | 788 | 775 | 0.01 | 0.01 | 0.01 |
| 8 | 2-hexanone | 4.64 | 793 | 791 | 0.01 | 0.01 | 0.01 |
| Oxygenated monoterpenes | 0.02 | – | 0.01 | ||||
| 9 | linalool | 9.82 | 1102 | 1103 | – | – | 0.01 |
| 10 | trans-verbenol | 10.80 | 1148 | 1148 | 0.01 | – | – |
| 11 | verbenol | 12.23 | 1214 | 1212 | tr | – | tr |
| 12 | (−)-bornyl acetate | 13.95 | 1289 | 1280 | 0.01 | – | – |
| Sesquiterpenes | 12.78 | 10.46 | 9.99 | ||||
| 13 | α-cubebene | 15.47 | 1354 | 1354 | 12.78 | 10.46 | 9.99 |
| 14 | α-copaene | 16.12 | 1381 | 1382 | – | 0.13 | 0.10 |
| 15 | cis-β-copaene | 16.45 | 1395 | 1433 | 0.16 | 0.05 | 0.03 |
| 16 | trans-caryophyllene | 17.18 | 1426 | 1435 | 0.13 | 0.16 | 0.11 |
| 17 | γ-elemene | 17.46 | 1438 | 1438 | 0.16 | 0.16 | 0.10 |
| 18 | cis-muurola-4(15),5-diene | 18.32 | 1474 | 1470 | – | 0.01 | 0.01 |
| 19 | γ-muurolene | 18.48 | 1481 | 1445 | – | – | tr |
| 20 | β-selinene | 18.76 | 1493 | 1493 | 0.31 | 0.19 | 0.24 |
| 21 | α-muurolene | 19.08 | 1504 | 1507 | 0.05 | 0.04 | 0.05 |
| 22 | β-bisabolene | 19.26 | 1510 | 1514 | 2.27 | 1.86 | 1.74 |
| 23 | (+)-δ-cadinene | 19.71 | 1525 | 1523 | 0.04 | 0.09 | 0.07 |
| 24 | 1,2,3,4,4a,7-hexahydro-1,6-dimethyl-4-(1-methylethyl)-naphthalene | 19.96 | 1533 | 1530 | 9.27 | 7.53 | 7.15 |
| 25 | (+)-α-cadinene | 20.10 | 1538 | 1533 | 0.19 | 0.13 | 0.13 |
| 26 | α-calacorene | 20.28 | 1544 | 1542 | 0.05 | – | 0.04 |
| 27 | germacrene B | 20.73 | 1558 | 1567 | 0.08 | 0.08 | 0.11 |
| 28 | α-corocalene | 23.01 | 1624 | 1629 | – | 0.02 | 0.02 |
| 29 | cadalene | 25.18 | 1675 | 1688 | – | 0.01 | – |
| Oxygenated sesquiterpenes | 23.89 | 24.33 | 22.36 | ||||
| 30 | (1R,4R,5R,6R,7S,10R)-4,10-dimethyl-7-propan-2-yltricyclo[4.4.0.01,5]decan-4-ol | 18.95 | 1500 | 1494 | 4.93 | 4.52 | 3.72 |
| 31 | cubebol | 19.50 | 1518 | 1520 | 5.03 | 4.35 | 4.28 |
| 32 | elemol | 20.43 | 1548 | 1557 | 0.06 | 0.61 | 0.41 |
| 33 | 15-hydroxy-3-copaene | 21.16 | 1572 | 1574 | 0.09 | 0.09 | 0.09 |
| 34 | gleenol | 21.61 | 1587 | 1595 | 1.06 | 0.79 | 0.76 |
| 35 | humulene epoxide II | 22.53 | 1612 | 1610 | 0.06 | 0.05 | 0.05 |
| 36 | cis-cubenol | 23.26 | 1630 | 1636 | 6.32 | 4.50 | 4.36 |
| 37 | γ-eudesmol | 23.41 | 1633 | 1637 | – | 0.74 | 0.61 |
| 38 | epicubenol | 23.84 | 1643 | 1653 | 4.87 | 3.27 | 3.46 |
| 39 | β-eudesmol | 24.16 | 1651 | 1656 | 0.30 | 2.09 | 1.70 |
| 40 | α-eudesmol | 24.31 | 1655 | 1656 | – | 2.01 | – |
| 41 | τ-muurolol | 24.32 | 1655 | 1660 | – | – | 1.98 |
| 42 | α-cadinol | 24.32 | 1655 | 1660 | 1.14 | – | – |
| 43 | (7S)-7-isopropyl-4,10-dimethylene cyclodec-5-enol | 25.91 | 1692 | 1695 | – | 0.09 | 0.06 |
| 44 | ((4aS,8S,8aR)-8-isopropyl-5-methyl-3,4,4a,7,8,8a-hexahydronaphthalen-2-yl)methanol | 26.21 | 1699 | 1782 | 0.03 | 0.04 | 0.02 |
| 45 | cyperotundone | 27.29 | 1722 | 1717 | – | 0.03 | – |
| 46 | cryptomerione | 27.47 | 1726 | 1734 | – | 1.00 | 0.77 |
| 47 | proximadiol | 31.48 | 1814 | 1822 | – | 0.16 | 0.09 |
| Diterpenes | 17.94 | 10.70 | 12.40 | ||||
| 48 | sandaracopimaradiene | 35.08 | 1965 | 1973 | 1.40 | 0.91 | 0.88 |
| 49 | palustradiene | 35.78 | 2016 | 2036 | 0.69 | – | – |
| 50 | 7-isopropyl-1,1,4a-trimethyl-1,2,3,4,4a,9, 10,10a-octahydrophenanthrene | 36.27 | 2062 | 2069 | 1.41 | 1.26 | 1.24 |
| 51 | abieta-7,13-diene | 36.57 | 2090 | 2082 | 13.66 | 8.20 | 9.84 |
| 52 | neoabietadiene | 37.25 | 2157 | 2171 | 0.78 | 0.32 | 0.44 |
| Oxygenated diterpenes | 30.79 | 35.72 | 35.11 | ||||
| 53 | (+)-manoyl oxide | 35.49 | 1992 | 2007 | 0.04 | 0.06 | 0.05 |
| 54 | sandaracopimarinal | 37.66 | 2199 | 2213 | 3.23 | 6.04 | 5.93 |
| 55 | sandaracopimarinol | 38.41 | 2266 | 2288 | 13.74 | 17.14 | 17.59 |
| 56 | ferruginol | 39.35 | 2342 | 2336 | 11.29 | 10.64 | 10.23 |
| 57 | abietyl alcohol | 40.36 | 2414 | 2389 | 0.45 | 0.57 | 0.39 |
| 58 | sugiol | 41.34 | 2474 | 2660 | 2.04 | 1.27 | 0.93 |
| Identification | 85.78 | 81.64 | 80.21 | ||||
| Yields of VOs (%) | 1.14 | 1.17 | 1.29 | ||||
| Compound | VIP Value (PLS-DA) | Spearman Correlation Coefficient |
|---|---|---|
| τ-muurolol (41) | 1.51 | 0.85 |
| cadalene (29) | 1.40 | – |
| sugiol (58) | 1.31 | 0.95 |
| trans-caryophyllene (16) | 1.25 | – |
| α-eudesmol (40) | 1.22 | – |
| abietyl alcohol (57) | 1.19 | – |
| cis-cubenol (36) | 1.17 | 0.63 |
| sandaracopimaradiene (48) | 1.17 | 0.84 |
| DPYD (30) | 1.16 | – |
| gleenol (34) | 1.11 | – |
| trans-verbenol (10) | 1.10 | 0.85 |
| α-cadinol (42) | 1.10 | 0.85 |
| palustradiene (49) | 1.10 | 0.85 |
| α-muurolene (21) | 1.09 | 0.63 |
| 2,4-dimethylheptane (5) | 1.09 | 0.95 |
| (+)-δ-cadinene (23) | 1.09 | 0.58 |
| epicubenol (38) | 1.06 | 0.69 |
| neoabietadiene (52) | 1.05 | – |
| abieta-7,13-diene (51) | 1.04 | 0.79 |
| germacrene B (27) | 1.03 | – |
| α-copaene (14) | – | 0.79 |
| γ-muurolene (19) | – | 0.74 |
| (−)-bornyl acetate (12) | – | 0.65 |
| cis-muurola-4(15),5-diene (18) | – | 0.65 |
| linalool (9) | – | 0.65 |
| HDMN (24) | – | 0.63 |
| β-bisabolene (22) | – | 0.63 |
| 15-hydroxy-3-copaene (33) | – | 0.58 |
| Sample | MIC (mg/mL) a | ||||||
|---|---|---|---|---|---|---|---|
| A. fumigatus | A. niger | G. trabeum | P. fomentarius | S. aureus | E. coli | P. aeruginosa | |
| VO-40 | 1.250 | 5.00 | 2.50 | 2.50 | >10 | >10 | >10 |
| VO-50 | 0.312 | 2.50 | 2.50 | 2.50 | >10 | >10 | >10 |
| VO-60 | 0.625 | 5.00 | 1.25 | 5.00 | >10 | >10 | >10 |
| Ketoconazole b | 62.5 c | 3.9 c | 0.49 c | 0.98 c | – | – | – |
| Tetracycline b | – | – | – | – | 15.6 c | 3.9 c | 62.5 c |
| No. | Compound | 4WJW | 1EXT | 1ALU | 5H8Q | 5EWM |
|---|---|---|---|---|---|---|
| Free Binding Energy (kcal/mol) | ||||||
| 39 | β-eudesmol | –5.24 | –5.62 | –5.43 | –5.58 | –5.00 |
| 54 | sandaracopimarinal | –5.64 | –5.31 | –6.69 | –5.95 | –6.04 |
| 55 | sandaracopimarinol | –6.72 | –6.41 | –5.41 | –4.99 | –5.71 |
| 56 | ferruginol | –6.35 | –5.76 | –5.96 | –6.14 | –5.43 |
Disclaimer/Publisher’s Note: The statements, opinions and data contained in all publications are solely those of the individual author(s) and contributor(s) and not of MDPI and/or the editor(s). MDPI and/or the editor(s) disclaim responsibility for any injury to people or property resulting from any ideas, methods, instructions or products referred to in the content. |
© 2025 by the authors. Licensee MDPI, Basel, Switzerland. This article is an open access article distributed under the terms and conditions of the Creative Commons Attribution (CC BY) license (https://creativecommons.org/licenses/by/4.0/).
Share and Cite
Li, C.; Wu, B.; Wang, W.; Yang, X.; Zhou, X.; Zhang, Y.; Rao, X.; Yang, C.; Zhao, P. Composition, Antimicrobial, Anti-Inflammatory, and Potential Neuroprotective Activities of Volatile Oils in Solid Wood Boards from Different Tree Ages of Cryptomeria japonica. Int. J. Mol. Sci. 2025, 26, 2400. https://doi.org/10.3390/ijms26062400
Li C, Wu B, Wang W, Yang X, Zhou X, Zhang Y, Rao X, Yang C, Zhao P. Composition, Antimicrobial, Anti-Inflammatory, and Potential Neuroprotective Activities of Volatile Oils in Solid Wood Boards from Different Tree Ages of Cryptomeria japonica. International Journal of Molecular Sciences. 2025; 26(6):2400. https://doi.org/10.3390/ijms26062400
Chicago/Turabian StyleLi, Churan, Boxiao Wu, Weihua Wang, Xiaoqin Yang, Xiaojian Zhou, Yingjun Zhang, Xiaoping Rao, Cheng Yang, and Ping Zhao. 2025. "Composition, Antimicrobial, Anti-Inflammatory, and Potential Neuroprotective Activities of Volatile Oils in Solid Wood Boards from Different Tree Ages of Cryptomeria japonica" International Journal of Molecular Sciences 26, no. 6: 2400. https://doi.org/10.3390/ijms26062400
APA StyleLi, C., Wu, B., Wang, W., Yang, X., Zhou, X., Zhang, Y., Rao, X., Yang, C., & Zhao, P. (2025). Composition, Antimicrobial, Anti-Inflammatory, and Potential Neuroprotective Activities of Volatile Oils in Solid Wood Boards from Different Tree Ages of Cryptomeria japonica. International Journal of Molecular Sciences, 26(6), 2400. https://doi.org/10.3390/ijms26062400

