The Extract of Piper nigrum Improves the Cognitive Impairment and Mood in Sleep-Deprived Mice Through the JAK1/STAT3 Signalling Pathway
Abstract
1. Introduction
2. Results
2.1. Chemical Component Identification in PN
2.2. Active Ingredient and Target Collection in PN
2.3. Disease Target Collection and Analysis
2.4. GO and KEGG Enrichment Analysis
2.5. Molecular Docking Results
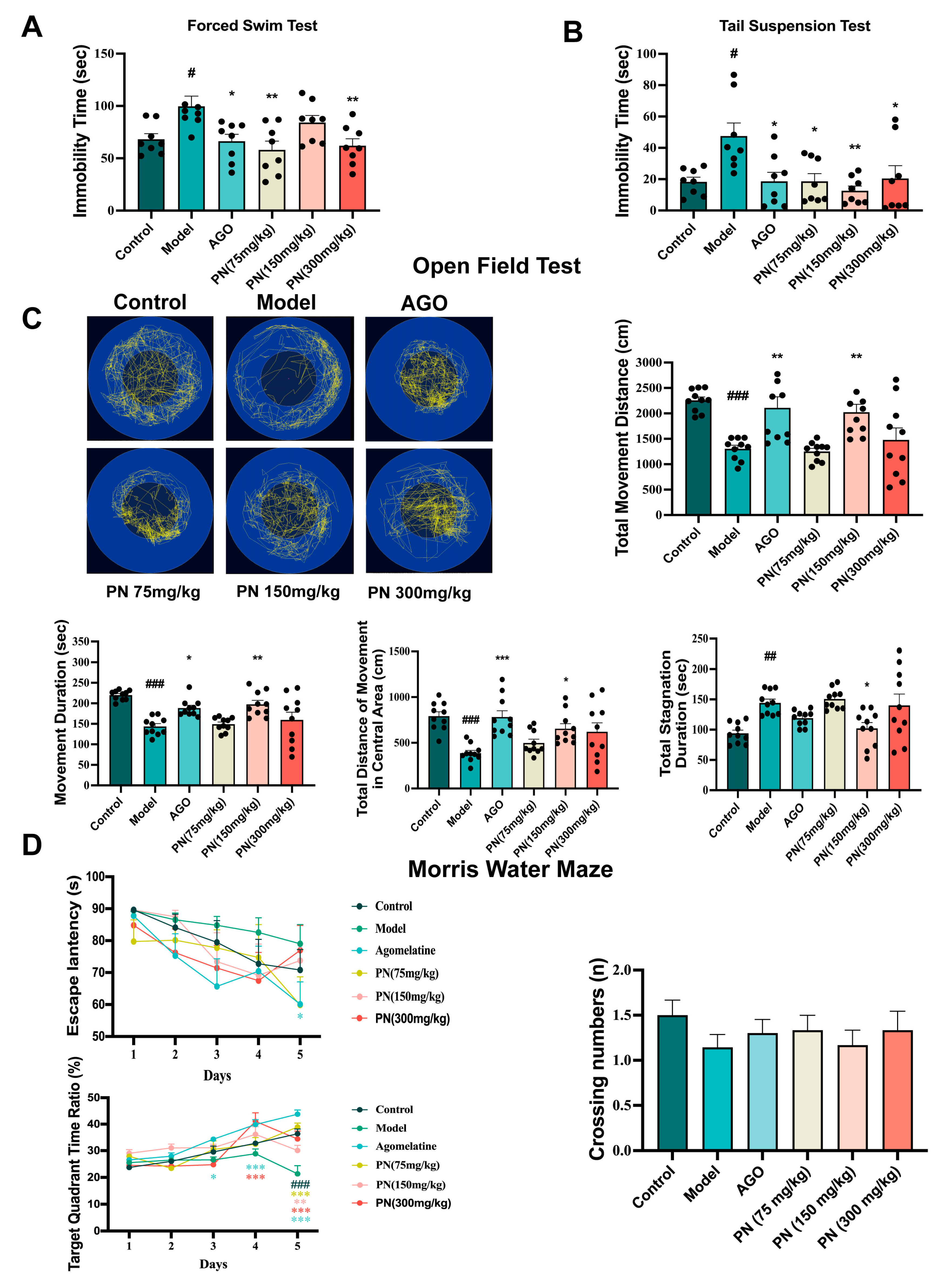
2.6. PN Improves Behaviour in SD Mice
2.7. PN Alleviates Oxidative Stress and Inflammatory Levels in SD Mice
2.8. PN Improves Hippocampal Neuronal Cell Damage in SD Mice
2.9. PN Regulates Neurotransmitter Levels in SD Mice
2.10. RT-qPCR Validation of Key Gene Expression Levels
2.11. Effect of PN on Protein Expression in SD Mice Hippocampal Tissue
2.12. Protective Effect of PN on PC12 Cells
3. Discussion
4. Materials and Methods
4.1. Materials
4.2. Extraction and Preparation of PN
4.3. Determination of Piperine in PN Using HPLC
4.4. Component Analysis of PN Using LC-MS/MS
4.5. Network Pharmacology Analysis of PN
4.5.1. Collection of Target Compounds from PN
4.5.2. Collection of Disease Targets
4.5.3. Constructing the PPI Network
4.5.4. GO and KEGG Enrichment Analyses
4.5.5. Molecular Docking Validation
4.6. Establishment of an SD Mouse Model
4.7. Behaviour Tests
4.7.1. Depressive Behaviour Test
4.7.2. Cognitive Function Tests
4.8. Detection of Inflammatory Factors in SD Mice
4.9. Detection of Oxidative Markers in SD Mice
4.10. HE and Nissl Staining
4.11. Detection of Neurotransmitters in SD Mice
4.12. In Vitro Cell Model
4.13. RT-qPCR for Detecting Core Gene Expression Levels
4.14. Western Blot
4.15. Data Analysis
5. Conclusions
Supplementary Materials
Author Contributions
Funding
Institutional Review Board Statement
Data Availability Statement
Acknowledgments
Conflicts of Interest
References
- Akiyoshi, R.; Wake, H.; Kato, D.; Horiuchi, H.; Ono, R.; Ikegami, A.; Haruwaka, K.; Omori, T.; Tachibana, Y.; Moorhouse, A.J. Microglia Enhance Synapse Activity to Promote Local Network Synchronization. eNeuro 2018, 5, 5. [Google Scholar] [CrossRef] [PubMed]
- Dzierzewski, J.; Nielson, S.; Lopos, J. 0944 National Sleep Foundation’s 2024 Sleep in America Poll: Sleep Health and Depressive Symptoms in Teenagers. Sleep 2024, 47, A405. [Google Scholar] [CrossRef]
- Deng, Q.; Li, Y.; Sun, Z.; Gao, X.; Zhou, J.; Ma, G.; Qu, W.M.; Li, R. Sleep disturbance in rodent models and its sex-specific implications. Neurosci. Biobehav. Rev. 2024, 164, 105810. [Google Scholar] [CrossRef]
- Dai, X.J.; Gong, H.H.; Wang, Y.X.; Zhou, F.Q.; Min, Y.J.; Zhao, F.; Wang, S.Y.; Liu, B.X.; Xiao, X.Z. Gender differences in brain regional homogeneity of healthy subjects after normal sleep and after sleep deprivation: A resting-state fMRI study. Sleep Med. 2012, 13, 720–727. [Google Scholar] [CrossRef]
- Weaver, M.D.; Robbins, R.; Quan, S.F.; O’Brien, C.S.; Viyaran, N.C.; Czeisler, C.A.; Barger, L.K. Association of Sleep Disorders With Physician Burnout. JAMA Netw. Open 2020, 3, e2023256. [Google Scholar] [CrossRef] [PubMed]
- Wang, X.; Wang, Z.-Y.; Zheng, J.-H.; Li, S. TCM network pharmacology: A new trend towards combining computational, experimental and clinical approaches. Chin. J. Nat. Med. 2021, 19, 1–11. [Google Scholar] [CrossRef] [PubMed]
- Wang, S.; Su, G.; Zhang, Q.; Zhao, T.; Liu, Y.; Zheng, L.; Zhao, M. Walnut (Juglans regia) Peptides Reverse Sleep Deprivation-Induced Memory Impairment in Rat via Alleviating Oxidative Stress. J. Agric. Food Chem. 2018, 66, 10617–10627. [Google Scholar] [CrossRef] [PubMed]
- Xue, R.; Wan, Y.; Sun, X.; Zhang, X.; Gao, W.; Wu, W. Nicotinic Mitigation of Neuroinflammation and Oxidative Stress After Chronic Sleep Deprivation. Front. Immunol. 2019, 10, 2546. [Google Scholar] [CrossRef] [PubMed]
- Baglioni, C.; Battagliese, G.; Feige, B.; Spiegelhalder, K.; Nissen, C.; Voderholzer, U.; Lombardo, C.; Riemann, D. Insomnia as a predictor of depression: A meta-analytic evaluation of longitudinal epidemiological studies. J. Affect. Disord. 2011, 135, 10–19. [Google Scholar] [CrossRef]
- Liu, Y.R.; Yang, N.J.; Zhao, M.L.; Tang, Z.S.; Duan, J.A.; Zhou, R.; Chen, L.; Sun, J.; Song, Z.X.; Hu, J.H.; et al. Hypericum perforatum L. Regulates Glutathione Redox Stress and Normalizes Ggt1/Anpep Signaling to Alleviate OVX-Induced Kidney Dysfunction. Front. Pharmacol. 2021, 12, 628651. [Google Scholar] [CrossRef]
- Nikolaus, S.; Chao, O.Y.; Henke, J.; Beu, M.; Fazari, B.; Almeida, F.R.; Abdel-Hafiz, L.; Antke, C.; Hautzel, H.; Mamlins, E.; et al. 5-HT(1A) and 5-HT(2A) receptor effects on recognition memory, motor/exploratory behaviors, emotionality and regional dopamine transporter binding in the rat. Behav. Brain Res. 2024, 469, 115051. [Google Scholar] [CrossRef]
- Yang, J.Y.; Zhang, J.; Zhou, G. Black pepper and its bioactive constituent piperine: Promising therapeutic strategies for oral lichen planus. Inflammopharmacology 2019, 27, 5–13. [Google Scholar] [CrossRef] [PubMed]
- Ferreira, F.M.; Gomes, S.V.; Carvalho, L.C.F.; de Alcantara, A.C.; da Cruz Castro, M.L.; Perucci, L.O.; Pio, S.; Talvani, A.; de Abreu Vieira, P.M.; Calsavara, A.J.C.; et al. Potential of piperine for neuroprotection in sepsis-associated encephalopathy. Life Sci. 2024, 337, 122353. [Google Scholar] [CrossRef]
- Zou, R.; Zhou, Y.; Lu, Y.; Zhao, Y.; Zhang, N.; Liu, J.; Zhang, Y.; Fu, Y. Preparation, pungency and bioactivity transduction of piperine from black pepper (Piper nigrum L.): A comprehensive review. Food Chem. 2024, 456, 139980. [Google Scholar] [CrossRef]
- Wang, D.; Zhang, L.; Huang, J.; Himabindu, K.; Tewari, D.; Horbańczuk, J.O.; Xu, S.; Chen, Z.; Atanasov, A.G. Cardiovascular protective effect of black pepper (Piper nigrum L.) and its major bioactive constituent piperine. Trends Food Sci. Technol. 2020, 117, 34–45. [Google Scholar] [CrossRef]
- Mostafa, N.M.; Mostafa, A.M.; Ashour, M.L.; Elhady, S.S. Neuroprotective Effects of Black Pepper Cold-Pressed Oil on Scopolamine-Induced Oxidative Stress and Memory Impairment in Rats. Antioxidants 2021, 10, 1993. [Google Scholar] [CrossRef]
- Yoon, M.; Jung, J.; Kim, M.; Lee, C.; Cho, S.; Um, M. Effect of Black Pepper (Piper nigrum) Extract on Caffeine-Induced Sleep Disruption and Excitation in Mice. Nutrients 2022, 14, 2249. [Google Scholar] [CrossRef] [PubMed]
- Li, X.; Liu, Z.; Liao, J.; Chen, Q.; Lu, X.; Fan, X. Network pharmacology approaches for research of Traditional Chinese Medicines. Chin. J. Nat. Med. 2023, 21, 323–332. [Google Scholar] [CrossRef]
- da Rocha Zurchimitten, G.; Camerini, L.; Izidio, G.S.; Ghisleni, G. Identifying genetic variants associated with side effects of antidepressant treatment: A systematic review. Prog. Neuro-Psychopharmacol. Biol. Psychiatry 2024, 136, 111154. [Google Scholar] [CrossRef] [PubMed]
- Li, D.; Lin, Y.; Davies, H.; Vassos, E.; Iniesta, R.; Breen, G. Prediction of antidepressant side effects in the genetic link to anxiety and depression study. Eur. Neuropsychopharmacol. 2024, 87, 25. [Google Scholar] [CrossRef]
- Wang, Y.S.; Shen, C.Y.; Jiang, J.G. Antidepressant active ingredients from herbs and nutraceuticals used in TCM: Pharmacological mechanisms and prospects for drug discovery. Pharmacol. Res. 2019, 150, 104520. [Google Scholar] [CrossRef] [PubMed]
- Wang, Y.T.; Wang, X.L.; Wang, Z.Z.; Lei, L.; Hu, D.; Zhang, Y. Antidepressant effects of the traditional Chinese herbal formula Xiao-Yao-San and its bioactive ingredients. Phytomedicine 2023, 109, 154558. [Google Scholar] [CrossRef]
- Azam, S.; Park, J.Y.; Kim, I.S.; Choi, D.K. Piperine and Its Metabolite’s Pharmacology in Neurodegenerative and Neurological Diseases. Biomedicines 2022, 10, 154. [Google Scholar] [CrossRef] [PubMed]
- Basavaraju, S.M.; Mudhol, S.; Peddha, M.S.; Ud Din Wani, S.; Krishna, K.L.; Mehdi, S.; Kinattingal, N. Nanoemulsion-based piperine to enhance bioavailability for the treatment of LPS-induced depression-like behaviour in mice. Neurosci. Lett. 2023, 814, 137441. [Google Scholar] [CrossRef] [PubMed]
- Ghosh, S.; Kumar, A.; Sachan, N.; Chandra, P. Anxiolytic and antidepressant-like effects of essential oil from the fruits of Piper nigrum Linn. (Black pepper) in mice: Involvement of serotonergic but not GABAergic transmission system. Heliyon 2021, 7, e06884. [Google Scholar] [CrossRef]
- Emon, N.U.; Alam, S.; Rudra, S.; Riya, S.R.; Paul, A.; Hossen, S.M.M.; Kulsum, U.; Ganguly, A. Antidepressant, anxiolytic, antipyretic, and thrombolytic profiling of methanol extract of the aerial part of Piper nigrum: In vivo, in vitro, and in silico approaches. Food Sci. Nutr. 2021, 9, 833–846. [Google Scholar] [CrossRef] [PubMed]
- Kang, J.Y.; Lee, J.S.; Wang, J.H.; Son, C.G. Sleep deprivation in adolescent mice impairs long-term memory till early adulthood via suppression of hippocampal astrocytes. Sleep 2024, 47, 143. [Google Scholar] [CrossRef] [PubMed]
- Saravanan, K.; Karthikeyan, S.; Sugarthi, S.; Stephen, A.D. Binding studies of known molecules with acetylcholinesterase and bovine serum albumin: A comparative view. Spectrochim. Acta. A Mol. Biomol. Spectrosc. 2021, 259, 119856. [Google Scholar] [CrossRef]
- Du, J.; Zhu, M.; Bao, H.; Li, B.; Dong, Y.; Xiao, C.; Zhang, G.Y.; Henter, I.; Rudorfer, M.; Vitiello, B. The Role of Nutrients in Protecting Mitochondrial Function and Neurotransmitter Signaling: Implications for the Treatment of Depression, PTSD, and Suicidal Behaviors. Crit. Rev. Food Sci. Nutr. 2016, 56, 2560–2578. [Google Scholar] [CrossRef] [PubMed]
- Neculicioiu, V.S.; Colosi, I.A.; Costache, C.; Toc, D.A.; Sevastre-Berghian, A.; Colosi, H.A.; Clichici, S. Sleep Deprivation-Induced Oxidative Stress in Rat Models: A Scoping Systematic Review. Antioxidants 2023, 12, 1600. [Google Scholar] [CrossRef]
- Manchanda, S.; Singh, H.; Kaur, T.; Kaur, G. Low-grade neuroinflammation due to chronic sleep deprivation results in anxiety and learning and memory impairments. Mol. Cell. Biochem. 2018, 449, 63–72. [Google Scholar] [CrossRef]
- Irwin, M.; Opp, M. Sleep-Health: Reciprocal Regulation of Sleep and Innate Immunity. Neuropsychopharmacology 2016, 42, 129–155. [Google Scholar] [CrossRef] [PubMed]
- Cao, D.; Zhao, Y.; Wang, Y.; Wei, D.; Yan, M.; Su, S.; Pan, H.; Wang, Q. Effects of sleep deprivation on anxiety-depressive-like behavior and neuroinflammation. Brain Res. 2024, 1836, 148916. [Google Scholar] [CrossRef] [PubMed]
- Junior, A.J.; Lencina, J.D.S.; Santos, E.D.; da Silva Mota, J.; Cuman, R.K.N.; Konkiewitz, E.C.; Kassuya, C.A.L.; Silva-Filho, S.E. Analgesic and Anti-Inflammatory Properties of Ethanolic Extract of Piper vicosanum Leaves. Pharmaceutics 2022, 14, 2455. [Google Scholar] [CrossRef] [PubMed]
- Wang, Y.; Wang, L.; Tan, J.; Li, R.; Jiang, Z.T.; Tang, S.H. Comparative Analysis of Intracellular and in vitro Antioxidant Activities of Essential Oil From White and Black Pepper (Piper nigrum L.). Front. Pharmacol. 2021, 12, 680754. [Google Scholar] [CrossRef]
- Zhang, H.; Wu, C.; Yu, D.D.; Su, H.; Chen, Y.; Ni, W. Piperine attenuates the inflammation, oxidative stress, and pyroptosis to facilitate recovery from spinal cord injury via autophagy enhancement. Phytother. Res. 2023, 37, 438–451. [Google Scholar] [CrossRef] [PubMed]
- Deng, Y.; Liu, K.; Pan, Y.; Ren, J.; Shang, J.; Chen, L.; Liu, H. TLR2 antagonism attenuates the hippocampal neuronal damage in a murine model of sleep apnea via inhibiting neuroinflammation and oxidative stress. Sleep Breath. 2020, 24, 1613–1621. [Google Scholar] [CrossRef]
- Singh, S.; Kumar, P. Piperine in combination with quercetin halt 6-OHDA induced neurodegeneration in experimental rats: Biochemical and neurochemical evidences. Neurosci. Res. 2018, 133, 38–47. [Google Scholar] [CrossRef]
- Chaturvedi, R.; Emery, P. Fly into tranquility: GABA’s role in Drosophila sleep. Curr. Opin. Insect Sci. 2024, 64, 101219. [Google Scholar] [CrossRef] [PubMed]
- Dale, E.; Pehrson, A.L.; Jeyarajah, T.; Li, Y.; Leiser, S.C.; Smagin, G.; Olsen, C.K.; Sanchez, C. Effects of serotonin in the hippocampus: How SSRIs and multimodal antidepressants might regulate pyramidal cell function. CNS Spectr. 2016, 21, 143–161. [Google Scholar] [CrossRef] [PubMed]
- Li, Y.; Jiao, Q.; Du, X.; Bi, M.; Han, S.; Jiao, L.; Jiang, H. Investigation of Behavioral Dysfunctions Induced by Monoamine Depletions in a Mouse Model of Parkinson’s Disease. Front. Cell. Neurosci. 2018, 12, 241. [Google Scholar] [CrossRef] [PubMed]
- Burd, I.; Welling, J.; Kannan, G.; Johnston, M.V. Excitotoxicity as a Common Mechanism for Fetal Neuronal Injury with Hypoxia and Intrauterine Inflammation. Adv. Pharmacol. 2016, 76, 85–101. [Google Scholar] [PubMed]
- O’Shea, J.J.; Plenge, R. JAK and STAT signaling molecules in immunoregulation and immune-mediated disease. Immunity 2012, 36, 542–550. [Google Scholar] [CrossRef] [PubMed]
- O’Shea, J.J.; Schwartz, D.M.; Villarino, A.V.; Gadina, M.; McInnes, I.B.; Laurence, A. The JAK-STAT pathway: Impact on human disease and therapeutic intervention. Annu. Rev. Med. 2015, 66, 311–328. [Google Scholar] [CrossRef]
- Lee, J.G.; Chae, Y.; Shin, Y.; Kim, Y.J. Chemical composition and antioxidant capacity of black pepper pericarp. Appl. Biol. Chem. 2020, 63, 35. [Google Scholar] [CrossRef]
- Su, X.; Wang, C.; Wang, X.; Han, F.; Lv, C.; Zhang, X. Sweet Dream Liquid Chinese Medicine Ameliorates Learning and Memory Deficit in a Rat Model of Paradoxical Sleep Deprivation through the ERK/CREB Signaling Pathway. J. Med. Food 2016, 19, 472–480. [Google Scholar] [CrossRef]
- Fu, X.; Yan, S.; Hu, Z.; Sheng, W.; Li, W.; Kuang, S.; Feng, X.; Liu, L.; Zhang, W.; He, Q. Guhan Yangsheng Jing mitigates hippocampal neuronal pyroptotic injury and manifies learning and memory capabilities in sleep deprived mice via the NLRP3/Caspase1/GSDMD signaling pathway. J. Ethnopharmacol. 2024, 326, 117972. [Google Scholar] [CrossRef] [PubMed]
- Zhu, D.; Guan, D.; Fan, B.; Sun, Y.; Wang, F. Untargeted mass spectrometry-based metabolomics approach unveils molecular changes in heat-damaged and normal soybean. LWT 2022, 171, 114136. [Google Scholar] [CrossRef]
- Wang, D.; Sun, Y.; Liu, J.; Sun, J.; Fan, B.; Lu, C.; Wang, F. Research on the Anti-Fatigue Effects and Mechanisms of Arecoline in Sleep-Deprived Mice. Nutrients 2024, 16, 2783. [Google Scholar] [CrossRef] [PubMed]
- Lu, C.; Lv, J.; Jiang, N.; Wang, H.; Huang, H.; Zhang, L.; Li, S.; Zhang, N.; Fan, B.; Liu, X.; et al. Protective effects of Genistein on the cognitive deficits induced by chronic sleep deprivation. Phytother. Res. 2020, 34, 846–858. [Google Scholar] [CrossRef] [PubMed]
- Yao, C.; Zhang, Y.; Sun, X.; Pei, H.; Wei, S.; Wang, M.; Chang, Q.; Liu, X.; Jiang, N. Areca catechu L. ameliorates chronic unpredictable mild stress-induced depression behavior in rats by the promotion of the BDNF signaling pathway. Biomed. Pharmacother. 2023, 164, 114459. [Google Scholar] [CrossRef] [PubMed]
- Bian, L.H.; Wang, S.Q.; Li, W.J.; Li, J.; Yin, Y.; Ye, F.F.; Guo, J.Y. Cryptotanshinone regulates gut microbiota and PI3K-AKT pathway in rats to alleviate CUMS induced depressive symptoms. Biomed. Pharmacother. 2023, 169, 115921. [Google Scholar] [CrossRef] [PubMed]
- Lu, C.; Shi, Z.; Dong, L.; Lv, J.; Xu, P.; Li, Y.; Qu, L.; Liu, X. Exploring the Effect of Ginsenoside Rh1 in a Sleep Deprivation-Induced Mouse Memory Impairment Model. Phytother. Res. 2017, 31, 763–770. [Google Scholar] [CrossRef] [PubMed]
- Wang, L.S.; Zhang, M.D.; Tao, X.; Zhou, Y.F.; Liu, X.M.; Pan, R.L.; Liao, Y.H.; Chang, Q. LC-MS/MS-based quantification of tryptophan metabolites and neurotransmitters in the serum and brain of mice. J. Chromatogr. B 2019, 1112, 24–32. [Google Scholar] [CrossRef] [PubMed]
- Zhang, L.; Yang, Y.; Di, L.; Li, J.L.; Li, N. Erxian decoction, a famous Chinese medicine formula, antagonizes corticosterone-induced injury in PC12 cells, and improves depression-like behaviours in mice. Pharm. Biol. 2020, 58, 498–509. [Google Scholar] [CrossRef]
- Lu, C.; Wei, Z.; Jiang, N.; Chen, Y.; Wang, Y.; Li, S.; Wang, Q.; Fan, B.; Liu, X.; Wang, F. Soy isoflavones protects against cognitive deficits induced by chronic sleep deprivation via alleviating oxidative stress and suppressing neuroinflammation. Phytother. Res. 2022, 36, 2072–2080. [Google Scholar] [CrossRef] [PubMed]








| No. | Name | M/Z | RT/min | Pos/Neg |
|---|---|---|---|---|
| 1 | Piperine | 286.1359 | 608 | pos |
| 2 | Betaine | 116.9269 | 667.3 | neg |
| 3 | 5-Hydroxyconiferaldehyde | 177.0547 | 348 | pos |
| 4 | Linoleic acid | 280.2629 | 553.3 | pos |
| 5 | 9,10-Epoxyoctadecenoic acid | 295.2279 | 448.5 | neg |
| 6 | 13-L-Hydroperoxylinoleic acid | 293.2122 | 465.2 | neg |
| 7 | Trans-1,2-Cyclohexanediol | 115.9194 | 666.1 | neg |
| 8 | (−)-alpha-Curcumene | 203.1792 | 402.2 | pos |
| 9 | (6Z)-Octadecenoic acid | 281.2488 | 634.8 | neg |
| 10 | 4-Hydroxy-3-methoxy-benzaldehyde | 151.0395 | 261.6 | neg |
| 11 | D-Fructose | 179.0572 | 412 | neg |
| 12 | Fructose-1P | 161.0426 | 534.9 | neg |
| 13 | Caproic acid | 114.9336 | 573.7 | neg |
| 14 | All-trans-Retinoic acid | 299.259 | 510.4 | neg |
| 15 | Homogentisate | 167.0343 | 117.8 | neg |
Disclaimer/Publisher’s Note: The statements, opinions and data contained in all publications are solely those of the individual author(s) and contributor(s) and not of MDPI and/or the editor(s). MDPI and/or the editor(s) disclaim responsibility for any injury to people or property resulting from any ideas, methods, instructions or products referred to in the content. |
© 2025 by the authors. Licensee MDPI, Basel, Switzerland. This article is an open access article distributed under the terms and conditions of the Creative Commons Attribution (CC BY) license (https://creativecommons.org/licenses/by/4.0/).
Share and Cite
Guan, D.; Hou, Z.; Fan, B.; Bai, Y.; Wu, H.; Yu, J.; Xie, H.; Duan, Z.; Wang, F.; Wang, Q. The Extract of Piper nigrum Improves the Cognitive Impairment and Mood in Sleep-Deprived Mice Through the JAK1/STAT3 Signalling Pathway. Int. J. Mol. Sci. 2025, 26, 1842. https://doi.org/10.3390/ijms26051842
Guan D, Hou Z, Fan B, Bai Y, Wu H, Yu J, Xie H, Duan Z, Wang F, Wang Q. The Extract of Piper nigrum Improves the Cognitive Impairment and Mood in Sleep-Deprived Mice Through the JAK1/STAT3 Signalling Pathway. International Journal of Molecular Sciences. 2025; 26(5):1842. https://doi.org/10.3390/ijms26051842
Chicago/Turabian StyleGuan, Dongyan, Zhiying Hou, Bei Fan, Yajuan Bai, Honghong Wu, Jiawei Yu, Hui Xie, Zhouwei Duan, Fengzhong Wang, and Qiong Wang. 2025. "The Extract of Piper nigrum Improves the Cognitive Impairment and Mood in Sleep-Deprived Mice Through the JAK1/STAT3 Signalling Pathway" International Journal of Molecular Sciences 26, no. 5: 1842. https://doi.org/10.3390/ijms26051842
APA StyleGuan, D., Hou, Z., Fan, B., Bai, Y., Wu, H., Yu, J., Xie, H., Duan, Z., Wang, F., & Wang, Q. (2025). The Extract of Piper nigrum Improves the Cognitive Impairment and Mood in Sleep-Deprived Mice Through the JAK1/STAT3 Signalling Pathway. International Journal of Molecular Sciences, 26(5), 1842. https://doi.org/10.3390/ijms26051842

