Cell Migration in Endometriosis Responds to Omentum-Derived Molecular Cues Similar to Ovarian Cancer
Abstract
1. Introduction
2. Results
2.1. Developing Primary Cell Cultures and Conditioned Media from Fresh Human Tissue Samples of Endometriosis, Ovarian Cancer and the Omentum
2.2. Omental-Adipose Stromal Cells Secrete Factors That Promote Cell Migration in Primary Cultures of Endometriosis and Ovarian Cancer
2.3. Characterizing the Secretome of Omental-Adipose Stromal Cells
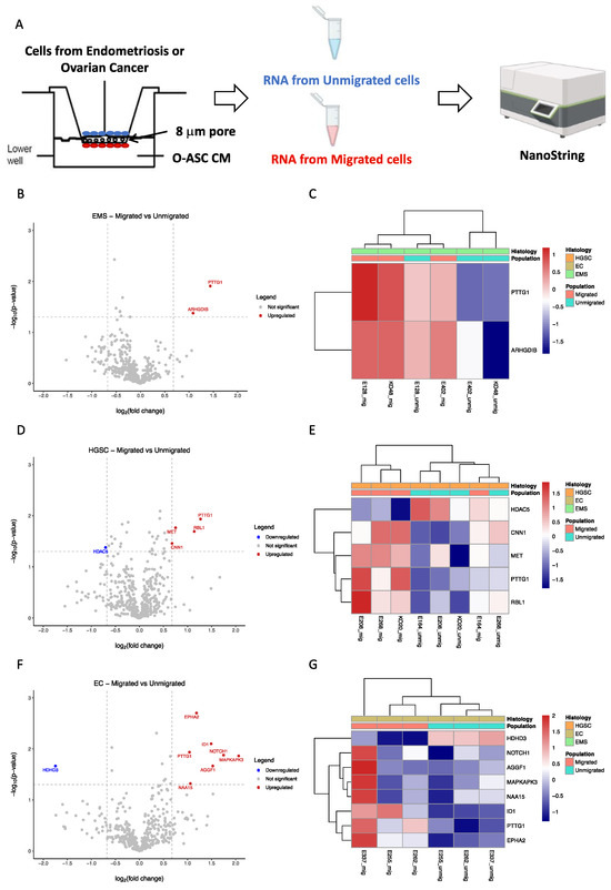
2.4. Differential Gene Expression Profiles of Migrated Versus Unmigrated Cells in Ovarian Cancer and Endometriosis
2.5. HGF/c-MET Signaling Promotes Cell Migration in Endometriosis
2.6. O-ASC CM Derived from Endometriosis and Ovarian Cancer Cells Induce Angiogenesis but Not Cell Proliferation
3. Discussion
4. Materials and Methods
4.1. Clinical Specimens
4.2. Primary Cell Culture of Human Ovarian Cancer and Endometriosis
4.3. Primary Cell Culture of Human Omentum
4.4. Adipogenic Differentiation of O-ASC
4.5. Generation of O-ASC Conditioned Medium
4.6. Transwell Cell Migration Assay
4.7. Wound Healing Assay
4.8. Luminex Assays
4.9. Transcriptome Profiling
4.10. Quantitative Real-Time Polymerase Chain Reaction (qRT-PCR) Analysis
4.11. Angiogenesis Assay
4.12. Cell Proliferation Assays
4.13. Statistical Analysis
5. Conclusions
Supplementary Materials
Author Contributions
Funding
Institutional Review Board Statement
Informed Consent Statement
Data Availability Statement
Acknowledgments
Conflicts of Interest
References
- World Health Organization. Endometriosis: Fact Sheet; World Health Organization: Geneva, Switzerland, 2023. [Google Scholar]
- Brilhante, A.V.M.; Augusto, K.L.; Portela, M.C.; Sucupira, L.C.G.; Oliveira, L.A.F.; Pouchaim, A.J.M.V.; Nóbrega, L.R.M.; de Magalhães, T.F.; Sobreira, L.R.P. Endometriosis and Ovarian Cancer: An Integrative Review (Endometriosis and Ovarian Cancer). Asian Pac. J. Cancer Prev. 2017, 18, 11–16. [Google Scholar] [CrossRef] [PubMed]
- Herreros-Villanueva, M.; Chen, C.-C.; Tsai, E.-M.; Er, T.-K. Endometriosis-Associated Ovarian Cancer: What Have We Learned so Far? Clin. Chim. Acta Int. J. Clin. Chem. 2019, 493, 63–72. [Google Scholar] [CrossRef] [PubMed]
- DePriest, P.D.; Banks, E.R.; Powell, D.E.; van Nagell, J.R.J.; Gallion, H.H.; Puls, L.E.; Hunter, J.E.; Kryscio, R.J.; Royalty, M.B. Endometrioid Carcinoma of the Ovary and Endometriosis: The Association in Postmenopausal Women. Gynecol. Oncol. 1992, 47, 71–75. [Google Scholar] [CrossRef]
- Heaps, J.M.; Nieberg, R.K.; Berek, J.S. Malignant Neoplasms Arising in Endometriosis. Obstet. Gynecol. 1990, 75, 1023–1028. [Google Scholar] [CrossRef] [PubMed]
- Jimbo, H.; Yoshikawa, H.; Onda, T.; Yasugi, T.; Sakamoto, A.; Taketani, Y. Prevalence of Ovarian Endometriosis in Epithelial Ovarian Cancer. Int. J. Gynaecol. Obstet. 1997, 59, 245–250. [Google Scholar] [CrossRef]
- Oral, E.; Ilvan, S.; Tustas, E.; Korbeyli, B.; Bese, T.; Demirkiran, F.; Arvas, M.; Kosebay, D. Prevalence of Endometriosis in Malignant Epithelial Ovary Tumours. Eur. J. Obstet. Gynecol. Reprod. Biol. 2003, 109, 97–101. [Google Scholar] [CrossRef] [PubMed]
- Brinton, L.A.; Sakoda, L.C.; Sherman, M.E.; Frederiksen, K.; Kjaer, S.K.; Graubard, B.I.; Olsen, J.H.; Mellemkjaer, L. Relationship of Benign Gynecologic Diseases to Subsequent Risk of Ovarian and Uterine Tumors. Cancer Epidemiol. Biomark. Prev. 2005, 14, 2929–2935. [Google Scholar] [CrossRef] [PubMed]
- Pearce, C.L.; Templeman, C.; Rossing, M.A.; Lee, A.; Near, A.M.; Webb, P.M.; Nagle, C.M.; Doherty, J.A.; Cushing-Haugen, K.L.; Wicklund, K.G.; et al. Association between Endometriosis and Risk of Histological Subtypes of Ovarian Cancer: A Pooled Analysis of Case-Control Studies. Lancet Oncol. 2012, 13, 385–394. [Google Scholar] [CrossRef] [PubMed]
- Barnard, M.E.; Farland, L.V.; Yan, B.; Wang, J.; Trabert, B.; Doherty, J.A.; Meeks, H.D.; Madsen, M.; Guinto, E.; Collin, L.J.; et al. Endometriosis Typology and Ovarian Cancer Risk. JAMA 2024, 332, 482–489. [Google Scholar] [CrossRef] [PubMed]
- Anglesio, M.S.; Papadopoulos, N.; Ayhan, A.; Nazeran, T.M.; Noë, M.; Horlings, H.M.; Lum, A.; Jones, S.; Senz, J.; Seckin, T.; et al. Cancer-Associated Mutations in Endometriosis without Cancer. N. Engl. J. Med. 2017, 376, 1835–1848. [Google Scholar] [CrossRef] [PubMed]
- Sampson, J.A. Metastatic or Embolic Endometriosis, Due to the Menstrual Dissemination of Endometrial Tissue into the Venous Circulation. Am. J. Pathol. 1927, 3, 93–110. [Google Scholar] [PubMed]
- Ferlay, J.; Colombet, M.; Soerjomataram, I.; Parkin, D.M.; Piñeros, M.; Znaor, A.; Bray, F. Cancer Statistics for the Year 2020: An Overview. Int. J. Cancer 2021, 149, 778–789. [Google Scholar] [CrossRef] [PubMed]
- Sung, H.; Ferlay, J.; Siegel, R.L.; Laversanne, M.; Soerjomataram, I.; Jemal, A.; Bray, F. Global Cancer Statistics 2020: GLOBOCAN Estimates of Incidence and Mortality Worldwide for 36 Cancers in 185 Countries. CA Cancer J. Clin. 2021, 71, 209–249. [Google Scholar] [CrossRef] [PubMed]
- Yousefi, M.; Dehghani, S.; Nosrati, R.; Ghanei, M.; Salmaninejad, A.; Rajaie, S.; Hasanzadeh, M.; Pasdar, A. Current Insights into the Metastasis of Epithelial Ovarian Cancer—Hopes and Hurdles. Cell. Oncol. Dordr. 2020, 43, 515–538. [Google Scholar] [CrossRef] [PubMed]
- Duarte Mendes, A.; Freitas, A.R.; Vicente, R.; Vitorino, M.; Vaz Batista, M.; Silva, M.; Braga, S. Adipocyte Microenvironment in Ovarian Cancer: A Critical Contributor? Int. J. Mol. Sci. 2023, 24, 16589. [Google Scholar] [CrossRef] [PubMed]
- Motohara, T.; Masuda, K.; Morotti, M.; Zheng, Y.; El-Sahhar, S.; Chong, K.Y.; Wietek, N.; Alsaadi, A.; Carrami, E.M.; Hu, Z.; et al. An Evolving Story of the Metastatic Voyage of Ovarian Cancer Cells: Cellular and Molecular Orchestration of the Adipose-Rich Metastatic Microenvironment. Oncogene 2019, 38, 2885–2898. [Google Scholar] [CrossRef] [PubMed]
- Kurman, R.J.; Shih, I.-M. The Origin and Pathogenesis of Epithelial Ovarian Cancer: A Proposed Unifying Theory. Am. J. Surg. Pathol. 2010, 34, 433–443. [Google Scholar] [CrossRef]
- Platell, C.; Cooper, D.; Papadimitriou, J.M.; Hall, J.C. The Omentum. World J. Gastroenterol. 2000, 6, 169–176. [Google Scholar] [CrossRef]
- Nieman, K.M.; Kenny, H.A.; Penicka, C.V.; Ladanyi, A.; Buell-Gutbrod, R.; Zillhardt, M.R.; Romero, I.L.; Carey, M.S.; Mills, G.B.; Hotamisligil, G.S.; et al. Adipocytes Promote Ovarian Cancer Metastasis and Provide Energy for Rapid Tumor Growth. Nat. Med. 2011, 17, 1498–1503. [Google Scholar] [CrossRef] [PubMed]
- Sun, C.; Li, X.; Guo, E.; Li, N.; Zhou, B.; Lu, H.; Huang, J.; Xia, M.; Shan, W.; Wang, B.; et al. MCP-1/CCR-2 Axis in Adipocytes and Cancer Cell Respectively Facilitates Ovarian Cancer Peritoneal Metastasis. Oncogene 2020, 39, 1681–1695. [Google Scholar] [CrossRef] [PubMed]
- Kim, H.J. Therapeutic Strategies for Ovarian Cancer in Point of HGF/c-MET Targeting. Med. Kaunas Lith. 2022, 58, 649. [Google Scholar] [CrossRef]
- Sowter, H.M.; Corps, A.N.; Smith, S.K. Hepatocyte Growth Factor (HGF) in Ovarian Epithelial Tumour Fluids Stimulates the Migration of Ovarian Carcinoma Cells. Int. J. Cancer 1999, 83, 476–480. [Google Scholar] [CrossRef]
- Ueoka, Y.; Kato, K.; Wake, N. Hepatocyte Growth Factor Modulates Motility and Invasiveness of Ovarian Carcinomas via Ras Mediated Pathway. Mol. Cell. Endocrinol. 2003, 202, 81–88. [Google Scholar] [CrossRef]
- Ueoka, Y.; Kato, K.; Kuriaki, Y.; Horiuchi, S.; Terao, Y.; Nishida, J.; Ueno, H.; Wake, N. Hepatocyte Growth Factor Modulates Motility and Invasiveness of Ovarian Carcinomas via Ras-Mediated Pathway. Br. J. Cancer 2000, 82, 891–899. [Google Scholar] [CrossRef] [PubMed]
- Booth, A.; Magnuson, A.; Fouts, J.; Foster, M. Adipose Tissue, Obesity and Adipokines: Role in Cancer Promotion. Horm. Mol. Biol. Clin. Investig. 2015, 21, 57–74. [Google Scholar] [CrossRef] [PubMed]
- Lengyel, E. Ovarian Cancer Development and Metastasis. Am. J. Pathol. 2010, 177, 1053–1064. [Google Scholar] [CrossRef] [PubMed]
- Thibault, B.; Castells, M.; Delord, J.-P.; Couderc, B. Ovarian Cancer Microenvironment: Implications for Cancer Dissemination and Chemoresistance Acquisition. Cancer Metastasis Rev. 2014, 33, 17–39. [Google Scholar] [CrossRef] [PubMed]
- Yeung, T.-L.; Leung, C.S.; Yip, K.-P.; Au Yeung, C.L.; Wong, S.T.C.; Mok, S.C. Cellular and Molecular Processes in Ovarian Cancer Metastasis. A Review in the Theme: Cell and Molecular Processes in Cancer Metastasis. Am. J. Physiol. Cell Physiol. 2015, 309, C444–C456. [Google Scholar] [CrossRef]
- Liu, J.; Geng, X.; Li, Y. Milky Spots: Omental Functional Units and Hotbeds for Peritoneal Cancer Metastasis. Tumour Biol. 2016, 37, 5715–5726. [Google Scholar] [CrossRef] [PubMed]
- Chkourko Gusky, H.; Diedrich, J.; MacDougald, O.A.; Podgorski, I. Omentum and Bone Marrow: How Adipocyte-Rich Organs Create Tumour Microenvironments Conducive for Metastatic Progression. Obes. Rev. 2016, 17, 1015–1029. [Google Scholar] [CrossRef] [PubMed]
- Yoshida, S.; Harada, T.; Mitsunari, M.; Iwabe, T.; Sakamoto, Y.; Tsukihara, S.; Iba, Y.; Horie, S.; Terakawa, N. Hepatocyte Growth Factor/Met System Promotes Endometrial and Endometriotic Stromal Cell Invasion via Autocrine and Paracrine Pathways. J. Clin. Endocrinol. Metab. 2004, 89, 823–832. [Google Scholar] [CrossRef]
- Nishimoto-Kakiuchi, A.; Sato, I.; Nakano, K.; Ohmori, H.; Kayukawa, Y.; Tanimura, H.; Yamamoto, S.; Sakamoto, Y.; Nakamura, G.; Maeda, A.; et al. A Long-Acting Anti-IL-8 Antibody Improves Inflammation and Fibrosis in Endometriosis. Sci. Transl. Med. 2023, 15, eabq5858. [Google Scholar] [CrossRef] [PubMed]
- Arici, A. Local Cytokines in Endometrial Tissue: The Role of Interleukin-8 in the Pathogenesis of Endometriosis. Ann. N. Y. Acad. Sci. 2002, 955, 101–109; discussion 118, 396–406. [Google Scholar] [CrossRef] [PubMed]
- Furukawa, S.; Soeda, S.; Kiko, Y.; Suzuki, O.; Hashimoto, Y.; Watanabe, T.; Nishiyama, H.; Tasaki, K.; Hojo, H.; Abe, M.; et al. MCP-1 Promotes Invasion and Adhesion of Human Ovarian Cancer Cells. Anticancer Res. 2013, 33, 4785–4790. [Google Scholar]
- Guo, Q.; Gao, B.-L.; Zhang, X.-J.; Liu, G.-C.; Xu, F.; Fan, Q.-Y.; Zhang, S.-J.; Yang, B.; Wu, X.-H. CXCL12-CXCR4 Axis Promotes Proliferation, Migration, Invasion, and Metastasis of Ovarian Cancer. Oncol. Res. 2014, 22, 247–258. [Google Scholar] [CrossRef] [PubMed]
- Yuecheng, Y.; Xiaoyan, X. Stromal-Cell Derived Factor-1 Regulates Epithelial Ovarian Cancer Cell Invasion by Activating Matrix Metalloproteinase-9 and Matrix Metalloproteinase-2. Eur. J. Cancer Prev. 2007, 16, 430–435. [Google Scholar] [CrossRef]
- Liu, Z.-L.; Chen, H.-H.; Zheng, L.-L.; Sun, L.-P.; Shi, L. Angiogenic Signaling Pathways and Anti-Angiogenic Therapy for Cancer. Signal Transduct. Target. Ther. 2023, 8, 198. [Google Scholar] [CrossRef]
- Szulc-Kielbik, I.; Kielbik, M.; Nowak, M.; Klink, M. The Implication of IL-6 in the Invasiveness and Chemoresistance of Ovarian Cancer Cells. Systematic Review of Its Potential Role as a Biomarker in Ovarian Cancer Patients. Biochim. Biophys. Acta Rev. Cancer 2021, 1876, 188639. [Google Scholar] [CrossRef] [PubMed]
- Moreno-Mateos, M.A.; Espina, Á.G.; Torres, B.; Gámez del Estal, M.M.; Romero-Franco, A.; Ríos, R.M.; Pintor-Toro, J.A. PTTG1/Securin Modulates Microtubule Nucleation and Cell Migration. Mol. Biol. Cell 2011, 22, 4302–4311. [Google Scholar] [CrossRef] [PubMed]
- Read, M.L.; Seed, R.I.; Fong, J.C.W.; Modasia, B.; Ryan, G.A.; Watkins, R.J.; Gagliano, T.; Smith, V.E.; Stratford, A.L.; Kwan, P.K.; et al. The PTTG1-Binding Factor (PBF/PTTG1IP) Regulates P53 Activity in Thyroid Cells. Endocrinology 2014, 155, 1222–1234. [Google Scholar] [CrossRef]
- Tong, Y.; Eigler, T. Transcriptional Targets for Pituitary Tumor-Transforming Gene-1. J. Mol. Endocrinol. 2009, 43, 179–185. [Google Scholar] [CrossRef] [PubMed]
- Zou, H.; McGarry, T.J.; Bernal, T.; Kirschner, M.W. Identification of a Vertebrate Sister-Chromatid Separation Inhibitor Involved in Transformation and Tumorigenesis. Science 1999, 285, 418–422. [Google Scholar] [CrossRef] [PubMed]
- Panguluri, S.K.; Yeakel, C.; Kakar, S.S. PTTG: An Important Target Gene for Ovarian Cancer Therapy. J. Ovarian Res. 2008, 1, 6. [Google Scholar] [CrossRef]
- Parte, S.; Virant-Klun, I.; Patankar, M.; Batra, S.K.; Straughn, A.; Kakar, S.S. PTTG1: A Unique Regulator of Stem/Cancer Stem Cells in the Ovary and Ovarian Cancer. Stem Cell Rev. Rep. 2019, 15, 866–879. [Google Scholar] [CrossRef]
- Cui, L.; Ren, T.; Zhao, H.; Chen, S.; Zheng, M.; Gao, X.; Feng, D.; Yang, L.; Jin, X.; Zhuo, R. Suppression of PTTG1 Inhibits Cell Angiogenesis, Migration and Invasion in Glioma Cells. Med. Oncol. 2020, 37, 73. [Google Scholar] [CrossRef] [PubMed]
- Li, H.; Yin, C.; Zhang, B.; Sun, Y.; Shi, L.; Liu, N.; Liang, S.; Lu, S.; Liu, Y.; Zhang, J.; et al. PTTG1 Promotes Migration and Invasion of Human Non-Small Cell Lung Cancer Cells and Is Modulated by miR-186. Carcinogenesis 2013, 34, 2145–2155. [Google Scholar] [CrossRef]
- El-Naggar, S.M.; Malik, M.T.; Kakar, S.S. Small Interfering RNA against PTTG: A Novel Therapy for Ovarian Cancer. Int. J. Oncol. 2007, 31, 137–143. [Google Scholar] [CrossRef][Green Version]






Disclaimer/Publisher’s Note: The statements, opinions and data contained in all publications are solely those of the individual author(s) and contributor(s) and not of MDPI and/or the editor(s). MDPI and/or the editor(s) disclaim responsibility for any injury to people or property resulting from any ideas, methods, instructions or products referred to in the content. |
© 2025 by the authors. Licensee MDPI, Basel, Switzerland. This article is an open access article distributed under the terms and conditions of the Creative Commons Attribution (CC BY) license (https://creativecommons.org/licenses/by/4.0/).
Share and Cite
Goh, K.Y.; Tham, S.C.; Cheng, T.Y.D.; Nadarajah, R.; Goh, R.C.H.; Wong, S.L.; Ho, T.H.; Chew, G.K.; Tan, A.W.K.; Rajesh, H.; et al. Cell Migration in Endometriosis Responds to Omentum-Derived Molecular Cues Similar to Ovarian Cancer. Int. J. Mol. Sci. 2025, 26, 1822. https://doi.org/10.3390/ijms26051822
Goh KY, Tham SC, Cheng TYD, Nadarajah R, Goh RCH, Wong SL, Ho TH, Chew GK, Tan AWK, Rajesh H, et al. Cell Migration in Endometriosis Responds to Omentum-Derived Molecular Cues Similar to Ovarian Cancer. International Journal of Molecular Sciences. 2025; 26(5):1822. https://doi.org/10.3390/ijms26051822
Chicago/Turabian StyleGoh, Kah Yee, Su Chin Tham, Terence You De Cheng, Ravichandran Nadarajah, Ronald Chin Hong Goh, Shing Lih Wong, Tew Hong Ho, Ghee Kheng Chew, Andy Wei Keat Tan, Hemashree Rajesh, and et al. 2025. "Cell Migration in Endometriosis Responds to Omentum-Derived Molecular Cues Similar to Ovarian Cancer" International Journal of Molecular Sciences 26, no. 5: 1822. https://doi.org/10.3390/ijms26051822
APA StyleGoh, K. Y., Tham, S. C., Cheng, T. Y. D., Nadarajah, R., Goh, R. C. H., Wong, S. L., Ho, T. H., Chew, G. K., Tan, A. W. K., Rajesh, H., Chua, H. L., Yong, T. T., Yu, S. L., Kang, J. M., Lau, K. W., Tay, A. Z. E., Mantoo, S., Busmanis, I., Chew, S. H., ... Lim, E. H. (2025). Cell Migration in Endometriosis Responds to Omentum-Derived Molecular Cues Similar to Ovarian Cancer. International Journal of Molecular Sciences, 26(5), 1822. https://doi.org/10.3390/ijms26051822

