LRR Receptor-like Protein in Rapeseed Confers Resistance to Sclerotinia sclerotiorum Infection via a Conserved SsNEP2 Peptide
Abstract
1. Introduction
2. Results
2.1. BnaC04g56380D Overexpression Enhances Plant Resistance to S. sclerotiorum
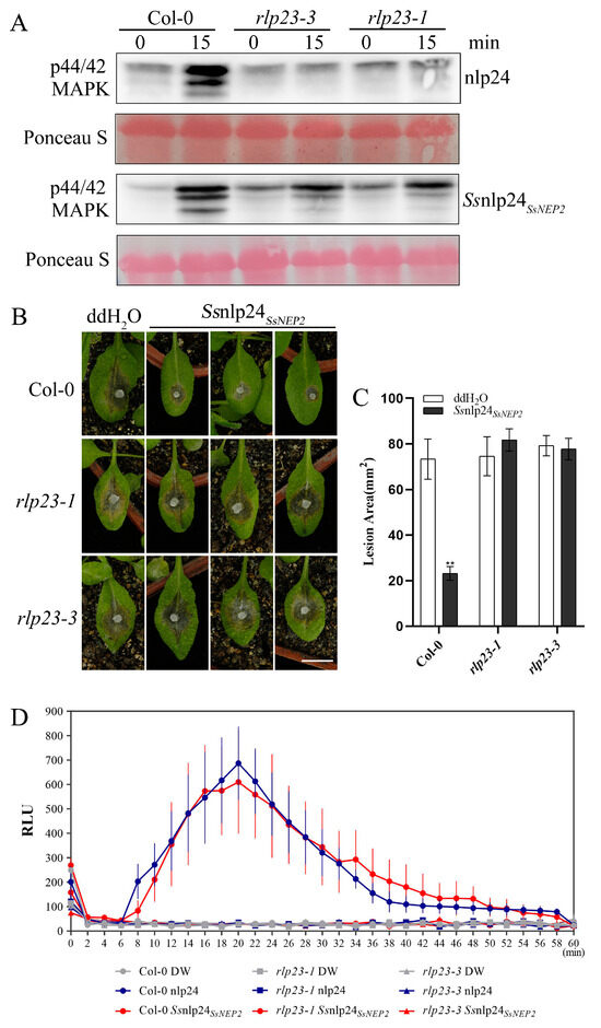
2.2. BnaC04g56380D Shares Functional Similarity with AtRLP23
2.3. BnaRLP-G13-1 Enhances Plant Immunity by Recognizing Ssnlp24SsNEP2
2.4. Identification of BnaRLP-G13-1 Downstream Protein BnaSOBIR1
2.5. BnaSOBIR1 Improves Plant Resistance to S. sclerotiorum
2.6. BnaRLP-G13-1 Interacts with BnaSOBIR1 on Plasma Membrane
3. Discussion
4. Materials and Methods
4.1. Identification and Sequence Analysis of BnaRLP-G13-1 and BnaSOBIR1
4.2. Fungal Strains and Plant Materials
4.3. Pathogen Infection Assay
4.4. MAPK Activity Assay
4.5. RT-qPCR Analysis
4.6. Reactive Oxygen Species Burst Assay
4.7. Bimolecular Fluorescence Complementation (BiFC)
4.8. Yeast Two-Hybrid (Y2H) Assays
4.9. Trypan Blue Staining
4.10. Subcellular Localization Assay
5. Conclusions
Supplementary Materials
Author Contributions
Funding
Institutional Review Board Statement
Informed Consent Statement
Data Availability Statement
Acknowledgments
Conflicts of Interest
References
- Jones, J.D.; Dangl, J.L. The plant immune system. Nature 2006, 444, 323–329. [Google Scholar] [CrossRef]
- Kourelis, J.; van der Hoorn, R.A.L. Defended to the Nines: 25 Years of Resistance Gene Cloning Identifies Nine Mechanisms for R Protein Function. Plant Cell 2018, 30, 285–299. [Google Scholar] [CrossRef]
- Van de Weyer, A.L.; Monteiro, F.; Furzer, O.J.; Nishimura, M.T.; Cevik, V.; Witek, K.; Jones, J.D.G.; Dangl, J.L.; Weigel, D.; Bemm, F. A Species-Wide Inventory of NLR Genes and Alleles in Arabidopsis thaliana. Cell 2019, 178, 1260–1272.e1214. [Google Scholar] [CrossRef]
- Ngou, B.P.M.; Ding, P.; Jones, J.D.G. Thirty years of resistance: Zig-zag through the plant immune system. Plant Cell 2022, 34, 1447–1478. [Google Scholar] [CrossRef]
- Jehle, A.K.; Furst, U.; Lipschis, M.; Albert, M.; Felix, G. Perception of the novel MAMP eMax from different Xanthomonas species requires the Arabidopsis receptor-like protein ReMAX and the receptor kinase SOBIR. Plant Signal Behav. 2013, 8, e27408. [Google Scholar] [CrossRef]
- Jehle, A.K.; Lipschis, M.; Albert, M.; Fallahzadeh-Mamaghani, V.; Furst, U.; Mueller, K.; Felix, G. The receptor-like protein ReMAX of Arabidopsis detects the microbe-associated molecular pattern eMax from Xanthomonas. Plant Cell 2013, 25, 2330–2340. [Google Scholar] [CrossRef]
- Fan, L.; Frohlich, K.; Melzer, E.; Pruitt, R.N.; Albert, I.; Zhang, L.; Joe, A.; Hua, C.; Song, Y.; Albert, M.; et al. Genotyping-by-sequencing-based identification of Arabidopsis pattern recognition receptor RLP32 recognizing proteobacterial translation initiation factor IF1. Nat. Commun. 2022, 13, 1294. [Google Scholar] [CrossRef]
- Albert, I.; Bohm, H.; Albert, M.; Feiler, C.E.; Imkampe, J.; Wallmeroth, N.; Brancato, C.; Raaymakers, T.M.; Oome, S.; Zhang, H.; et al. An RLP23-SOBIR1-BAK1 complex mediates NLP-triggered immunity. Nat. Plants 2015, 1, 15140. [Google Scholar] [CrossRef]
- Ono, E.; Mise, K.; Takano, Y. RLP23 is required for Arabidopsis immunity against the grey mould pathogen Botrytis cinerea. Sci. Rep. 2020, 10, 13798. [Google Scholar] [CrossRef]
- Yang, K.; Chen, C.; Wang, Y.; Li, J.; Dong, X.; Cheng, Y.; Zhang, H.; Zhai, Y.; Ai, G.; Song, Q.; et al. Nep1-Like Proteins From the Biocontrol Agent Pythium oligandrum Enhance Plant Disease Resistance Independent of Cell Death and Reactive Oxygen Species. Front. Plant Sci. 2022, 13, 830636. [Google Scholar] [CrossRef]
- Yang, K.; Dong, X.; Li, J.; Wang, Y.; Cheng, Y.; Zhai, Y.; Li, X.; Wei, L.; Jing, M.; Dou, D. Type 2 Nep1-Like Proteins from the biocontrol oomycete Pythium oligandrum Suppress Phytophthora capsici infection in Solanaceous plants. J. Fungi 2021, 7, 496. [Google Scholar] [CrossRef]
- Yang, C.; Li, W.; Huang, X.; Tang, X.; Qin, L.; Liu, Y.; Xia, Y.; Peng, Z.; Xia, S. SsNEP2 contributes to the virulence of Sclerotinia sclerotiorum. Pathogens 2022, 11, 446. [Google Scholar] [CrossRef]
- Liebrand, T.W.H.; van den Burg, H.A.; Joosten, M.H.A.J. Two for all: Receptor-associated kinases SOBIR1 and BAK1. Trends Plant Sci. 2014, 19, 123–132. [Google Scholar] [CrossRef]
- Gust, A.A.; Felix, G. Receptor like proteins associate with SOBIR1-type of adaptors to form bimolecular receptor kinases. Curr. Opin. Plant Biol. 2014, 21, 104–111. [Google Scholar] [CrossRef]
- Zhang, W.; Fraiture, M.; Kolb, D.; Loffelhardt, B.; Desaki, Y.; Boutrot, F.F.; Tor, M.; Zipfel, C.; Gust, A.A.; Brunner, F. Arabidopsis receptor-like protein30 and receptor-like kinase suppressor of BIR1-1/EVERSHED mediate innate immunity to necrotrophic fungi. Plant Cell 2013, 25, 4227–4241. [Google Scholar] [CrossRef]
- Zhang, L.S.; Kars, I.; Essenstam, B.; Liebrand, T.W.H.; Wagemakers, L.; Elberse, J.; Tagkalaki, P.; Tjoitang, D.; van den Ackerveken, G.; van Kan, J.A.L. Fungal Endopolygalacturonases Are Recognized as Microbe-Associated Molecular Patterns by the Arabidopsis Receptor-Like Protein RESPONSIVENESS TO BOTRYTIS POLYGALACTURONASES1. Plant Physiol. 2014, 164, 352–364. [Google Scholar] [CrossRef]
- Liebrand, T.W.; van den Berg, G.C.; Zhang, Z.; Smit, P.; Cordewener, J.H.; America, A.H.; Sklenar, J.; Jones, A.M.; Tameling, W.I.; Robatzek, S.; et al. Receptor-like kinase SOBIR1/EVR interacts with receptor-like proteins in plant immunity against fungal infection. Proc. Natl. Acad. Sci. USA 2013, 110, 10010–10015. [Google Scholar] [CrossRef]
- Bailey, C.D.; Koch, M.A.; Mayer, M.; Mummenhoff, K.; O’Kane, S.L., Jr.; Warwick, S.I.; Windham, M.D.; Al-Shehbaz, I.A. Toward a global phylogeny of the Brassicaceae. Mol. Biol. Evol. 2006, 23, 2142–2160. [Google Scholar] [CrossRef]
- Chalhoub, B.; Denoeud, F.; Liu, S.; Parkin, I.A.; Tang, H.; Wang, X.; Chiquet, J.; Belcram, H.; Tong, C.; Samans, B.; et al. Plant genetics. Early allopolyploid evolution in the post-Neolithic Brassica napus oilseed genome. Science 2014, 345, 950–953. [Google Scholar] [CrossRef]
- Ding, L.N.; Li, T.; Guo, X.J.; Li, M.; Liu, X.Y.; Cao, J.; Tan, X.L. Sclerotinia Stem Rot Resistance in Rapeseed: Recent Progress and Future Prospects. J. Agric. Food Chem. 2021, 69, 2965–2978. [Google Scholar] [CrossRef]
- Chandra Gupta, N.; Ashraf, S.; Bouqellah, N.A.; Hamed, K.E.; Nayana R U, K. Understanding resistance mechanisms and genetic advancements for managing Sclerotinia stem rot disease in oilseed Brassica. Physiol. Mol. Plant Pathol. 2025, 136, 102480. [Google Scholar] [CrossRef]
- Mei, J.; Qian, L.; Disi, J.O.; Yang, X.; Li, Q.; Li, J.; Frauen, M.; Cai, D.; Qian, W. Identification of resistant sources against Sclerotinia sclerotiorum in Brassica species with emphasis on B. oleracea. Euphytica 2011, 177, 393–399. [Google Scholar] [CrossRef]
- Li, W.; Lu, J.; Yang, C.; Xia, S. Identification of receptor-like proteins induced by Sclerotinia sclerotiorum in Brassica napus. Front. Plant Sci. 2022, 13, 944763. [Google Scholar] [CrossRef]
- Wang, Z.; Zhao, F.Y.; Tang, M.Q.; Chen, T.; Bao, L.L.; Cao, J.; Li, Y.L.; Yang, Y.H.; Zhu, K.M.; Liu, S.; et al. BnaMPK6 is a determinant of quantitative disease resistance against Sclerotinia sclerotiorum in oilseed rape. Plant Sci. 2020, 291, 110362. [Google Scholar] [CrossRef]
- Gao, M.; Wang, X.; Wang, D.; Xu, F.; Ding, X.; Zhang, Z.; Bi, D.; Cheng, Y.T.; Chen, S.; Li, X.; et al. Regulation of cell death and innate immunity by two receptor-like kinases in Arabidopsis. Cell Host Microbe 2009, 6, 34–44. [Google Scholar] [CrossRef]
- Wolf, S.; van der Does, D.; Ladwig, F.; Sticht, C.; Kolbeck, A.; Schurholz, A.K.; Augustin, S.; Keinath, N.; Rausch, T.; Greiner, S.; et al. A receptor-like protein mediates the response to pectin modification by activating brassinosteroid signaling. Proc. Natl. Acad. Sci. USA 2014, 111, 15261–15266. [Google Scholar] [CrossRef]
- Lenarcic, T.; Albert, I.; Bohm, H.; Hodnik, V.; Pirc, K.; Zavec, A.B.; Podobnik, M.; Pahovnik, D.; Zagar, E.; Pruitt, R.; et al. Eudicot plant-specific sphingolipids determine host selectivity of microbial NLP cytolysins. Science 2017, 358, 1431–1434. [Google Scholar] [CrossRef]
- Xie, C.; Yang, L.; Gai, Y. MAPKKKs in Plants: Multidimensional Regulators of Plant Growth and Stress Responses. Int. J. Mol. Sci. 2023, 24, 4417. [Google Scholar] [CrossRef]
- Ma, L.S.; Borhan, M.H. The receptor-like kinase SOBIR1 interacts with Brassica napus LepR3 and is required for Leptosphaeria maculans AvrLm1-triggered immunity. Front. Plant Sci. 2015, 6, 933. [Google Scholar] [CrossRef]
- Wang, G.; Ellendorff, U.; Kemp, B.; Mansfield, J.W.; Forsyth, A.; Mitchell, K.; Bastas, K.; Liu, C.M.; Woods-Tor, A.; Zipfel, C.; et al. A genome-wide functional investigation into the roles of receptor-like proteins in Arabidopsis. Plant Physiol. 2008, 147, 503–517. [Google Scholar] [CrossRef]
- Clough, S.J.; Bent, A.F. Floral dip: A simplified method for Agrobacterium-mediated transformation of Arabidopsis thaliana. Plant J. 1998, 16, 735–743. [Google Scholar] [CrossRef]
- Cardoza, V.; Stewart, C.N. Increased Agrobacterium-mediated transformation and rooting efficiencies in canola (Brassica napus L.) from hypocotyl segment explants. Plant Cell Rep. 2003, 21, 599–604. [Google Scholar] [CrossRef]
- Chen, X.; Truksa, M.; Shah, S.; Weselake, R.J. A survey of quantitative real-time polymerase chain reaction internal reference genes for expression studies in Brassica napus. Anal. Biochem. 2010, 405, 138–140. [Google Scholar] [CrossRef]
- Jantean, L.; Okada, K.; Kawakatsu, Y.; Kurotani, K.I.; Notaguchi, M. Measurement of reactive oxygen species production by luminol-based assay in Nicotiana benthamiana, Arabidopsis thaliana and Brassica rapa ssp. rapa. Plant Biotechnol. 2022, 39, 415–420. [Google Scholar] [CrossRef]
- Yang, C.; Tang, L.; Qin, L.; Zhong, W.; Tang, X.; Gong, X.; Xie, W.; Li, Y.; Xia, S. mRNA Turnover Protein 4 Is Vital for Fungal Pathogenicity and Response to Oxidative Stress in Sclerotinia sclerotiorum. Pathogens 2023, 12, 281. [Google Scholar] [CrossRef]








| Gene | Genomic DNA (bp) | Protein (aa) | Identity |
|---|---|---|---|
| BnaA03g14760D | 1938 | 645 | 82.20% |
| BnaC03g17800D | 1935 | 644 | 81.86% |
| BnaCnng39490D | 2049 | 636 | 78.41% |
| BnaA04g18590D | 1908 | 635 | 78.98% |
| BnaA04g18600D | 1917 | 638 | 80.95% |
| BnaCnng39500D | 1926 | 641 | 81.83% |
Disclaimer/Publisher’s Note: The statements, opinions and data contained in all publications are solely those of the individual author(s) and contributor(s) and not of MDPI and/or the editor(s). MDPI and/or the editor(s) disclaim responsibility for any injury to people or property resulting from any ideas, methods, instructions or products referred to in the content. |
© 2025 by the authors. Licensee MDPI, Basel, Switzerland. This article is an open access article distributed under the terms and conditions of the Creative Commons Attribution (CC BY) license (https://creativecommons.org/licenses/by/4.0/).
Share and Cite
Yang, C.; Zhong, W.; Li, W.; Xia, Y.; Qin, L.; Tang, X.; Xia, S. LRR Receptor-like Protein in Rapeseed Confers Resistance to Sclerotinia sclerotiorum Infection via a Conserved SsNEP2 Peptide. Int. J. Mol. Sci. 2025, 26, 4569. https://doi.org/10.3390/ijms26104569
Yang C, Zhong W, Li W, Xia Y, Qin L, Tang X, Xia S. LRR Receptor-like Protein in Rapeseed Confers Resistance to Sclerotinia sclerotiorum Infection via a Conserved SsNEP2 Peptide. International Journal of Molecular Sciences. 2025; 26(10):4569. https://doi.org/10.3390/ijms26104569
Chicago/Turabian StyleYang, Chenghuizi, Weiping Zhong, Wei Li, Yunong Xia, Lei Qin, Xianyu Tang, and Shitou Xia. 2025. "LRR Receptor-like Protein in Rapeseed Confers Resistance to Sclerotinia sclerotiorum Infection via a Conserved SsNEP2 Peptide" International Journal of Molecular Sciences 26, no. 10: 4569. https://doi.org/10.3390/ijms26104569
APA StyleYang, C., Zhong, W., Li, W., Xia, Y., Qin, L., Tang, X., & Xia, S. (2025). LRR Receptor-like Protein in Rapeseed Confers Resistance to Sclerotinia sclerotiorum Infection via a Conserved SsNEP2 Peptide. International Journal of Molecular Sciences, 26(10), 4569. https://doi.org/10.3390/ijms26104569

