Genome-Wide Identification and Expression Profiling of Velvet Complex Transcription Factors in Populus alba × Populus glandulosa
Abstract
1. Introduction
2. Results
2.1. Genome-Wide Identification of VeA in P. alba × P. glandulosa
2.2. Phylogenetic Analysis of VeA Genes in Poplar
2.3. Genomic Distribution Analysis of VeA Genes
2.4. Gene Structure and Conserved Motif Analysis of VeA Genes
2.5. Promoter Binding Site Analysis of VeA Genes
2.6. Expression Profiles of VeA Genes in Poplar
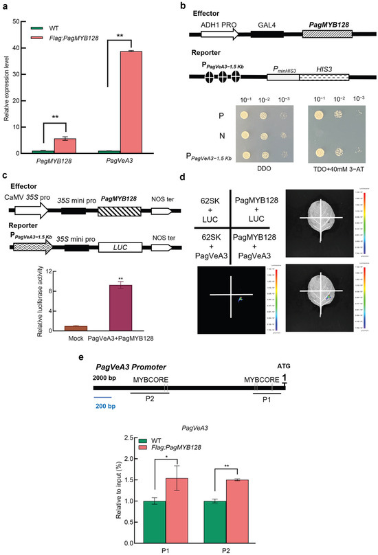
2.7. PagVeA3 Directly Regulated by PagMYB128
3. Discussion
4. Materials and Methods
4.1. Plant Materials
4.2. Gene Cloning and Vector Construction
4.3. Poplar Transient Transformation
4.4. Phylogenetic Tree, Contigs Location, Conserved Motifs, and Promoter Prediction Assays
4.5. The Naming of VeA Family Genes
4.6. RT-qPCR
4.7. Yeast One-Hybrid (Y1H) Assays
4.8. Transient Transcriptional Activation Assay
4.9. ChIP-qPCR
5. Conclusions
Supplementary Materials
Author Contributions
Funding
Institutional Review Board Statement
Data Availability Statement
Conflicts of Interest
References
- Pang, Z.; Chen, J.; Wang, T.; Gao, C.; Li, Z.; Guo, L.; Xu, J.; Cheng, Y. Linking plant secondary metabolites and plant microbiomes: A Review. Front. Plant Sci. 2021, 12, 621276. [Google Scholar] [CrossRef] [PubMed]
- Tuskan, G.A.; Difazio, S.; Jansson, S.; Bohlmann, J.; Grigoriev, I.; Hellsten, U.; Putnam, N.; Ralph, S.; Rombauts, S.; Salamov, A.; et al. The genome of black cottonwood, Populus trichocarpa (Torr. & Gray). Science 2006, 313, 1596–1604. [Google Scholar] [PubMed]
- Wang, M.; Zhang, L.; Zhang, Z.; Li, M.; Wang, D.; Zhang, X.; Xi, Z.; Keefover-Ring, K.; Smart, L.B.; DiFazio, S.P.; et al. Phylogenomics of the genus Populus reveals extensive interspecific gene flow and balancing selection. New Phytol. 2019, 225, 1370–1382. [Google Scholar] [CrossRef] [PubMed]
- Huang, X.; Chen, S.; Peng, X.; Bae, E.-K.; Dai, X.; Liu, G.; Qu, G.; Ko, J.-H.; Lee, H.; Chen, S.; et al. An improved draft genome sequence of hybrid Populus alba × Populus glandulosa. J. Forestry Res. 2020, 32, 1663–1672. [Google Scholar] [CrossRef]
- Liu, Y.-J.; Wang, X.-R.; Zeng, Q.-Y. De novo assembly of white poplar genome and genetic diversity of white poplar population in Irtysh River basin in China. Sci. China Life Sci. 2019, 62, 609–618. [Google Scholar] [CrossRef] [PubMed]
- Ingvarsson, P.K.; Bernhardsson, C. Genome-wide signatures of environmental adaptation in European aspen (Populus tremula) under current and future climate conditions. Evo. Appl. 2019, 13, 132–142. [Google Scholar] [CrossRef] [PubMed]
- Lu, K.; Gong, H.; Yang, D.; Ye, M.; Fang, Q.; Zhang, X.-Y.; Wu, R. Genome-wide network analysis of above- and below-ground co-growth in Populus euphratica. Plant Phenomics 2024, 6, 131. [Google Scholar] [CrossRef] [PubMed]
- Sang, Y.; Long, Z.; Dan, X.; Feng, J.; Shi, T.; Jia, C.; Zhang, X.; Lai, Q.; Yang, G.; Zhang, H.; et al. Genomic insights into local adaptation and future climate-induced vulnerability of a keystone forest tree in East Asia. Nat. Commun. 2022, 13, 6541. [Google Scholar] [CrossRef] [PubMed]
- Zhang, L.; Zhao, J.; Bi, H.; Yang, X.; Zhang, Z.; Su, Y.; Li, Z.; Zhang, L.; Sanderson, B.J.; Liu, J.; et al. Bioinformatic analysis of chromatin organization and biased expression of duplicated genes between two poplars with a common whole-genome duplication. Hortic. Res. 2021, 8, 62. [Google Scholar] [CrossRef]
- Wei, Z.; Wei, H. Deciphering the intricate hierarchical gene regulatory network: Unraveling multi-level regulation and modifications driving secondary cell wall formation. Hortic. Res. 2024, 11, uhad281. [Google Scholar] [CrossRef]
- Zhou, G.K.; Zhong, R.; Himmelsbach, D.S.; McPhail, B.T.; Ye, Z.H. Molecular characterization of PoGT8D and PoGT43B, two secondary wall-associated glycosyltransferases in poplar. Plant Cell Physiol. 2007, 48, 689–699. [Google Scholar] [CrossRef] [PubMed]
- Zhan, X.; Chen, Z.; Chen, R.; Shen, C. Environmental and genetic factors involved in plant protection-associated secondary metabolite biosynthesis pathways. Front. Plant Sci. 2022, 13, 877304. [Google Scholar] [CrossRef]
- Wang, L.Q.; Li, Z.; Wen, S.S.; Wang, J.N.; Zhao, S.T.; Lu, M.Z. WUSCHEL-related homeobox gene PagWOX11/12a responds to drought stress by enhancing root elongation and biomass growth in poplar. J. Exp. Bot. 2020, 71, 1503–1513. [Google Scholar] [CrossRef] [PubMed]
- Wei, M.; Li, H.; Wang, Q.; Liu, R.; Yang, L.; Li, Q. Genome-wide identification and expression profiling of B3 transcription factor genes in Populus alba × Populus glandulosa. Front. Plant Sci. 2023, 14, 1193065. [Google Scholar] [CrossRef] [PubMed]
- Zhao, X.W.; Wang, Q.; Wang, D.; Guo, W.; Hu, M.X.; Liu, Y.L.; Zhou, G.K.; Chai, G.H.; Zhao, S.T.; Lu, M.Z. PagERF81 regulates lignin biosynthesis and xylem cell differentiation in poplar. J. Integr. Plant Biol. 2023, 65, 1134–1146. [Google Scholar] [CrossRef] [PubMed]
- He, H.; Song, X.Q.; Jiang, C.; Liu, Y.L.; Wang, D.; Wen, S.S.; Chai, G.H.; Zhao, S.T.; Lu, M.Z. The role of senescence-associated gene101 (PagSAG101a) in the regulation of secondary xylem formation in poplar. J. Integr. Plant Biol. 2022, 64, 73–86. [Google Scholar] [CrossRef] [PubMed]
- Bayram, Ö.; Braus, G.H. Coordination of secondary metabolism and development in fungi: The velvet familyof regulatory proteins. FEMS Microbiol. Rev. 2012, 36, 1–24. [Google Scholar] [CrossRef] [PubMed]
- Yang, L.; Zhao, X.; Ran, L.; Li, C.; Fan, D.; Luo, K. PtoMYB156 is involved in negative regulation of phenylpropanoid metabolism and secondary cell wall biosynthesis during wood formation in poplar. Sci. Rep. 2017, 7, srep41209. [Google Scholar] [CrossRef] [PubMed]
- Anjali; Kumar, S.; Korra, T.; Thakur, R.; Arutselvan, R.; Kashyap, A.S.; Nehela, Y.; Chaplygin, V.; Minkina, T.; Keswani, C. Role of plant secondary metabolites in defence and transcriptional regulation in response to biotic stress. Plant Stress. 2023, 8, 100154. [Google Scholar] [CrossRef]
- Han, X.; Zhao, Y.; Chen, Y.; Xu, J.; Jiang, C.; Wang, X.; Zhuo, R.; Lu, M.-Z.; Zhang, J. Lignin biosynthesis and accumulation in response to abiotic stresses in woody plants. For. Res. 2022, 2, 9. [Google Scholar] [CrossRef]
- Hu, J.; Su, H.; Cao, H.; Wei, H.; Fu, X.; Jiang, X.; Song, Q.; He, X.; Xu, C.; Luo, K. AUXIN RESPONSE FACTOR7 integrates gibberellin and auxin signaling via interactions between DELLA and AUX/IAA proteins to regulate cambial activity in poplar. Plant Cell 2022, 34, 2688–2707. [Google Scholar] [CrossRef]
- Cho, J.-S.; Nguyen, V.P.; Jeon, H.-W.; Kim, M.-H.; Eom, S.H.; Lim, Y.J.; Kim, W.-C.; Park, E.-J.; Choi, Y.-I.; Ko, J.-H.; et al. Overexpression of PtrMYB119, a R2R3-MYB transcription factor from Populus trichocarpa, promotes anthocyanin production in hybrid poplar. Tree Physiol. 2016, 36, 1162–1176. [Google Scholar] [CrossRef] [PubMed]
- Li, B.; Fan, R.; Guo, S.; Wang, P.; Zhu, X.; Fan, Y.; Chen, Y.; He, K.; Kumar, A.; Shi, J.; et al. The Arabidopsis MYB transcription factor, MYB111 modulates salt responses by regulating flavonoid biosynthesis. Environ. Exp. Bot. 2019, 166, 103807. [Google Scholar] [CrossRef]
- Ma, D.; Tang, H.; Reichelt, M.; Piirtola, E.-M.; Salminen, J.-P.; Gershenzon, J.; Constabel, C.P.; Zhao, Q. Poplar MYB117 promotes anthocyanin synthesis and enhances flavonoid B-ring hydroxylation by up-regulating the flavonoid 3′,5′-hydroxylase gene. J. Exp. Bot. 2021, 72, 3864–3880. [Google Scholar] [CrossRef] [PubMed]
- Wang, H.; Wang, X.; Song, W.; Bao, Y.; Jin, Y.; Jiang, C.; Wang, C.; Li, B.; Zhang, H. PdMYB118, isolated from a red leaf mutant of Populus deltoids, is a new transcription factor regulating anthocyanin biosynthesis in poplar. Plant Cell Rep. 2019, 38, 927–936. [Google Scholar] [CrossRef] [PubMed]
- Müller, N.A.; Kersten, B.; Leite Montalvão, A.P.; Mähler, N.; Bernhardsson, C.; Bräutigam, K.; Carracedo Lorenzo, Z.; Hoenicka, H.; Kumar, V.; Mader, M.; et al. A single gene underlies the dynamic evolution of poplar sex determination. Nat. Plants 2020, 6, 630–637. [Google Scholar] [CrossRef] [PubMed]
- Zhong, R.; Cui, D.; Ye, Z.H. Secondary cell wall biosynthesis. New Phytol. 2018, 221, 1703–1723. [Google Scholar] [CrossRef] [PubMed]
- Castillejo, C.; Waurich, V.; Wagner, H.; Ramos, R.; Oiza, N.; Muñoz, P.; Triviño, J.C.; Caruana, J.; Liu, Z.; Cobo, N.; et al. Allelic variation of MYB10 is the major force controlling natural variation in skin and flesh color in strawberry (Fragaria spp.) fruit. Plant Cell 2020, 32, 3723–3749. [Google Scholar] [CrossRef] [PubMed]
- Jiang, P.-F.; Lin, X.-Y.; Bian, X.-Y.; Zeng, Q.-Y.; Liu, Y.-J. Ectopic expression of Populus MYB10 promotes secondary cell wall thickening and inhibits anthocyanin accumulation. Plant Physiol. Biochem. 2022, 172, 24–32. [Google Scholar] [CrossRef]
- Lang, J.; Fu, Y.; Zhou, Y.; Cheng, M.; Deng, M.; Li, M.; Zhu, T.; Yang, J.; Guo, X.; Gui, L.; et al. Myb10-D confers PHS-3D resistance to pre-harvest sprouting by regulating NCED in ABA biosynthesis pathway of wheat. New Phytol. 2021, 230, 1940–1952. [Google Scholar] [CrossRef]
- Öhman, D.; Demedts, B.; Kumar, M.; Gerber, L.; Gorzsás, A.; Goeminne, G.; Hedenström, M.; Ellis, B.; Boerjan, W.; Sundberg, B. MYB103 is required for FERULATE-5-HYDROXYLASE expression and syringyl lignin biosynthesis in Arabidopsis stems. Plant J. 2012, 73, 63–76. [Google Scholar] [CrossRef] [PubMed]
- Luo, F.; Zhang, Q.; Xin, H.; Liu, H.; Yang, H.; Doblin, M.S.; Bacic, A.; Li, L. A Phytochrome B-PIF4-MYC2/MYC4 module inhibits secondary cell wall thickening in response to shaded light. Plant Commun. 2022, 3, 100416. [Google Scholar] [CrossRef] [PubMed]
- Ko, J.H.; Kim, W.C.; Han, K.H. Ectopic expression of MYB46 identifies transcriptional regulatory genes involved in secondary wall biosynthesis in Arabidopsis. Plant J. 2009, 60, 649–665. [Google Scholar] [CrossRef] [PubMed]
- Ko, J.H.; Jeon, H.W.; Kim, W.C.; Kim, J.Y.; Han, K.H. The MYB46/MYB83-mediated transcriptional regulatory programme is a gatekeeper of secondary wall biosynthesis. Ann. Bot. 2014, 114, 1099–1107. [Google Scholar] [CrossRef] [PubMed]
- Liu, H.; Gao, J.; Sun, J.; Li, S.; Zhang, B.; Wang, Z.; Zhou, C.; Sulis, D.B.; Wang, J.P.; Chiang, V.L.; et al. Dimerization of PtrMYB074 and PtrWRKY19 mediates transcriptional activation of PtrbHLH186 for secondary xylem development in Populus trichocarpa. New Phytol. 2022, 234, 918–933. [Google Scholar] [CrossRef]
- Jiao, B.; Zhao, X.; Lu, W.; Guo, L.; Luo, K. The R2R3 MYB transcription factor MYB189 negatively regulates secondary cell wall biosynthesis in Populus. Tree Physiol. 2019, 39, 1187–1200. [Google Scholar] [CrossRef]
- Luo, L.; Li, L. Molecular understanding of wood formation in trees. For. Res. 2022, 2, 5. [Google Scholar] [CrossRef]
- Chai, G.; Wang, Z.; Tang, X.; Yu, L.; Qi, G.; Wang, D.; Yan, X.; Kong, Y.; Zhou, G. R2R3-MYB gene pairs in Populus: Evolution and contribution to secondary wall formation and flowering time. J. Exp. Bot. 2014, 65, 4255–4269. [Google Scholar] [CrossRef]
- Käfer, E. Origins of translocations in Aspergillus nidulans. Genetics 1965, 52, 217–232. [Google Scholar] [CrossRef]
- Moon, H.; Lee, M.K.; Bok, I.; Bok, J.W.; Keller, N.P.; Yu, J.H. Unraveling the gene regulatory networks of the global regulators VeA and LaeA in Aspergillus nidulans. Microbiol. Spectr. 2023, 11, e0016623. [Google Scholar] [CrossRef]
- Zhang, Y.; Chen, S.; Xu, L.; Chu, S.; Yan, X.; Lin, L.; Wen, J.; Zheng, B.; Chen, S.; Li, Q. Transcription factor PagMYB31 positively regulates cambium activity and negatively regulates xylem development in poplar. Plant Cell 2024. online ahead of print. [Google Scholar] [CrossRef] [PubMed]
- Tang, F.; Chu, L.; Shu, W.; He, X.; Wang, L.; Lu, M. Selection and validation of reference genes for quantitative expression analysis of miRNAs and mRNAs in Poplar. Plant Methods 2019, 15, 35. [Google Scholar] [CrossRef] [PubMed]
- Li, Y.; Hu, Z.; Dong, Y.; Xie, Z. Overexpression of the cotton trihelix transcription factor GhGT23 in Arabidopsis mediates salt and drought stress tolerance by binding to GT and MYB promoter elements in stress-related genes. Front. Plant Sci. 2023, 14, 1144650. [Google Scholar] [CrossRef]
- Wang, J.; Zhou, H.; Zhao, Y.; Jiang, C.; Li, J.; Tang, F.; Liu, Y.; Zhao, S.; Hu, J.; Song, X.; et al. PagGRF12a interacts with PagGIF1b to regulate secondary xylem development through modulating PagXND1a expression in Populus alba × P. glandulosa. J. Integr. Plant Biol. 2021, 63, 1683–1694. [Google Scholar] [CrossRef] [PubMed]






| Gene ID | Length (bp) | Length (aa) | PI | MW (kDa) | Subcellular Location |
|---|---|---|---|---|---|
| Pag_A_036054-RA | 1923 | 640 | 11.99 | 66.98 | Nucleus |
| Pag_A_036057-RA | 1962 | 653 | 12.15 | 68.15 | Nucleus |
| Pag_A_037007-RA | 1986 | 661 | 12.15 | 69.07 | Nucleus |
| Pag_A_037045-RA | 1791 | 596 | 12.34 | 62.84 | Nucleus |
| Pag_A_037060-RA | 1962 | 653 | 12.2 | 69.04 | Nucleus |
| Pag_A_036660-RA | 1929 | 642 | 12.3 | 67.66 | Nucleus |
| Pag_A_037637-RA | 1839 | 612 | 12.28 | 64.73 | Nucleus |
| Pag_A_036891-RA | 1737 | 578 | 12.2 | 60.9 | Nucleus |
| Pag_A_037554-RA | 1767 | 588 | 12.08 | 61.8 | Nucleus |
| Pag_A_035083-RA | 2379 | 792 | 12.14 | 83.6 | Nucleus |
| Pag_A_036864-RA | 1656 | 551 | 12.34 | 58.62 | Nucleus |
| Pag_A_035064-RA | 1656 | 551 | 12.34 | 58.58 | Nucleus |
| Pag_A_037208-RA | 1650 | 549 | 12.21 | 58.46 | Nucleus |
| Pag_A_036525-RA | 1902 | 633 | 12.08 | 66.94 | Nucleus |
| Pag_A_036382-RA | 1191 | 396 | 12.67 | 41.73 | Nucleus |
| Pag_A_037547-RA | 1848 | 615 | 12.26 | 65.9 | Nucleus |
| Pag_A_036429-RA | 990 | 329 | 12.13 | 35.16 | Nucleus |
| Pag_A_037543-RA | 1881 | 626 | 12.38 | 66.15 | Nucleus |
| Pag_A_036646-RA | 1836 | 611 | 12.1 | 64.32 | Nucleus |
| Pag_A_037878-RA | 1098 | 365 | 12.47 | 38.2 | Nucleus |
Disclaimer/Publisher’s Note: The statements, opinions and data contained in all publications are solely those of the individual author(s) and contributor(s) and not of MDPI and/or the editor(s). MDPI and/or the editor(s) disclaim responsibility for any injury to people or property resulting from any ideas, methods, instructions or products referred to in the content. |
© 2024 by the authors. Licensee MDPI, Basel, Switzerland. This article is an open access article distributed under the terms and conditions of the Creative Commons Attribution (CC BY) license (https://creativecommons.org/licenses/by/4.0/).
Share and Cite
Hao, Y.; Yan, X.; Li, Q. Genome-Wide Identification and Expression Profiling of Velvet Complex Transcription Factors in Populus alba × Populus glandulosa. Int. J. Mol. Sci. 2024, 25, 3926. https://doi.org/10.3390/ijms25073926
Hao Y, Yan X, Li Q. Genome-Wide Identification and Expression Profiling of Velvet Complex Transcription Factors in Populus alba × Populus glandulosa. International Journal of Molecular Sciences. 2024; 25(7):3926. https://doi.org/10.3390/ijms25073926
Chicago/Turabian StyleHao, Yuanyuan, Xiaojing Yan, and Quanzi Li. 2024. "Genome-Wide Identification and Expression Profiling of Velvet Complex Transcription Factors in Populus alba × Populus glandulosa" International Journal of Molecular Sciences 25, no. 7: 3926. https://doi.org/10.3390/ijms25073926
APA StyleHao, Y., Yan, X., & Li, Q. (2024). Genome-Wide Identification and Expression Profiling of Velvet Complex Transcription Factors in Populus alba × Populus glandulosa. International Journal of Molecular Sciences, 25(7), 3926. https://doi.org/10.3390/ijms25073926

