Transcriptomic Analysis Reveals Intrinsic Abnormalities in Endometrial Polyps
Abstract
1. Introduction
2. Results
2.1. Physiological Parameters of the Subject
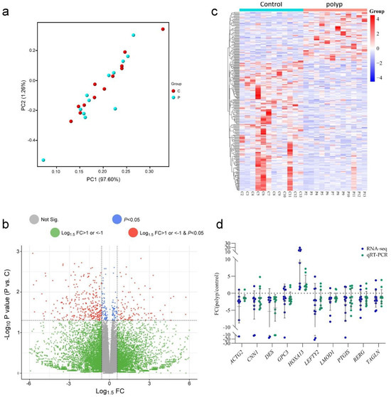
2.2. Transcriptome Analysis of Polyps and Adjacent Endometrium
2.3. Protein–Protein Interaction (PPI) Network Construction
2.4. Cytoscape Analysis and the Kyoto Encyclopedia of Genes and Genomes (KEGG) Pathway Analysis
3. Discussion
4. Materials and Methods
4.1. Sample Collection and Processing
4.2. RNA Extraction
4.3. RNA-seq
4.4. Bioinformatics Analysis
4.5. qRT-PCR
4.6. Statistical Analysis
5. Conclusions
Supplementary Materials
Author Contributions
Funding
Institutional Review Board Statement
Informed Consent Statement
Data Availability Statement
Conflicts of Interest
References
- American Association of Gynecologic Laparoscopists. AAGL Practice Report: Practice Guidelines for the Diagnosis and Management of Endometrial Polyps. J. Minim. Invasive Gynecol. 2012, 19, 3–10. [Google Scholar] [CrossRef] [PubMed]
 - Feng, M.; Zhang, T.; Ma, H. Progesterone Ameliorates the Endometrial Polyp by Modulating the Signaling Pathway of Wnt and Β-catenin via Regulating the Expression of H19 and MiR-152. J. Cell. Biochem. 2019, 120, 10164–10174. [Google Scholar] [CrossRef]
 - Silberstein, T.; Saphier, O.; Voorhis, B.; Plosker, S. Endometrial Polyps in Reproductive-Age Fertile and Infertile Women. Isr. Med. Assoc. J. 2006, 8, 192–195. [Google Scholar] [PubMed]
 - Check, J.H.; Bostick-Smith, C.A.; Choe, J.K.; Amui, J.; Brasile, D. Matched Controlled Study to Evaluate the Effect of Endometrial Polyps on Pregnancy and Implantation Rates Following In Vitro Fertilization-Embryo Transfer (IVF-ET). Clin. Exp. Obstet. Gynecol. 2011, 38, 206–208. [Google Scholar]
 - Afifi, K.; Anand, S.; Nallapeta, S.; Gelbaya, T.A. Management of Endometrial Polyps in Subfertile Women: A Systematic Review. Eur. J. Obstet. Gynecol. Reprod. Biol. 2010, 151, 117–121. [Google Scholar] [CrossRef]
 - Bese, T.; Vural, A.; Ozturk, M.; Dagistanli, F.; Demirkiran, F.; Tuncdemir, M.; Arvas, M.; Sanioglu, C.; Kosebay, D. The Effect of Long-Term Use of Progesterone Therapy on Proliferation and Apoptosis in Simple Endometrial Hyperplasia without Atypia. Int. J. Gynecol. Cancer 2006, 16, 809–813. [Google Scholar] [CrossRef] [PubMed]
 - Perez-Medina, T.; Bajo-Arenas, J.; Salazar, F.; Redondo, T.; Sanfrutos, L.; Alvarez, P.; Engels, V. Endometrial Polyps and Their Implication in the Pregnancy Rates of Patients Undergoing Intrauterine Insemination: A Prospective, Randomized Study. Hum. Reprod. 2005, 20, 1632–1635. [Google Scholar] [CrossRef]
 - Demirol, A.; Gurgan, T. Effect of Treatment of Intrauterine Pathologies with Office Hysteroscopy in Patients with Recurrent IVF Failure. Reprod. Biomed. Online 2004, 8, 590–594. [Google Scholar] [CrossRef] [PubMed]
 - Indraccolo, U.; Di Iorio, R.; Matteo, M.; Corona, G.; Greco, P.; Indraccolo, S.R. The Pathogenesis of Endometrial Polyps: A Systematic Semi-Quantitative Review. Eur. J. Gynaecol. Oncol. 2013, 34, 5–22. [Google Scholar]
 - Taylor, L.; Jackson, T.; Reid, J.; Duffy, S. The Differential Expression of Oestrogen Receptors, Progesterone Receptors, Bcl-2 and Ki67 in Endometrial Polyps. BJOG 2003, 110, 794–798. [Google Scholar] [CrossRef]
 - Richlin, S.; Ramachandran, S.; Shanti, A.; Murphy, A.; Parthasarathy, S. Glycodelin Levels in Uterine Flushings and in Plasma of Patients with Leiomyomas and Polyps: Implications for Implantation. Hum. Reprod. 2002, 17, 2742–2747. [Google Scholar] [CrossRef] [PubMed]
 - Inagaki, N.; Ung, L.; Otani, T.; Wilkinson, D.; Lopata, A. Uterine Cavity Matrix Metalloproteinases and Cytokines in Patients with Leiomyoma, Adenomyosis or Endometrial Polyp. Eur. J. Obstet. Gynecol. Reprod. Biol. 2004, 111, 197–203. [Google Scholar] [CrossRef]
 - Liu, Z.; Kuokkanen, S.; Pal, L. Steroid Hormone Receptor Profile of Premenopausal Endometrial Polyps. Reprod. Sci. 2010, 17, 377–383. [Google Scholar] [CrossRef] [PubMed]
 - Mulvany, M.; Aalkjaer, C. Structure and Function of Small Arteries. Physiol. Rev. 1990, 70, 921–961. [Google Scholar] [CrossRef]
 - Price, R.; Owens, G.; Skalak, T. Immunohistochemical Identification of Arteriolar Development Using Markers of Smooth Muscle Differentiation. Evidence That Capillary Arterialization Proceeds from Terminal Arterioles. Circ. Res. 1994, 75, 520–527. [Google Scholar] [CrossRef] [PubMed]
 - Rogers, P.; Abberton, K. Endometrial Arteriogenesis: Vascular Smooth Muscle Cell Proliferation and Differentiation during the Menstrual Cycle and Changes Associated with Endometrial Bleeding Disorders. Microsc. Res. Tech. 2003, 60, 412–419. [Google Scholar] [CrossRef]
 - Carmeliet, P. Mechanisms of Angiogenesis and Arteriogenesis. Nat. Med. 2000, 6, 389–395. [Google Scholar] [CrossRef]
 - DD, L.; Sastre, X.; Frid, M.; Glukhova, M.; Thiery, J.; Koteliansky, V.E. Expression of Smooth Muscle-Specific Proteins in Myoepithelium and Stromal Myofibroblasts of Normal and Malignant Human Breast Tissue. Proc. Natl. Acad. Sci. USA 1993, 90, 999–1003. [Google Scholar] [CrossRef]
 - Nehls, V.; Denzer, K.; Drenckhahn, D. Pericyte Involvement in Capillary Sprouting during Angiogenesis in Situ. Cell Tissue Res. 1992, 270, 469–474. [Google Scholar] [CrossRef]
 - Ortega, F.; Moreno-Navarrete, J.; Mercader, J.M.; Gómez-Serrano, M.; García-Santos, E.; Latorre, J.; Lluch, A.; Sabater-Masdeu, M.; Caballano-Infantes, E.; Rocio, G.-R.; et al. Cytoskeletal Transgelin 2 Contributes to Gender-Dependent Adipose Tissue Expandability and Immune Function. FASEB J. 2019, 33, fj.201900479R. [Google Scholar] [CrossRef]
 - Tanos, V.; Berry, K.; Seikkula, J.; Raad, E.; Stavroulis, A.; Sleiman, Z.; Campo, R.L.; Gordts, S. The Management of Polyps in Female Reproductive Organs. Int. J. Surg. 2017, 43, 7–16. [Google Scholar] [CrossRef] [PubMed]
 - Klaus, A.; Birchmeier, W. Wnt Signalling and Its Impact on Development and Cancer. Nat. Rev. Cancer 2008, 8, 387–398. [Google Scholar] [CrossRef]
 - Nusse, R. Wnt Signaling in Disease and in Development. Cell Res. 2005, 15, 28–32. [Google Scholar] [CrossRef] [PubMed]
 - Niehrs, C. The Complex World of WNT Receptor Signalling. Nat. Rev. Mol. Cell Biol. 2012, 13, 767–779. [Google Scholar] [CrossRef]
 - De, A. Wnt/Ca 2 Signaling Pathway: A Brief Overview. Acta Biochim. Biophys. Sin. 2011, 43, 745–756. [Google Scholar] [CrossRef] [PubMed]
 - Corada, M.; Nyqvist, D.; Orsenigo, F.; Caprini, A.; Giampietro, C.; Taketo, M.; Iruela-Arispe, L.; Adams, R.; Dejana, E. The Wnt/β-Catenin Pathway Modulates Vascular Remodeling and Specification by Upregulating Dll4/Notch Signaling. Dev. Cell 2010, 18, 938–949. [Google Scholar] [CrossRef]
 - Cheng, C.; Yeh, J.; Fan, T.-P.; Smith, S.; Charnock-Jones, D. Wnt5a-Mediated Non-Canonical Wnt Signalling Regulates Human Endothelial Cell Proliferation and Migration. Biochem. Biophys. Res. Commun. 2008, 365, 285–290. [Google Scholar] [CrossRef]
 - Descamps, B.; Sewduth, R.; Ferreira Tojais, N.; Jaspard, B.; Reynaud, A.; Sohet, F.; Lacolley, P.; Allières, C.; Lamazière, J.-M.D.; Moreau, C.; et al. Frizzled 4 Regulates Arterial Network Organization Through Noncanonical Wnt/Planar Cell Polarity Signaling. Circ. Res. 2012, 110, 47–58. [Google Scholar] [CrossRef]
 - Lobov, I.; Rao, S.; Carroll, T.; Vallance, J.; Ito, M.; Ondr, J.; Kurup, S.; Glass, D.; Patel, M.; Shu, W.; et al. WNT7b Mediates Macrophage-Induced Programmed Cell Death in Patterning of the Vasculature. Nature 2005, 437, 417–421. [Google Scholar] [CrossRef]
 - Stefater, J.; Lewkowich, I.; Rao, S.; Mariggi, G.; Carpenter, A.; Burr, A.; Fan, J.; Ajima, R.; Molkentin, J.; Williams, B.; et al. Regulation of Angiogenesis by a Non-Canonical Wnt-Flt1 Pathway in Myeloid Cells. Nature 2011, 474, 511–515. [Google Scholar] [CrossRef]
 - Scheel, C.; Eaton, E.; Li, S.; Chaffer, C.; Reinhardt, F.; Kah, K.-J.; Bell, G.; Guo, W.; Rubin, J.; Richardson, A.; et al. Paracrine and Autocrine Signals Induce and Maintain Mesenchymal and Stem Cell States in the Breast. Cell 2011, 145, 926–940. [Google Scholar] [CrossRef]
 - Bovolenta, P.; Esteve, P.; Ruiz, J.M.; Cisneros, E.; Lopez-Rios, J. Beyond Wnt Inhibition: New Functions of Secreted Frizzled-Related Proteins in Development and Disease. J. Cell Sci. 2008, 121, 737–746. [Google Scholar] [CrossRef]
 - Zeng, X.; Zhang, Y.; Xu, H.; Zhang, T.; Xue, Y.; An, R. Secreted Frizzled Related Protein 2 Modulates Epithelial–Mesenchymal Transition and Stemness via Wnt/β-Catenin Signaling in Choriocarcinoma. Cell. Physiol. Biochem. 2018, 50, 1815–1831. [Google Scholar] [CrossRef]
 - Kongkham, P.; Northcott, P.; Croul, S.; Smith, C.A.; Taylor, M.; Rutka, J. The SFRP Family of WNT Inhibitors Function as Novel Tumor Suppressor Genes Epigenetically Silenced in Medulloblastoma. Oncogene 2010, 29, 3017–3024. [Google Scholar] [CrossRef] [PubMed]
 - Castillo, L.; Tascón, R.; Lago Huvelle, M.; Novack, G.; Llorens, M.; dos Santos, A.; Shortrede, J.; Cabanillas, A.; Bal, E.; Labriola, L.; et al. Glypican-3 Induces a Mesenchymal to Epithelial Transition in Human Breast Cancer Cells. Oncotarget 2016, 7, 60133. [Google Scholar] [CrossRef] [PubMed]
 - Zhou, F.; Shang, W.; Yu, X.; Tian, J. Glypican-3: A Promising Biomarker for Hepatocellular Carcinoma Diagnosis and Treatment. Med. Res. Rev. 2018, 38, 741–767. [Google Scholar] [CrossRef] [PubMed]
 - Fernández, D.; Guereño, M.; Lago Huvelle, M.; Cercato, M.; Peters, M. Signaling Network Involved in the GPC3-Induced Inhibition of Breast Cancer Progression: Role of Canonical Wnt Pathway. J. Cancer Res. Clin. Oncol. 2018, 144, 2399–2418. [Google Scholar] [CrossRef] [PubMed]
 - Pegge, J.; Tatsinkam, A.J.; Rider, C.C.; Bell, E. Heparan Sulfate Proteoglycans Regulate BMP Signalling during Neural Crest Induction. Dev. Biol. 2020, 460, 108–114. [Google Scholar] [CrossRef] [PubMed]
 - Hu, J.; Yuan, R. The Expression Levels of Stem Cell Markers Importin13, c-Kit, CD146, and Telomerase Are Decreased in Endometrial Polyps. Med. Sci. Monit. 2011, 17, BR221–BR227. [Google Scholar] [CrossRef] [PubMed][Green Version]
 - Li, X.-H.; Lu, M.-Y.; Niu, J.-L.; Zhu, D.-Y.; Liu, B. CfDNA Methylation Profiles and T-Cell Differentiation in Women with Endometrial Polyps. Cells 2022, 11, 3989. [Google Scholar] [CrossRef] [PubMed]
 - Pereira, A.K.C.; Garcia, M.T.; Pinheiro, W.; Ejzenberg, D.; Soares, J.M., Jr.; Baracat, E.C. What Is the Influence of Cyclooxygenase-2 on Postmenopausal Endometrial Polyps? Climacteric 2015, 18, 498–502. [Google Scholar] [CrossRef] [PubMed]
 - Serhat, E.; Cogendez, E.; Selcuk, S.; Asoglu, M.; Arioglu, P.; Eren, S. Is There a Relationship between Endometrial Polyps and Obesity, Diabetes Mellitus, Hypertension? Arch. Gynecol. Obstet. 2014, 290, 937–941. [Google Scholar] [CrossRef] [PubMed]
 - Huang, D.W.; Sherman, B.T.; Lempicki, R.A. Bioinformatics Enrichment Tools: Paths toward the Comprehensive Functional Analysis of Large Gene Lists. Nucleic Acids Res. 2009, 37, 1–13. [Google Scholar] [CrossRef]
 - Almeida, T.; Quispe-Ricalde, M.; Montes de Oca Valero, F.; Foronda, P.; Hernandez Ferrer, M. A High-Throughput Open-Array QPCR Gene Panel to Identify Housekeeping Genes Suitable for Myometrium and Leiomyoma Expression Analysis. Gynecol. Oncol. 2014, 134, 138–143. [Google Scholar] [CrossRef]
 - Arrowsmith, S. Identification and Validation of Suitable Reference Genes for Quantitative Real-Time PCR Gene Expression Analysis in Pregnant Human Myometrium. Mol. Biol. Rep. 2021, 48, 413–423. [Google Scholar] [CrossRef]
 - Stocker, L.; Cagampang, F.; Cheong, Y. Identifying Stably Expressed Housekeeping Genes in the Endometrium of Fertile Women, Women with Recurrent Implantation Failure and Recurrent Miscarriages. Sci. Rep. 2017, 7, 14857. [Google Scholar] [CrossRef] [PubMed]
 




| GOID | Biological Process | p-Value | Gene Name | 
|---|---|---|---|
| Subcluster 1 | |||
| GO:060070 | canonical Wnt signaling pathway | 2.64 × 10−6 | WNT10B, SFRP5, DKKL1, GPC3, RSPO3, DKK1 | 
| GO:0007267 | cell–cell signaling | 1.33 × 10−4 | FGF17, GREM1, CCN5, CXCL14, IL17B, TSPAN32 | 
| GO:2000096 | positive regulation of Wnt signaling pathway, planar cell polarity pathway | 1.63 × 10−4 | GPC3, RSPO3, DKK1 | 
| GO:0030210 | heparin biosynthetic process | 2.48 × 10−4 | ANGPT1, NDST4, NDST3 | 
| GO:0090090 | negative regulation of canonical Wnt signaling pathway | 4.79 × 10−4 | GREM1, SFRP5, DKKL1, GPC3, DKK1 | 
| GO:0001707 | mesoderm formation | 2.31 × 10−3 | CRB2, BMP7, DKK1 | 
| GO:0030326 | embryonic limb morphogenesis | 2.75 × 10−3 | GREM1, BMP7, DKK1 | 
| GO:0030513 | positive regulation of BMP signaling pathway | 3.72 × 10−3 | CRB2, GATA6, GPC3 | 
| GO:0010862 | positive regulation of pathway-restricted SMAD protein phosphorylation | 5.24 × 10−3 | MSTN, LEFTY2, BMP7 | 
| GO:0007165 | signal transduction | 5.60 × 10−3 | FGF17, GREM1, RASSF10, SFRP5, TAGAP, CCN5, ITGB1BP2, CXCL14, IL17B | 
| Subcluster 2 | |||
| GO:0090131 | mesenchyme migration | 9.30 × 10−5 | ACTA2, ACTC1, ACTG2 | 
| GO:0030239 | myofibril assembly | 8.31 × 10−4 | LMOD1, PGM5, MYL9 | 
| GO:0007613 | memory | 2.62 × 10−3 | ITGA8, PAK6, SORCS3, SLC8A2 | 
| GO:0007154 | cell communication | 7.79 × 10−3 | GJC3, GJA3, SLC8A2 | 
| GO:0007612 | learning | 1.43 × 10−2 | PAK6, SORCS3, SLC8A2 | 
| GO:0030855 | epithelial cell differentiation | 3.89 × 10−2 | TAGLN, KRT36, AKR1C2 | 
| GO:0005513 | detection of calcium ion | 4.23 × 10−2 | KCNMB1, KCNMB2 | 
| GO:0006937 | regulation of muscle contraction | 4.23 × 10−2 | PPP1R12B, MYL9 | 
| GO:0007229 | integrin-mediated signaling pathway | 4.61 × 10−2 | ITGA10, ITGA8, LIMS2 | 
| GO:0006874 | cellular calcium ion homeostasis | 4.83 × 10−2 | PLN, ATP13A4, SLC8A2 | 
| Subcluster 3 | |||
| GO:0043269 | regulation of ion transmembrane transport | 4.60 × 10−3 | CACNB2, KCNB1, KCNQ4, SCN7A | 
| GO:0007166 | cell surface receptor signaling pathway | 8.07 × 10−3 | MARCO, ADGRG5, CD36, MS4A1, MCHR1 | 
| GO:0098900 | regulation of action potential | 9.63 × 10−3 | KCNB1, CD36 | 
| GO:0031622 | positive regulation of fever generation | 1.20 × 10−2 | PTGER3, PTGS2 | 
| GO:0070374 | positive regulation of ERK1 and ERK2 cascades | 1.80 × 10−2 | MARCO, GPR55, CD36, DRD2 | 
| GO:0007626 | locomotory behavior | 1.87 × 10−2 | SNAP25, ALDH1A3, DRD2 | 
| GO:0060013 | righting reflex | 2.15 × 10−2 | ALDH1A3, PCDH15 | 
| GO:0019371 | cyclooxygenase pathway | 2.15 × 10−2 | PTGIS, PTGS2 | 
| GO:0007200 | phospholipase C-activating G-protein coupled receptor signaling pathway | 2.21 × 10−2 | PTGER3, GPR55, DRD2 | 
| GO:0006911 | phagocytosis, engulfment | 3.20 × 10−2 | MARCO, CD36, HAVCR1 | 
Disclaimer/Publisher’s Note: The statements, opinions and data contained in all publications are solely those of the individual author(s) and contributor(s) and not of MDPI and/or the editor(s). MDPI and/or the editor(s) disclaim responsibility for any injury to people or property resulting from any ideas, methods, instructions or products referred to in the content.  | 
© 2024 by the authors. Licensee MDPI, Basel, Switzerland. This article is an open access article distributed under the terms and conditions of the Creative Commons Attribution (CC BY) license (https://creativecommons.org/licenses/by/4.0/).
Share and Cite
Chiu, C.S.-C.; Yeh, L.-Y.; Pan, S.-H.; Li, S.-H. Transcriptomic Analysis Reveals Intrinsic Abnormalities in Endometrial Polyps. Int. J. Mol. Sci. 2024, 25, 2557. https://doi.org/10.3390/ijms25052557
Chiu CS-C, Yeh L-Y, Pan S-H, Li S-H. Transcriptomic Analysis Reveals Intrinsic Abnormalities in Endometrial Polyps. International Journal of Molecular Sciences. 2024; 25(5):2557. https://doi.org/10.3390/ijms25052557
Chicago/Turabian StyleChiu, Christine Shan-Chi, Ling-Yu Yeh, Szu-Hua Pan, and Sheng-Hsiang Li. 2024. "Transcriptomic Analysis Reveals Intrinsic Abnormalities in Endometrial Polyps" International Journal of Molecular Sciences 25, no. 5: 2557. https://doi.org/10.3390/ijms25052557
APA StyleChiu, C. S.-C., Yeh, L.-Y., Pan, S.-H., & Li, S.-H. (2024). Transcriptomic Analysis Reveals Intrinsic Abnormalities in Endometrial Polyps. International Journal of Molecular Sciences, 25(5), 2557. https://doi.org/10.3390/ijms25052557
        
