A Sensitive and Transparent Method for Tumor-Informed Detection of Circulating Tumor DNA in Ovarian Cancer Using Whole-Genome Sequencing
Abstract
1. Introduction
2. Results
2.1. Clinical Data
2.2. Basic Noise Filtering in Tumor-Informed Plasma Analysis
2.3. Advanced Filtering with Different Approaches and ctDNA Signal Detection
2.4. Downsampling of Plasma
3. Discussion
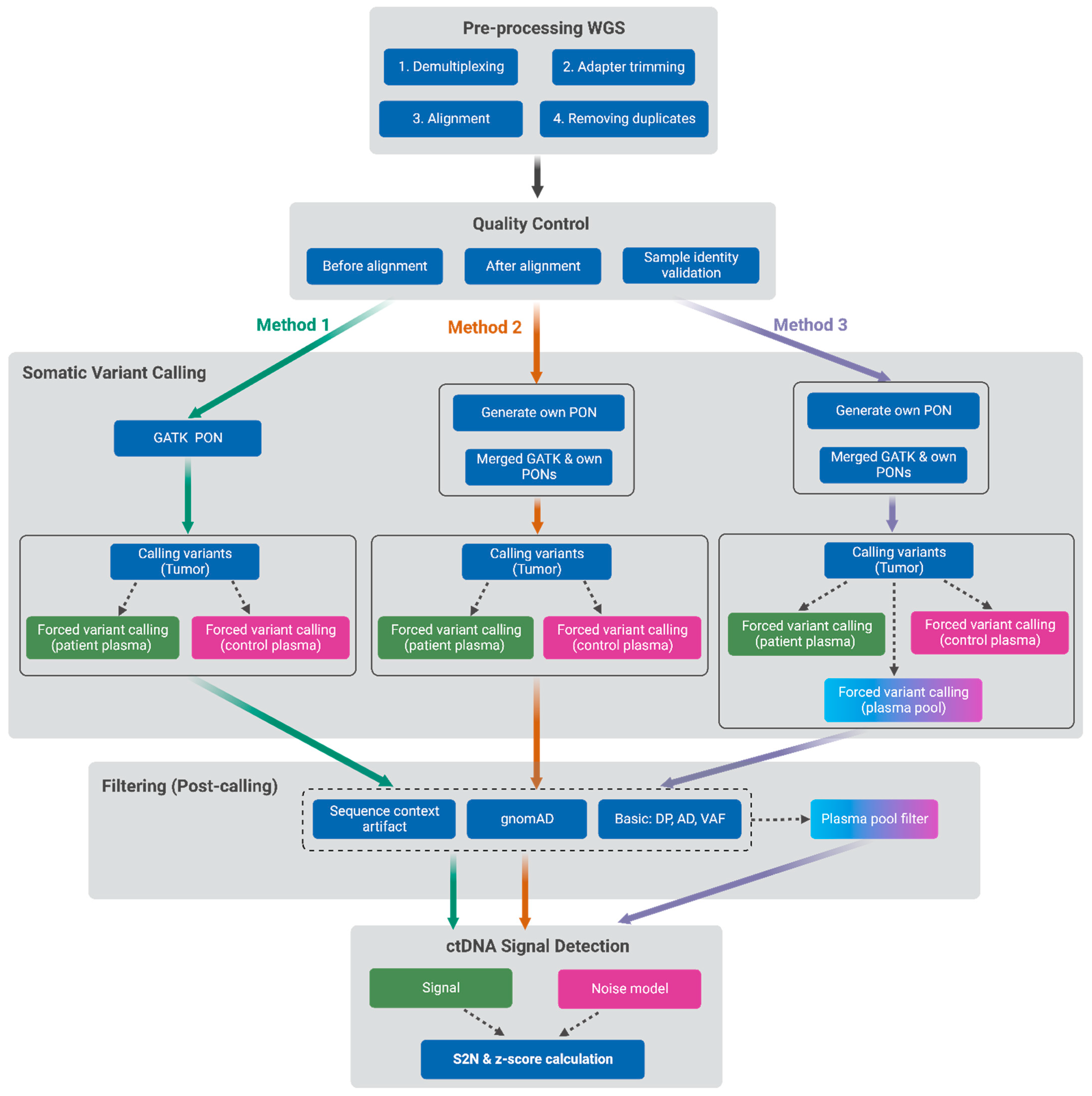
4. Materials and Methods
4.1. Inclusion of Patients
4.2. Sample Processing
4.3. Pre-Processing of WGS Data
4.4. Somatic Variant Calling
4.5. Different Methods for Filtering Variants
4.6. ctDNA Signal Detection
Supplementary Materials
Author Contributions
Funding
Institutional Review Board Statement
Informed Consent Statement
Data Availability Statement
Acknowledgments
Conflicts of Interest
References
- Crowley, E.; Di Nicolantonio, F.; Loupakis, F.; Bardelli, A. Liquid biopsy: Monitoring cancer-genetics in the blood. Nat. Rev. Clin. Oncol. 2013, 10, 472–484. [Google Scholar] [CrossRef] [PubMed]
- Siravegna, G.; Marsoni, S.; Siena, S.; Bardelli, A. Integrating liquid biopsies into the management of cancer. Nat. Rev. Clin. Oncol. 2017, 14, 531–548. [Google Scholar] [CrossRef] [PubMed]
- Zviran, A.; Schulman, R.C.; Shah, M.; Hill, S.T.K.; Deochand, S.; Khamnei, C.C.; Maloney, D.; Patel, K.; Liao, W.; Widman, A.J.; et al. Genome-wide cell-free DNA mutational integration enables ultra-sensitive cancer monitoring. Nat. Med. 2020, 26, 1114–1124. [Google Scholar] [CrossRef] [PubMed]
- Wan, J.C.M.; Heider, K.; Gale, D.; Murphy, S.; Fisher, E.; Mouliere, F.; Ruiz-Valdepenas, A.; Santonja, A.; Morris, J.; Chandrananda, D.; et al. ctDNA monitoring using patient-specific sequencing and integration of variant reads. Sci. Transl. Med. 2020, 12, eaaz8084. [Google Scholar] [CrossRef] [PubMed]
- Santonja, A.; Cooper, W.N.; Eldridge, M.D.; Edwards, P.A.W.; Morris, J.A.; Edwards, A.R.; Zhao, H.; Heider, K.; Couturier, D.L.; Vijayaraghavan, A.; et al. Comparison of tumor-informed and tumor-naïve sequencing assays for ctDNA detection in breast cancer. EMBO Mol. Med. 2023, 15, e16505. [Google Scholar] [CrossRef]
- Bae, M.; Kim, G.; Lee, T.R.; Ahn, J.M.; Park, H.; Park, S.R.; Song, K.B.; Jun, E.; Oh, D.; Lee, J.W.; et al. Integrative modeling of tumor genomes and epigenomes for enhanced cancer diagnosis by cell-free DNA. Nat. Commun. 2023, 14, 2017. [Google Scholar] [CrossRef]
- Widman, A.J.; Shah, M.; Frydendahl, A.; Halmos, D.; Khamnei, C.C.; Øgaard, N.; Rajagopalan, S.; Arora, A.; Deshpande, A.; Hooper, W.F.; et al. Ultrasensitive plasma-based monitoring of tumor burden using machine-learning-guided signal enrichment. Nat. Med. 2024, 30, 1655–1666. [Google Scholar] [CrossRef]
- Bak, S.E.; Kim, H.; Ho, J.Y.; Cho, E.-H.; Lee, J.; Youn, S.M.; Park, S.-W.; Han, M.-R.; Hur, S.Y.; Lee, S.J.; et al. Shallow Whole-Genome Sequencing of Cell-Free DNA (cfDNA) Detects Epithelial Ovarian Cancer and Predicts Patient Prognosis. Cancers 2023, 15, 530. [Google Scholar] [CrossRef]
- Braicu, E.I.; du Bois, A.; Sehouli, J.; Beck, J.; Prader, S.; Kulbe, H.; Eiben, B.; Harter, P.; Traut, A.; Pietzner, K.; et al. Cell-Free-DNA-Based Copy Number Index Score in Epithelial Ovarian Cancer-Impact for Diagnosis and Treatment Monitoring. Cancers 2021, 14, 168. [Google Scholar] [CrossRef]
- Sabatier, R.; Garnier, S.; Guille, A.; Carbuccia, N.; Pakradouni, J.; Adelaide, J.; Provansal, M.; Cappiello, M.; Rousseau, F.; Chaffanet, M.; et al. Whole-genome/exome analysis of circulating tumor DNA and comparison to tumor genomics from patients with heavily pre-treated ovarian cancer: Subset analysis of the PERMED-01 trial. Front. Oncol. 2022, 12, 946257. [Google Scholar] [CrossRef]
- Zhou, H.; Zhang, X.; Liu, Q.; Yang, J.; Bai, J.; Yin, M.; Cao, D.; Zhang, Q.; Zheng, L. Can circulating cell free DNA be a promising marker in ovarian cancer?–a genome-scale profiling study in a single institution. J. Ovarian Res. 2023, 16, 11. [Google Scholar] [CrossRef] [PubMed]
- Sung, H.; Ferlay, J.; Siegel, R.L.; Laversanne, M.; Soerjomataram, I.; Jemal, A.; Bray, F. Global Cancer Statistics 2020: GLOBOCAN Estimates of Incidence and Mortality Worldwide for 36 Cancers in 185 Countries. CA Cancer J. Clin. 2021, 71, 209–249. [Google Scholar] [CrossRef] [PubMed]
- Momenimovahed, Z.; Tiznobaik, A.; Taheri, S.; Salehiniya, H. Ovarian cancer in the world: Epidemiology and risk factors. Int. J. Women’s Health 2019, 11, 287–299. [Google Scholar] [CrossRef] [PubMed]
- Berek, J.S.; Renz, M.; Kehoe, S.; Kumar, L.; Friedlander, M. Cancer of the ovary, fallopian tube, and peritoneum: 2021 update. Int. J. Gynecol. Obstet. 2021, 155, 61–85. [Google Scholar] [CrossRef]
- Ray-Coquard, I.; Leary, A.; Pignata, S.; Cropet, C.; González-Martín, A.; Marth, C.; Nagao, S.; Vergote, I.; Colombo, N.; Mäenpää, J.; et al. Olaparib plus bevacizumab first-line maintenance in ovarian cancer: Final overall survival results from the PAOLA-1/ENGOT-ov25 trial. ESMO Ann. Oncol. 2023, 34, 681–692. [Google Scholar] [CrossRef]
- World Ovarian Cancer Coalition. The World Ovarian Cancer Coalition Atlas. Available online: https://worldovariancancercoalition.org/wp-content/uploads/2018/10/THE-WORLD-OVARIAN-CANCER-COALITION-ATLAS-2018.pdf (accessed on 15 June 2023).
- Diehl, F.; Schmidt, K.; Choti, M.A.; Romans, K.; Goodman, S.; Li, M.; Thornton, K.; Agrawal, N.; Sokoll, L.; Szabo, S.A.; et al. Circulating mutant DNA to assess tumor dynamics. Nat. Med. 2008, 14, 985–990. [Google Scholar] [CrossRef]
- Lex, A.; Gehlenborg, N.; Strobelt, H.; Vuillemot, R.; Pfister, H. UpSet: Visualization of Intersecting Sets. IEEE Trans. Vis. Comput. Graph. 2014, 20, 1983–1992. [Google Scholar] [CrossRef]
- Illumina. Available online: https://support.illumina.com/sequencing/sequencing_software/bcl2fastq-conversion-software.html (accessed on 9 December 2024).
- Jiang, H.; Lei, R.; Ding, S.-W.; Zhu, S. Skewer: A fast and accurate adapter trimmer for next-generation sequencing paired-end reads. BMC Bioinform. 2014, 15, 182. [Google Scholar] [CrossRef]
- Burrows-Wheeler Aligner. Available online: https://bio-bwa.sourceforge.net/ (accessed on 9 December 2024).
- GATK. Available online: https://gatk.broadinstitute.org/hc/en-us/articles/5358884334747-SortSam-Picard (accessed on 9 December 2024).
- GATK. Available online: https://gatk.broadinstitute.org/hc/en-us/articles/5358880192027-MarkDuplicates-Picard (accessed on 9 December 2024).
- Andrews, S. FastQC: A Quality Control Tool for High Throughput Sequence Data. Available online: http://www.bioinformatics.babraham.ac.uk/projects/fastqc/ (accessed on 9 December 2024).
- Okonechnikov, K.; Conesa, A.; García-Alcalde, F. Qualimap 2: Advanced multi-sample quality control for high-throughput sequencing data. Bioinformatics 2015, 32, 292–294. [Google Scholar] [CrossRef]
- Ewels, P.; Magnusson, M.; Lundin, S.; Käller, M. MultiQC: Summarize analysis results for multiple tools and samples in a single report. Bioinformatics 2016, 32, 3047–3048. [Google Scholar] [CrossRef]
- Lee, S.; Lee, S.; Ouellette, S.; Park, W.-Y.; Lee, E.A.; Park, P.J. NGSCheckMate: Software for validating sample identity in next-generation sequencing studies within and across data types. Nucleic Acids Res. 2017, 45, e103. [Google Scholar] [CrossRef] [PubMed]
- GATK. Available online: https://gatk.broadinstitute.org/hc/en-us/articles/5358860680987-DownsampleSam-Picard (accessed on 9 December 2024).
- Benjamin, D.; Sato, T.; Cibulskis, K.; Getz, G.; Stewart, C.; Lichtenstein, L. Calling Somatic SNVs and Indels with Mutect2. bioRxiv 2019. [Google Scholar] [CrossRef]
- GoldenHelix. Available online: https://www.goldenhelix.com/products/VarSeq/ (accessed on 9 December 2024).






| Patient Data | Number of Patients (9) | Number of Controls (9) |
|---|---|---|
| Pathology | ||
| HGSC | 9 | |
| Serous adenoma | 4 | |
| Mucinous adenoma | 1 | |
| Fibroma | 1 | |
| Other | 3 | |
| Age at diagnosis (years) | ||
| <65 | 6 | 6 |
| ≥65 | 3 | 3 |
| FIGO stage | ||
| I | 2 | NA |
| II | 1 | NA |
| III | 3 | NA |
| IV | 3 | NA |
Disclaimer/Publisher’s Note: The statements, opinions and data contained in all publications are solely those of the individual author(s) and contributor(s) and not of MDPI and/or the editor(s). MDPI and/or the editor(s) disclaim responsibility for any injury to people or property resulting from any ideas, methods, instructions or products referred to in the content. |
© 2024 by the authors. Licensee MDPI, Basel, Switzerland. This article is an open access article distributed under the terms and conditions of the Creative Commons Attribution (CC BY) license (https://creativecommons.org/licenses/by/4.0/).
Share and Cite
Thusgaard, C.F.; Sadegh, S.; Jochumsen, K.M.; Kruse, T.A.; Thomassen, M. A Sensitive and Transparent Method for Tumor-Informed Detection of Circulating Tumor DNA in Ovarian Cancer Using Whole-Genome Sequencing. Int. J. Mol. Sci. 2024, 25, 13349. https://doi.org/10.3390/ijms252413349
Thusgaard CF, Sadegh S, Jochumsen KM, Kruse TA, Thomassen M. A Sensitive and Transparent Method for Tumor-Informed Detection of Circulating Tumor DNA in Ovarian Cancer Using Whole-Genome Sequencing. International Journal of Molecular Sciences. 2024; 25(24):13349. https://doi.org/10.3390/ijms252413349
Chicago/Turabian StyleThusgaard, Christine Fribert, Sepideh Sadegh, Kirsten Marie Jochumsen, Torben Arvid Kruse, and Mads Thomassen. 2024. "A Sensitive and Transparent Method for Tumor-Informed Detection of Circulating Tumor DNA in Ovarian Cancer Using Whole-Genome Sequencing" International Journal of Molecular Sciences 25, no. 24: 13349. https://doi.org/10.3390/ijms252413349
APA StyleThusgaard, C. F., Sadegh, S., Jochumsen, K. M., Kruse, T. A., & Thomassen, M. (2024). A Sensitive and Transparent Method for Tumor-Informed Detection of Circulating Tumor DNA in Ovarian Cancer Using Whole-Genome Sequencing. International Journal of Molecular Sciences, 25(24), 13349. https://doi.org/10.3390/ijms252413349

