Role of Acyl-CoA Thioesterase 7 in Regulating Fatty Acid Metabolism and Its Contribution to the Onset and Progression of Bovine Clinical Mastitis
Abstract
1. Introduction
2. Results
2.1. Identification of Candidate DEPs Related to FA Synthesis or Metabolism Based on GO Terms
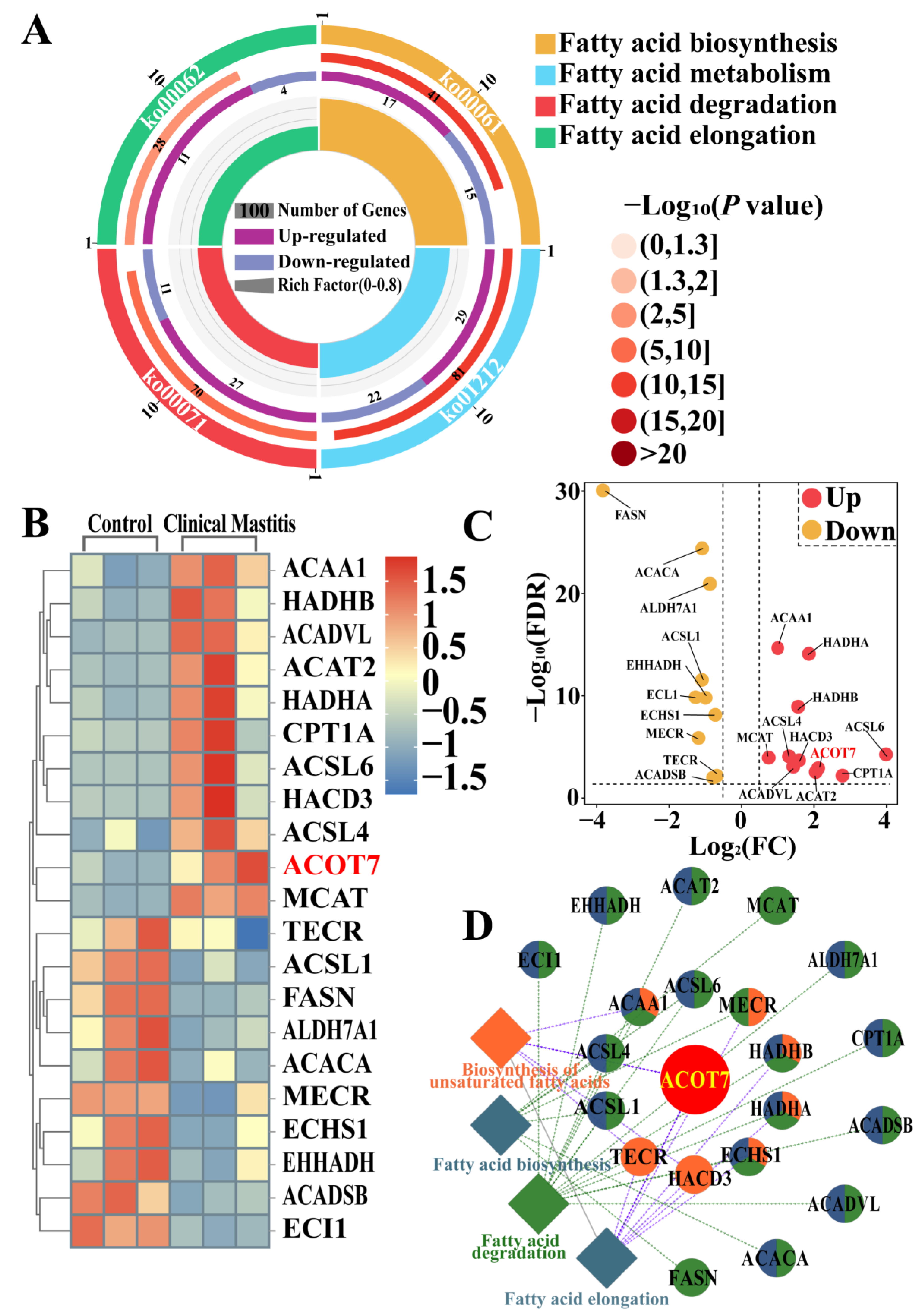
2.2. Identification of Candidate DEPs Related to FA Synthesis or Metabolism in the Pathways
2.3. Identification of Core DEPs Related to FA Synthesis or Metabolism Based on Conjoint Analysis of BPs and Pathways
2.4. Morphological Observation and Distribution Analysis of ACOT7 in Bovine Mammary Tissue
2.5. Co-Localization Analysis of ACOT7 Protein in Bovine Mammary Tissue
2.6. ACOT7 mRNA and Protein Expression Patterns in Bovine Mammary Tissue
3. Discussion
4. Materials and Methods
4.1. Tissue Sample Preparation
4.2. Bioinformatic Analysis
4.3. Histochemistry Staining
4.4. Immunohistochemistry Staining (IHC)
4.5. Immunofluorescence Staining (IF)
4.6. RNA Extraction, cDNA Synthesis, and qRT-PCR Detection
4.7. Western Blotting
4.8. Statistical Analysis
5. Conclusions
Supplementary Materials
Author Contributions
Funding
Institutional Review Board Statement
Informed Consent Statement
Data Availability Statement
Acknowledgments
Conflicts of Interest
References
- Sordillo, L.M.; Contreras, G.A.; Aitken, S.L. Metabolic Factors Affecting the Inflammatory Response of Periparturient Dairy Cows. Anim. Health Res. Rev. 2009, 10, 53–63. [Google Scholar] [CrossRef] [PubMed]
- Zhang, H.; Shen, Z.; Yang, Z.; Jiang, H.; Chu, S.; Mao, Y.; Li, M.; Chen, Z.; Aboragah, A.; Loor, J.J.; et al. Abundance of Solute Carrier Family 27 Member 6 (SLC27A6) in the Bovine Mammary Gland Alters Fatty Acid Metabolism. Food Funct. 2021, 12, 4909–4920. [Google Scholar] [CrossRef] [PubMed]
- Marshall, J.C. Lipopolysaccharide: An Endotoxin or an Exogenous Hormone? Clin. Infect. Dis. 2005, 41, S470–S480. [Google Scholar] [CrossRef]
- Luo, Y.; Kong, Z.; Yang, B.; He, F.; Huan, C.; Li, J.; Yi, K. Relationship between Microflora Changes and Mammary Lipid Metabolism in Dairy Cows with Mastitis. Animals 2023, 13, 2773. [Google Scholar] [CrossRef]
- Wang, Y.; Nan, X.; Zhao, Y.; Jiang, L.; Wang, H.; Zhang, F.; Hua, D.; Liu, J.; Yang, L.; Yao, J.; et al. Discrepancies among Healthy, Subclinical Mastitic, and Clinical Mastitic Cows in Fecal Microbiome and Metabolome and Serum Metabolome. J. Dairy Sci. 2022, 105, 7668–7688. [Google Scholar] [CrossRef]
- Calder, P.C. Marine Omega-3 Fatty Acids and Inflammatory Processes: Effects, Mechanisms and Clinical Relevance. Biochim. Biophys. Acta (BBA) Mol. Cell Biol. Lipids 2015, 1851, 469–484. [Google Scholar] [CrossRef] [PubMed]
- Li, L.; Tang, W.; Zhao, M.; Gong, B.; Cao, M.; Li, J. Study on the Regulation Mechanism of Lipopolysaccharide on Oxidative Stress and Lipid Metabolism of Bovine Mammary Epithelial Cells. Physiol. Res. 2021, 70, 777–785. [Google Scholar] [CrossRef]
- Calder, P.C. Long-Chain Fatty Acids and Inflammation. Proc. Nutr. Soc. 2012, 71, 284–289. [Google Scholar] [CrossRef]
- Esposito, G.; Irons, P.C.; Webb, E.C.; Chapwanya, A. Interactions between Negative Energy Balance, Metabolic Diseases, Uterine Health and Immune Response in Transition Dairy Cows. Anim. Reprod. Sci. 2014, 144, 60–71. [Google Scholar] [CrossRef]
- Vinolo, M.A.R.; Rodrigues, H.G.; Nachbar, R.T.; Curi, R. Regulation of Inflammation by Short Chain Fatty Acids. Nutrients 2011, 3, 858–876. [Google Scholar] [CrossRef]
- Akhtar, M.; Naqvi, S.U.-A.-S.; Liu, Q.; Pan, H.; Ma, Z.; Kong, N.; Chen, Y.; Shi, D.; Kulyar, M.F.-E.-A.; Khan, J.A.; et al. Short Chain Fatty Acids (SCFAs) Are the Potential Immunomodulatory Metabolites in Controlling Staphylococcus aureus-Mediated Mastitis. Nutrients 2022, 14, 3687. [Google Scholar] [CrossRef]
- Chait, A.; Kim, F. Saturated Fatty Acids and Inflammation: Who Pays the Toll? Arterioscler. Thromb. Vasc. Biol. 2010, 30, 692–693. [Google Scholar] [CrossRef] [PubMed]
- Rocha, D.M.; Caldas, A.P.; Oliveira, L.L.; Bressan, J.; Hermsdorff, H.H. Saturated Fatty Acids Trigger TLR4-Mediated Inflammatory Response. Atherosclerosis 2016, 244, 211–215. [Google Scholar] [CrossRef] [PubMed]
- Rogero, M.; Calder, P. Obesity, Inflammation, Toll-Like Receptor 4 and Fatty Acids. Nutrients 2018, 10, 432. [Google Scholar] [CrossRef] [PubMed]
- Aitken, S.L.; Corl, C.M.; Sordillo, L.M. Immunopathology of Mastitis: Insights into Disease Recognition and Resolution. J. Mammary Gland. Biol. Neoplasia 2011, 16, 291–304. [Google Scholar] [CrossRef] [PubMed]
- Ingvartsen, K.L.; Moyes, K. Nutrition, Immune Function and Health of Dairy Cattle. Animal 2013, 7, 112–122. [Google Scholar] [CrossRef]
- Wang, Z.; Wang, Q.; Tang, C.; Yuan, J.; Luo, C.; Li, D.; Xie, T.; Sun, X.; Zhang, Y.; Yang, Z.; et al. Medium Chain Fatty Acid Supplementation Improves Animal Metabolic and Immune Status during the Transition Period: A Study on Dairy Cattle. Front. Immunol. 2023, 14, 1018867. [Google Scholar] [CrossRef]
- Forwood, J.K.; Thakur, A.S.; Guncar, G.; Marfori, M.; Mouradov, D.; Meng, W.; Robinson, J.; Huber, T.; Kellie, S.; Martin, J.L.; et al. Structural Basis for Recruitment of Tandem Hotdog Domains in Acyl-CoA Thioesterase 7 and Its Role in Inflammation. Proc. Natl. Acad. Sci. USA 2007, 104, 10382–10387. [Google Scholar] [CrossRef]
- Jung, S.H.; Lee, H.C.; Hwang, H.J.; Park, H.A.; Moon, Y.-A.; Kim, B.C.; Lee, H.M.; Kim, K.P.; Kim, Y.-N.; Lee, B.L.; et al. Acyl-CoA Thioesterase 7 Is Involved in Cell Cycle Progression via Regulation of PKCζ–P53–P21 Signaling Pathway. Cell Death Dis. 2017, 8, e2793. [Google Scholar] [CrossRef]
- Wall, V.Z.; Barnhart, S.; Kramer, F.; Kanter, J.E.; Vivekanandan-Giri, A.; Pennathur, S.; Bolego, C.; Ellis, J.M.; Gijón, M.A.; Wolfgang, M.J.; et al. Inflammatory Stimuli Induce Acyl-CoA Thioesterase 7 and Remodeling of Phospholipids Containing Unsaturated Long (≥C20)-Acyl Chains in Macrophages [S]. J. Lipid Res. 2017, 58, 1174–1185. [Google Scholar] [CrossRef]
- Ma, N.; Wei, G.; Zhang, H.; Dai, H.; Roy, A.C.; Shi, X.; Chang, G.; Shen, X. Cis-9, Trans-11 CLA Alleviates Lipopolysaccharide-Induced Depression of Fatty Acid Synthesis by Inhibiting Oxidative Stress and Autophagy in Bovine Mammary Epithelial Cells. Antioxidants 2021, 11, 55. [Google Scholar] [CrossRef] [PubMed]
- Kuhla, B.; Metges, C.C. Proteomic Tools Help Understanding the Metabolic Adaptation to Negative Energy Balance in Dairy Cows. In Energy and Protein Metabolism and Nutrition in Sustainable Animal Production, Proceedings of the 4th International Symposium on Energy and Protein Metabolism and Nutrition, Sacramento, CA, USA, 9–12 September 2013; Oltjen, J.W., Kebreab, E., Lapierre, H., Eds.; Academic Publishers: Wageningen, The Netherlands, 2013; pp. 213–221. ISBN 978-90-8686-781-3. [Google Scholar]
- Abiso, M.; Yohannes, B.; Alemu, B. Combating Negative Effect of Negative Energy Balance in Dairy Cows: Comprehensive Review. Approaches Poult. Dairy Vet. Sci. 2019, 6, 1–6. [Google Scholar] [CrossRef]
- Wang, Z.; Hou, X.; Shang, G.; Deng, G.; Luo, K.; Peng, M. Exploring Fatty Acid β-Oxidation Pathways in Bacteria: From General Mechanisms to DSF Signaling and Pathogenicity in Xanthomonas. Curr. Microbiol. 2024, 81, 336. [Google Scholar] [CrossRef] [PubMed]
- Corrêa, R.O.; Vieira, A.; Sernaglia, E.M.; Lancellotti, M.; Vieira, A.T.; Avila-Campos, M.J.; Rodrigues, H.G.; Vinolo, M.A.R. Bacterial Short-Chain Fatty Acid Metabolites Modulate the Inflammatory Response against Infectious Bacteria. Cell. Microbiol. 2017, 19, e12720. [Google Scholar] [CrossRef] [PubMed]
- Jeong, H.Y.; Moon, Y.S.; Cho, K.K. ω-6 and ω-3 Polyunsaturated Fatty Acids: Inflammation, Obesity and Foods of Animal Resources. Food Sci. Anim. Resour. 2024, 44, 988–1010. [Google Scholar] [CrossRef]
- Mavangira, V.; Gandy, J.C.; Zhang, C.; Ryman, V.E.; Jones, A.D.; Sordillo, L.M. Polyunsaturated Fatty Acids Influence Differential Biosynthesis of Oxylipids and Other Lipid Mediators during Bovine Coliform Mastitis. J. Dairy Sci. 2015, 98, 6202–6215. [Google Scholar] [CrossRef]
- Atroshi, F.; Rizzo, A.; Kangasniemi, R.; Sankari, S.; Työppönen, T.; Österman, T.; Parantainen, J. Role of Plasma Fatty Acids, Prostaglandins and Antioxidant Balance in Bovine Mastitis. J. Vet. Med. Ser. A 1989, 36, 702–711. [Google Scholar] [CrossRef]
- Jannas-Vela, S.; Espinosa, A.; Candia, A.A.; Flores-Opazo, M.; Peñailillo, L.; Valenzuela, R. The Role of Omega-3 Polyunsaturated Fatty Acids and Their Lipid Mediators on Skeletal Muscle Regeneration: A Narrative Review. Nutrients 2023, 15, 871. [Google Scholar] [CrossRef]
- Erridge, C.; Samani, N.J. Saturated Fatty Acids Do Not Directly Stimulate Toll-Like Receptor Signaling. Arterioscler. Thromb. Vasc. Biol. 2009, 29, 1944–1949. [Google Scholar] [CrossRef]
- Anderson, E.K.; Hill, A.A.; Hasty, A.H. Stearic Acid Accumulation in Macrophages Induces Toll-like Receptor 4/2-Independent Inflammation Leading to Endoplasmic Reticulum Stress-Mediated Apoptosis. Arterioscler. Thromb. Vasc. Biol. 2012, 32, 1687–1695. [Google Scholar] [CrossRef]
- Lancaster, G.I.; Langley, K.G.; Berglund, N.A.; Kammoun, H.L.; Reibe, S.; Estevez, E.; Weir, J.; Mellett, N.A.; Pernes, G.; Conway, J.R.W.; et al. Evidence That TLR4 Is Not a Receptor for Saturated Fatty Acids but Mediates Lipid-Induced Inflammation by Reprogramming Macrophage Metabolism. Cell Metab. 2018, 27, 1096–1110.e5. [Google Scholar] [CrossRef] [PubMed]
- Huma, Z.I.; Sharma, N.; Kour, S.; Tandon, S.; Guttula, P.K.; Kour, S.; Singh, A.K.; Singh, R.; Gupta, M.K. Putative Biomarkers for Early Detection of Mastitis in Cattle. Anim. Prod. Sci. 2020, 60, 1721–1736. [Google Scholar] [CrossRef]
- Ceciliani, F.; Lecchi, C.; Urh, C.; Sauerwein, H. Proteomics and Metabolomics Characterizing the Pathophysiology of Adaptive Reactions to the Metabolic Challenges during the Transition from Late Pregnancy to Early Lactation in Dairy Cows. J. Proteom. 2018, 178, 92–106. [Google Scholar] [CrossRef]
- Delosière, M.; Bernard, L.; Viala, D.; Fougère, H.; Bonnet, M. Milk and Plasma Proteomes from Cows Facing Diet-Induced Milk Fat Depression Are Related to Immunity, Lipid Metabolism and Inflammation. Animal 2023, 17, 100822. [Google Scholar] [CrossRef] [PubMed]
- Cecchinato, A.; Macciotta, N.P.P.; Mele, M.; Tagliapietra, F.; Schiavon, S.; Bittante, G.; Pegolo, S. Genetic and Genomic Analyses of Latent Variables Related to the Milk Fatty Acid Profile, Milk Composition, and Udder Health in Dairy Cattle. J. Dairy Sci. 2019, 102, 5254–5265. [Google Scholar] [CrossRef] [PubMed]
- Xie, X.; Chen, C.; Feng, S.; Zuo, S.; Zhao, X.; Li, H. Acyl-CoA Thioesterase 7 Is Transcriptionally Activated by Krüppel-Like Factor 13 and Promotes the Progression of Hepatocellular Carcinoma. J. Hepatocell. Carcinoma 2021, 8, 1623–1641. [Google Scholar] [CrossRef]
- Cook, H.W. Chapter 5—Fatty Acid Desaturation and Chain Elongation in Eukaryotes. In New Comprehensive Biochemistry; Vance, D.E., Vance, J.E., Eds.; Biochemistry of Lipids, Lipoproteins and Membranes; Elsevier: Amsterdam, The Netherlands, 1996; Volume 31, pp. 129–152. [Google Scholar]
- Hogan, J.S.; Smith, K.L.; Todhunter, D.A.; Schoenberger, P.S. Growth Responses of Environmental Mastitis Pathogens to Long-Chain Fatty Acids1. J. Dairy Sci. 1988, 71, 245–249. [Google Scholar] [CrossRef] [PubMed]
- Feng, J.; Wang, Q.; Yang, W.; Liu, J.; Gao, M.-Q. Omega-3 Polyunsaturated Fatty Acids Ameliorated Inflammatory Response of Mammary Epithelial Cells and Mammary Gland Induced by Lipopolysaccharide. Acta Biochim. Biophys. Sin. 2021, 53, 1142–1153. [Google Scholar] [CrossRef]
- Yamada, J.; Kurata, A.; Hirata, M.; Taniguchi, T.; Takama, H.; Furihata, T.; Shiratori, K.; Iida, N.; Takagi-Sakuma, M.; Watanabe, T.; et al. Purification, Molecular Cloning, and Genomic Organization of Human Brain Long-Chain Acyl-CoA Hydrolase. J. Biochem. 1999, 126, 1013–1019. [Google Scholar] [CrossRef]
- Lipke, K.; Kubis-Kubiak, A.; Piwowar, A. Molecular Mechanism of Lipotoxicity as an Interesting Aspect in the Development of Pathological States-Current View of Knowledge. Cells 2022, 11, 844. [Google Scholar] [CrossRef]
- Stahl, A. Fatty Acid Transport Proteins: A Current View of a Growing Family. Trends Endocrinol. Metab. 2001, 12, 266–273. [Google Scholar] [CrossRef]
- Zhang, Q.; Bai, X.; Shi, J.; Wang, X.; Zhang, B.; Dai, L.; Lin, T.; Gao, Y.; Zhang, Y.; Zhao, X. DIA Proteomics Identified the Potential Targets Associated with Angiogenesis in the Mammary Glands of Dairy Cows with Hemorrhagic Mastitis. Front. Vet. Sci. 2022, 9, 980963. [Google Scholar] [CrossRef] [PubMed]
- Zhang, Q.; Bai, X.; Lin, T.; Wang, X.; Zhang, B.; Dai, L.; Shi, J.; Zhang, Y.; Zhao, X. HMOX1 Promotes Ferroptosis in Mammary Epithelial Cells via FTH1 and Is Involved in the Development of Clinical Mastitis in Dairy Cows. Antioxidants 2022, 11, 2221. [Google Scholar] [CrossRef] [PubMed]
- Zhang, Q.; Wang, Q.; Zhang, Y.; Cheng, S.; Hu, J.; Ma, Y.; Zhao, X. Comprehensive Analysis of MicroRNA−Messenger RNA from White Yak Testis Reveals the Differentially Expressed Molecules Involved in Development and Reproduction. Int. J. Mol. Sci. 2018, 19, 3083. [Google Scholar] [CrossRef] [PubMed]
- Zhang, B.; Lin, T.; Bai, X.; An, X.; Dai, L.; Shi, J.; Zhang, Y.; Zhao, X.; Zhang, Q. Sulfur Amino Acid Metabolism and the Role of Endogenous Cystathionine-γ-Lyase/H2S in Holstein Cows with Clinical Mastitis. Animals 2022, 12, 1451. [Google Scholar] [CrossRef]







Disclaimer/Publisher’s Note: The statements, opinions and data contained in all publications are solely those of the individual author(s) and contributor(s) and not of MDPI and/or the editor(s). MDPI and/or the editor(s) disclaim responsibility for any injury to people or property resulting from any ideas, methods, instructions or products referred to in the content. |
© 2024 by the authors. Licensee MDPI, Basel, Switzerland. This article is an open access article distributed under the terms and conditions of the Creative Commons Attribution (CC BY) license (https://creativecommons.org/licenses/by/4.0/).
Share and Cite
Zhou, B.; Zhang, B.; Han, J.; Zhang, J.; Li, J.; Dong, W.; Zhao, X.; Zhang, Y.; Zhang, Q. Role of Acyl-CoA Thioesterase 7 in Regulating Fatty Acid Metabolism and Its Contribution to the Onset and Progression of Bovine Clinical Mastitis. Int. J. Mol. Sci. 2024, 25, 13046. https://doi.org/10.3390/ijms252313046
Zhou B, Zhang B, Han J, Zhang J, Li J, Dong W, Zhao X, Zhang Y, Zhang Q. Role of Acyl-CoA Thioesterase 7 in Regulating Fatty Acid Metabolism and Its Contribution to the Onset and Progression of Bovine Clinical Mastitis. International Journal of Molecular Sciences. 2024; 25(23):13046. https://doi.org/10.3390/ijms252313046
Chicago/Turabian StyleZhou, Bin, Bohao Zhang, Jiangyuan Han, Junjun Zhang, Jianfu Li, Weitao Dong, Xingxu Zhao, Yong Zhang, and Quanwei Zhang. 2024. "Role of Acyl-CoA Thioesterase 7 in Regulating Fatty Acid Metabolism and Its Contribution to the Onset and Progression of Bovine Clinical Mastitis" International Journal of Molecular Sciences 25, no. 23: 13046. https://doi.org/10.3390/ijms252313046
APA StyleZhou, B., Zhang, B., Han, J., Zhang, J., Li, J., Dong, W., Zhao, X., Zhang, Y., & Zhang, Q. (2024). Role of Acyl-CoA Thioesterase 7 in Regulating Fatty Acid Metabolism and Its Contribution to the Onset and Progression of Bovine Clinical Mastitis. International Journal of Molecular Sciences, 25(23), 13046. https://doi.org/10.3390/ijms252313046

