Pleasant Odor Decreases Mouse Anxiety-like Behaviors by Regulating Hippocampal Endocannabinoid Signaling
Abstract
1. Introduction
2. Result
2.1. Decreased Mouse Anxiety-like Behaviors by Inhaled Linalool or 2-Phenylethanol
2.2. Increased Neuronal Activity in the DG by Linalool or 2-Phenylethanol Stimulus
2.3. Altered Retrograde Endocannabinoid Signaling in the Hippocampus by Linalool and 2-Phenylethanol Stimuli
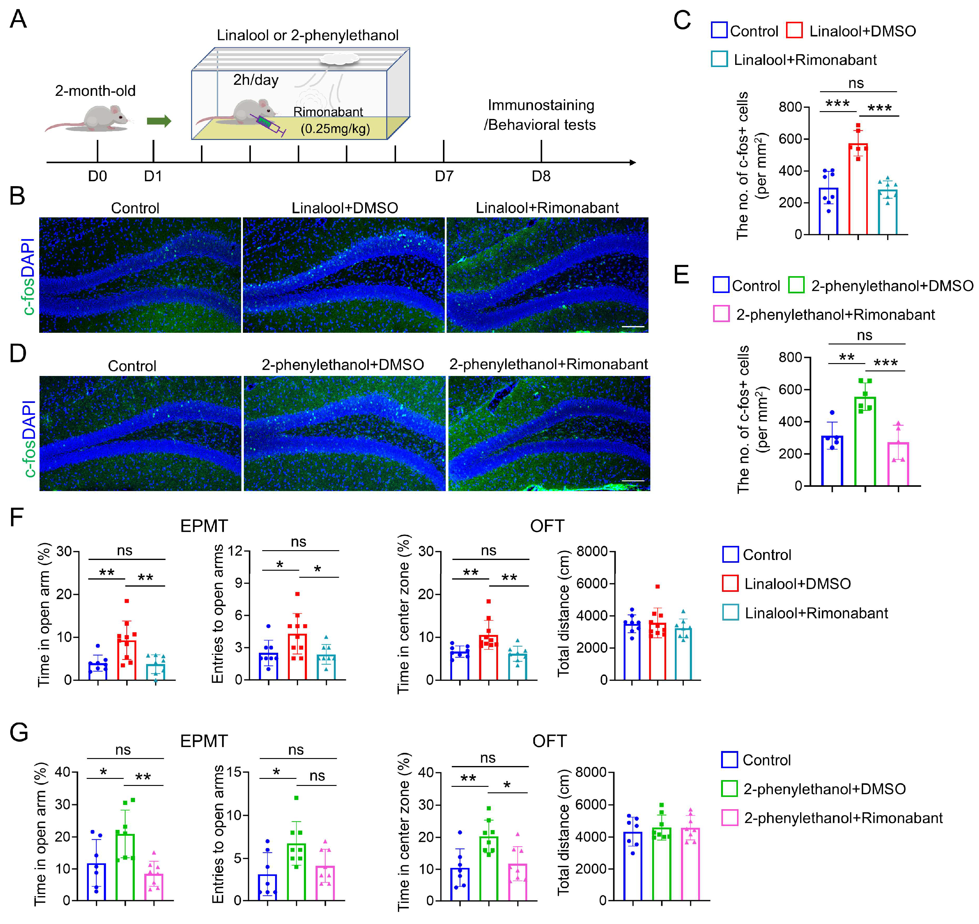
2.4. DG Activation and Anxiolytic Effect in Linalool- or 2-Phenylethanol-Exposed Mice Abolished by Inhibiting Retrograde Endocannabinoid Signaling
3. Discussion
4. Materials and Methods
4.1. Animals
4.2. Reagents and Drug Treatment
4.3. Behavioral Tests
4.4. Immunohistochemistry and Image Analysis
4.5. RNA-Sequencing Analysis
4.6. Statistical Analysis
5. Conclusions
Supplementary Materials
Author Contributions
Funding
Institutional Review Board Statement
Informed Consent Statement
Data Availability Statement
Conflicts of Interest
References
- Szuhany, K.L.; Simon, N.M. Anxiety Disorders: A Review. JAMA 2022, 328, 2431–2445. [Google Scholar] [CrossRef] [PubMed]
- Falla, K.; Kuziek, J.; Mahnaz, S.R.; Noel, M.; Ronksley, P.E.; Orr, S.L. Anxiety and Depressive Symptoms and Disorders in Children and Adolescents with Migraine: A Systematic Review and Meta-analysis. JAMA Pediatr. 2022, 176, 1176–1187. [Google Scholar] [CrossRef] [PubMed]
- Figueiredo Cerqueira, M.M.; Castro, M.M.L.; Vieira, A.A.; Kurosawa, J.A.A.; do Amaral Junior, F.L.; de Siqueira, F.D.C.C.; Sosthenes, M.C.K. Comparative analysis between Open Field and Elevated Plus Maze tests as a method for evaluating anxiety-like behavior in mice. Heliyon 2023, 9, e14522. [Google Scholar] [CrossRef] [PubMed]
- Sun, D.; Mei, L.; Xiong, W.C. Dorsal Dentate Gyrus, a Key Regulator for Mood and Psychiatric Disorders. Biol. Psychiatry 2023, 93, 1071–1080. [Google Scholar] [CrossRef] [PubMed]
- Dirven, B.C.J.; van der Geugten, D.; Temporão, C.; van Bodegom, M.; Madder, L.; van Agen, L.; Henckens, M.J. Aberrant ventral dentate gyrus structure and function in trauma susceptible mice. Transl. Psychiatry 2022, 12, 502. [Google Scholar] [CrossRef]
- Sun, D.; Milibari, L.; Pan, J.X.; Ren, X.; Yao, L.L.; Zhao, Y.; Xiong, W.C. Critical Roles of Embryonic Born Dorsal Dentate Granule Neurons for Activity-Dependent Increases in BDNF, Adult Hippocampal Neurogenesis, and Antianxiety-like Behaviors. Biol. Psychiatry 2021, 89, 600–614. [Google Scholar] [CrossRef]
- Kheirbek, M.A.; Drew, L.J.; Burghardt, N.S.; Costantini, D.O.; Tannenholz, L.; Ahmari, S.E.; Hen, R. Differential control of learning and anxiety along the dorsoventral axis of the dentate gyrus. Neuron 2013, 77, 955–968. [Google Scholar] [CrossRef]
- Yun, S.; Reynolds, R.P.; Petrof, I.; White, A.; Rivera, P.D.; Segev, A.; Eisch, A.J. Stimulation of entorhinal cortex-dentate gyrus circuitry is antidepressive. Nat. Med. 2018, 24, 658–666. [Google Scholar] [CrossRef]
- Olson, A.K.; Eadie, B.D.; Ernst, C.; Christie, B.R. Environmental enrichment and voluntary exercise massively increase neurogenesis in the adult hippocampus via dissociable pathways. Hippocampus 2006, 16, 250–260. [Google Scholar] [CrossRef]
- Ernst, C.; Olson, A.K.; Pinel, J.P.; Lam, R.W.; Christie, B.R. Antidepressant effects of exercise: Evidence for an adult-neurogenesis hypothesis? J. Psychiatry Neurosci. 2006, 31, 84–92. [Google Scholar]
- Yau, S.Y.; Li, A.; Hoo, R.L.; Ching, Y.P.; Christie, B.R.; Lee, T.M.; So, K.F. Physical exercise-induced hippocampal neurogenesis and antidepressant effects are mediated by the adipocyte hormone adiponectin. Proc. Natl. Acad. Sci. USA 2014, 111, 15810–15815. [Google Scholar] [CrossRef] [PubMed]
- Segi-Nishida, E. The Effect of Serotonin-Targeting Antidepressants on Neurogenesis and Neuronal Maturation of the Hippocampus Mediated via 5-HT1A and 5-HT4 Receptors. Front. Cell. Neurosci. 2017, 11, 142. [Google Scholar] [CrossRef] [PubMed]
- Clepce, M.; Reich, K.; Gossler, A.; Kornhuber, J.; Thuerauf, N. Olfactory abnormalities in anxiety disorders. Neurosci. Lett. 2012, 511, 43–46. [Google Scholar] [CrossRef]
- Sowndhararajan, K.; Kim, S. Influence of Fragrances on Human Psychophysiological Activity: With Special Reference to Human Electroencephalographic Response. Sci. Pharm. 2016, 84, 724–751. [Google Scholar] [CrossRef] [PubMed]
- Angelucci, F.L.; Silva, V.; Dal Pizzol, C.; Spir, L.G.; Praes, C.E.O.; Maibach, H. Physiological effect of olfactory stimuli inhalation in humans: An overview. Int. J. Cosmet. Sci. 2014, 36, 117–123. [Google Scholar] [CrossRef]
- Luan, J.; Yang, M.; Zhao, Y.; Zang, Y.; Zhang, Z.; Chen, H. Aromatherapy with inhalation effectively alleviates the test anxiety of college students: A meta-analysis. Front. Psychol. 2022, 13, 1042553. [Google Scholar] [CrossRef]
- Villemure, C.; Slotnick, B.M.; Bushnell, M.C. Effects of odors on pain perception: Deciphering the roles of emotion and attention. Pain 2003, 106, 101–108. [Google Scholar] [CrossRef]
- Bullitt, E. Expression of c-fos-like protein as a marker for neuronal activity following noxious stimulation in the rat. J. Comp. Neurol. 1990, 296, 517–530. [Google Scholar] [CrossRef]
- Navarrete, F.; García-Gutiérrez, M.S.; Jurado-Barba, R.; Rubio, G.; Gasparyan, A.; Austrich-Olivares, A.; Manzanares, J. Endocannabinoid System Components as Potential Biomarkers in Psychiatry. Front. Psychiatry 2020, 11, 315. [Google Scholar] [CrossRef]
- Noriega-Prieto, J.A.; Kofuji, P.; Araque, A. Endocannabinoid signaling in synaptic function. Glia 2023, 71, 36–43. [Google Scholar] [CrossRef]
- Sciolino, N.R.; Zhou, W.Y.; Hohmann, A.G. Enhancement of endocannabinoid signaling with JZL184, an inhibitor of the 2-arachidonoylglycerol hydrolyzing enzyme monoacylglycerol lipase, produces anxiolytic effects under conditions of high environmental aversiveness in rats. Pharmacol. Res. 2011, 64, 226–234. [Google Scholar] [CrossRef] [PubMed]
- Boyd, S.T.; Fremming, B.A. Rimonabant—A selective CB1 antagonist. Ann. Pharmacother. 2005, 39, 684–690. [Google Scholar] [CrossRef] [PubMed]
- Jiang, X.; Yuan, Y.; Li, Z.; Ou, Y.; Li, Z. First-episode olfactory hallucination in a patient with anxiety disorder: A case report. Front. Psychiatry 2022, 13, 990341. [Google Scholar] [CrossRef] [PubMed]
- Vance, D.E.; Del Bene, V.A.; Kamath, V.; Frank, J.S.; Billings, R.; Cho, D.Y.; Fazeli, P.L. Does Olfactory Training Improve Brain Function and Cognition? A Systematic Review. Neuropsychol. Rev. 2024, 34, 155–191. [Google Scholar] [CrossRef]
- Fatuzzo, I.; Niccolini, G.F.; Zoccali, F.; Cavalcanti, L.; Bellizzi, M.G.; Riccardi, G.; Barbato, C. Neurons, Nose, and Neurodegenerative Diseases: Olfactory Function and Cognitive Impairment. Int. J. Mol. Sci. 2023, 24, 2117. [Google Scholar] [CrossRef]
- Marin, C.; Alobid, I.; Fuentes, M.; López-Chacón, M.; Mullol, J. Olfactory Dysfunction in Mental Illness. Curr. Allergy Asthma Rep. 2023, 23, 153–164. [Google Scholar] [CrossRef]
- Ramadan, B.; Cabeza, L.; Cramoisy, S.; Houdayer, C.; Andrieu, P.; Millot, J.L.; Peterschmitt, Y. Beneficial effects of prolonged 2-phenylethyl alcohol inhalation on chronic distress-induced anxio-depressive-like phenotype in female mice. Biomed. Pharmacother. 2022, 151, 113100. [Google Scholar] [CrossRef]
- Li, Y.J.; Xuan, H.Z.; Shou, Q.Y.; Zhan, Z.G.; Lu, X.; Hu, F.L. Therapeutic effects of propolis essential oil on anxiety of restraint-stressed mice. Hum. Exp. Toxicol. 2012, 31, 157–165. [Google Scholar] [CrossRef]
- Atanasova, B.; Graux, J.; El Hage, W.; Hommet, C.; Camus, V.; Belzung, C. Olfaction: A potential cognitive marker of psychiatric disorders. Neurosci. Biobehav. Rev. 2008, 32, 1315–1325. [Google Scholar] [CrossRef]
- Hasegawa, Y.; Ma, M.; Sawa, A.; Lane, A.P.; Kamiya, A. Olfactory impairment in psychiatric disorders: Does nasal inflammation impact disease psychophysiology? Transl. Psychiatry 2022, 12, 314. [Google Scholar] [CrossRef]
- Kim, J.Y.; Ko, I.; Kim, M.S.; Yu, M.S.; Cho, B.J.; Kim, D.K. Association of Chronic Rhinosinusitis with Depression and Anxiety in a Nationwide Insurance Population. JAMA Otolaryngol. Head Neck Surg. 2019, 145, 313–319. [Google Scholar] [CrossRef] [PubMed]
- Glinka, M.E.; Samuels, B.A.; Diodato, A.; Teillon, J.; Mei, D.F.; Shykind, B.M.; Fleischmann, A. Olfactory deficits cause anxiety-like behaviors in mice. J. Neurosci. 2012, 32, 6718–6725. [Google Scholar] [CrossRef] [PubMed]
- Mooziri, M.; Samii Moghaddam, A.; Mirshekar, M.A.; Raoufy, M.R. Olfactory bulb-medial prefrontal cortex theta synchronization is associated with anxiety. Sci. Rep. 2024, 14, 12101. [Google Scholar] [CrossRef] [PubMed]
- Lutz, B.; Marsicano, G.; Maldonado, R.; Hillard, C.J. The endocannabinoid system in guarding against fear, anxiety and stress. Nat. Rev. Neurosci. 2015, 16, 705–718. [Google Scholar] [CrossRef] [PubMed]
- Qin, Z.; Zhou, X.; Pandey, N.R.; Vecchiarelli, H.A.; Stewart, C.A.; Zhang, X.; Chen, H.H. Chronic stress induces anxiety via an amygdalar intracellular cascade that impairs endocannabinoid signaling. Neuron 2015, 85, 1319–1331. [Google Scholar] [CrossRef]
- Zvolensky, M.J.; Bernstein, A.; Sachs-Ericsson, N.; Schmidt, N.B.; Buckner, J.D.; Bonn-Miller, M.O. Lifetime associations between cannabis, use, abuse, and dependence and panic attacks in a representative sample. J. Psychiatr. Res. 2006, 40, 477–486. [Google Scholar] [CrossRef]
- Rifkin-Zybutz, R.; Erridge, S.; Holvey, C.; Coomber, R.; Gaffney, J.; Lawn, W.; Sodergren, M.H. Clinical outcome data of anxiety patients treated with cannabis-based medicinal products in the United Kingdom: A cohort study from the UK Medical Cannabis Registry. Psychopharmacology 2023, 240, 1735–1745. [Google Scholar] [CrossRef]
- Morena, M.; Patel, S.; Bains, J.S.; Hill, M.N. Neurobiological Interactions Between Stress and the Endocannabinoid System. Neuropsychopharmacology 2016, 41, 80–102. [Google Scholar] [CrossRef] [PubMed]
- Petrie, G.N.; Nastase, A.S.; Aukema, R.J.; Hill, M.N. Endocannabinoids, cannabinoids and the regulation of anxiety. Neuropharmacology 2021, 195, 108626. [Google Scholar] [CrossRef]
- Sun, D.; Sun, X.D.; Zhao, L.; Lee, D.H.; Hu, J.X.; Tang, F.L.; Xiong, W.C. Neogenin, a regulator of adult hippocampal neurogenesis, prevents depressive-like behavior. Cell Death Dis. 2018, 9, 8. [Google Scholar] [CrossRef]
- Sun, D.; Tan, Z.B.; Sun, X.D.; Liu, Z.P.; Chen, W.B.; Milibari, L.; Xiong, W.C. Hippocampal astrocytic neogenin regulating glutamate uptake, a critical pathway for preventing epileptic response. Proc. Natl. Acad. Sci. USA 2021, 118, e2022921118. [Google Scholar] [CrossRef] [PubMed]




Disclaimer/Publisher’s Note: The statements, opinions and data contained in all publications are solely those of the individual author(s) and contributor(s) and not of MDPI and/or the editor(s). MDPI and/or the editor(s) disclaim responsibility for any injury to people or property resulting from any ideas, methods, instructions or products referred to in the content. |
© 2024 by the authors. Licensee MDPI, Basel, Switzerland. This article is an open access article distributed under the terms and conditions of the Creative Commons Attribution (CC BY) license (https://creativecommons.org/licenses/by/4.0/).
Share and Cite
Bi, J.-R.; Zha, H.-W.; Gao, Q.-L.; Wu, H.; Liu, Z.-J.; Sun, D. Pleasant Odor Decreases Mouse Anxiety-like Behaviors by Regulating Hippocampal Endocannabinoid Signaling. Int. J. Mol. Sci. 2024, 25, 10699. https://doi.org/10.3390/ijms251910699
Bi J-R, Zha H-W, Gao Q-L, Wu H, Liu Z-J, Sun D. Pleasant Odor Decreases Mouse Anxiety-like Behaviors by Regulating Hippocampal Endocannabinoid Signaling. International Journal of Molecular Sciences. 2024; 25(19):10699. https://doi.org/10.3390/ijms251910699
Chicago/Turabian StyleBi, Jia-Rui, Hai-Wei Zha, Qing-Lin Gao, Hui Wu, Zhen-Jiang Liu, and Dong Sun. 2024. "Pleasant Odor Decreases Mouse Anxiety-like Behaviors by Regulating Hippocampal Endocannabinoid Signaling" International Journal of Molecular Sciences 25, no. 19: 10699. https://doi.org/10.3390/ijms251910699
APA StyleBi, J.-R., Zha, H.-W., Gao, Q.-L., Wu, H., Liu, Z.-J., & Sun, D. (2024). Pleasant Odor Decreases Mouse Anxiety-like Behaviors by Regulating Hippocampal Endocannabinoid Signaling. International Journal of Molecular Sciences, 25(19), 10699. https://doi.org/10.3390/ijms251910699
