Broncho-Vaxom Attenuates Lipopolysaccharide-Induced Inflammation in a Mouse Model of Acute Lung Injury
Abstract
1. Introduction
2. Results
2.1. BV Pre-Administration Mitigates LPS-Induced Inflammation in BALF
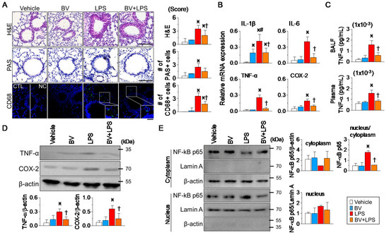
2.2. BV Pre-Administration Inhibits LPS-Induced Inflammation in Lung Tissues
2.3. BV Pretreatment Reduces the LPS-Induced Activation of Lung Macrophage MH-S Cells
2.4. BV Alleviates the LPS-Induced Activation of Human Macrophages
3. Discussion
4. Materials and Methods
4.1. Broncho-Vaxom Formulation
4.2. Animal Care
4.3. Establishment of an ALI Mouse Model
4.4. BALF Cell Differential
4.5. Real-Time PCR
4.6. Hematoxylin and Eosin (H&E) and Periodic Acid–Schiff (PAS) Staining
4.7. Immunohistochemistry
4.8. Western Blot Analysis
4.9. Enzyme-Linked Immunosorbent Assay
4.10. Cell Culture
4.11. Data Analysis and Statistics
5. Conclusions
Author Contributions
Funding
Institutional Review Board Statement
Informed Consent Statement
Data Availability Statement
Acknowledgments
Conflicts of Interest
References
- Thompson, B.T.; Chambers, R.C.; Liu, K.D. Acute Respiratory Distress Syndrome. N. Engl. J. Med. 2017, 377, 562–572. [Google Scholar] [CrossRef]
- Fan, E.; Brodie, D.; Slutsky, A.S. Acute Respiratory Distress Syndrome: Advances in Diagnosis and Treatment. JAMA 2018, 319, 698–710. [Google Scholar] [CrossRef]
- Force, A.D.T.; Ranieri, V.M.; Rubenfeld, G.D.; Thompson, B.T.; Ferguson, N.D.; Caldwell, E.; Fan, E.; Camporota, L.; Slutsky, A.S. Acute respiratory distress syndrome: The Berlin Definition. JAMA 2012, 307, 2526–2533. [Google Scholar] [CrossRef]
- Huang, Q.; Le, Y.; Li, S.; Bian, Y. Signaling pathways and potential therapeutic targets in acute respiratory distress syndrome (ARDS). Respir. Res. 2024, 25, 30. [Google Scholar] [CrossRef]
- Cao, C.; Wang, J.; Li, Y.; Li, Y.; Ma, L.; Abdelrahim, M.E.A.; Zhu, Y. Efficacy and safety of OM-85 in paediatric recurrent respiratory tract infections which could have a possible protective effect on COVID-19 pandemic: A meta-analysis. Int. J. Clin. Pract. 2021, 75, e13981. [Google Scholar] [CrossRef]
- de Boer, G.M.; Zolkiewicz, J.; Strzelec, K.P.; Ruszczynski, M.; Hendriks, R.W.; Braunstahl, G.J.; Feleszko, W.; Tramper-Stranders, G.A. Bacterial lysate therapy for the prevention of wheezing episodes and asthma exacerbations: A systematic review and meta-analysis. Eur. Respir. Rev. 2020, 29. [Google Scholar] [CrossRef]
- Kearney, S.C.; Dziekiewicz, M.; Feleszko, W. Immunoregulatory and immunostimulatory responses of bacterial lysates in respiratory infections and asthma. Ann. Allergy Asthma Immunol. 2015, 114, 364–369. [Google Scholar] [CrossRef]
- Fang, L.; Zhou, L.; Tamm, M.; Roth, M. OM-85 Broncho-Vaxom((R)), a Bacterial Lysate, Reduces SARS-CoV-2 Binding Proteins on Human Bronchial Epithelial Cells. Biomedicines 2021, 9, 1544. [Google Scholar] [CrossRef]
- Yin, J.; Xu, B.; Zeng, X.; Shen, K. Broncho-Vaxom in pediatric recurrent respiratory tract infections: A systematic review and meta-analysis. Int. Immunopharmacol. 2018, 54, 198–209. [Google Scholar] [CrossRef] [PubMed]
- Suarez, N.; Ferrara, F.; Rial, A.; Dee, V.; Chabalgoity, J.A. Bacterial Lysates as Immunotherapies for Respiratory Infections: Methods of Preparation. Front. Bioeng. Biotechnol. 2020, 8, 545. [Google Scholar] [CrossRef]
- Koatz, A.M.; Coe, N.A.; Ciceran, A.; Alter, A.J. Clinical and Immunological Benefits of OM-85 Bacterial Lysate in Patients with Allergic Rhinitis, Asthma, and COPD and Recurrent Respiratory Infections. Lung 2016, 194, 687–697. [Google Scholar] [CrossRef]
- Zelle-Rieser, C.; Ramoner, R.; Bartsch, G.; Thurnher, M. A clinically approved oral vaccine against pneumotropic bacteria induces the terminal maturation of CD83+ immunostimulatory dendritic cells. Immunol. Lett. 2001, 76, 63–67. [Google Scholar] [CrossRef]
- Huber, M.; Mossmann, H.; Bessler, W.G. Th1-orientated immunological properties of the bacterial extract OM-85-BV. Eur. J. Med. Res. 2005, 10, 209–217. [Google Scholar]
- Fedorocko, P.; Mackova, O. Radioprotective effects of combination broncho-vaxom, a macrophage activator, and indomethacin, an inhibitor of prostaglandin production: Relationship to myelopoiesis. Eur. J. Haematol. 1996, 56, 54–61. [Google Scholar] [CrossRef] [PubMed]
- Emmerich, B.; Emslander, H.P.; Pachmann, K.; Hallek, M.; Milatovic, D.; Busch, R. Local immunity in patients with chronic bronchitis and the effects of a bacterial extract, Broncho-Vaxom, on T lymphocytes, macrophages, gamma-interferon and secretory immunoglobulin A in bronchoalveolar lavage fluid and other variables. Respiration 1990, 57, 90–99. [Google Scholar] [CrossRef]
- Allard, B.; Panariti, A.; Martin, J.G. Alveolar Macrophages in the Resolution of Inflammation, Tissue Repair, and Tolerance to Infection. Front. Immunol. 2018, 9, 1777. [Google Scholar] [CrossRef] [PubMed]
- Fan, E.K.Y.; Fan, J. Regulation of alveolar macrophage death in acute lung inflammation. Respir. Res. 2018, 19, 50. [Google Scholar] [CrossRef]
- Li, P.Y.; Liang, Y.C.; Sheu, M.J.; Huang, S.S.; Chao, C.Y.; Kuo, Y.H.; Huang, G.J. Alpinumisoflavone attenuates lipopolysaccharide-induced acute lung injury by regulating the effects of anti-oxidation and anti-inflammation both in vitro and in vivo. RSC Adv. 2018, 8, 31515–31528. [Google Scholar] [CrossRef]
- Herold, S.; Gabrielli, N.M.; Vadasz, I. Novel concepts of acute lung injury and alveolar-capillary barrier dysfunction. Am. J. Physiol. Lung Cell Mol. Physiol. 2013, 305, L665–L681. [Google Scholar] [CrossRef]
- Juergens, L.J.; Worth, H.; Juergens, U.R. New Perspectives for Mucolytic, Anti-inflammatory and Adjunctive Therapy with 1,8-Cineole in COPD and Asthma: Review on the New Therapeutic Approach. Adv. Ther. 2020, 37, 1737–1753. [Google Scholar] [CrossRef]
- Siregar, A.S.; Nyiramana, M.M.; Kim, E.J.; Cho, S.B.; Woo, M.S.; Lee, D.K.; Hong, S.G.; Han, J.; Kang, S.S.; Kim, D.R.; et al. Oyster-Derived Tyr-Ala (YA) Peptide Prevents Lipopolysaccharide/D-Galactosamine-Induced Acute Liver Failure by Suppressing Inflammatory, Apoptotic, Ferroptotic, and Pyroptotic Signals. Mar. Drugs 2021, 19, 614. [Google Scholar] [CrossRef]
- Oeckinghaus, A.; Ghosh, S. The NF-kappaB family of transcription factors and its regulation. Cold Spring Harb. Perspect. Biol. 2009, 1, a000034. [Google Scholar] [CrossRef]
- Tak, P.P.; Firestein, G.S. NF-kappaB: A key role in inflammatory diseases. J. Clin. Investig. 2001, 107, 7–11. [Google Scholar] [CrossRef]
- Ryu, J.H.; Woo, M.S.; Cao, D.L.; Kim, E.J.; Jeong, Y.Y.; Koh, E.H.; Cho, K.M.; Kang, S.S.; Kang, D. Fermented and Aged Ginseng Sprouts (Panax ginseng) and Their Main Component, Compound K, Alleviate Asthma Parameters in a Mouse Model of Allergic Asthma through Suppression of Inflammation, Apoptosis, ER Stress, and Ferroptosis. Antioxidants 2022, 11, 2052. [Google Scholar] [CrossRef]
- Cheng, P.; Li, S.; Chen, H. Macrophages in Lung Injury, Repair, and Fibrosis. Cells 2021, 10, 436. [Google Scholar] [CrossRef]
- Li, S.; Feng, T.; Zhang, Y.; Shi, Q.; Wang, W.; Ren, J.; Shen, G.; Gu, H.; Luo, C.; Li, Y. Lianhua Qingwen protects LPS-induced acute lung injury by promoting M2 macrophage infiltration. J. Ethnopharmacol. 2024, 320, 117467. [Google Scholar] [CrossRef]
- Dang, A.T.; Pasquali, C.; Ludigs, K.; Guarda, G. OM-85 is an immunomodulator of interferon-beta production and inflammasome activity. Sci. Rep. 2017, 7, 43844. [Google Scholar] [CrossRef]
- Salzmann, M.; Haider, P.; Kaun, C.; Brekalo, M.; Hartmann, B.; Lengheimer, T.; Pichler, R.; Filip, T.; Derdak, S.; Podesser, B.; et al. Innate Immune Training with Bacterial Extracts Enhances Lung Macrophage Recruitment to Protect from Betacoronavirus Infection. J. Innate Immun. 2022, 14, 293–305. [Google Scholar] [CrossRef]
- Coviello, S.; Wimmenauer, V.; Polack, F.P.; Irusta, P.M. Bacterial lysates improve the protective antibody response against respiratory viruses through Toll-like receptor 4. Hum. Vaccin. Immunother. 2014, 10, 2896–2902. [Google Scholar] [CrossRef]
- Cicko, S.; Kohler, T.C.; Ayata, C.K.; Muller, T.; Ehrat, N.; Meyer, A.; Hossfeld, M.; Zech, A.; Di Virgilio, F.; Idzko, M. Extracellular ATP is a danger signal activating P2X7 receptor in a LPS mediated inflammation (ARDS/ALI). Oncotarget 2018, 9, 30635–30648. [Google Scholar] [CrossRef]
- Luan, H.; Zhang, Q.; Wang, L.; Wang, C.; Zhang, M.; Xu, X.; Zhou, H.; Li, X.; Xu, Q.; He, F.; et al. OM85-BV induced the productions of IL-1beta, IL-6, and TNF-alpha via TLR4- and TLR2-mediated ERK1/2/NF-kappaB pathway in RAW264.7 cells. J. Interferon Cytokine Res. 2014, 34, 526–536. [Google Scholar] [CrossRef] [PubMed]
- Khameneh, H.J.; Bolis, M.; Ventura, P.; Cassanmagnago, G.A.; Fischer, B.A.; Zenobi, A.; Guerra, J.; Buzzago, I.; Bernasconi, M.; Zaman, G.J.R.; et al. The bacterial lysate OM-85 engages Toll-like receptors 2 and 4 triggering an immunomodulatory gene signature in human myeloid cells. Mucosal. Immunol. 2024. [Google Scholar] [CrossRef] [PubMed]




| Gene Name | GenBank Accession No. | Primer Sequence (5′-3′) | Size (bp) | Species | |
|---|---|---|---|---|---|
| Il1b | NM_008361.4 | Sense | AGAATCTATACCTGTCCTGTGT | 139 | Mouse |
| Antisense | TCCACTTTGCTCTTGACTTCT | ||||
| NM_000576.3 | Sense | TACGAATCTCCGACCACCAC | 229 | Human | |
| Antisense | AGCGTGCAGTTCAGTGATC | ||||
| Il6 | NM_031168 | Sense | ATACCACTCCCAACAGACCT | 142 | Mouse |
| Antisense | TCTGCAAGTGCATCATCGTT | ||||
| NM_000600.5 | Sense | ACAGCCACTCACCTCTTCAG | 231 | Human | |
| Antisense | TCCAAAAGACCAGTGATGATT | ||||
| Tnf | NM_013693.3 | Sense | ATGGGTTGTACCTTGTCTACT | 133 | Mouse |
| Antisense | TTGACGGCAGAGAGGAGGTT | ||||
| NM_000594.4 | Sense | ACCTCTCTCTAATCAGCCCTC | 280 | Human | |
| Antisense | ATGCGGCTGATGGTGTGG | ||||
| COX2 | NM_011198.4 | Sense | AGTCATTCACCAGACAGATTG | 197 | Mouse |
| Antisense | TGCAGCCATTTCCTTCTCTCC | ||||
| M90100.1 | Sence | TGAATGGGGTGATGAGCAGT | 137 | Human | |
| Antisense | AAAGTAGTTCTGGGTCAAAT | ||||
| Gapdh | NM_017008.4 | Sense | TGTCATCAACGGGAAGC | 166 | Mouse |
| Antisense | GGAGATGATGACCCGTTT | ||||
| NM_002046.7 | Sense | GAACATCATCCCTGCCTCTA | 181 | Human | |
| Antisense | CCTGCTTCACCACCTTCTTG | ||||
Disclaimer/Publisher’s Note: The statements, opinions and data contained in all publications are solely those of the individual author(s) and contributor(s) and not of MDPI and/or the editor(s). MDPI and/or the editor(s) disclaim responsibility for any injury to people or property resulting from any ideas, methods, instructions or products referred to in the content. |
© 2024 by the authors. Licensee MDPI, Basel, Switzerland. This article is an open access article distributed under the terms and conditions of the Creative Commons Attribution (CC BY) license (https://creativecommons.org/licenses/by/4.0/).
Share and Cite
Woo, M.-S.; Cao, D.L.; Kim, E.-J.; Jeong, Y.Y.; Kang, D. Broncho-Vaxom Attenuates Lipopolysaccharide-Induced Inflammation in a Mouse Model of Acute Lung Injury. Int. J. Mol. Sci. 2024, 25, 7135. https://doi.org/10.3390/ijms25137135
Woo M-S, Cao DL, Kim E-J, Jeong YY, Kang D. Broncho-Vaxom Attenuates Lipopolysaccharide-Induced Inflammation in a Mouse Model of Acute Lung Injury. International Journal of Molecular Sciences. 2024; 25(13):7135. https://doi.org/10.3390/ijms25137135
Chicago/Turabian StyleWoo, Min-Seok, Dang Long Cao, Eun-Jin Kim, Yi Yeong Jeong, and Dawon Kang. 2024. "Broncho-Vaxom Attenuates Lipopolysaccharide-Induced Inflammation in a Mouse Model of Acute Lung Injury" International Journal of Molecular Sciences 25, no. 13: 7135. https://doi.org/10.3390/ijms25137135
APA StyleWoo, M.-S., Cao, D. L., Kim, E.-J., Jeong, Y. Y., & Kang, D. (2024). Broncho-Vaxom Attenuates Lipopolysaccharide-Induced Inflammation in a Mouse Model of Acute Lung Injury. International Journal of Molecular Sciences, 25(13), 7135. https://doi.org/10.3390/ijms25137135

