Class I and II Histone Deacetylase Inhibitors as Therapeutic Modulators of Dilated Cardiac Tissue-Derived Mesenchymal Stem/Stromal Cells
Abstract
1. Introduction
2. Results
2.1. Isolation and Characterization of Human Myocardium-Derived Primary Mesenchymal Stem/Stromal Cells
2.2. The HDAC Activity and Expression Level in Both Cell Types and the Effect of HDACi
2.3. Energetic Status of Healthy and Pathological hmMSCs and the Effect of HDACi
2.4. The Effect of HDACi on ROS and Lysine Acetylation (Kac)
2.5. The Effect of HDACi on Cardiomyogenic Differentiation Regulating Transcription Factors
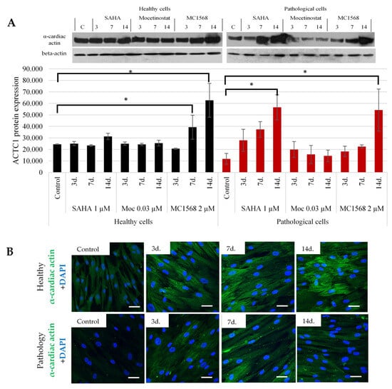
2.6. The Effect of HDACi on Structural Cardiomyogenic Proteins
3. Discussion
4. Materials and Methods
4.1. Cell Isolation and Cultivation
4.2. Flow Cytometry Analysis of Cell Surface and Intracellular Markers
4.3. Proliferation Assay
4.4. Exposure of hMSCs to HDAC Inhibitors
4.5. Measurement of Histone Deacetylase Activity
4.6. Measurement of ATP Concentration
4.7. Mitochondrial Membrane Potential (MMP) Measurement
4.8. Measurement of Oxidative Stress
4.9. Gene Expression Analysis
4.10. Western Blotting
4.11. Immunocytochemistry
4.12. Statistics
5. Conclusions
Author Contributions
Funding
Data Availability Statement
Conflicts of Interest
References
- Lloyd-Jones, D.; Adams, R.J.; Brown, T.M.; Carnethon, M.; Dai, S.; De Simone, G.; Ferguson, T.B.; Ford, E.; Furie, K.; Gillespie, C.; et al. Heart Disease and Stroke Statistics—2010 Update: A Report From the American Heart Association. Circulation 2010, 121, e46–e215. [Google Scholar] [CrossRef]
- Weintraub, R.G.; Semsarian, C.; Macdonald, P. Dilated Cardiomyopathy. Lancet 2017, 390, 400–414. [Google Scholar] [CrossRef]
- Roura, S.; Galvez-Monton, C.; Lupon, J.; Bayes-Genis, A. Idiopathic Dilated Cardiomyopathy: Molecular Basis and Distilling Complexity to Advance. In Cardiomyopathies—Types and Treatments; Kirali, K., Ed.; InTech: Houston, TX, USA, 2017; ISBN 978-953-51-3039-0. [Google Scholar]
- Frazier, A.H.; Ramirez-Correa, G.A.; Murphy, A.M. Molecular Mechanisms of Sarcomere Dysfunction in Dilated and Hypertrophic Cardiomyopathy. Prog. Pediatr. Cardiol. 2011, 31, 29–33. [Google Scholar] [CrossRef]
- Guertl, B.; Noehammer, C.; Hoefler, G. Metabolic Cardiomyopathies. Int. J. Exp. Path 2000, 81, 349–372. [Google Scholar] [CrossRef]
- Dadson, K.; Hauck, L.; Billia, F. Molecular Mechanisms in Cardiomyopathy. Clin. Sci. 2017, 131, 1375–1392. [Google Scholar] [CrossRef]
- Kee, H.J.; Eom, G.H.; Joung, H.; Shin, S.; Kim, J.-R.; Cho, Y.K.; Choe, N.; Sim, B.-W.; Jo, D.; Jeong, M.H.; et al. Activation of Histone Deacetylase 2 by Inducible Heat Shock Protein 70 in Cardiac Hypertrophy. Circ. Res. 2008, 103, 1259–1269. [Google Scholar] [CrossRef]
- Nural-Guvener, H.F.; Zakharova, L.; Nimlos, J.; Popovic, S.; Mastroeni, D.; Gaballa, M.A. HDAC Class I Inhibitor, Mocetinostat, Reverses Cardiac Fibrosis in Heart Failure and Diminishes CD90+ Cardiac Myofibroblast Activation. Fibrogenesis Tissue Repair 2014, 7, 10. [Google Scholar] [CrossRef]
- Leng, Y.; Wu, Y.; Lei, S.; Zhou, B.; Qiu, Z.; Wang, K.; Xia, Z. Inhibition of HDAC6 Activity Alleviates Myocardial Ischemia/Reperfusion Injury in Diabetic Rats: Potential Role of Peroxiredoxin 1 Acetylation and Redox Regulation. Oxidative Med. Cell. Longev. 2018, 2018, 1–15. [Google Scholar] [CrossRef]
- Zhang, L.; Wang, H.; Zhao, Y.; Wang, J.; Dubielecka, P.M.; Zhuang, S.; Qin, G.; Chin, Y.E.; Kao, R.L.; Zhao, T.C. Myocyte-Specific Overexpressing HDAC4 Promotes Myocardial Ischemia/Reperfusion Injury. Mol. Med. 2018, 24, 37. [Google Scholar] [CrossRef]
- Lkhagva, B.; Kao, Y.-H.; Lee, T.-I.; Lee, T.-W.; Cheng, W.-L.; Chen, Y.-J. Activation of Class I Histone Deacetylases Contributes to Mitochondrial Dysfunction in Cardiomyocytes with Altered Complex Activities. Epigenetics 2018, 13, 376–385. [Google Scholar] [CrossRef]
- Marks, P.A. Discovery and Development of SAHA as an Anticancer Agent. Oncogene 2007, 26, 1351–1356. [Google Scholar] [CrossRef]
- McKinsey, T.A. Targeting Inflammation in Heart Failure with Histone Deacetylase Inhibitors. Mol. Med. 2011, 17, 434–441. [Google Scholar] [CrossRef]
- Kee, H.J.; Sohn, I.S.; Nam, K.I.; Park, J.E.; Qian, Y.R.; Yin, Z.; Ahn, Y.; Jeong, M.H.; Bang, Y.-J.; Kim, N.; et al. Inhibition of Histone Deacetylation Blocks Cardiac Hypertrophy Induced by Angiotensin II Infusion and Aortic Banding. Circulation 2006, 113, 51–59. [Google Scholar] [CrossRef]
- Park, K.C.; Park, J.H.; Jeon, J.Y.; Kim, S.Y.; Kim, J.M.; Lim, C.Y.; Lee, T.H.; Kim, H.K.; Lee, H.G.; Kim, S.M.; et al. A New Histone Deacetylase Inhibitor Improves Liver Fibrosis in BDL Rats through Suppression of Hepatic Stellate Cells. Br. J. Pharmacol. 2014, 171, 4820–4830. [Google Scholar] [CrossRef]
- Sanders, Y.Y.; Hagood, J.S.; Liu, H.; Zhang, W.; Ambalavanan, N.; Thannickal, V.J. Histone Deacetylase Inhibition Promotes Fibroblast Apoptosis and Ameliorates Pulmonary Fibrosis in Mice. Eur. Respir. J. 2014, 43, 1448–1458. [Google Scholar] [CrossRef]
- Karwi, Q.G.; Uddin, G.M.; Ho, K.L.; Lopaschuk, G.D. Loss of Metabolic Flexibility in the Failing Heart. Front. Cardiovasc. Med. 2018, 5, 68. [Google Scholar] [CrossRef]
- Saddik, M.; Lopaschuk, G.D. Myocardial Triglyceride Turnover and Contribution to Energy Substrate Utilization in Isolated Working Rat Hearts. J. Biol. Chem. 1991, 266, 8162–8170. [Google Scholar] [CrossRef]
- Sharov, V.G.; Todor, A.V.; Silverman, N.; Goldstein, S.; Sabbah, H.N. Abnormal Mitochondrial Respiration in Failed Human Myocardium. J. Mol. Cell. Cardiol. 2000, 32, 2361–2367. [Google Scholar] [CrossRef]
- Scheubel, R.J.; Tostlebe, M.; Simm, A.; Rohrbach, S.; Prondzinsky, R.; Gellerich, F.N.; Silber, R.E.; Holtz, J. Dysfunction of Mitochondrial Respiratory Chain Complex I in Human Failing Myocardium Is Not Due to Disturbed Mitochondrial Gene Expression. J. Am. Coll. Cardiol. 2002, 40, 2174–2181. [Google Scholar] [CrossRef]
- Quigley, A.F.; Kapsa, R.M.I.; Esmore, D.; Hale, G.; Byrne, E. Mitochondrial Respiratory Chain Activity in Idiopathic Dilated Cardiomyopathy. J. Card. Fail. 2000, 6, 47–55. [Google Scholar] [CrossRef]
- Siasos, G.; Tsigkou, V.; Kosmopoulos, M.; Theodosiadis, D.; Simantiris, S.; Tagkou, N.M.; Tsimpiktsioglou, A.; Stampouloglou, P.K.; Oikonomou, E.; Mourouzis, K.; et al. Mitochondria and Cardiovascular Diseases—From Pathophysiology to Treatment. Ann. Transl. Med. 2018, 6, 256. [Google Scholar] [CrossRef]
- D’Oria, R.; Schipani, R.; Leonardini, A.; Natalicchio, A.; Perrini, S.; Cignarelli, A.; Laviola, L.; Giorgino, F. The Role of Oxidative Stress in Cardiac Disease: From Physiological Response to Injury Factor. Oxidative Med. Cell. Longev. 2020, 2020, 1–29. [Google Scholar] [CrossRef]
- Xu, Q.; Wang, Y.; Chen, Z.; Yue, Y.; Huang, H.; Wu, B.; Liu, Y.; Zhou, D.-X.; Zhao, Y. ROS-Stimulated Protein Lysine Acetylation Is Required for Crown Root Development in Rice. J. Adv. Res. 2023, 48, 33–46. [Google Scholar] [CrossRef]
- Hershberger, R.E.; Hedges, D.J.; Morales, A. Dilated Cardiomyopathy: The Complexity of a Diverse Genetic Architecture. Nat. Rev. Cardiol. 2013, 10, 531–547. [Google Scholar] [CrossRef]
- Mazzarotto, F.; Tayal, U.; Buchan, R.J.; Midwinter, W.; Wilk, A.; Whiffin, N.; Govind, R.; Mazaika, E.; De Marvao, A.; Dawes, T.J.W.; et al. Reevaluating the Genetic Contribution of Monogenic Dilated Cardiomyopathy. Circulation 2020, 141, 387–398. [Google Scholar] [CrossRef]
- Hantson, P. Mechanisms of Toxic Cardiomyopathy. Clin. Toxicol. 2019, 57, 1–9. [Google Scholar] [CrossRef]
- Han, Y.; Nie, J.; Wang, D.W.; Ni, L. Mechanism of Histone Deacetylases in Cardiac Hypertrophy and Its Therapeutic Inhibitors. Front. Cardiovasc. Med. 2022, 9, 931475. [Google Scholar] [CrossRef]
- Lei, H.; Hu, J.; Sun, K.; Xu, D. The Role and Molecular Mechanism of Epigenetics in Cardiac Hypertrophy. Heart Fail Rev. 2021, 26, 1505–1514. [Google Scholar] [CrossRef]
- Cardinale, J.P.; Sriramula, S.; Pariaut, R.; Guggilam, A.; Mariappan, N.; Elks, C.M.; Francis, J. HDAC Inhibition Attenuates Inflammatory, Hypertrophic, and Hypertensive Responses in Spontaneously Hypertensive Rats. Hypertension 2010, 56, 437–444. [Google Scholar] [CrossRef]
- Kao, Y.-H.; Liou, J.-P.; Chung, C.-C.; Lien, G.-S.; Kuo, C.-C.; Chen, S.-A.; Chen, Y.-J. Histone Deacetylase Inhibition Improved Cardiac Functions with Direct Antifibrotic Activity in Heart Failure. Int. J. Cardiol. 2013, 168, 4178–4183. [Google Scholar] [CrossRef]
- Miksiunas, R.; Rucinskas, K.; Janusauskas, V.; Labeit, S.; Bironaite, D. Histone Deacetylase Inhibitor Suberoylanilide Hydroxamic Acid Improves Energetic Status and Cardiomyogenic Differentiation of Human Dilated Myocardium-Derived Primary Mesenchymal Cells. Int. J. Mol. Sci. 2020, 21, 4845. [Google Scholar] [CrossRef]
- Moris, D.; Spartalis, M.; Tzatzaki, E.; Spartalis, E.; Karachaliou, G.S.; Triantafyllis, A.S.; Karaolanis, G.I.; Tsilimigras, D.I.; Theocharis, S. The Role of Reactive Oxygen Species in Myocardial Redox Signaling and Regulation. Ann. Transl. Med. 2017, 5, 1–8. [Google Scholar] [CrossRef]
- Yun, J.; Rocic, P.; Pung, Y.F.; Belmadani, S.; Carrao, A.C.R.; Ohanyan, V.; Chilian, W.M. Redox-Dependent Mechanisms in Coronary Collateral Growth: The “Redox Window” Hypothesis. Antioxid. Redox Signal. 2009, 11, 1961–1974. [Google Scholar] [CrossRef]
- Quan, Y.; Xin, Y.; Tian, G.; Zhou, J.; Liu, X. Mitochondrial ROS-Modulated mtDNA: A Potential Target for Cardiac Aging. Oxidative Med. Cell. Longev. 2020, 2020, 9423593. [Google Scholar] [CrossRef]
- Yoboue, E.D.; Devin, A. Reactive Oxygen Species-Mediated Control of Mitochondrial Biogenesis. Int. J. Cell Biol. 2012, 2012, 403870. [Google Scholar] [CrossRef]
- Irrcher, I.; Ljubicic, V.; Hood, D.A. Interactions between ROS and AMP Kinase Activity in the Regulation of PGC-1α Transcription in Skeletal Muscle Cells. Am. J. Physiol. Cell Physiol. 2009, 296, C116–C123. [Google Scholar] [CrossRef]
- Schilling, J.; Kelly, D.P. The PGC-1 Cascade as a Therapeutic Target for Heart Failure. J. Mol. Cell. Cardiol. 2011, 51, 578–583. [Google Scholar] [CrossRef]
- Benson, D.W.; Silberbach, G.M.; Kavanaugh-McHugh, A.; Cottrill, C.; Zhang, Y.; Riggs, S.; Smalls, O.; Johnson, M.C.; Watson, M.S.; Seidman, J.G.; et al. Mutations in the Cardiac Transcription Factor NKX2.5 Affect Diverse Cardiac Developmental Pathways. J. Clin. Investig. 1999, 104, 1567–1573. [Google Scholar] [CrossRef]
- Kasahara, H. Biochemical Analyses of Eight NKX2.5 Homeodomain Missense Mutations Causing Atrioventricular Block and Cardiac Anomalies. Cardiovasc. Res. 2004, 64, 40–51. [Google Scholar] [CrossRef]
- Briggs, L.E.; Takeda, M.; Cuadra, A.E.; Wakimoto, H.; Marks, M.H.; Walker, A.J.; Seki, T.; Oh, S.P.; Lu, J.T.; Sumners, C.; et al. Perinatal Loss of Nkx2-5 Results in Rapid Conduction and Contraction Defects. Circ. Res. 2008, 103, 580–590. [Google Scholar] [CrossRef]
- Vincentz, J.W.; Barnes, R.M.; Firulli, B.A.; Conway, S.J.; Firulli, A.B. Cooperative Interaction of Nkx2.5 and Mef2c Transcription Factors during Heart Development. Dev. Dyn. 2008, 237, 3809–3819. [Google Scholar] [CrossRef]
- Zhang, C.L.; McKinsey, T.A.; Chang, S.; Antos, C.L.; Hill, J.A.; Olson, E.N. Class II Histone Deacetylases Act as Signal-Responsive Repressors of Cardiac Hypertrophy. Cell 2002, 110, 479–488. [Google Scholar] [CrossRef]
- Chen, F.; Kook, H.; Milewski, R.; Gitler, A.D.; Lu, M.M.; Li, J.; Nazarian, R.; Schnepp, R.; Jen, K.; Biben, C.; et al. Hop Is an Unusual Homeobox Gene That Modulates Cardiac Development. Cell 2002, 110, 713–723. [Google Scholar] [CrossRef]
- Friedman, C.E.; Nguyen, Q.; Lukowski, S.W.; Helfer, A.; Chiu, H.S.; Miklas, J.; Levy, S.; Suo, S.; Han, J.-D.J.; Osteil, P.; et al. Single-Cell Transcriptomic Analysis of Cardiac Differentiation from Human PSCs Reveals HOPX-Dependent Cardiomyocyte Maturation. Cell Stem Cell 2018, 23, 586–598.e8. [Google Scholar] [CrossRef]
- Trivedi, C.M.; Zhu, W.; Wang, Q.; Jia, C.; Kee, H.J.; Li, L.; Hannenhalli, S.; Epstein, J.A. Hopx and Hdac2 Interact to Modulate Gata4 Acetylation and Embryonic Cardiac Myocyte Proliferation. Dev. Cell 2010, 19, 450–459. [Google Scholar] [CrossRef]
- Sung, I.-Y.; Son, H.-N.; Ullah, I.; Bharti, D.; Park, J.-M.; Cho, Y.-C.; Byun, J.-H.; Kang, Y.-H.; Sung, S.-J.; Kim, J.-W.; et al. Cardiomyogenic Differentiation of Human Dental Follicle-Derived Stem Cells by Suberoylanilide Hydroxamic Acid and Their In Vivo Homing Property. Int. J. Med. Sci. 2016, 13, 841–852. [Google Scholar] [CrossRef]
- Lei, I.; Huang, W.; Noly, P.E.; Naik, S.; Ghali, M.; Liu, L.; Pagani, F.D.; Abou El Ela, A.; Pober, J.S.; Pitt, B.; et al. Metabolic Reprogramming by Immune-Responsive Gene 1 up-Regulation Improves Donor Heart Preservation and Function. Sci. Transl. Med. 2023, 15, eade3782. [Google Scholar] [CrossRef]
- Li, Y.; Weng, X.; Wang, P.; He, Z.; Cheng, S.; Wang, D.; Li, X.; Cheng, G.; Li, T. 4-Phenylbutyrate Exerts Stage-Specific Effects on Cardiac Differentiation via HDAC Inhibition. PLoS ONE 2021, 16, e0250267. [Google Scholar] [CrossRef]







| Gene | Full Gene Name | Assay ID |
|---|---|---|
| ACTB | Actin beta | Hs01060665_g1 |
| ACTC1 | Actin Alpha Cardiac Muscle 1 | Hs01109515_m1 |
| GATA4 | GATA Binding Protein 4 | Hs00171403_m1 |
| HOPX | HOP Homeobox | Hs04188695_m1 |
| MEF2C | Myocyte Enhancer Factor 2C | Hs00231149_m1 |
| NKX2-5 | NK2 Homeobox 5 | Hs00231763_m1 |
| TNNT2 | Troponin T2, Cardiac Type | Hs00943911_m1 |
Disclaimer/Publisher’s Note: The statements, opinions and data contained in all publications are solely those of the individual author(s) and contributor(s) and not of MDPI and/or the editor(s). MDPI and/or the editor(s) disclaim responsibility for any injury to people or property resulting from any ideas, methods, instructions or products referred to in the content. |
© 2024 by the authors. Licensee MDPI, Basel, Switzerland. This article is an open access article distributed under the terms and conditions of the Creative Commons Attribution (CC BY) license (https://creativecommons.org/licenses/by/4.0/).
Share and Cite
Mikšiūnas, R.; Labeit, S.; Bironaite, D. Class I and II Histone Deacetylase Inhibitors as Therapeutic Modulators of Dilated Cardiac Tissue-Derived Mesenchymal Stem/Stromal Cells. Int. J. Mol. Sci. 2024, 25, 6758. https://doi.org/10.3390/ijms25126758
Mikšiūnas R, Labeit S, Bironaite D. Class I and II Histone Deacetylase Inhibitors as Therapeutic Modulators of Dilated Cardiac Tissue-Derived Mesenchymal Stem/Stromal Cells. International Journal of Molecular Sciences. 2024; 25(12):6758. https://doi.org/10.3390/ijms25126758
Chicago/Turabian StyleMikšiūnas, Rokas, Siegfried Labeit, and Daiva Bironaite. 2024. "Class I and II Histone Deacetylase Inhibitors as Therapeutic Modulators of Dilated Cardiac Tissue-Derived Mesenchymal Stem/Stromal Cells" International Journal of Molecular Sciences 25, no. 12: 6758. https://doi.org/10.3390/ijms25126758
APA StyleMikšiūnas, R., Labeit, S., & Bironaite, D. (2024). Class I and II Histone Deacetylase Inhibitors as Therapeutic Modulators of Dilated Cardiac Tissue-Derived Mesenchymal Stem/Stromal Cells. International Journal of Molecular Sciences, 25(12), 6758. https://doi.org/10.3390/ijms25126758

