Preferential Co-Expression and Colocalization of rDNA-Contacting Genes with LincRNAs Suggest Their Involvement in Shaping Inter-Chromosomal Interactions with Nucleoli
Abstract
1. Introduction
2. Results
2.1. Numerous Overlapping Sets of rDNA-Contacting Genes Are Co-Expressed with Hundreds of LincRNAs in HEK293T Cells
2.2. Numerous Overlapping Sets of rDNA-Contacting Genes Are Co-Expressed with about 200 LincRNAs in K562 Cells
2.3. Induced Differentiation of K562 Cells Leads to Changes in Both Sets of rDNA-Contacting Genes and Co-Expressed LincRNAs
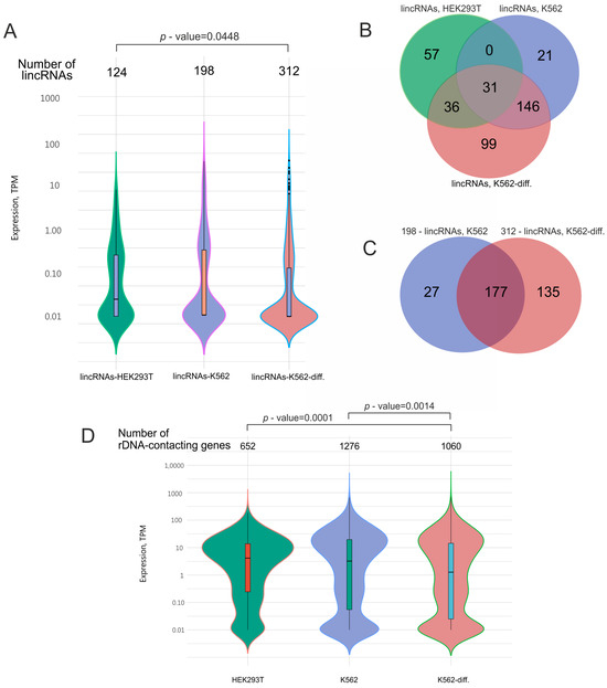
2.4. Expression of LincRNAs Co-Expressing with rDNA-Contacting Genes Detected in HEK293T and K562 Cells
2.5. Co-Localization of rDNA-Contacting Genes and Co-Expressing LincRNAs
3. Discussion
3.1. Co-Expression of rDNA-Contacting Genes and Numerous LincRNAs Suggests Their Functional Interaction
3.2. Putative LincRNA-Mediated Mechanisms Guiding Particular rDNA-Contacting Genes toward Nucleoli
4. Materials and Methods
4.1. Cell Culture Growth and Induction of Differentiation with Hemin
4.2. The 4C-rDNA Procedure
4.3. Mapping and Processing of 4C-rDNA 4C Data
4.4. Quantification of 4C-rDNA-Associated Genes
4.5. RNA-Seq Analysis
4.6. Assessment of Colocalization of rDNA-Contacting LincRNA Co-Expressing Genes and LincRNAs
4.7. Analysis of Gene Distribution and Expression Levels
Supplementary Materials
Author Contributions
Funding
Institutional Review Board Statement
Informed Consent Statement
Data Availability Statement
Acknowledgments
Conflicts of Interest
References
- Rao, S.S.P.; Huntley, M.H.; Durand, N.C.; Stamenova, E.K.; Bochkov, I.D.; Robinson, J.T.; Adrian, L.; Sanborn, A.L.; Machol, I.; Omer, A.D.; et al. A 3D map of the human genome at kilobase resolution reveals principles of chromatin looping. Cell 2014, 159, 1665–1680. [Google Scholar] [CrossRef]
- Sarnataro, S.; Chiariello, A.M.; Esposito, A.; Prisco, A.A.; Nicodemi, M. Structure of the human chromosome interaction network. PLoS ONE 2017, 12, e0188201. [Google Scholar] [CrossRef]
- Ananiev, E.V.; Barsky, V.E.; Ilyin, Y.V.; Churikov, N.A. Localization of nucleoli in Drosophila melanogaster polytene chromosomes. Chromosoma 1981, 81, 619–628. [Google Scholar] [CrossRef]
- Tchurikov, N.A.; Fedoseeva, D.M.; Klushevskaya, E.S.; Slovohotov, I.Y.; Chechetkin, V.R.; Kravatsky, Y.V.; Kretova, O.V. rDNA Clusters Make Contact with Genes that Are Involved in Differentiation and Cancer and Change Contacts after Heat Shock Treatment. Cells 2019, 8, 1393. [Google Scholar] [CrossRef]
- Tchurikov, N.A.; Klushevskaya, E.S.; Fedoseeva, D.M.; Alembekov, I.R.; Kravatskaya, G.I.; Chechetkin, V.R.; Kravatsky, Y.V.; Kretova, O.V. Dynamics of Whole-Genome Contacts of Nucleoli in Drosophila Cells Suggests a Role for rDNA Genes in Global Epigenetic Regulation. Cells 2020, 9, 2587. [Google Scholar] [CrossRef]
- Diesch, J.; Bywater, M.J.; Sanij, E.; Cameron, D.P.; Schierding, W.; Brajanovski, N.; Poortinga, G. Changes in long-range rDNA genomic interactions associate with altered RNA polymerase II gene programs during malignant transformation. Commun. Biol. 2019, 2, 39. [Google Scholar] [CrossRef]
- Tchurikov, N.A.; Klushevskaya, E.S.; Alembekov, I.R.; Kretova, A.N.; Chechetkin, V.R.; Kravatskaya, G.I.; Kravatsky, Y.V. Induction of the Erythroid Differentiation of K562 Cells Is Coupled with Changes in the Inter-Chromosomal Contacts of rDNA Clusters. Int. J. Mol. Sci. 2023, 24, 9842. [Google Scholar] [CrossRef]
- Khan, A.; Mathelier, A.; Zhang, X. Super-enhancers are transcriptionally more active and cell type-specific than stretch enhancers. Epigenetics 2018, 13, 910–922. [Google Scholar] [CrossRef]
- Tchurikov, N.A.; Fedoseeva, D.M.; Sosin, D.V.; Snezhkina, A.V.; Melnikova, N.V.; Kudryavtseva, A.V.; Kravatsky, Y.V.; Kretova, O.V. Hot spots of DNA double-strand breaks and genomic contacts of human rDNA units are involved in epigenetic regulation. J. Mol. Cell Biol. 2015, 7, 366–382. [Google Scholar] [CrossRef]
- 1Hnisz, D.; Abraham, B.J.; Lee, T.I.; Lau, A.; Saint-André, V.; Sigova, A.A.; Hoke, H.A.; Young, R.A. Super-enhancers in the control of cell identity and disease. Cell 2013, 155, 934–947. [Google Scholar] [CrossRef]
- Sabari, B.R.; Dall’Agnese, A.; Boija, A.; Klein, I.A.; Coffey, E.L.; Shrinivas, K.; Abraham, B.J.; Hannett, N.M.; Zamudio, A.V.; Manteiga, J.C.; et al. Coactivator Condensation at Super-Enhancers Links Phase Separation and Gene Control. Science 2018, 361, eaar3958. [Google Scholar] [CrossRef]
- Kapranov, P.; Cheng, J.; Dike, S.; Nix, D.A.; Duttagupta, R.; Willingham, A.T.; Stadler, P.F.; Hertel, J.; Hackermüller, J.; Hofacker, I.L.; et al. RNA maps reveal new RNA classes and a possible function for pervasive transcription. Science 2007, 316, 1484–1488. [Google Scholar] [CrossRef]
- Carninci, P.; Kasukawa, T.; Katayama, S.; Gough, J.; Frith, M.C.; Maeda, N.; Oyama, R.; Ravasi, T.; Lenhard, B.; Wells, C.; et al. The transcriptional landscape of the mammalian genome. Science 2015, 309, 1559–1563. [Google Scholar] [CrossRef]
- Yan, L.; Yang, M.; Guo, H.; Yang, L.; Wu, J.; Li, R.; Liu, P.; Lian, Y.; Zheng, X.; Yan, J.; et al. Single-cell RNA-Seq profiling of human preimplantation embryos and embryonic stem cells. Nat. Struct. Mol. Biol. 2013, 20, 1131–1139. [Google Scholar] [CrossRef]
- Ransohoff, J.; Wei, Y.; Khavari, P. The functions and unique features of long intergenic non-coding RNA. Nat. Rev. Mol. Cell Biol. 2018, 19, 143–157. [Google Scholar] [CrossRef]
- Deforges, J.; Reis, R.S.; Jacquet, P.; Vuarambon, D.J.; Poirier, Y. Prediction of regulatory long intergenic non-coding RNAs acting in trans through base-pairing interactions. BMC Genom. 2019, 20, 601. [Google Scholar] [CrossRef]
- Kravatsky, Y.V.; Chechetkin, V.R.; Tchurikov, N.A.; Kravatskaya, G.I. Genome-Wide Study of Colocalization between Genomic Stretches: A Method and Applications to the Regulation of Gene Expression. Biology 2022, 11, 1422. [Google Scholar] [CrossRef]
- Chen, Y.A.; Aravin, A.A. Non-Coding RNAs in Transcriptional Regulation. Curr. Mol. Biol. Rep. 2015, 1, 10–18. [Google Scholar] [CrossRef]
- Bartel, D.P. Metazoan MicroRNAs. Cell 2018, 173, 20–51. [Google Scholar] [CrossRef]
- Fedoseeva, D.M.; Kretova, O.V.; Gorbacheva, M.A.; Tchurikov, N.A. Individual effects of the copia and gypsy enhancer and insulator on chromatin marks, eRNA synthesis, and binding of insulator proteins in transfected genetic constructs. Gene 2018, 641, 151–160. [Google Scholar] [CrossRef]
- Lafontaine, D.L.J.; Riback, J.A.; Bascetin, R.; Brangwynne, C.P. The nucleolus as a multiphase liquid condensate. Nat. Rev. Mol. Cell Biol. 2021, 22, 165–182. [Google Scholar] [CrossRef]
- Lachmann, A.; Torre, D.; Keenan, A.B.; Jagodnik, K.M.; Lee, H.J.; Wang, L.; Silverstein, M.C.; Ma’ayan, A. Massive mining of publicly available RNA-seq data from human and mouse. Nat. Commun. 2018, 9, 1366. [Google Scholar] [CrossRef]
- Wang, D.; Si, S.; Wang, Q.; Luo, G.; Du, Q.; Liang, Q.; Guo, X.; Zhang, G.; Feng, J.; Leng, Z. MiR-27a Promotes Hemin-Induced Erythroid Differentiation of K562 Cells by Targeting CDC25B. Cell Physiol. Biochem. 2018, 46, 365–374. [Google Scholar] [CrossRef]
- Martin, M. Cutadapt removes adapter sequences from high-throughput sequencing reads. EMBnet J. 2011, 17, 10–12. [Google Scholar] [CrossRef]
- Bushnell, B. Bbtools: A Suite of Fast, Multithreaded Bioinformatics Tools Designed for Analysis of DNA and RNA Sequence Data. 2018. Available online: https://sourceforge.net/projects/bbmap/ (accessed on 5 June 2024).
- Li, H.; Durbin, R. Fast and accurate long-read alignment with burrows-wheeler transform. Bioinformatics 2010, 26, 589–595. [Google Scholar] [CrossRef]
- Li, H.; Handsaker, B.; Wysoker, A.; Fennell, T.; Ruan, J.; Homer, N.; Marth, G.; Abecasis, G.; Durbin, R.; Genome Project Data Processing, S. The sequence alignment/map format and samtools. Bioinformatics 2009, 25, 2078–2079. [Google Scholar] [CrossRef]
- Ramirez, F.; Ryan, D.P.; Gruning, B.; Bhardwaj, V.; Kilpert, F.; Richter, A.S.; Heyne, S.; Dundar, F.; Manke, T. DeepTools2: A next generation web server for deep-sequencing data analysis. Nucleic Acids Res. 2016, 44, W160–W165. [Google Scholar] [CrossRef]
- Quinlan, A.R.; Hall, I.M. Bedtools: A flexible suite of utilities for comparing genomic features. Bioinformatics 2010, 26, 841–842. [Google Scholar] [CrossRef]
- Neph, S.; Kuehn, M.S.; Reynolds, A.P.; Haugen, E.; Thurman, R.E.; Johnson, A.K.; Rynes, E.; Maurano, M.T.; Vierstra, J.; Thomas, S.; et al. Bedops: High-performance genomic feature operations. Bioinformatics 2012, 28, 1919–1920. [Google Scholar] [CrossRef]
- Storer, J.; Hubley, R.; Rosen, J.; Wheeler, T.J.; Smit, A.F. The DFAM community resource of transposable element families, sequence models, and genome annotations. Mob. DNA 2021, 12, 2. [Google Scholar] [CrossRef]
- Martin, F.J.; Amode, M.R.; Aneja, A.; Austine-Orimoloye, O.; Azov, A.G.; Barnes, I.; Becker, A.; Bennett, R.; Berry, A.; Bhai, J.; et al. Ensembl 2023. Nucleic Acids Res. 2023, 51, D933–D941. [Google Scholar] [CrossRef]
- Bolger, A.M.; Lohse, M.; Usadel, B. Trimmomatic: A flexible trimmer for Illumina sequence data. Bioinformatics 2014, 30, 2114–2120. [Google Scholar] [CrossRef]
- Li, B.; Dewey, C.N. RSEM: Accurate transcript quantification from RNA-seq data with or without a reference genome. BMC Bioinform. 2011, 12, 323. [Google Scholar] [CrossRef]
- Volders, P.J.; Anckaert, J.; Verheggen, K.; Nuytens, J.; Martens, L.; Mestdagh, P.; Vandesompele, J. LNCIpedia 5: Towards a reference set of human long non-coding RNAs. Nucleic Acids Res. 2019, 47, D135–D139. [Google Scholar] [CrossRef]
- Liu, H.M.; Yang, D.; Liu, Z.F.; Hu, S.Z.; Yan, S.H.; He, X.W. Density distribution of gene expression profiles and evaluation of using maximal information coefficient to identify differentially expressed genes. PLoS ONE 2019, 14, e0219551. [Google Scholar] [CrossRef]
- Holm, S. A simple sequentially rejective multiple test procedure. Scand. J. Stat. 1979, 6, 65–70. [Google Scholar]
- Wickham, H.; François, R.; Henry, L.; Müller, K.; Vaughan, D. dplyr: A Grammar of Data Manipulation. R Package Version 1.1.4. 2023. Available online: https://dplyr.tidyverse.org (accessed on 5 June 2024).
- Wickham, H. ggplot2: Elegant Graphics for Data Analysis; Springer: New York, NY, USA, 2016; ISBN 978-3-319-24277-4. [Google Scholar]
- Lee, S.; Cook, D.; Lawrence, M. plyranges: A grammar of genomic data transformation. Genome Biol. 2019, 20, 4. [Google Scholar] [CrossRef]



| Term | Overlap | Adjusted p-Value | Genes |
|---|---|---|---|
| FRMPD3-AS1 | 55/100 | 2.623275 × 10−7 | PCDHGB7 PCDHGB6 PCDHGB4 CTNND2 PCDHGB3 PCDHGB2 GRIK4 FMN2 GRIK2 TRIM9 OPHN1 LRRTM3 DENND5A EPHB1 PCDHGA8 PCDHGA7 GRID2 PCDHGA6 PCDHGA5 DSCAM PCDHGA4 PCDHGA3 PCDHGA2 TCF12 PCDHGA1 GPR75 PCDHGA9 CDH10 PCDHGB1 ASTN1 ADCYAP1R1 LUZP2 NRXN1 ADCY2 KCNA6 NDRG2 MAP2 LRIG1 NCAM1 KCNN3 LRRC4C GRIA3 GPR158 GRIA4 CLASP2 NTRK2 CADM2 NTRK3 LSAMP QKI GNAO1 PCDHGA10 PCDHGA11 PCDHGA12 APC |
| CHL1-AS1 | 54/100 | 4.914291 × 10−7 | SEMA5A PCDHGB6 PCDHGB4 PCDHGB3 DOCK7 PCDHGB2 SLC35F1 FMN1 EDNRB UBL3 CHL1 HMCN1 ANKS1A DIP2C STK32A SOX5 PCDHGA8 PCDHGA7 PCDHGA6 PCDHGA5 TMEM178B PCDHGA4 PCDHGA3 PCDHGA2 KAZN MITF ANK2 ACTR8 PCDHGA9 NRG3 TBC1D5 PCDHGB1 CREB5 MTPN NLGN1 AKAP6 NKAIN3 ZMAT3 ZC3H13 FARP2 ARNT2 MYEF2 SORT1 S100B CORO2B IGSF11 PCDHGA11 NELL1 PCDHGA12 FMNL2 VPS41 NAPEPLD CNIH3 SLC24A5 |
| LINC00945 | 52/100 | 3.065009 × 10−6 | PCDHGB7 PCDHGB6 PCDHGB4 CTNND2 PCDHGB3 PCDHGB2 GRIK4 SLC35F1 DOCK10 TRIM9 LRRTM3 BAALC DENND5A SOX8 PCDHGA8 PCDHGA7 PCDHGA6 GRID2 PCDHGA5 DSCAM PCDHGA4 PCDHGA3 PCDHGA2 PCDHGA1 TCF12 PCDHGA9 BCAN PCDHGB1 CRB1 AKAP6 MAP2 TSPAN7 FYN NCAM1 DISC1 GRIA3 GRIA4 CLASP2 ARNT2 WSCD1 ST8SIA1 LSAMP LHFPL3 CORO2B QKI PCDHGA10 IGSF11 PCDHGA11 CCDC88A PCDHGA12 NOVA1 APBA2 |
| SLC8A1-AS1 | 52/100 | 3.065009 × 10−6 | GPR21 STON1 ZBTB20 FRY SLC8A1 MYLK SYNE1 KIAA1109 PGM5 WDR7 SBF2 TEAD1 CC2D2A PRKG1 TNS1 MEF2A EPM2A NCOA1 ZNF483 TRPC4 PDE4D STON1-GTF2A1L EML1 KATNAL1 SETBP1 KCNMA1 WDFY3 PPP1R12B ZNF510 CDKL1 SYNPO2 PRUNE2 PRICKLE2 CACNA1C LPP ATXN1 PLN DPP8 FAM172A CALD1 MYH11 FILIP1L KIDINS220 NDE1 FOXN3 MYO9A FER NBEA CCSER2 MSRB3 MRVI1 FERMT2 |
| LINC00928 | 51/100 | 6.804969 × 10−6 | PCDHGB7 PCDHGB6 PCDHGB4 CTNND2 PCDHGB3 PCDHGB2 GRIK4 TRIM9 OPHN1 LRRTM3 SOX8 DENND5A EPHB1 SCN1A PCDHGA8 PCDHGA7 GRID2 PCDHGA6 PCDHGA5 DSCAM PCDHGA4 KCND2 PCDHGA3 PCDHGA2 TCF12 PCDHGA1 PCDHGA9 BCAN FCHSD2 CDH10 PCDHGB1 DSCAML1 CRB1 LUZP2 PCDH15 MAP2 NCAM1 KCNN3 GRIA3 GRIA4 CLASP2 CADM2 LSAMP LHFPL3 QKI PCDHGA10 ATAT1 PCDHGA11 PCDHGA12 NOVA1 APBA2 |
| LINC01572 | 51/100 | 6.804969 × 10−6 | PCDHGB7 PCDHGB6 PCDHGB4 PCDHGB3 PCDHGB2 GRIK4 GRIK2 TRIM9 LRRTM3 TNR BAALC DENND5A SOX8 PCDHGA8 PCDHGA7 PCDHGA6 GRID2 PCDHGA5 DSCAM PCDHGA4 PCDHGA3 PCDHGA2 TCF12 PCDHGA1 GPR75 SEZ6L PCDHGA9 FCHSD2 CDH10 PCDHGB1 DSCAML1 ASTN1 SHC3 NRXN1 DRP2 MAP2 NCAM1 LRRC4C CACNG2 GRIA3 GRIA4 CLASP2 CADM2 LHFPL3 QKI PCDHGA10 ATAT1 CCDC88A PCDHGA11 PCDHGA12 APC |
| ARHGEF7-IT1 | 50/100 | 1.453048 × 10−5 | DOCK4 MAML2 DENND5B FAM13C ITSN1 ZBTB20 KIAA1109 OPHN1 SACS DENND5A SBF2 SCAPER TRIM23 NCOA1 KLF12 ZNF483 FBXW11 TCF12 DNM3 ARMCX4 MMP16 SETBP1 PEAK1 DOK6 RAPGEF2 WDFY3 PIK3C3 SIK2 ZNF510 CALCRL CTTNBP2 RNF180 CRMP1 SNTG1 MAP2 NCAM1 MPDZ CLASP2 KIDINS220 MYO9A QKI CCDC144NL NBEA APC DCHS2 TTC3 ST7 FAT3 TCF4 CNTN3 |
| PRICKLE2-AS1 | 50/100 | 1.453048 × 10-5 | SYNM TGFB1I1 ITSN1 STON1 MPRIP DIP2C SBF2 TEAD1 PRKG1 TNS1 RBFOX2 AFAP1 ABCC9 STON1-GTF2A1L EML1 KATNAL1 SETBP1 PALLD PEAK1 KCNMA1 WDFY3 TTLL11 PPP1R12B PDZRN3 VCL RABGAP1 SYNPO2 LAMA4 PRUNE2 PRICKLE2 CACNA1C LPP TOR1AIP1 ATXN1 DPP8 CALD1 MYH11 FLNC MPDZ STARD13 NEGR1 KIDINS220 NDE1 FOXN3 FER APC CCSER2 MSRB3 MRVI1 FERMT2 |
| OPCML-IT1 | 50/100 | 1.453048 × 10−5 | PCDHGB7 PCDHGB6 MEGF11 PCDHGB4 PCDHGB3 PCDHGB2 GRIK3 GRIK4 SLC35F1 GRIK2 LRRTM3 TMEM108 TNR SOX8 EPHB1 PCDHGA8 PCDHGA7 GRID2 PCDHGA6 PCDHGA5 DSCAM PCDHGA4 PCDHGA3 PCDHGA2 TCF12 PCDHGA1 PCDHGA9 BCAN PCDHGB1 DSCAML1 CRB1 PCDH15 CRMP1 MAP2 FYN NCAM1 GRIA3 GRIA4 OPCML CA10 CADM2 TMEM132B LSAMP LHFPL3 PCDHGA10 ATAT1 PCDHGA11 PCDHGA12 NOVA1 APBA2 |
| LINC02283 | 49/100 | 3.357257 × 10−5 | PCDHGB7 PCDHGB6 PCDHGB4 MEGF11 PCDHGB3 PCDHGB2 GRIK4 GRIK2 TRIM9 LRRTM3 TNR SOX8 DENND5A EPHB1 PCDHGA8 PCDHGA7 PCDHGA6 GRID2 PCDHGA5 DSCAM PCDHGA4 PCDHGA3 PCDHGA2 TCF12 PCDHGA1 PCDHGA9 BCAN CDH10 PCDHGB1 DSCAML1 CRB1 PCDH15 CRMP1 MAP2 NCAM1 FYN GRIA3 GRIA4 CLASP2 BTBD17 CADM2 LSAMP LHFPL3 QKI PCDHGA10 ATAT1 PCDHGA11 PCDHGA12 NOVA1 |
| Term | Overlap | Adjusted p-Value | Genes |
|---|---|---|---|
| PRICKE2-AS3 | 51/100 | 7.261056 × 10−10 | CHD9 ZBTB20 SLC9C1 SYNE1 AKAP11 ZNF407 TEAD1 PRKG1 RALGAPA1 VPS13C ATRX RC3H1 VPS13B ASH1L STON1-GTF2A1L EML1 SETBP1 PEAK1 KCNMA1 WDFY3 BIRC6 MACF1 KMT2C PRICKLE2 RGPD5 RGPD8 UBR1 CACNA1C LPP PCNX1 ATXN1 HECTD2 CALD1 EVI5 SVIL MBD5 MON2 ERCC6L2 LNPEP PLEKHA3 HOOK3 PHC3 MYO9A HIPK3 FER AGO3 NFIA SLMAP CCSER2 BRWD1 KIAA0825 |
| LINC02827 | 49/100 | 7.359774 × 10−9 | KDM5A PATJ CHD6 TRPS1 POTED SAMD12 PRMT8 CERS6 RALGAPA1 ZNF160 MRTFB TBC1D9 VPS13B ASH1L EDAR KIAA1217 SPOPL LMX1B ZNF236 SHANK2 GREB1L RGPD6 RGPD5 RGPD8 FAM214A TMEM241 MIPOL1 CRACR2A ADAMTS18 NSD1 KHDC4 SLC25A21 APBB2 MARCHF6 ANKRD26 AUTS2 ANKRD30B ANKRD30A LRBA DNAH14 DEFB108B ESR1 GON4L TTC6 KCNS3 SP3 TASOR2 NEK10 KIAA0825 |
| GSN-AS1 | 46/100 | 2.499656 × 10−7 | MACF1 ANKRD36 KMT2C TULP4 FMN1 ASAP1 LPP DOCK10 STK10 SRGAP2C AKAP13 FYCO1 ZFYVE26 DSTYK ATXN1 SGCD POTEJ ZNF407 ABL2 HMCN1 MAP4 ERC1 SRGAP2 EVI5 TEAD1 SRGAP2B KIRREL1 MBD5 ERCC6L2 DENND2B SAMD4A MYO5A VPS13B MITF MYO9B ASH1L LHFPL2 TANC1 FER NIN PEAK1 SLMAP CDC42EP3 BIRC6 VCL TNRC6B |
| LRRC7-AS1 | 46/100 | 2.499656 × 10−7 | ADCYAP1R1 GABRB1 RTN1 CTNND2 NRXN1 KLHL32 SLC1A2 OTUD7A ADAM22 FMN2 HTR2A NDRG2 KIAA0513 GRM5 BRINP1 FUT9 MAP2 NCS1 CHN1 DLGAP1 NCAM1 ERC2 WASF3 OPCML ARNT2 DTNA CADM2 NTRK3 TMOD2 LSAMP ANK2 SLC39A12 GRIN2B SYN2 SNAP91 GABRG1 CNKSR2 TTLL7 DLG2 SYNJ1 APC ADGRB3 LRRC7 PPP2R2B ASTN1 RAPGEF4 |
| TUB-AS1 | 45/100 | 7.540575 × 10−7 | NFAT5 TBC1D19 ACSS3 CUL5 PPM1L PRUNE2 ZBTB20 ACSM2A SLC5A12 PEPD TRHDE TSPAN33 ACSM2B HS6ST3 CDH7 SNX29 AP5M1 KIAA1328 PLCZ1 KIF21A THSD7A SLC16A9 SLC17A1 RNF152 TINAG CUBN KL STPG2 PDE4D SLC2A13 WDR72 UNC5D ARHGAP24 MOB1B MSRA PLCXD3 CLCN5 SYT10 RRAGD LRRC9 WDFY3 CNTN3 DGKI CNTNAP5 CPEB4 |
| LINC02720 | 44/100 | 2.277643 × 10−6 | UHRF1BP1L CUL5 PPM1L ZBTB20 ITPR2 LDLRAD4 FAM214A TMEM241 HS6ST3 CDH7 KIAA1328 PLCZ1 ERBB4 TRPS1 FAM241A APBB2 THSD7A RNF152 RALGPS2 VAV3 UNC13C MON2 STPG2 LRBA TBC1D9 GFRA1 SCAMP1 PRLR ESR1 PBX1 MOB1B INPP4B RABEP1 SYT10 CCNG2 LRRC9 NEK10 SPOPL ZNF678 LMX1B BRWD1 KIAA0825 DGKI CNTNAP5 |
| ARHGEF7-IT1 | 43/100 | 5.289800 × 10−6 | DOCK4 MAML2 PPM1L CTTNBP2 ADAM22 ZBTB20 AKAP11 SNTG1 MAP2 SACS NCAM1 SCAPER MPDZ TRIM23 ZNF462 KLF12 MBD5 TMOD2 TCF12 KIAA0232 IL17RD MYO9A PJA2 PYGO1 DNM3 ZEB1 NBEA MMP16 SETBP1 APC ADGRB3 PEAK1 NFIB TTC3 RAPGEF2 WDFY3 FAT3 TCF4 CNTN3 PIK3C3 FAT4 ARHGEF7 PAFAH1B1 |
| MRPS30-DT | 43/100 | 5.289800 × 10−6 | PTPRT CLSTN2 KCNE4 LDLRAD3 AFF3 FAM214A TMEM241 RERG SLC7A2 TMEM25 ERBB4 TRPS1 FAM241A SLC39A6 POTED APBB2 RALGPS2 VAV3 KDM4B CERS6 SIAH2 LRBA MRTFB CYBRD1 TBC1D9 ELP2 GFRA1 PRLR ESR1 PBX1 MED13L RABEP1 TSPAN13 NAT1 TTC6 KIF16B BCL2 NEK10 SPOPL LMX1B BMPR1B FSIP1 FGF10 |
| PGR-AS1 | 43/100 | 5.289800 × 10−6 | CLSTN2 ZFAND4 SLC40A1 GREB1L PIK3R3 LDLRAD4 EFCAB6 AFF3 FAM214A GALNT10 TMEM241 RERG TMEM25 ADAMTS19 ERBB4 TRPS1 NRIP1 FAM241A SPIN1 ST8SIA6 APBB2 RALGPS2 VAV3 ANKRD26 KDM4B ANKRD30B EYA2 SIAH2 LRBA GREB1 MRTFB TBC1D9 GFRA1 PRLR ESR1 PBX1 DCDC1 INPP4B RABEP1 NAT1 NEK10 SPOPL LMX1B |
| LINC00472 | 42/100 | 1.328224 × 10−6 | CYFIP2 NFAT5 PATJ PRKAA2 CUL5 STXBP4 KMT2C RGPD6 ZBTB20 RGPD5 RGPD8 EFCAB6 SYNE2 SYNE1 KIAA1328 ERBB4 ZNF407 THSD7A RNF152 ZNF124 ANKRD26 MBD5 MON2 ARHGEF12 STPG2 ERCC6L2 LRBA DNAH14 VPS13B LNPEP ASH1L PPP2R3A PHC3 MYO9A MOB1B ZNF717 SETBP1 WDFY3 UTRN BRWD1 KIAA0825 DOCK1 |
| Term | Overlap | Adjusted p-Value | Genes |
|---|---|---|---|
| RICKLE2-AS3 | 40/100 | 3.089393 × 10−8 | MACF1 CHD9 KMT2C PRICKLE2 ZBTB20 RGPD5 RGPD8 UBR1 CACNA1C SLC9C1 LPP PCNX1 ATXN1 AKAP11 ZNF407 EVI5 TEAD1 PRKG1 SVIL MBD5 MON2 VPS13C RC3H1 VPS13B LNPEP PLEKHA3 STON1-GTF2A1L EML1 PHC3 MYO9A HIPK3 FER NFIA PEAK1 SLMAP KCNMA1 CCSER2 WDFY3 BIRC6 KIAA0825 |
| LINC02827 | 39/100 | 4.695381 × 10−8 | PATJ CHD6 GREB1L RGPD6 RGPD5 RGPD8 FAM214A TMEM241 MIPOL1 PCNX2 POTED KHDC4 SLC25A21 APBB2 SAMD12 MARCHF6 ANKRD26 PRMT8 CERS6 AUTS2 ANKRD30B ANKRD30A ZNF160 LRBA DNAH14 MRTFB TBC1D9 VPS13B ESR1 EDAR KIAA1217 TTC6 KCNS3 SP3 TASOR2 NEK10 ZNF236 KIAA0825 SHANK2 |
| LRRC7-AS1 | 39/100 | 4.695382 × 10−8 | GABRB1 RTN1 CTNND2 NRXN1 KLHL32 SLC1A2 OTUD7A FMN2 KIAA0513 GRM5 BRINP1 FUT9 DLGAP1 NCAM1 ERC2 SH3GL2 WASF3 OPCML ARNT2 DTNA CADM2 NTRK3 TMOD2 LSAMP SLC39A12 GRIN2B SYN2 SNAP91 GABRG1 CNKSR2 TTLL7 DLG2 SYNJ1 APC ADGRB3 LRRC7 PPP2R2B ASTN1 RAPGEF4 |
| LINC00472 | 37/100 | 3.694256 × 10−7 | CYFIP2 NFAT5 PATJ PRKAA2 CUL5 STXBP4 KMT2C RGPD6 ZBTB20 RGPD5 RGPD8 EFCAB6 SYNE2 KIAA1328 ERBB4 ZNF407 SLC16A7 THSD7A RNF152 ANKRD26 MBD5 MON2 ARHGEF12 STPG2 LRBA DNAH14 VPS13B LNPEP PPP2R3A PHC3 MYO9A MOB1B ZNF717 WDFY3 UTRN KIAA0825 DOCK1 |
| LINC01651 | 37/100 | 3.694256 × 10−7 | CRB1 GALNT13 PID1 PHLPP1 CTTNBP2 MEGF11 NRXN1 PCDH15 GRIK4 GRIK2 TRIM9 RASSF2 CDH20 DNER TNR NCAM1 KIF21B CSMD3 SOX6 LRRC4C CACNG2 GRIA4 RFTN2 GRID2 DSCAM SPHKAP CADM2 TCF12 LSAMP LHFPL3 SEZ6L FCHSD2 ADGRB3 SMOC1 DSCAML1 UNC79 ASTN1 |
| VWC2L-IT1 | 37/100 | 3.694256 × 10−7 | DGKG GRIA1 GABRB1 GALNT13 SHC3 RTN1 KCNC1 MEGF11 NRXN1 KLHL32 SLC35F1 GRIK2 GRM5 RASSF2 SNTG1 TNR LRRC4C CACNG2 SH3GL2 GPR158 GRIA4 OPCML CADM2 TMEM132B TMOD2 FAM219A LHFPL3 SEZ6L SNAP91 EPN2 DNM3 SYNJ1 APC ADGRB3 PPP2R2B UNC79 ASTN1 |
| GSN-AS1 | 37/100 | 3.694256 × 10−7 | MACF1 ANKRD36 KMT2C FMN1 ASAP1 LPP DOCK10 SRGAP2C AKAP13 FYCO1 ATXN1 SGCD ZNF407 ABL2 HMCN1 ERC1 SRGAP2 EVI5 TEAD1 SRGAP2B KIRREL1 MBD5 RBFOX2 DENND2B SAMD4A MYO5A VPS13B MITF LHFPL2 TANC1 FER PEAK1 SLMAP CDC42EP3 BIRC6 VCL TNRC6B |
| SRGAP3-AS1 | 36/100 | 1.040485 × 10−7 | GALNT13 RTN1 CTNND2 NRXN1 KLHL32 GRIK4 NALCN NPAS3 NKAIN3 CDH20 LRIG1 TNR DLGAP1 NCAM1 SRGAP3 LRRC4C WASF3 GRIA4 RFTN2 ARNT2 GRID2 DSCAM KCND2 CADM2 TMEM132B NTRK3 TMOD2 TCF12 LSAMP MAPK8IP1 DNM3 APC ADGRB3 TBC1D5 PPP2R2B ASTN1 |
| PRICKLE2-AS1 | 36/100 | 1.040485 × 10−6 | RABGAP1 PRICKLE2 CACNA1C LPP FYCO1 ATXN1 AKAP11 MPRIP ABL1 DIP2C MPDZ TEAD1 PRKG1 SVIL STARD13 RBFOX2 NEGR1 AFAP1 SHISAL1 ABCC9 FOXN3 STON1-GTF2A1L EML1 PJA2 FER ARHGAP31 APC PEAK1 SLMAP KCNMA1 CCSER2 WDFY3 PPP1R12B PDZRN3 VCL DDR2 |
| RERG-AS1 | 36/100 | 1.040485 × 10−6 | PATJ TBC1D19 ACSS3 PRKAA2 CUL5 ANKRD36 ZBTB20 KIAA1328 ZNF407 POTED SLC16A7 THSD7A RNF152 ANKRD26 MON2 MBD5 STPG2 ANKRD30B ANKRD30A DNAH14 VPS13B KLHL3 PHC3 MYO9A LRP1B MOB1B INPP4B TBC1D1 ZNF717 RCAN2 ERP27 WDFY3 KIAA0825 DGKI ANKRD36B CPEB4 |
| rDNA-Contacting Genes From | IO | z(IO) | Colocalization | p(IO) | Pairs | Number of rDNA-Contacting Genes | Number of LincRNA Genes |
|---|---|---|---|---|---|---|---|
| HEK293T | −0.5458 | −5.1513 | + | <1 × 10-6 | 541 | 656 | 126,454 |
| K562 | −0.5077 | −4.9922 | + | 0.000001 | 1091 | 1276 | 126,454 |
| K562-hemin | −0.5449 | −4.1379 | + | 0.000035 | 880 | 1060 | 126,454 |
Disclaimer/Publisher’s Note: The statements, opinions and data contained in all publications are solely those of the individual author(s) and contributor(s) and not of MDPI and/or the editor(s). MDPI and/or the editor(s) disclaim responsibility for any injury to people or property resulting from any ideas, methods, instructions or products referred to in the content. |
© 2024 by the authors. Licensee MDPI, Basel, Switzerland. This article is an open access article distributed under the terms and conditions of the Creative Commons Attribution (CC BY) license (https://creativecommons.org/licenses/by/4.0/).
Share and Cite
Tchurikov, N.A.; Alembekov, I.R.; Klushevskaya, E.S.; Kretova, A.N.; Lukicheva, V.N.; Chechetkin, V.R.; Kravatskaya, G.I.; Kravatsky, Y.V. Preferential Co-Expression and Colocalization of rDNA-Contacting Genes with LincRNAs Suggest Their Involvement in Shaping Inter-Chromosomal Interactions with Nucleoli. Int. J. Mol. Sci. 2024, 25, 6333. https://doi.org/10.3390/ijms25126333
Tchurikov NA, Alembekov IR, Klushevskaya ES, Kretova AN, Lukicheva VN, Chechetkin VR, Kravatskaya GI, Kravatsky YV. Preferential Co-Expression and Colocalization of rDNA-Contacting Genes with LincRNAs Suggest Their Involvement in Shaping Inter-Chromosomal Interactions with Nucleoli. International Journal of Molecular Sciences. 2024; 25(12):6333. https://doi.org/10.3390/ijms25126333
Chicago/Turabian StyleTchurikov, Nickolai A., Ildar R. Alembekov, Elena S. Klushevskaya, Antonina N. Kretova, Viktoriya N. Lukicheva, Vladimir R. Chechetkin, Galina I. Kravatskaya, and Yuri V. Kravatsky. 2024. "Preferential Co-Expression and Colocalization of rDNA-Contacting Genes with LincRNAs Suggest Their Involvement in Shaping Inter-Chromosomal Interactions with Nucleoli" International Journal of Molecular Sciences 25, no. 12: 6333. https://doi.org/10.3390/ijms25126333
APA StyleTchurikov, N. A., Alembekov, I. R., Klushevskaya, E. S., Kretova, A. N., Lukicheva, V. N., Chechetkin, V. R., Kravatskaya, G. I., & Kravatsky, Y. V. (2024). Preferential Co-Expression and Colocalization of rDNA-Contacting Genes with LincRNAs Suggest Their Involvement in Shaping Inter-Chromosomal Interactions with Nucleoli. International Journal of Molecular Sciences, 25(12), 6333. https://doi.org/10.3390/ijms25126333

