The Elevated Inflammatory Status of Neutrophils Is Related to In-Hospital Complications in Patients with Acute Coronary Syndrome and Has Important Prognosis Value for Diabetic Patients
Abstract
1. Introduction
2. Results
2.1. Patient Groups and Demographics
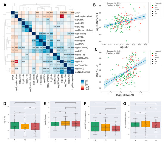
2.2. Clinical and Paraclinical Factors Associated with Poor Prognosis
2.3. Prognosis Scores
| Non-Diabetic Patients | Diabetic Patients | ||||||||
|---|---|---|---|---|---|---|---|---|---|
| Parameters | Threshold | Youden_j | Sensitivity (%) | Specificity (%) | Parameters | Threshold | Youden_j | Sensitivity (%) | Specificity (%) |
| D-Dimers | 180 | 0.604 | 90 | 70.37 | IL-18 | 206.1 | 0.398 | 58.82 | 80.95 |
| eGFR | 69.84 | 0.589 | 73.91 | 85 | HDL | 46 | 0.375 | 50 | 87.5 |
| IL-6 | 36.27 | 0.581 | 63.64 | 94.44 | Triglycerides | 131 | 0.375 | 73.68 | 63.83 |
| Creatinine | 1 | 0.571 | 69.57 | 87.5 | NETs | 143020 | 0.362 | 60.61 | 75.61 |
| Age | 58.9 | 0.545 | 86.96 | 67.5 | NLR | 5.83 | 0.325 | 65.79 | 66.67 |
| Potassium | 4.5 | 0.48 | 60.87 | 87.18 | Neutrophils | 11.83 | 0.317 | 42.11 | 89.58 |
| ESR | 18 | 0.444 | 72.22 | 72.22 | Fibrinogen | 367 | 0.301 | 74.29 | 55.81 |
| NLR | 5.51 | 0.439 | 77.27 | 66.67 | S100A8/A9 | 2197.97 | 0.296 | 67.65 | 61.9 |
| Neutrophils | 11.13 | 0.437 | 59.09 | 84.62 | Lymphocytes | 1.88 | 0.295 | 84.62 | 44.9 |
| Ferritin | 235 | 0.422 | 63.64 | 78.57 | IL-1β | 2.28 | 0.276 | 66.67 | 60.98 |
| Phosphate | 4.2 | 0.412 | 50 | 91.18 | WBC | 14.16 | 0.27 | 47.37 | 79.59 |
| Fibrinogen | 499 | 0.397 | 42.86 | 96.88 | Potassium | 3.9 | 0.229 | 92.31 | 30.61 |
| CRP | 17 | 0.35 | 52.17 | 82.86 | Glycaemia | 241 | 0.202 | 44.74 | 75.51 |
| Glycaemia | 108 | 0.329 | 73.91 | 58.97 | Uric Acid | 6.4 | 0.198 | 55.26 | 64.58 |
| Lymphocytes | 1.03 | 0.328 | 47.83 | 85 | Troponin | 66.4 | 0.187 | 37.84 | 80.85 |
| IL-18 | 166.37 | 0.318 | 81.82 | 50 | Human Klotho | 75.91 | 0.186 | 42.42 | 76.19 |
| WBC | 13.19 | 0.315 | 56.52 | 75 | HbA1c | 7.3 | 0.182 | 48.65 | 69.57 |
| LDL | 136 | 0.314 | 73.91 | 57.5 | Phosphate | 3.4 | 0.181 | 80.65 | 37.5 |
| Uric Acid | 5.8 | 0.29 | 69.57 | 59.46 | D-Dimers | 220 | 0.18 | 62.96 | 55 |
| Troponin | 80 | 0.263 | 39.13 | 87.18 | Magnesium | 2.06 | 0.179 | 27.03 | 90.91 |
| Gas6 | 21.33 | 0.239 | 27.27 | 96.67 | PTH | 45.21 | 0.179 | 46.88 | 71.05 |
| Human Klotho | 44.3 | 0.23 | 36.36 | 86.67 | Gas6 | 28.92 | 0.176 | 17.65 | 100 |
| Triglycerides | 163 | 0.225 | 100 | 22.5 | Age | 52.3 | 0.173 | 94.87 | 22.45 |
| HbA1c | 5.5 | 0.214 | 72.73 | 48.65 | LDL | 112.8 | 0.151 | 56.76 | 58.33 |
| Magnesium | 2 | 0.21 | 69.57 | 51.43 | Creatinine | 0.9 | 0.147 | 56.41 | 58.33 |
| Sodium | 139 | 0.203 | 47.83 | 72.5 | eGFR | 60.41 | 0.136 | 28.21 | 85.42 |
| PTH | 65.72 | 0.159 | 38.1 | 77.78 | ESR | 57 | 0.122 | 25 | 87.18 |
| Insulinemia | 6.37 | 0.156 | 34.78 | 80.77 | Insulinemia | 6.78 | 0.114 | 90.91 | 20.51 |
| Calcium | 9 | 0.155 | 69.57 | 45.95 | Ferritin | 42.93 | 0.095 | 96.97 | 12.5 |
| NETs | 449510 | 0.081 | 95.24 | 12.9 | Calcium | 9.9 | 0.09 | 13.51 | 95.45 |
| HDL | 35 | 0.076 | 82.61 | 25 | CRP | 15.5 | 0.086 | 44.74 | 63.83 |
| IL-1β | 1.18 | 0.073 | 77.27 | 30 | IL-6 | 23.83 | 0.083 | 50 | 58.33 |
| S100A8/A9 | 4968.36 | 0.055 | 95.45 | 10 | Sodium | 130 | 0.051 | 5.13 | 100 |
2.4. Neutrophils Isolated from ACS Patients Exhibit a Pro-Inflammatory Gene Expression Pattern
2.5. Protein Expression of Pro-Inflammatory Molecules in Neutrophils Isolated from MI Patients with or without Negative Prognosis
2.6. NETs Are Increased in Serum and Neutrophils of MI Patients and Are Accompanied by Increased Expression and Activity of Neutrophil Elastase
3. Discussion
4. Materials and Methods
4.1. Study Participants
4.2. Clinical Evaluations
4.3. ELISA Assay
4.4. SYTOX Green Assay
4.5. Cells
4.6. Quantitative RT-PCR
4.7. Western Blot
4.8. Fluorescence Microscopy of NET Formation
4.9. Detection of Neutrophil Elastase (NE) Activity
4.10. Cell Immunofluorescence
4.11. Data Analysis and Statistics
5. Conclusions
Supplementary Materials
Author Contributions
Funding
Institutional Review Board Statement
Informed Consent Statement
Data Availability Statement
Conflicts of Interest
References
- Abbate, A.; Van Tassell, B.W.; Biondi-Zoccai, G.; Kontos, M.C.; Grizzard, J.D.; Spillman, D.W.; Oddi, C.; Roberts, C.S.; Melchior, R.D.; Mueller, G.H.; et al. Effects of interleukin-1 blockade with anakinra on adverse cardiac remodeling and heart failure after acute myocardial infarction [from the Virginia Commonwealth University-Anakinra Remodeling Trial (2) (VCU-ART2) pilot study]. Am. J. Cardiol. 2013, 111, 1394–1400. [Google Scholar] [CrossRef] [PubMed]
- Nidorf, S.M.; Fiolet, A.T.L.; Mosterd, A.; Eikelboom, J.W.; Schut, A.; Opstal, T.S.J.; The, S.H.K.; Xu, X.F.; Ireland, M.A.; Lenderink, T.; et al. Colchicine in Patients with Chronic Coronary Disease. N. Engl. J. Med. 2020, 383, 1838–1847. [Google Scholar] [CrossRef]
- Tardif, J.C.; Kouz, S.; Waters, D.D.; Bertrand, O.F.; Diaz, R.; Maggioni, A.P.; Pinto, F.J.; Ibrahim, R.; Gamra, H.; Kiwan, G.S.; et al. Efficacy and Safety of Low-Dose Colchicine after Myocardial Infarction. N. Engl. J. Med. 2019, 381, 2497–2505. [Google Scholar] [CrossRef] [PubMed]
- Chen, Y.H.; Huang, S.S.; Lin, S.J. TIMI and GRACE Risk Scores Predict Both Short-Term and Long-Term Outcomes in Chinese Patients with Acute Myocardial Infarction. Acta Cardiol. Sin. 2018, 34, 4–12. [Google Scholar] [CrossRef] [PubMed]
- Tang, E.W.; Wong, C.K.; Herbison, P. Global Registry of Acute Coronary Events (GRACE) hospital discharge risk score accurately predicts long-term mortality post acute coronary syndrome. Am. Heart J. 2007, 153, 29–35. [Google Scholar] [CrossRef] [PubMed]
- Fuster, V.; Farkouh, M.E. Acute coronary syndromes and diabetes mellitus: A winning ticket for prasugrel. Circulation 2008, 118, 1607–1608. [Google Scholar] [CrossRef] [PubMed]
- Fonseca, F.A.; Izar, M.C. Role of Inflammation in Cardiac Remodeling after Acute Myocardial Infarction. Front. Physiol. 2022, 13, 927163. [Google Scholar] [CrossRef] [PubMed]
- Marechal, P.; Tridetti, J.; Nguyen, M.L.; Wera, O.; Jiang, Z.; Gustin, M.; Donneau, A.F.; Oury, C.; Lancellotti, P. Neutrophil Phenotypes in Coronary Artery Disease. J. Clin. Med. 2020, 9, 1602. [Google Scholar] [CrossRef] [PubMed]
- Schloss, M.J.; Horckmans, M.; Nitz, K.; Duchene, J.; Drechsler, M.; Bidzhekov, K.; Scheiermann, C.; Weber, C.; Soehnlein, O.; Steffens, S. The time-of-day of myocardial infarction onset affects healing through oscillations in cardiac neutrophil recruitment. EMBO Mol. Med. 2016, 8, 937–948. [Google Scholar] [CrossRef]
- Selders, G.S.; Fetz, A.E.; Radic, M.Z.; Bowlin, G.L. An overview of the role of neutrophils in innate immunity, inflammation and host-biomaterial integration. Regen. Biomater. 2017, 4, 55–68. [Google Scholar] [CrossRef]
- Doring, Y.; Soehnlein, O.; Weber, C. Neutrophil Extracellular Traps in Atherosclerosis and Atherothrombosis. Circ. Res. 2017, 120, 736–743. [Google Scholar] [CrossRef] [PubMed]
- Mangold, A.; Alias, S.; Scherz, T.; Hofbauer, M.; Jakowitsch, J.; Panzenbock, A.; Simon, D.; Laimer, D.; Bangert, C.; Kammerlander, A.; et al. Coronary neutrophil extracellular trap burden and deoxyribonuclease activity in ST-elevation acute coronary syndrome are predictors of ST-segment resolution and infarct size. Circ. Res. 2015, 116, 1182–1192. [Google Scholar] [CrossRef] [PubMed]
- Ma, Y.; Yang, X.; Chatterjee, V.; Meegan, J.E.; Beard, R.S., Jr.; Yuan, S.Y. Role of Neutrophil Extracellular Traps and Vesicles in Regulating Vascular Endothelial Permeability. Front. Immunol. 2019, 10, 1037. [Google Scholar] [CrossRef] [PubMed]
- Feng, Y.; Zhao, H.; Xu, X.; Buys, E.S.; Raher, M.J.; Bopassa, J.C.; Thibault, H.; Scherrer-Crosbie, M.; Schmidt, U.; Chao, W. Innate immune adaptor MyD88 mediates neutrophil recruitment and myocardial injury after ischemia-reperfusion in mice. Am. J. Physiol. Heart Circ. Physiol. 2008, 295, H1311–H1318. [Google Scholar] [CrossRef] [PubMed]
- Papayannopoulos, V.; Metzler, K.D.; Hakkim, A.; Zychlinsky, A. Neutrophil elastase and myeloperoxidase regulate the formation of neutrophil extracellular traps. J. Cell Biol. 2010, 191, 677–691. [Google Scholar] [CrossRef]
- Mutua, V.; Gershwin, L.J. A Review of Neutrophil Extracellular Traps (NETs) in Disease: Potential Anti-NETs Therapeutics. Clin. Rev. Allergy Immunol. 2021, 61, 194–211. [Google Scholar] [CrossRef] [PubMed]
- Hashemi, P.; Nouri-Vaskeh, M.; Alizadeh, L.; Baghbanzadeh, A.; Badalzadeh, R.; Askari, E.; Baradaran, B. NETosis in ischemic/reperfusion injuries: An organ-based review. Life Sci. 2022, 290, 120158. [Google Scholar] [CrossRef] [PubMed]
- Bonaventura, A.; Vecchie, A.; Abbate, A.; Montecucco, F. Neutrophil Extracellular Traps and Cardiovascular Diseases: An Update. Cells 2020, 9, 231. [Google Scholar] [CrossRef] [PubMed]
- Bhat, T.; Teli, S.; Rijal, J.; Bhat, H.; Raza, M.; Khoueiry, G.; Meghani, M.; Akhtar, M.; Costantino, T. Neutrophil to lymphocyte ratio and cardiovascular diseases: A review. Expert. Rev. Cardiovasc. Ther. 2013, 11, 55–59. [Google Scholar] [CrossRef]
- Guasti, L.; Dentali, F.; Castiglioni, L.; Maroni, L.; Marino, F.; Squizzato, A.; Ageno, W.; Gianni, M.; Gaudio, G.; Grandi, A.M.; et al. Neutrophils and clinical outcomes in patients with acute coronary syndromes and/or cardiac revascularisation. A systematic review on more than 34,000 subjects. Thromb. Haemost. 2011, 106, 591–599. [Google Scholar] [CrossRef]
- Kim, S.; Eliot, M.; Koestler, D.C.; Wu, W.C.; Kelsey, K.T. Association of Neutrophil-to-Lymphocyte Ratio With Mortality and Cardiovascular Disease in the Jackson Heart Study and Modification by the Duffy Antigen Variant. JAMA Cardiol. 2018, 3, 455–462. [Google Scholar] [CrossRef] [PubMed]
- Sager, H.B.; Kessler, T.; Schunkert, H. Monocytes and macrophages in cardiac injury and repair. J. Thorac. Dis. 2017, 9 (Suppl. S1), S30–S35. [Google Scholar] [CrossRef] [PubMed]
- Ma, Y. Role of Neutrophils in Cardiac Injury and Repair Following Myocardial Infarction. Cells 2021, 10, 1676. [Google Scholar] [CrossRef]
- Prabhu, S.D. Cytokine-induced modulation of cardiac function. Circ. Res. 2004, 95, 1140–1153. [Google Scholar] [CrossRef] [PubMed]
- Ge, L.; Zhou, X.; Ji, W.J.; Lu, R.Y.; Zhang, Y.; Zhang, Y.D.; Ma, Y.Q.; Zhao, J.H.; Li, Y.M. Neutrophil extracellular traps in ischemia-reperfusion injury-induced myocardial no-reflow: Therapeutic potential of DNase-based reperfusion strategy. Am. J. Physiol. Heart Circ. Physiol. 2015, 308, H500–H509. [Google Scholar] [CrossRef] [PubMed]
- Collier, B.; Dossett, L.A.; May, A.K.; Diaz, J.J. Glucose control and the inflammatory response. Nutr. Clin. Pract. 2008, 23, 3–15. [Google Scholar] [CrossRef] [PubMed]
- Keeter, W.C.; Moriarty, A.K.; Galkina, E.V. Role of neutrophils in type 2 diabetes and associated atherosclerosis. Int. J. Biochem. Cell Biol. 2021, 141, 106098. [Google Scholar] [CrossRef]
- Mihaila, A.C.; Ciortan, L.; Macarie, R.D.; Vadana, M.; Cecoltan, S.; Preda, M.B.; Hudita, A.; Gan, A.M.; Jakobsson, G.; Tucureanu, M.M.; et al. Transcriptional Profiling and Functional Analysis of N1/N2 Neutrophils Reveal an Immunomodulatory Effect of S100A9-Blockade on the Pro-Inflammatory N1 Subpopulation. Front. Immunol. 2021, 12, 708770. [Google Scholar] [CrossRef] [PubMed]
- Deten, A.; Volz, H.C.; Briest, W.; Zimmer, H.G. Cardiac cytokine expression is upregulated in the acute phase after myocardial infarction. Experimental studies in rats. Cardiovasc. Res. 2002, 55, 329–340. [Google Scholar] [CrossRef]
- Ono, K.; Matsumori, A.; Shioi, T.; Furukawa, Y.; Sasayama, S. Cytokine gene expression after myocardial infarction in rat hearts: Possible implication in left ventricular remodeling. Circulation 1998, 98, 149–156. [Google Scholar] [CrossRef]
- DeLeon-Pennell, K.Y.; Meschiari, C.A.; Jung, M.; Lindsey, M.L. Matrix Metalloproteinases in Myocardial Infarction and Heart Failure. Prog. Mol. Biol. Transl. Sci. 2017, 147, 75–100. [Google Scholar] [CrossRef]
- Looi, Y.H.; Grieve, D.J.; Siva, A.; Walker, S.J.; Anilkumar, N.; Cave, A.C.; Marber, M.; Monaghan, M.J.; Shah, A.M. Involvement of Nox2 NADPH oxidase in adverse cardiac remodeling after myocardial infarction. Hypertension 2008, 51, 319–325. [Google Scholar] [CrossRef]
- Collier, A.; Jackson, M.; Bell, D.; Patrick, A.W.; Matthews, D.M.; Young, R.J.; Clarke, B.F.; Dawes, J. Neutrophil activation detected by increased neutrophil elastase activity in type 1 (insulin-dependent) diabetes mellitus. Diabetes Res. 1989, 10, 135–138. [Google Scholar] [PubMed]
- Ogura, Y.; Tajiri, K.; Murakoshi, N.; Xu, D.; Yonebayashi, S.; Li, S.; Okabe, Y.; Feng, D.; Shimoda, Y.; Song, Z.; et al. Neutrophil Elastase Deficiency Ameliorates Myocardial Injury Post Myocardial Infarction in Mice. Int. J. Mol. Sci. 2021, 22, 722. [Google Scholar] [CrossRef] [PubMed]
- Timmers, L.; Sluijter, J.P.; van Keulen, J.K.; Hoefer, I.E.; Nederhoff, M.G.; Goumans, M.J.; Doevendans, P.A.; van Echteld, C.J.; Joles, J.A.; Quax, P.H.; et al. Toll-like receptor 4 mediates maladaptive left ventricular remodeling and impairs cardiac function after myocardial infarction. Circ. Res. 2008, 102, 257–264. [Google Scholar] [CrossRef] [PubMed]
- American Diabetes, A. 2. Classification and Diagnosis of Diabetes: Standards of Medical Care in Diabetes-2019. Diabetes Care 2019, 42, S13–S28. [Google Scholar] [CrossRef] [PubMed]
- Thygesen, K.; Alpert, J.S.; Jaffe, A.S.; Chaitman, B.R.; Bax, J.J.; Morrow, D.A.; White, H.D.; Executive Group on behalf of the Joint European Society of Cardiology/American College of Cardiology/American Heart Association/World Heart Federation Task Force for the Universal Definition of Myocardial, Infarction. Fourth Universal Definition of Myocardial Infarction (2018). Circulation 2018, 138, e618–e651. [Google Scholar] [CrossRef] [PubMed]
- Multicenter Postinfarction Research, G. Risk stratification and survival after myocardial infarction. N. Engl. J. Med. 1983, 309, 331–336. [Google Scholar] [CrossRef] [PubMed]
- Volpi, A.; De Vita, C.; Franzosi, M.G.; Geraci, E.; Maggioni, A.P.; Mauri, F.; Negri, E.; Santoro, E.; Tavazzi, L.; Tognoni, G. Determinants of 6-month mortality in survivors of myocardial infarction after thrombolysis. Results of the GISSI-2 data base. The Ad hoc Working Group of the Gruppo Italiano per lo Studio della Sopravvivenza nell’Infarto Miocardico (GISSI)-2 Data Base. Circulation 1993, 88, 416–429. [Google Scholar] [CrossRef]
- De Gennaro, L.; Brunetti, N.D.; Montrone, D.; De Rosa, F.; Cuculo, A.; Di Biase, M. Subacute inflammatory activation in subjects with acute coronary syndrome and left ventricular dysfunction. Inflammation 2012, 35, 363–370. [Google Scholar] [CrossRef]
- Peng, H.; Wu, H.; Zhang, G.; Zhang, W.; Guo, Y.; Chang, L.; Chen, S.; Xue, R.; Zhang, S. Expression and Clinical Prognostic Value of Platelet NLRP3 in Acute Coronary Syndrome. Int. J. Gen. Med. 2020, 13, 791–802. [Google Scholar] [CrossRef] [PubMed]
- McKinney, W. Data Structures for Statistical Computing in Python. In Proceedings of the 9th Python in Science Conference, Austin, TX, USA, 28 June–3 July 2010; Volume 445, pp. 56–61. [Google Scholar]
- Hunter, J.D. Matplotlib: A 2D Graphics Environment. Comput. Sci. Eng. 2007, 9, 90–95. [Google Scholar] [CrossRef]
- Waskom, M.L. seaborn: Statistical data visualization. J. Open Source Softw. 2021, 6, 3021. [Google Scholar] [CrossRef]
- Virtanen, P.; Gommers, R.; Oliphant, T.E.; Haberland, M.; Reddy, T.; Cournapeau, D.; Burovski, E.; Peterson, P.; Weckesser, W.; Bright, J.; et al. SciPy 1.0: Fundamental algorithms for scientific computing in Python. Nat. Methods 2020, 17, 261–272. [Google Scholar] [CrossRef] [PubMed]
- Tanaka, T. [[Fundamentals] 5. Python+scikit-learn for Machine Learning in Medical Imaging]. Nihon Hoshasen Gijutsu Gakkai Zasshi 2023, 79, 1189–1193. [Google Scholar] [CrossRef]








| Control (N) | Pre-Diabetes (PD) | Diabetes (D) | All Patients | |
|---|---|---|---|---|
| Number | 63 | 78 | 88 | 229 |
| Sex | ||||
| F | 19 (30.2%) | 27 (34.6%) | 29 (33%) | 75 (32.8%) |
| M | 44 (69.8%) | 51 (65.4%) | 59 (67%) | 154 (67.2%) |
| Age # | 60.9 (40.1–82.1) | 61.05 (46–79.3) | 63.5 (43.8–79.9) | 61.9 (41.5–81.4) |
| High Blood Pressure | 40 (63.5%) | 53 (67.9%) | 74 (84.1%) | 167 (72.9%) |
| Smokers | 48 (76.2%) | 47 (60.3%) | 55 (62.5%) | 150 (65.5%) |
| Anaemia | 5 (7.9%) | 5 (6.4%) | 9 (10.2%) | 19 (8.3%) |
| Death | 6 (9.5%) | 3 (3.8%) | 4 (4.5%) | 13 (5.7%) |
| Days of hospitalization # | 4.0 (2.0–13.9) | 4.0 (2.0–9.3) | 4.0 (2.0–21.0) | 4.0 (2.0–18.2) |
| LDL > 100 ## | 50/63 (79.4%) | 60/78 (76.9%) | 52/85 (61.2%) | 162/226 (71.7%) |
| History of MI | 2 (3.2%) | 5 (6.4%) | 18 (20.5%) | 25 (10.9%) |
| History of Stroke ## | 5/62 (8.0%) | 3/77 (3.9%) | 9/88 (10.2%) | 17/227 (7.5%) |
Disclaimer/Publisher’s Note: The statements, opinions and data contained in all publications are solely those of the individual author(s) and contributor(s) and not of MDPI and/or the editor(s). MDPI and/or the editor(s) disclaim responsibility for any injury to people or property resulting from any ideas, methods, instructions or products referred to in the content. |
© 2024 by the authors. Licensee MDPI, Basel, Switzerland. This article is an open access article distributed under the terms and conditions of the Creative Commons Attribution (CC BY) license (https://creativecommons.org/licenses/by/4.0/).
Share and Cite
Barbu, E.; Mihaila, A.C.; Gan, A.-M.; Ciortan, L.; Macarie, R.D.; Tucureanu, M.M.; Filippi, A.; Stoenescu, A.I.; Petrea, S.V.; Simionescu, M.; et al. The Elevated Inflammatory Status of Neutrophils Is Related to In-Hospital Complications in Patients with Acute Coronary Syndrome and Has Important Prognosis Value for Diabetic Patients. Int. J. Mol. Sci. 2024, 25, 5107. https://doi.org/10.3390/ijms25105107
Barbu E, Mihaila AC, Gan A-M, Ciortan L, Macarie RD, Tucureanu MM, Filippi A, Stoenescu AI, Petrea SV, Simionescu M, et al. The Elevated Inflammatory Status of Neutrophils Is Related to In-Hospital Complications in Patients with Acute Coronary Syndrome and Has Important Prognosis Value for Diabetic Patients. International Journal of Molecular Sciences. 2024; 25(10):5107. https://doi.org/10.3390/ijms25105107
Chicago/Turabian StyleBarbu, Elena, Andreea Cristina Mihaila, Ana-Maria Gan, Letitia Ciortan, Razvan Daniel Macarie, Monica Madalina Tucureanu, Alexandru Filippi, Andra Ioana Stoenescu, Stefanita Victoria Petrea, Maya Simionescu, and et al. 2024. "The Elevated Inflammatory Status of Neutrophils Is Related to In-Hospital Complications in Patients with Acute Coronary Syndrome and Has Important Prognosis Value for Diabetic Patients" International Journal of Molecular Sciences 25, no. 10: 5107. https://doi.org/10.3390/ijms25105107
APA StyleBarbu, E., Mihaila, A. C., Gan, A.-M., Ciortan, L., Macarie, R. D., Tucureanu, M. M., Filippi, A., Stoenescu, A. I., Petrea, S. V., Simionescu, M., Balanescu, S. M., & Butoi, E. (2024). The Elevated Inflammatory Status of Neutrophils Is Related to In-Hospital Complications in Patients with Acute Coronary Syndrome and Has Important Prognosis Value for Diabetic Patients. International Journal of Molecular Sciences, 25(10), 5107. https://doi.org/10.3390/ijms25105107

