Rheumatoid Synovial Fluid and Acidic Extracellular pH Modulate the Immunomodulatory Activity of Urine-Derived Stem Cells
Abstract
1. Introduction
2. Results
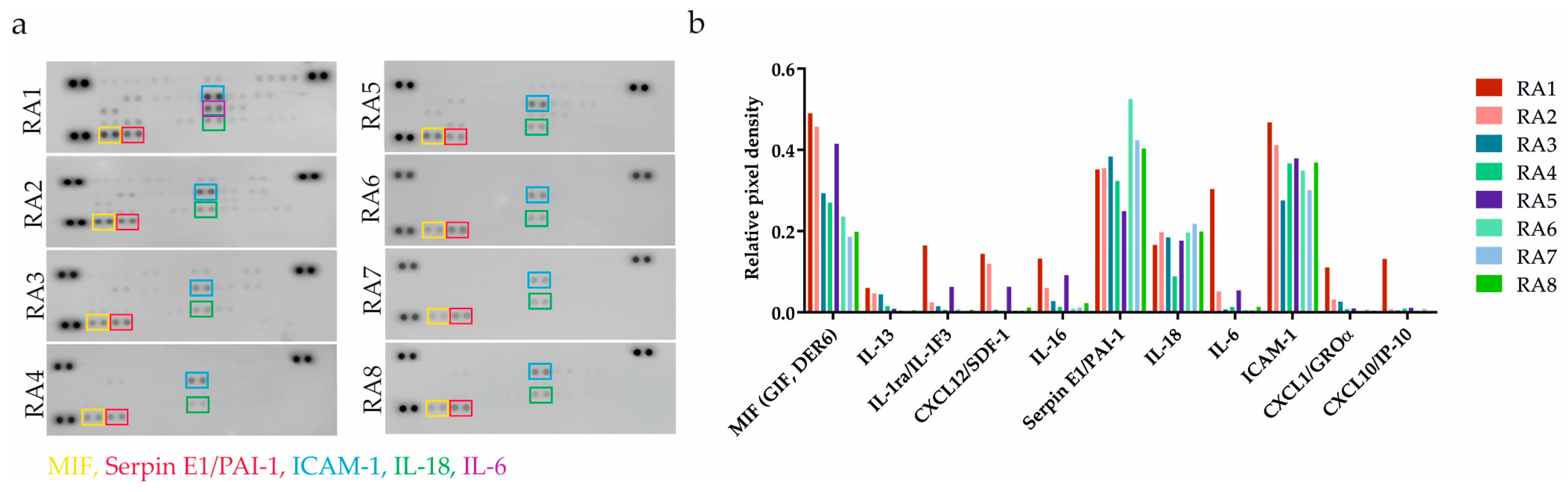
2.1. RASFs Characterization According to Patients’ Data and Severity of Inflammation
2.2. RASF Treatment Preserved the Morphological Characteristics and Proliferative Activity of UdSCs
2.3. RASFs Differentially Modulated Gene Expression and Secretion of Immunomodulatory Factors in UdSCs
2.4. Acidic Extracellular pH Did Not Affect UdSCs’ Proliferative Activity but Impaired ATSCs’
2.5. Acidic Stress Diversely Influenced UdSCs’ and ATSCs’ Immunomodulatory Potential
2.6. Adding Pro-Inflammatory Mediators into Acidic Conditions Blocked Neither UdSCs’ Proliferation nor Transcription of Immunomodulatory Genes
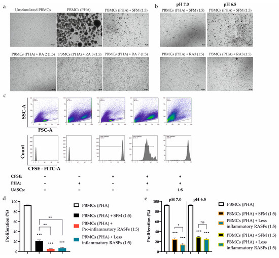
2.7. RASFs and Combined RASFs + Acidosis Pre-Conditioning Augments the Inhibitory Effect of UdSCs on PBMCs Proliferation
3. Discussion
4. Materials and Methods
4.1. RASFs Collection
4.2. RASF Characterization via Cytokine Quantification
4.3. UdSCs Isolation and Cultivation
4.4. ATSCs Isolation and Cultivation
4.5. UdSCs Treatment Protocols
4.6. ATSCs Treatment Protocol
4.7. Morphological Analysis and Cell Area Measurement
4.8. Proliferation Assay (MTS Test)
4.9. Cell Viability Test
4.10. Gene Expression Analysis
4.11. Secretome Analysis
4.12. Cell Lysis and Western Blotting
4.13. Peripheral Blood Mononuclear Cells (PBMCs) Isolation and Co-Culture with UdSCs
4.14. Flow Cytometry
4.15. Statistical Analysis
5. Conclusions
Author Contributions
Funding
Institutional Review Board Statement
Informed Consent Statement
Data Availability Statement
Acknowledgments
Conflicts of Interest
References
- García-Gómez, I.; Elvira, G.; Zapata, A.G.; Lamana, M.L.; Ramírez, M.; Castro, J.G.; Arranz, M.G.; Vicente, A.; Bueren, J.; García-Olmo, D. Mesenchymal stem cells: Biological properties and clinical applications. Expert. Opin. Biol. Ther. 2010, 10, 1453–1468. [Google Scholar] [CrossRef] [PubMed]
- Ankrum, J.A.; Ong, J.F.; Karp, J.M. Mesenchymal stem cells: Immune evasive, not immune privileged. Nat. Biotechnol. 2014, 32, 252–260. [Google Scholar] [CrossRef] [PubMed]
- Uccelli, A.; de Rosbo, N.K. The immunomodulatory function of mesenchymal stem cells: Mode of action and pathways. Ann. N. Y. Acad. Sci. 2015, 1351, 114–126. [Google Scholar] [CrossRef] [PubMed]
- Li, W.; Ren, G.; Huang, Y.; Su, J.; Han, Y.; Li, J.; Chen, X.; Cao, K.; Chen, Q.; Shou, P.; et al. Mesenchymal stem cells: A double-edged sword in regulating immune responses. Cell Death Differ. 2012, 19, 1505–1513. [Google Scholar] [CrossRef]
- Ren, G.; Zhang, L.; Zhao, X.; Xu, G.; Zhang, Y.; Roberts, A.I.; Zhao, R.C.; Shi, Y. Mesenchymal stem cell-mediated immunosuppression occurs via concerted action of chemokines and nitric oxide. Cell Stem Cell 2008, 2, 141–150. [Google Scholar] [CrossRef]
- Ren, G.; Zhao, X.; Zhang, L.; Zhang, J.; L’Huillier, A.; Ling, W.; Roberts, A.I.; Le, A.D.; Shi, S.; Shao, C.; et al. Inflammatory cytokine-induced intercellular adhesion molecule-1 and vascular cell adhesion molecule-1 in mesenchymal stem cells are critical for immunosuppression. J. Immunol. 2010, 184, 2321–2328. [Google Scholar] [CrossRef]
- Sayegh, S.; El Atat, O.; Diallo, K.; Rauwel, B.; Degboé, Y.; Cavaignac, E.; Constantin, A.; Cantagrel, A.; Trak-Smayra, V.; Alaaeddine, N.; et al. Rheumatoid Synovial Fluids Regulate the Immunomodulatory Potential of Adipose-Derived Mesenchymal Stem Cells Through a TNF/NF-κB-Dependent Mechanism. Front. Immunol. 2019, 10, 1482. [Google Scholar] [CrossRef]
- Di Tinco, R.; Bertani, G.; Pisciotta, A.; Bertoni, L.; Pignatti, E.; Maccaferri, M.; Bertacchini, J.; Sena, P.; Vallarola, A.; Tupler, R.; et al. Role of PD-L1 in licensing immunoregulatory function of dental pulp mesenchymal stem cells. Stem Cell Res. Ther. 2021, 12, 598. [Google Scholar] [CrossRef]
- Ma, S.; Xie, N.; Li, W.; Yuan, B.; Shi, Y.; Wang, Y. Immunobiology of mesenchymal stem cells. Cell Death Differ. 2014, 21, 216–225. [Google Scholar] [CrossRef]
- Vasilev, G.; Ivanova, M.; Ivanova-Todorova, E.; Tumangelova-Yuzeir, K.; Krasimirova, E.; Stoilov, R.; Kyurkchiev, D. Secretory factors produced by adipose mesenchymal stem cells downregulate Th17 and increase Treg cells in peripheral blood mononuclear cells from rheumatoid arthritis patients. Rheumatol. Int. 2019, 39, 819–826. [Google Scholar] [CrossRef]
- Kehoe, O.; Cartwright, A.; Askari, A.; El Haj, A.J.; Middleton, J. Intra-articular injection of mesenchymal stem cells leads to reduced inflammation and cartilage damage in murine antigen-induced arthritis. J. Transl. Med. 2014, 12, 157. [Google Scholar] [CrossRef]
- Liu, L.; Wong, C.W.; Han, M.; Farhoodi, H.P.; Liu, G.; Liu, Y.; Liao, W.; Zhao, W. Meta-analysis of preclinical studies of mesenchymal stromal cells to treat rheumatoid arthritis. eBioMedicine 2019, 47, 563–577. [Google Scholar] [CrossRef] [PubMed]
- Lopez-Santalla, M.; Fernandez-Perez, R.; Garin, M.I. Mesenchymal Stem/Stromal Cells for Rheumatoid Arthritis Treatment: An Update on Clinical Applications. Cells 2020, 9, 1852. [Google Scholar] [CrossRef] [PubMed]
- Debreova, M.; Culenova, M.; Smolinska, V.; Nicodemou, A.; Csobonyeiova, M.; Danisovic, L. Rheumatoid arthritis: From synovium biology to cell-based therapy. Cytotherapy 2022, 24, 365–375. [Google Scholar] [CrossRef] [PubMed]
- Sharif, K.; Sharif, A.; Jumah, F.; Oskouian, R.; Tubbs, R.S. Rheumatoid arthritis in review: Clinical, anatomical, cellular and molecular points of view. Clin. Anat. 2018, 31, 216–223. [Google Scholar] [CrossRef]
- Hampel, U.; Sesselmann, S.; Iserovich, P.; Sel, S.; Paulsen, F.; Sack, R. Chemokine and cytokine levels in osteoarthritis and rheumatoid arthritis synovial fluid. J. Immunol. Methods 2013, 396, 134–139. [Google Scholar] [CrossRef]
- Treuhaft, P.S.; MCCarty, D.J. Synovial fluid pH, lactate, oxygen and carbon dioxide partial pressure in various joint diseases. Arthritis Rheum. 1971, 14, 475–484. [Google Scholar] [CrossRef]
- Hollander, A.P.; Corke, K.P.; Freemont, A.J.; Lewis, C.E. Expression of hypoxia-inducible factor 1alpha by macrophages in the rheumatoid synovium: Implications for targeting of therapeutic genes to the inflamed joint. Arthritis Rheum. 2001, 44, 1540–1544. [Google Scholar] [CrossRef]
- Ng, C.T.; Biniecka, M.; Kennedy, A.; McCormick, J.; Fitzgerald, O.; Bresnihan, B.; Buggy, D.; Taylor, C.T.; O’Sullivan, J.; Fearon, U.; et al. Synovial tissue hypoxia and inflammation in vivo. Ann. Rheum. Dis. 2010, 69, 1389–1395. [Google Scholar] [CrossRef]
- Zhang, Y.; McNeill, E.; Tian, H.; Soker, S.; Andersson, K.-E.; Yoo, J.J.; Atala, A. Urine derived cells are a potential source for urological tissue reconstruction. J. Urol. 2008, 180, 2226–2233. [Google Scholar] [CrossRef]
- Culenova, M.; Nicodemou, A.; Novakova, Z.V.; Debreova, M.; Smolinská, V.; Bernatova, S.; Ivanisova, D.; Novotna, O.; Vasicek, J.; Varga, I.; et al. Isolation, Culture and Comprehensive Characterization of Biological Properties of Human Urine-Derived Stem Cells. Int. J. Mol. Sci. 2021, 22, 12503. [Google Scholar] [CrossRef] [PubMed]
- Zhou, C.; Wu, X.-R.; Liu, H.-S.; Liu, X.-H.; Liu, G.-H.; Zheng, X.-B.; Hu, T.; Liang, Z.-X.; He, X.-W.; Wu, X.-J.; et al. Immunomodulatory Effect of Urine-derived Stem Cells on Inflammatory Bowel Diseases via Downregulating Th1/Th17 Immune Responses in a PGE2-dependent Manner. J. Crohns Colitis 2020, 14, 654–668. [Google Scholar] [CrossRef] [PubMed]
- Wu, R.; Soland, M.; Liu, G.; Shi, Y.; Zhang, C.; Tang, Y.; Almeida-Porada, G.; Zhang, Y. Functional characterization of the immunomodulatory properties of human urine-derived stem cells. Transl. Androl. Urol. 2021, 10, 3566–3578. [Google Scholar] [CrossRef] [PubMed]
- Han, Y.; Wang, J.; Li, S.; Li, Y.; Zhang, Y.; Zhang, R.; Zhang, Y.; Fan, H.; Shi, H.; Pan, J.; et al. Isopsoralen ameliorates rheumatoid arthritis by targeting MIF. Arthritis Res. Ther. 2021, 23, 243. [Google Scholar] [CrossRef]
- Ronday, H.K.; Smits, H.H.; Van Muijen, G.N.; Pruszczynski, M.S.; Dolhain, R.J.; Van Langelaan, E.J.; Breedveld, F.C.; Verheijen, J.H. Difference in expression of the plasminogen activation system in synovial tissue of patients with rheumatoid arthritis and osteoarthritis. Br. J. Rheumatol. 1996, 35, 416–423. [Google Scholar] [CrossRef][Green Version]
- Shingu, M.; Hashimoto, M.; Nobunaga, M.; Isayama, T.; Yasutake, C.; Naono, T. Production of soluble ICAM-1 by mononuclear cells from patients with rheumatoid arthritis patients. Inflammation 1994, 18, 23–34. [Google Scholar] [CrossRef]
- Genç, D.; Sezer Kürkçü, M.; Yiğittürk, G.; Günaydın, B.; Elbe, H.; Aladağ, A.; Çöl, B.; Tarhan, E.F. Synovial fluid niche promoted differentiation of dental follicle mesenchymal stem cells toward chondrogenesis in rheumatoid arthritis. Arch. Rheumatol. 2022, 37, 94–109. [Google Scholar] [CrossRef]
- Hazehara-Kunitomo, Y.; Hara, E.S.; Ono, M.; Aung, K.T.; Komi, K.; Pham, H.T.; Akiyama, K.; Okada, M.; Oohashi, T.; Matsumoto, T.; et al. Acidic Pre-Conditioning Enhances the Stem Cell Phenotype of Human Bone Marrow Stem/Progenitor Cells. Int. J. Mol. Sci. 2019, 20, 1097. [Google Scholar] [CrossRef]
- Djouad, F.; Charbonnier, L.-M.; Bouffi, C.; Louis-Plence, P.; Bony, C.; Apparailly, F.; Cantos, C.; Jorgensen, C.; Noël, D. Mesenchymal stem cells inhibit the differentiation of dendritic cells through an interleukin-6-dependent mechanism. Stem Cells Dayt. Ohio 2007, 25, 2025–2032. [Google Scholar] [CrossRef]
- Choi, H.; Lee, R.H.; Bazhanov, N.; Oh, J.Y.; Prockop, D.J. Anti-inflammatory protein TSG-6 secreted by activated MSCs attenuates zymosan-induced mouse peritonitis by decreasing TLR2/NF-κB signaling in resident macrophages. Blood 2011, 118, 330–338. [Google Scholar] [CrossRef]
- Song, W.-J.; Li, Q.; Ryu, M.-O.; Ahn, J.-O.; Ha Bhang, D.; Chan Jung, Y.; Youn, H.-Y. TSG-6 Secreted by Human Adipose Tissue-derived Mesenchymal Stem Cells Ameliorates DSS-induced colitis by Inducing M2 Macrophage Polarization in Mice. Sci. Rep. 2017, 7, 5187. [Google Scholar] [CrossRef] [PubMed]
- Dorronsoro, A.; Ferrin, I.; Salcedo, J.M.; Jakobsson, E.; Fernández-Rueda, J.; Lang, V.; Sepulveda, P.; Fechter, K.; Pennington, D.; Trigueros, C. Human mesenchymal stromal cells modulate T-cell responses through TNF-α-mediated activation of NF-κB. Eur. J. Immunol. 2014, 44, 480–488. [Google Scholar] [CrossRef] [PubMed]
- Haywood, L.; Walsh, D.A. Vasculature of the normal and arthritic synovial joint. Histol. Histopathol. 2001, 16, 277–284. [Google Scholar] [CrossRef] [PubMed]
- Deshmane, S.L.; Kremlev, S.; Amini, S.; Sawaya, B.E. Monocyte chemoattractant protein-1 (MCP-1): An overview. J. Interferon Cytokine Res. 2009, 29, 313–326. [Google Scholar] [CrossRef] [PubMed]
- Lubberts, E.; Joosten, L.A.; van Den Bersselaar, L.; Helsen, M.M.; Bakker, A.C.; van Meurs, J.B.; Graham, F.L.; Richards, C.D.; van Den Berg, W.B. Adenoviral vector-mediated overexpression of IL-4 in the knee joint of mice with collagen-induced arthritis prevents cartilage destruction. J. Immunol. 1999, 163, 4546–4556. [Google Scholar] [CrossRef] [PubMed]
- Lubberts, E.; Joosten, L.A.; Chabaud, M.; van Den Bersselaar, L.; Oppers, B.; Coenen-De Roo, C.J.; Richards, C.D.; Miossec, P.; van Den Berg, W.B. IL-4 gene therapy for collagen arthritis suppresses synovial IL-17 and osteoprotegerin ligand and prevents bone erosion. J. Clin. Investig. 2000, 105, 1697–1710. [Google Scholar] [CrossRef]
- Tayhan, S.E.; Keleş, G.T.; Topçu, İ.; Mir, E.; Gürhan, S.İ.D. Isolation and in vitro cultivation of human urine-derived cells: An alternative stem cell source. Turk. J. Urol. 2017, 43, 345–349. [Google Scholar] [CrossRef]
- Plava, J.; Cihova, M.; Burikova, M.; Bohac, M.; Adamkov, M.; Drahosova, S.; Rusnakova, D.; Pindak, D.; Karaba, M.; Simo, J.; et al. Permanent Pro-Tumorigenic Shift in Adipose Tissue-Derived Mesenchymal Stromal Cells Induced by Breast Malignancy. Cells 2020, 9, 480. [Google Scholar] [CrossRef]
- Hsu, P.-J.; Liu, K.-J.; Chao, Y.-Y.; Sytwu, H.-K.; Yen, B.L. Assessment of the Immunomodulatory Properties of Human Mesenchymal Stem Cells (MSCs). J. Vis. Exp. 2015, 106, e53265. [Google Scholar] [CrossRef]
- Quah, B.J.C.; Warren, H.S.; Parish, C.R. Monitoring lymphocyte proliferation in vitro and in vivo with the intracellular fluorescent dye carboxyfluorescein diacetate succinimidyl ester. Nat. Protoc. 2007, 2, 2049–2056. [Google Scholar] [CrossRef]






| Age | Sex | Primary Diagnosis | RA-Associated Diagnosis | Systemic Treatment | Local Therapy | RF | |
|---|---|---|---|---|---|---|---|
| RA1 | 48 | Female | Seronegative RA | MTX, Leflunomide, Diclofenac | Depomedrol, Mesocain | - | |
| RA2 | 59 | Female | RA | Gonarthrosis st. II | MTX, Prednisone | Depomedrol, Mesocain, HA | + |
| RA3 | 61 | Female | RA | Gonarthrosis st. III | Aceclofenac | Depomedrol, Mesocain, HA | + |
| RA4 | 82 | Male | RA | Gonarthrosis st. III | Naproxen, Aclasta | Depomedrol, Mesocain, HA | + |
| RA5 | 24 | Female | Seronegative RA | Depo-Medrol | Depomedrol, Mesocain | - | |
| RA6 | 71 | Female | Seronegative RA | MTX, Aceclofenac | Depomedrol, Mesocain, HA | - | |
| RA7 | 75 | Female | RA | Gonarthrosis st. III | Depo-Medrol | Depomedrol | ? |
| RA8 | 79 | Female | RA | Gonarthrosis st. III | Depo-Medrol | Depomedrol, Mesocain | + |
| 48 h Incubation | Viability |
|---|---|
| 10% FBS lg DMEM | 83% |
| 10% FBS lg DMEM pH 7.0 | 80% |
| 10% FBS lg DMEM pH 6.5 | 70% |
| SFM lg DMEM | 65% |
| SFM lg DMEM pH 7.0 | 64% |
| SFM lg DMEM pH 6.5 | 34% |
Disclaimer/Publisher’s Note: The statements, opinions and data contained in all publications are solely those of the individual author(s) and contributor(s) and not of MDPI and/or the editor(s). MDPI and/or the editor(s) disclaim responsibility for any injury to people or property resulting from any ideas, methods, instructions or products referred to in the content. |
© 2023 by the authors. Licensee MDPI, Basel, Switzerland. This article is an open access article distributed under the terms and conditions of the Creative Commons Attribution (CC BY) license (https://creativecommons.org/licenses/by/4.0/).
Share and Cite
Cehakova, M.; Ivanisova, D.; Strecanska, M.; Plava, J.; Varchulova Novakova, Z.; Nicodemou, A.; Harsanyi, S.; Culenova, M.; Bernatova, S.; Danisovic, L. Rheumatoid Synovial Fluid and Acidic Extracellular pH Modulate the Immunomodulatory Activity of Urine-Derived Stem Cells. Int. J. Mol. Sci. 2023, 24, 15856. https://doi.org/10.3390/ijms242115856
Cehakova M, Ivanisova D, Strecanska M, Plava J, Varchulova Novakova Z, Nicodemou A, Harsanyi S, Culenova M, Bernatova S, Danisovic L. Rheumatoid Synovial Fluid and Acidic Extracellular pH Modulate the Immunomodulatory Activity of Urine-Derived Stem Cells. International Journal of Molecular Sciences. 2023; 24(21):15856. https://doi.org/10.3390/ijms242115856
Chicago/Turabian StyleCehakova, Michaela, Dana Ivanisova, Magdalena Strecanska, Jana Plava, Zuzana Varchulova Novakova, Andreas Nicodemou, Stefan Harsanyi, Martina Culenova, Sona Bernatova, and Lubos Danisovic. 2023. "Rheumatoid Synovial Fluid and Acidic Extracellular pH Modulate the Immunomodulatory Activity of Urine-Derived Stem Cells" International Journal of Molecular Sciences 24, no. 21: 15856. https://doi.org/10.3390/ijms242115856
APA StyleCehakova, M., Ivanisova, D., Strecanska, M., Plava, J., Varchulova Novakova, Z., Nicodemou, A., Harsanyi, S., Culenova, M., Bernatova, S., & Danisovic, L. (2023). Rheumatoid Synovial Fluid and Acidic Extracellular pH Modulate the Immunomodulatory Activity of Urine-Derived Stem Cells. International Journal of Molecular Sciences, 24(21), 15856. https://doi.org/10.3390/ijms242115856

