Long Non-Coding RNA Signatures in the Ileum and Colon of Crohn’s Disease Patients and Effect of Anti-TNF-α Treatment on Their Modulation
Abstract
:1. Introduction
2. Results
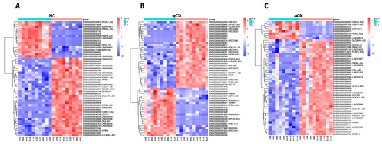
2.1. Characterization of lncRNA Profiles in the Terminal Ileum and Left Colon
2.2. Identification of Differential lncRNAs Associated with Disease Activity in the Terminal Ileum of CD Patients
2.3. Effect of Infliximab on lncRNA Expression in Intestinal Tissue
3. Discussion
4. Materials and Methods
4.1. Sample Collection from Patients and Controls
4.2. Ex Vivo Treatment with Infliximab
4.3. RNA Extraction and Analysis of lncRNA Expression
Supplementary Materials
Author Contributions
Funding
Institutional Review Board Statement
Informed Consent Statement
Data Availability Statement
Acknowledgments
Conflicts of Interest
References
- Dipasquale, V.; Romano, C. Genes vs environment in inflammatory bowel disease: An update. Expert. Rev. Clin. Immunol. 2022, 18, 1005–1013. [Google Scholar] [CrossRef] [PubMed]
- Zhao, M.; Gönczi, L.; Lakatos, P.L.; Burisch, J. The Burden of Inflammatory Bowel Disease in Europe in 2020. J. Crohns Colitis 2021, 15, 1573–1587. [Google Scholar] [CrossRef] [PubMed]
- Sandborn, W.J.; Fazio, V.W.; Feagan, B.G.; Hanauer, S.B. AGA Technical Review on Perianal Crohn’s Disease. Gastroenterology 2003, 125, 1508–1530. [Google Scholar] [CrossRef]
- Zacharopoulou, E.; Gazouli, M.; Tzouvala, M.; Vezakis, A.; Karamanolis, G. The Contribution of Long Non-Coding RNAs in Inflammatory Bowel Diseases. Dig. Liver Dis. 2017, 49, 1067–1072. [Google Scholar] [CrossRef] [PubMed]
- Velissari, R.; Ilieva, M.; Dao, J.; Miller, H.E.; Madsen, J.H.; Gorodkin, J.; Aikawa, M.; Ishii, H.; Uchida, S. Systematic analysis and characterization of long non-coding RNA genes in inflammatory bowel disease. Brief. Funct. Genom. 2023, elad044. [Google Scholar] [CrossRef]
- Ghafouri-Fard, S.; Eghtedarian, R.; Taheri, M. The Crucial Role of Non-Coding RNAs in the Pathophysiology of Inflammatory Bowel Disease. Biomed. Pharmacother. 2020, 129, 110507. [Google Scholar] [CrossRef]
- Braun, T.; Sosnovski, K.E.; Amir, A.; BenShoshan, M.; VanDussen, K.L.; Karns, R.; Levhar, N.; Abbas-Egbariya, H.; Hadar, R.; Efroni, G.; et al. Mucosal transcriptomics highlight lncRNAs implicated in ulcerative colitis, Crohn’s disease, and celiac disease. JCI Insight 2023, 8, e170181. [Google Scholar] [CrossRef]
- Papamichael, K.; Lin, S.; Moore, M.; Papaioannou, G.; Sattler, L.; Cheifetz, A.S. Infliximab in Inflammatory Bowel Disease. Ther. Adv. Chronic Dis. 2019, 10, 2040622319838443. [Google Scholar] [CrossRef]
- Roda, G.; Jharap, B.; Neeraj, N.; Colombel, J.F. Loss of Response to Anti-TNFs: Definition, Epidemiology, and Management. Clin. Transl. Gastroenterol. 2016, 7, e135. [Google Scholar] [CrossRef]
- Levin, A.D.; Wildenberg, M.E.; van den Brink, G.R. Mechanism of Action of Anti-TNF Therapy in Inflammatory Bowel Disease. J. Crohns Colitis 2016, 10, 989–997. [Google Scholar] [CrossRef]
- Soleto, I.; Fernández-Tomé, S.; Mora-Gutiérrez, I.; Baldan-Martin, M.; Ramírez, C.; Santander, C.; Moreno-Monteagudo, J.A.; Casanova, M.J.; Casals, F.; Casabona, S.; et al. Differential Effects of Anti-TNFα and Anti-A4β7 Drugs on Circulating Dendritic Cells Migratory Capacity in Inflammatory Bowel Disease. Biomedicines 2022, 10, 1885. [Google Scholar] [CrossRef] [PubMed]
- Ge, Q.; Dong, Y.; Lin, G.; Cao, Y. Long Noncoding RNA Antisense Noncoding RNA in the INK4 Locus Correlates With Risk, Severity, Inflammation and Infliximab Efficacy in Crohn’s Disease. Am. J. Med. Sci. 2019, 357, 134–142. [Google Scholar] [CrossRef] [PubMed]
- Nie, J.; Zhao, Q. Lnc-ITSN1-2, Derived From RNA Sequencing, Correlates With Increased Disease Risk, Activity and Promotes CD4+ T Cell Activation, Proliferation and Th1/Th17 Cell Differentiation by Serving as a CeRNA for IL-23R via Sponging MiR-125a in Inflammatory Bowel Disease. Front. Immunol. 2020, 11, 852. [Google Scholar]
- Nishiwaki, T.; Daigo, Y.; Kawasoe, T.; Nakamura, Y. Isolation and mutational analysis of a novel human cDNA, DEC1 (deleted in esophageal cancer 1), derived from the tumor suppressor locus in 9q32. Genes Chromosomes Cancer 2000, 27, 169–176. [Google Scholar] [CrossRef]
- Lu, Y.; Liu, X.; Xie, M.; Liu, M.; Ye, M.; Li, M.; Chen, X.-M.; Li, X.; Zhou, R. The NF-ΚB–Responsive Long Noncoding RNA FIRRE Regulates Posttranscriptional Regulation of Inflammatory Gene Expression through Interacting with HnRNPU. J. Immunol. 2017, 199, 3571–3582. [Google Scholar] [CrossRef] [PubMed]
- Wang, Y.; Chen, J.; Chen, W.; Liu, L.; Dong, M.; Ji, J.; Hu, D.; Zhang, N. LINC00987 Ameliorates COPD by Regulating LPS-Induced Cell Apoptosis, Oxidative Stress, Inflammation and Autophagy Through Let-7b-5p/SIRT1 Axis. Int. J. Chron. Obstruct Pulmon Dis. 2020, 15, 3213. [Google Scholar] [CrossRef]
- Wang, L.; Zhao, Y.; Bao, X.; Zhu, X.; Kwok, Y.K.; Sun, K.; Chen, X.; Huang, Y.; Jauch, R.; Esteban, M.A.; et al. LncRNA Dum interacts with Dnmts to regulate Dppa2 expression during myogenic differentiation and muscle regeneration. Cell Res. 2015, 25, 335–350. [Google Scholar] [CrossRef]
- Wang, Z.; Song, L.; Ye, Y.; Li, W. Long Noncoding RNA DIO3OS Hinders Cell Malignant Behaviors of Hepatocellular Carcinoma Cells Through the MicroRNA-328/Hhip Axis. Cancer Manag. Res. 2020, 12, 3903. [Google Scholar] [CrossRef]
- Wang, S.; Hou, Y.; Chen, W.; Wang, J.; Xie, W.; Zhang, X.; Zeng, L. KIF9-AS1, LINC01272 and DIO3OS LncRNAs as Novel Biomarkers for Inflammatory Bowel Disease. Mol. Med. Rep. 2018, 17, 2195–2202. [Google Scholar] [CrossRef]
- Mirza, A.H.; Berthelsen, C.H.; Seemann, S.E.; Pan, X.; Frederiksen, K.S.; Vilien, M.; Gorodkin, J.; Pociot, F. Transcriptomic landscape of lncRNAs in inflammatory bowel disease. Genome Med. 2015, 7, 39. [Google Scholar] [CrossRef]
- Verstockt, B.; Bressler, B.; Martinez-Lozano, H.; McGovern, D.; Silverberg, M.S. Time to Revisit Disease Classification in Inflammatory Bowel Disease: Is the Current Classification of Inflammatory Bowel Disease Good Enough for Optimal Clinical Management? Gastroenterology 2022, 162, 1370–1382. [Google Scholar] [CrossRef] [PubMed]
- Cleynen, I.; Boucher, G.; Jostins, L.; Schumm, L.P.; Zeissig, S.; Ahmad, T.; Andersen, V.; Andrews, J.M.; Annese, V.; Brand, S.; et al. Inherited Determinants of Crohn’s Disease and Ulcerative Colitis Phenotypes: A Genetic Association Study. Lancet 2016, 387, 156–167. [Google Scholar] [CrossRef] [PubMed]




| HC Terminal Ileum vs. Left Colon | qCD Terminal Ileum vs. Left Colon | aCD Terminal Ileum vs. Left Colon | |
|---|---|---|---|
| lncRNAs downregulated | 305 | 185 | 156 |
| lncRNAs upregulated | 373 | 253 | 312 |
| Differential expression of lncRNAs exclusive for each comparison | 287 | 95 | 184 |
| No significant differences | 3088 | 3328 | 3298 |
| Total identified lncRNAs | 3766 | 3766 | 3766 |
| Gene Name | Transcript | Chromosome | Differential Expression | Fold Change | p-Value | FDR |
|---|---|---|---|---|---|---|
| HNF4A-AS1 | ENSG00000229005 | 20 | Downregulated | −119.756 | 1.45 × 10−10 | 2.04 × 10−08 |
| FABP6-AS1 | ENSG00000247699 | 5 | Downregulated | −107.655 | 9.71 × 10−12 | 2.25 × 10−09 |
| ENSG00000235122 | 6 | Downregulated | −84.137 | 1.07 × 10−14 | 7.54 × 10−12 | |
| ENSG00000261012 | 2 | Downregulated | −60.219 | 4.83 × 10−13 | 1.94 × 10−10 | |
| ENSG00000237153 | 9 | Downregulated | −41.887 | 2.52 × 10−09 | 1.80 × 10−07 | |
| ENSG00000233376 | 20 | Downregulated | −32.207 | 6.32 × 10−09 | 3.65 × 10−07 | |
| LINC00330 | ENSG00000235097 | 13 | Downregulated | −31.710 | 6.92 × 10−11 | 1.12 × 10−08 |
| ENSG00000249201 | 5 | Downregulated | −28.431 | 1.44 × 10−06 | 2.63 × 10−05 | |
| LINC00955 | ENSG00000216560 | 4 | Downregulated | −28.400 | 1.64 × 10−06 | 2.93 × 10−05 |
| APOA1-AS | ENSG00000235910 | 11 | Downregulated | −27.507 | 3.08 × 10−07 | 7.75 × 10−06 |
| HOTTIP | ENSG00000243766 | 7 | Upregulated | 142.389 | 9.84 × 10−17 | 3.69 × 10−13 |
| ENSG00000228222 | 2 | Upregulated | 68.947 | 2.12 × 10−14 | 1.40 × 10−11 | |
| HOXA11-AS | ENSG00000240990 | 7 | Upregulated | 62.243 | 9.04 × 10−13 | 3.23 × 10−10 |
| LINC02023 | ENSG00000239205 | 3 | Upregulated | 52.932 | 1.62 × 10−12 | 5.28 × 10−10 |
| ENSG00000231412 | 19 | Upregulated | 51.174 | 5.91 × 10−09 | 3.44 × 10−07 | |
| LINC01285 | ENSG00000203650 | X | Upregulated | 40.996 | 4.43 × 10−11 | 7.85 × 10−09 |
| SATB2-AS1 | ENSG00000225953 | 2 | Upregulated | 40.760 | 2.05 × 10−12 | 6.14 × 10−10 |
| ENSG00000229261 | 10 | Upregulated | 28.692 | 1.51 × 10−10 | 2.09 × 10−08 | |
| VLDLR-AS1 | ENSG00000236404 | 9 | Upregulated | 26.062 | 7.02 × 10−11 | 1.12 × 10−08 |
| ENSG00000225421 | 2 | Upregulated | 23.790 | 1.29 × 10−08 | 6.22 × 10−07 |
| Gene Name | Transcript | Chromosome | Differential Expression | Fold Change | p-Value | FDR |
|---|---|---|---|---|---|---|
| HNF4A-AS1 | ENSG00000229005 | 20 | Downregulated | −156.835 | 2.84 × 10−13 | 4.26 × 10−10 |
| FABP6-AS1 | ENSG00000247699 | 5 | Downregulated | −50.354 | 1.86 × 10−08 | 2.00 × 10−06 |
| ENSG00000261012 | 2 | Downregulated | −48.159 | 9.09 × 10−10 | 1.76 × 10−07 | |
| ENSG00000235122 | 6 | Downregulated | −47.026 | 6.94 × 10−11 | 2.49 × 10−08 | |
| APOA1-AS | ENSG00000235910 | 11 | Downregulated | −36.773 | 1.09 × 10−07 | 7.94 × 10−06 |
| ENSG00000237153 | 9 | Downregulated | −23.877 | 1.49 × 10−09 | 2.53 × 10−07 | |
| MIR31HG | ENSG00000171889 | 9 | Downregulated | −21.687 | 9.56 × 10−08 | 7.23 × 10−06 |
| ENSG00000233376 | 20 | Downregulated | −20.921 | 1.32 × 10−08 | 1.52 × 10−06 | |
| ENSG00000260597 | 12 | Downregulated | −18.035 | 2.41 × 10−11 | 1.15 × 10−08 | |
| EGFR-AS1 | ENSG00000224057 | 7 | Downregulated | −13.122 | 4.05 × 10−06 | 1.41 × 10−04 |
| HOTTIP | ENSG00000243766 | 7 | Upregulated | 64.692 | 1.33 × 10−09 | 2.32 × 10−07 |
| LINC02023 | ENSG00000239205 | 3 | Upregulated | 49.087 | 1.93 × 10−11 | 9.88 × 10−09 |
| SATB2-AS1 | ENSG00000225953 | 2 | Upregulated | 40.632 | 7.14 × 10−10 | 1.46 × 10−07 |
| ENSG00000254645 | 11 | Upregulated | 36.300 | 4.67 × 10−08 | 4.18 × 10−06 | |
| ENSG00000225421 | 2 | Upregulated | 35.127 | 7.90 × 10−14 | 1.48 × 10−10 | |
| HOXA11-AS | ENSG00000240990 | 7 | Upregulated | 33.482 | 4.40 × 10−09 | 5.97 × 10−07 |
| ENSG00000231412 | 19 | Upregulated | 31.705 | 1.37 × 10−08 | 1.57 × 10−06 | |
| ENSG00000228222 | 2 | Upregulated | 29.879 | 1.10 × 10−09 | 2.08 × 10−07 | |
| LINC01285 | ENSG00000203650 | X | Upregulated | 27.609 | 4.32 × 10−09 | 5.93 × 10−07 |
| ENSG00000229261 | 10 | Upregulated | 25.831 | 1.56 × 10−08 | 1.76 × 10−06 |
| Gene Name | Transcript | Chromosome | Differential Expression | Fold Change | p-Value | FDR |
|---|---|---|---|---|---|---|
| HNF4A-AS1 | ENSG00000229005 | 20 | Downregulated | −28.509 | 5.88 × 10−05 | 1.40 × 10−03 |
| FABP6-AS1 | ENSG00000247699 | 5 | Downregulated | −22.960 | 2.81 × 10−05 | 8.57 × 10−04 |
| ENSG00000235122 | 6 | Downregulated | −21.024 | 3.37 × 10−09 | 1.43 × 10−06 | |
| ENSG00000260597 | 12 | Downregulated | −13.933 | 2.41 × 10−10 | 2.26 × 10−07 | |
| ENSG00000261012 | 2 | Downregulated | −12.862 | 1.13 × 10−04 | 2.12 × 10−03 | |
| ENSG00000249201 | 5 | Downregulated | −10.286 | 4.78 × 10−04 | 5.57 × 10−03 | |
| LINC02404 | ENSG00000257893 | 12 | Downregulated | −9.078 | 3.30 × 10−08 | 8.74 × 10−06 |
| MIR31HG | ENSG00000171889 | 9 | Downregulated | −8.741 | 1.72 × 10−05 | 6.35 × 10−04 |
| APOA1-AS | ENSG00000235910 | 11 | Downregulated | −8.398 | 8.25 × 10−04 | 8.17 × 10−03 |
| ENSG00000233376 | 20 | Downregulated | −7.475 | 1.24 × 10−03 | 1.08 × 10−02 | |
| HOTTIP | ENSG00000243766 | 7 | Upregulated | 59.233 | 4.88 × 10−11 | 9.14 × 10−08 |
| LINC02023 | ENSG00000239205 | 3 | Upregulated | 48.712 | 2.31 × 10−09 | 1.06 × 10−06 |
| SATB2-AS1 | ENSG00000225953 | 2 | Upregulated | 40.949 | 1.05 × 10−07 | 2.00 × 10−05 |
| ENSG00000228222 | 2 | Upregulated | 36.092 | 3.60 × 10−09 | 1.45 × 10−06 | |
| HOXA11-AS | ENSG00000240990 | 7 | Upregulated | 35.241 | 3.37 × 10−09 | 1.43 × 10−06 |
| ENSG00000225421 | 2 | Upregulated | 28.643 | 5.92 × 10−07 | 6.34 × 10−05 | |
| LINC02441 | ENSG00000256643 | 12 | Upregulated | 22.430 | 1.45 × 10−05 | 5.65 × 10−04 |
| LINC02568 | ENSG00000259459 | 15 | Upregulated | 21.576 | 9.98 × 10−08 | 1.92 × 10−05 |
| ENSG00000254645 | 11 | Upregulated | 19.217 | 4.74 × 10−07 | 5.53 × 10−05 | |
| LINC00520 | ENSG00000258791 | 14 | Upregulated | 18.637 | 1.18 × 10−08 | 3.79 × 10−06 |
| Gene Name | Transcript | Chromosome | Differential Expression | Fold Change | p-Value | FDR |
|---|---|---|---|---|---|---|
| LINC02390 | ENSG00000256582 | 12 | Downregulated | −2.530 | 3.81 × 10−05 | 0.039 |
| ENSG00000257764 | 12 | Upregulated | 4.528 | 2.83 × 10−05 | 0.039 | |
| ENSG00000254802 | 8 | Upregulated | 5.032 | 1.02 × 10−05 | 0.027 |
| Characteristics | HC (n = 10) | qCD (n = 10) | aCD (n = 10) |
|---|---|---|---|
| Female gender, n (%) | 8 (80) | 6 (60) | 5 (50) |
| Hispanic ethnicity, n (%) | 10 (100) | 10 (100) | 10 (100) |
| Nonsmokers at diagnosis, n (%) | 8 (80) | 8 (80) | 4 (40) |
| Median age at diagnosis, years (IQR) | N/A | 29 (22–37) | 27 (22–49) |
| Median age at enrollment, years (IQR) | 51 (45–55) | 44 (34–48) | 28 (24–57) |
| CD characteristics | N/A | ||
| Location | |||
| L1: ileal | 4 (40) | 3 (30) | |
| L2: colic | 4 (40) | 3 (30) | |
| L3: ileocolic | 2 (20) | 3 (30) | |
| L4: upper CD | 0 (0) | 1 (10) * | |
| Behavior | |||
| B1: inflammatory | 9 (90) | 9 (90) | |
| B2: stricturing | 1 (10) | 1 (10) | |
| B3: penetrating | 0 (0) | 0 (0) | |
| Perianal disease | 5 (50) | 2 (20) | |
| CURRENT TREATMENT ** | |||
| None, n (%) | N/A | 1 (10) | 4 (40) |
| Aminosalicylates, n (%) | 2 (20) | 1 (10) | |
| Immunomodulators, n (%) | 6 (60) | 4 (40) | |
| Biologics, n (%) | 4 (40) | 4 (40) | |
| Anti-TNF-α agents | 4 (40) | 1 (10) | |
| 1 anti-TNF-α | 4 (40) | 1 (10) | |
| 2 anti-TNF-α | 0 (0) | 0 (0) | |
| Anti-integrin | 0 (0) | 2 (20) | |
| Anti-IL-12/23 | 0 (0) | 1 (10) |
Disclaimer/Publisher’s Note: The statements, opinions and data contained in all publications are solely those of the individual author(s) and contributor(s) and not of MDPI and/or the editor(s). MDPI and/or the editor(s) disclaim responsibility for any injury to people or property resulting from any ideas, methods, instructions or products referred to in the content. |
© 2023 by the authors. Licensee MDPI, Basel, Switzerland. This article is an open access article distributed under the terms and conditions of the Creative Commons Attribution (CC BY) license (https://creativecommons.org/licenses/by/4.0/).
Share and Cite
Baldan-Martin, M.; Rubín de Célix, C.; Orejudo, M.; Ortega Moreno, L.; Fernández-Tomé, S.; Soleto, I.; Ramirez, C.; Arroyo, R.; Fernández, P.; Santander, C.; et al. Long Non-Coding RNA Signatures in the Ileum and Colon of Crohn’s Disease Patients and Effect of Anti-TNF-α Treatment on Their Modulation. Int. J. Mol. Sci. 2023, 24, 15691. https://doi.org/10.3390/ijms242115691
Baldan-Martin M, Rubín de Célix C, Orejudo M, Ortega Moreno L, Fernández-Tomé S, Soleto I, Ramirez C, Arroyo R, Fernández P, Santander C, et al. Long Non-Coding RNA Signatures in the Ileum and Colon of Crohn’s Disease Patients and Effect of Anti-TNF-α Treatment on Their Modulation. International Journal of Molecular Sciences. 2023; 24(21):15691. https://doi.org/10.3390/ijms242115691
Chicago/Turabian StyleBaldan-Martin, Montse, Cristina Rubín de Célix, Macarena Orejudo, Lorena Ortega Moreno, Samuel Fernández-Tomé, Irene Soleto, Cristina Ramirez, Ricardo Arroyo, Paloma Fernández, Cecilio Santander, and et al. 2023. "Long Non-Coding RNA Signatures in the Ileum and Colon of Crohn’s Disease Patients and Effect of Anti-TNF-α Treatment on Their Modulation" International Journal of Molecular Sciences 24, no. 21: 15691. https://doi.org/10.3390/ijms242115691
APA StyleBaldan-Martin, M., Rubín de Célix, C., Orejudo, M., Ortega Moreno, L., Fernández-Tomé, S., Soleto, I., Ramirez, C., Arroyo, R., Fernández, P., Santander, C., Moreno-Monteagudo, J. A., Casanova, M. J., Casals, F., Casabona, S., Becerro, I., Lozano, J. J., Aransay, A. M., Chaparro, M., & Gisbert, J. P. (2023). Long Non-Coding RNA Signatures in the Ileum and Colon of Crohn’s Disease Patients and Effect of Anti-TNF-α Treatment on Their Modulation. International Journal of Molecular Sciences, 24(21), 15691. https://doi.org/10.3390/ijms242115691

