Coregulators Reside within Drosophila Ecdysone-Inducible Loci before and after Ecdysone Treatment
Abstract
1. Introduction
2. Results
2.1. One-Hour Treatment by Ecdysone Activates 146 Transcripts in Drosophila S2 Cells
2.2. Ecdysone-Responsive Loci Demonstrated a Moderate Increase in CBP/p300/Nejire Binding at the EcR Sites but a Substantial Increase in H3K27Ac Levels
2.3. The Brm, CHD1, and KisL Binding Level Mildly Changes at the Ecdysone-Responsive Loci upon Hormone Treatment
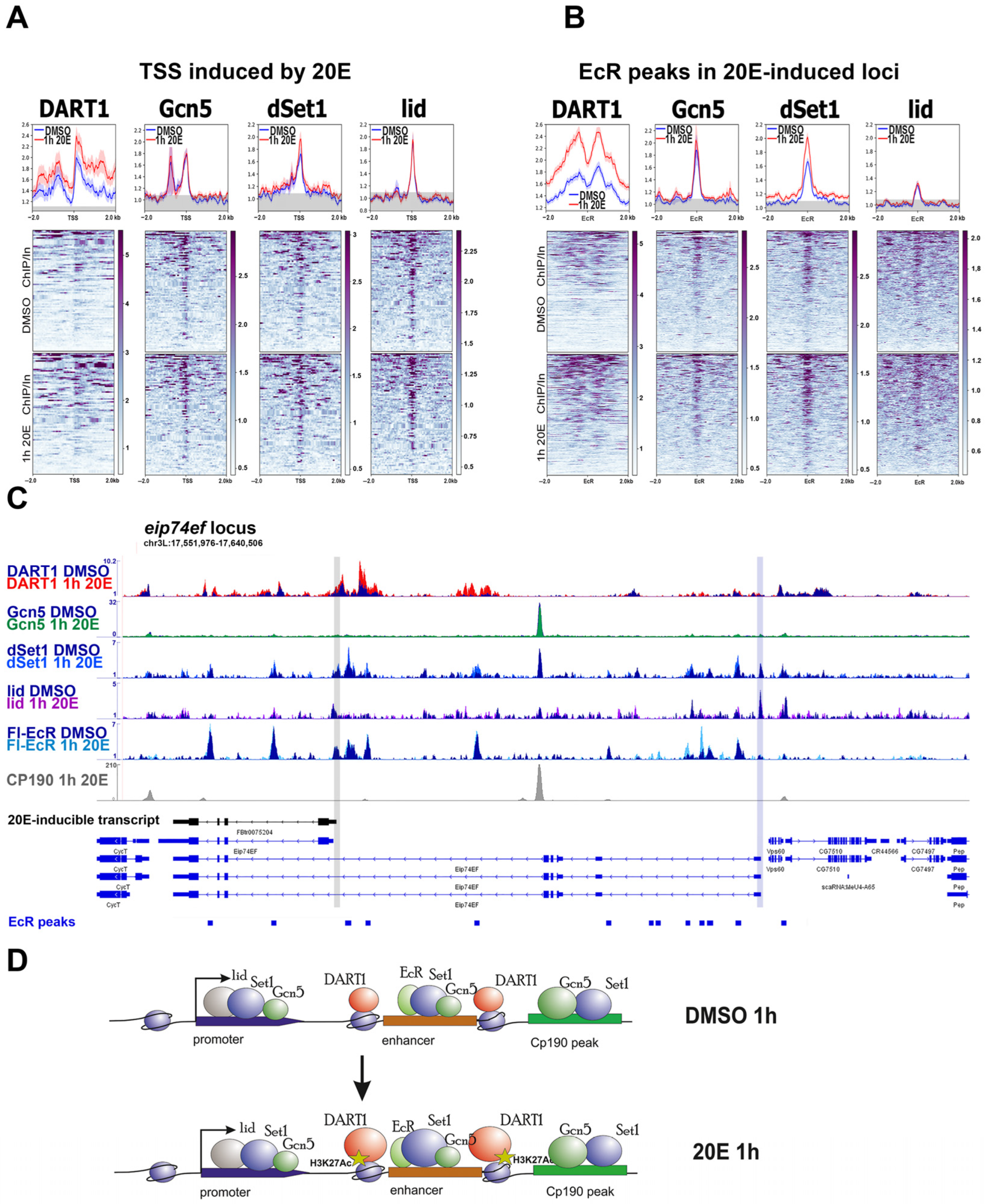
2.4. Chromatin Modifiers, Except Gcn5, Reside at EcR-Bound Enhancers before and after 20-Hydroxyecdysone Treatment, with the DART1/PRMT1 Binding Level Substantially Increasing upon Induction
2.5. Spt5, PAF1, and cdk8 Elongators Bind the Promoters of Ecdysone-Responsive Genes before and after 20-Hydroxyecdysone Treatment
3. Discussion
3.1. Not All Coregulators Involved in Transcriptional Regulation by Ecdysone Are Associated with EcR-Bound Enhancers; Some Preferentially Bind to TSSs and the Boundaries of Ecdysone-Responsive Loci
3.2. Coregulators Bind Regulatory Regions in Ecdysone-Responsive Loci before and after 20-Hydroxyecdysone Treatment
4. Materials and Methods
4.1. Treatment of Drosophila S2 Cells
4.2. ChIP-Seq Analysis
5. Antibodies
Supplementary Materials
Author Contributions
Funding
Institutional Review Board Statement
Informed Consent Statement
Data Availability Statement
Conflicts of Interest
References
- Ashburner, M. Patterns of Puffing Activity in the Salivary Gland Chromosomes of Drosophila. Chromosoma 1972, 38, 255–281. [Google Scholar] [CrossRef] [PubMed]
- Ashburner, M.; Richards, G. Sequential Gene Activation by Ecdysone in Polytene Chromosomes of Drosophila Melanogaster: III. Consequences of Ecdysone Withdrawal. Dev. Biol. 1976, 54, 241–255. [Google Scholar] [CrossRef] [PubMed]
- King-Jones, K.; Thummel, C.S. Nuclear Receptors—A Perspective from Drosophila. Nat. Rev. Genet. 2005, 6, 311–323. [Google Scholar] [CrossRef] [PubMed]
- Palanker, L.; Necakov, A.S.; Sampson, H.M.; Ni, R.; Hu, C.; Thummel, C.S.; Krause, H.M. Dynamic Regulation of Drosophila Nuclear Receptor Activity in Vivo. Dev. Camb. Engl. 2006, 133, 3549–3562. [Google Scholar] [CrossRef]
- Uyehara, C.M.; Leatham-Jensen, M.; McKay, D.J. Opportunistic Binding of EcR to Open Chromatin Drives Tissue-Specific Developmental Responses. Proc. Natl. Acad. Sci. USA 2022, 119, e2208935119. [Google Scholar] [CrossRef] [PubMed]
- Carbonell, A.; Mazo, A.; Serras, F.; Corominas, M. Ash2 Acts as an Ecdysone Receptor Coactivator by Stabilizing the Histone Methyltransferase Trr. Mol. Biol. Cell 2013, 24, 361–372. [Google Scholar] [CrossRef] [PubMed]
- Johnston, D.M.; Sedkov, Y.; Petruk, S.; Riley, K.M.; Fujioka, M.; Jaynes, J.B.; Mazo, A. Ecdysone- and NO-Mediated Gene Regulation by Competing EcR/Usp and E75A Nuclear Receptors during Drosophila Development. Mol. Cell 2011, 44, 51–61. [Google Scholar] [CrossRef]
- Sedkov, Y.; Cho, E.; Petruk, S.; Cherbas, L.; Smith, S.T.; Jones, R.S.; Cherbas, P.; Canaani, E.; Jaynes, J.B.; Mazo, A. Methylation at Lysine 4 of Histone H3 in Ecdysone-Dependent Development of Drosophila. Nature 2003, 426, 78–83. [Google Scholar] [CrossRef]
- Kreher, J.; Kovač, K.; Bouazoune, K.; Mačinković, I.; Ernst, A.L.; Engelen, E.; Pahl, R.; Finkernagel, F.; Murawska, M.; Ullah, I.; et al. EcR Recruits DMi-2 and Increases Efficiency of DMi-2-Mediated Remodelling to Constrain Transcription of Hormone-Regulated Genes. Nat. Commun. 2017, 8, 14806. [Google Scholar] [CrossRef]
- Mazina, M.Y.; Kovalenko, E.V.; Derevyanko, P.K.; Nikolenko, J.V.; Krasnov, A.N.; Vorobyeva, N.E. One Signal Stimulates Different Transcriptional Activation Mechanisms. Biochim. Biophys. Acta BBA-Gene Regul. Mech. 2018, 1861, 178–189. [Google Scholar] [CrossRef]
- Mazina, M.Y.; Nikolenko, J.V.; Fursova, N.A.; Nedil’ko, P.N.; Krasnov, A.N.; Vorobyeva, N.E. Early-Late Genes of the Ecdysone Cascade as Models for Transcriptional Studies. Cell Cycle Georget. Tex 2015, 14, 3593–3601. [Google Scholar] [CrossRef]
- Wood, A.M.; Van Bortle, K.; Ramos, E.; Takenaka, N.; Rohrbaugh, M.; Jones, B.C.; Jones, K.C.; Corces, V.G. Regulation of Chromatin Organization and Inducible Gene Expression by a Drosophila Insulator. Mol. Cell 2011, 44, 29–38. [Google Scholar] [CrossRef] [PubMed]
- Mazina, M.Y.; Ziganshin, R.H.; Magnitov, M.D.; Golovnin, A.K.; Vorobyeva, N.E. Proximity-Dependent Biotin Labelling Reveals CP190 as an EcR/Usp Molecular Partner. Sci. Rep. 2020, 10, 4793. [Google Scholar] [CrossRef] [PubMed]
- Pascual-Garcia, P.; Debo, B.; Aleman, J.R.; Talamas, J.A.; Lan, Y.; Nguyen, N.H.; Won, K.J.; Capelson, M. Metazoan Nuclear Pores Provide a Scaffold for Poised Genes and Mediate Induced Enhancer-Promoter Contacts. Mol. Cell 2017, 66, 63–76.e6. [Google Scholar] [CrossRef] [PubMed]
- Vorobyeva, N.E.; Mazina, M.Y. The Elongation Regulators and Architectural Proteins as New Participants of Eukaryotic Gene Transcription. Russ. J. Genet. 2021, 57, 751–763. [Google Scholar] [CrossRef]
- Zraly, C.B.; Middleton, F.A.; Dingwall, A.K. Hormone-Response Genes Are Direct in Vivo Regulatory Targets of Brahma (SWI/SNF) Complex Function. J. Biol. Chem. 2006, 281, 35305–35315. [Google Scholar] [CrossRef]
- Kirilly, D.; Wong, J.J.L.; Lim, E.K.H.; Wang, Y.; Zhang, H.; Wang, C.; Liao, Q.; Wang, H.; Liou, Y.-C.; Wang, H.; et al. Intrinsic Epigenetic Factors Cooperate with the Steroid Hormone Ecdysone to Govern Dendrite Pruning in Drosophila. Neuron 2011, 72, 86–100. [Google Scholar] [CrossRef]
- Tilly, B.C.; Chalkley, G.E.; van der Knaap, J.A.; Moshkin, Y.M.; Kan, T.W.; Dekkers, D.H.; Demmers, J.A.; Verrijzer, C.P. In Vivo Analysis Reveals That ATP-Hydrolysis Couples Remodeling to SWI/SNF Release from Chromatin. eLife 2021, 10, e69424. [Google Scholar] [CrossRef]
- Bodai, L.; Zsindely, N.; Gáspár, R.; Kristó, I.; Komonyi, O.; Boros, I.M. Ecdysone Induced Gene Expression Is Associated with Acetylation of Histone H3 Lysine 23 in Drosophila Melanogaster. PLoS ONE 2012, 7, e40565. [Google Scholar] [CrossRef]
- Cheng, D.; Dong, Z.; Lin, P.; Shen, G.; Xia, Q. Transcriptional Activation of Ecdysone-Responsive Genes Requires H3K27 Acetylation at Enhancers. Int. J. Mol. Sci. 2022, 23, 10791. [Google Scholar] [CrossRef]
- Davis, M.B.; SanGil, I.; Berry, G.; Olayokun, R.; Neves, L.H. Identification of Common and Cell Type Specific LXXLL Motif EcR Cofactors Using a Bioinformatics Refined Candidate RNAi Screen in Drosophila Melanogastercell Lines. BMC Dev. Biol. 2011, 11, 66. [Google Scholar] [CrossRef]
- Latcheva, N.K.; Viveiros, J.M.; Marenda, D.R. The Drosophila Chromodomain Protein Kismet Activates Steroid Hormone Receptor Transcription to Govern Axon Pruning and Memory In Vivo. iScience 2019, 16, 79–93. [Google Scholar] [CrossRef] [PubMed]
- Kimura, S.; Sawatsubashi, S.; Ito, S.; Kouzmenko, A.; Suzuki, E.; Zhao, Y.; Yamagata, K.; Tanabe, M.; Ueda, T.; Fujiyama, S.; et al. Drosophila Arginine Methyltransferase 1 (DART1) Is an Ecdysone Receptor Co-Repressor. Biochem. Biophys. Res. Commun. 2008, 371, 889–893. [Google Scholar] [CrossRef] [PubMed]
- Kumar, S.; Chen, D.; Jang, C.; Nall, A.; Zheng, X.; Sehgal, A. An Ecdysone-Responsive Nuclear Receptor Regulates Circadian Rhythms in Drosophila. Nat. Commun. 2014, 5, 5697. [Google Scholar] [CrossRef]
- Jobert, L.; Argentini, M.; Tora, L. PRMT1 Mediated Methylation of TAF15 Is Required for Its Positive Gene Regulatory Function. Exp. Cell Res. 2009, 315, 1273–1286. [Google Scholar] [CrossRef] [PubMed]
- Li, Z.; Wang, D.; Lu, J.; Huang, B.; Wang, Y.; Dong, M.; Fan, D.; Li, H.; Gao, Y.; Hou, P.; et al. Methylation of EZH2 by PRMT1 Regulates Its Stability and Promotes Breast Cancer Metastasis. Cell Death Differ. 2020, 27, 3226–3242. [Google Scholar] [CrossRef] [PubMed]
- Yao, B.; Gui, T.; Zeng, X.; Deng, Y.; Wang, Z.; Wang, Y.; Yang, D.; Li, Q.; Xu, P.; Hu, R.; et al. PRMT1-Mediated H4R3me2a Recruits SMARCA4 to Promote Colorectal Cancer Progression by Enhancing EGFR Signaling. Genome Med. 2021, 13, 58. [Google Scholar] [CrossRef] [PubMed]
- Hallson, G.; Hollebakken, R.E.; Li, T.; Syrzycka, M.; Kim, I.; Cotsworth, S.; Fitzpatrick, K.A.; Sinclair, D.A.R.; Honda, B.M. DSet1 Is the Main H3K4 Di- and Tri-Methyltransferase throughout Drosophila Development. Genetics 2012, 190, 91–100. [Google Scholar] [CrossRef]
- Lloret-Llinares, M.; Pérez-Lluch, S.; Rossell, D.; Morán, T.; Ponsa-Cobas, J.; Auer, H.; Corominas, M.; Azorín, F. DKDM5/LID Regulates H3K4me3 Dynamics at the Transcription-Start Site (TSS) of Actively Transcribed Developmental Genes. Nucleic Acids Res. 2012, 40, 9493–9505. [Google Scholar] [CrossRef]
- Soffers, J.H.M.; Workman, J.L. The SAGA Chromatin-Modifying Complex: The Sum of Its Parts Is Greater than the Whole. Genes Dev. 2020, 34, 1287–1303. [Google Scholar] [CrossRef]
- Chen, F.X.; Woodfin, A.R.; Gardini, A.; Rickels, R.A.; Marshall, S.A.; Smith, E.R.; Shiekhattar, R.; Shilatifard, A. PAF1, a Molecular Regulator of Promoter-Proximal Pausing by RNA Polymerase II. Cell 2015, 162, 1003–1015. [Google Scholar] [CrossRef] [PubMed]
- Donner, A.J.; Ebmeier, C.C.; Taatjes, D.J.; Espinosa, J.M. CDK8 Is a Positive Regulator of Transcriptional Elongation within the Serum Response Network. Nat. Struct. Mol. Biol. 2010, 17, 194–201. [Google Scholar] [CrossRef] [PubMed]
- Xie, X.-J.; Hsu, F.-N.; Gao, X.; Xu, W.; Ni, J.-Q.; Xing, Y.; Huang, L.; Hsiao, H.-C.; Zheng, H.; Wang, C.; et al. CDK8-Cyclin C Mediates Nutritional Regulation of Developmental Transitions through the Ecdysone Receptor in Drosophila. PLoS Biol. 2015, 13, e1002207. [Google Scholar] [CrossRef]
- McDermott, M.S.J.; Chumanevich, A.A.; Lim, C.-U.; Liang, J.; Chen, M.; Altilia, S.; Oliver, D.; Rae, J.M.; Shtutman, M.; Kiaris, H.; et al. Inhibition of CDK8 Mediator Kinase Suppresses Estrogen Dependent Transcription and the Growth of Estrogen Receptor Positive Breast Cancer. Oncotarget 2017, 8, 12558–12575. [Google Scholar] [CrossRef]
- Mazina, M.Y.; Kovalenko, E.V.; Vorobyeva, N.E. The Negative Elongation Factor NELF Promotes Induced Transcriptional Response of Drosophila Ecdysone-Dependent Genes. Sci. Rep. 2021, 11, 172. [Google Scholar] [CrossRef] [PubMed]
- Shlyueva, D.; Stelzer, C.; Gerlach, D.; Yáñez-Cuna, J.O.; Rath, M.; Boryń, Ł.M.; Arnold, C.D.; Stark, A. Hormone-Responsive Enhancer-Activity Maps Reveal Predictive Motifs, Indirect Repression, and Targeting of Closed Chromatin. Mol. Cell 2014, 54, 180–192. [Google Scholar] [CrossRef]
- Ali, T.; Krüger, M.; Bhuju, S.; Jarek, M.; Bartkuhn, M.; Renkawitz, R. Chromatin Binding of Gcn5 in Drosophila Is Largely Mediated by CP190. Nucleic Acids Res. 2017, 45, 2384–2395. [Google Scholar] [CrossRef]
- Vorobyeva, N.E.; Erokhin, M.; Chetverina, D.; Krasnov, A.N.; Mazina, M.Y. Su(Hw) Primes 66D and 7F Drosophila Chorion Genes Loci for Amplification through Chromatin Decondensation. Sci. Rep. 2021, 11, 16963. [Google Scholar] [CrossRef]
- Moshkin, Y.M.; Kan, T.W.; Goodfellow, H.; Bezstarosti, K.; Maeda, R.K.; Pilyugin, M.; Karch, F.; Bray, S.J.; Demmers, J.A.A.; Verrijzer, C.P. Histone Chaperones ASF1 and NAP1 Differentially Modulate Removal of Active Histone Marks by LID-RPD3 Complexes during NOTCH Silencing. Mol. Cell 2009, 35, 782–793. [Google Scholar] [CrossRef]
- Krasnov, A.N.; Mazina, M.Y.; Nikolenko, J.V.; Vorobyeva, N.E. On the Way of Revealing Coactivator Complexes Cross-Talk during Transcriptional Activation. Cell Biosci. 2016, 6, 15. [Google Scholar] [CrossRef]
- Rybakova, K.N.; Bruggeman, F.J.; Tomaszewska, A.; Moné, M.J.; Carlberg, C.; Westerhoff, H.V. Multiplex Eukaryotic Transcription (In)Activation: Timing, Bursting and Cycling of a Ratchet Clock Mechanism. PLoS Comput. Biol. 2015, 11, e1004236. [Google Scholar] [CrossRef] [PubMed]
- Dorafshan, E.; Kahn, T.G.; Glotov, A.; Savitsky, M.; Walther, M.; Reuter, G.; Schwartz, Y.B. Ash1 Counteracts Polycomb Repression Independent of Histone H3 Lysine 36 Methylation. EMBO Rep. 2019, 20, e46762. [Google Scholar] [CrossRef] [PubMed]
- Ables, E.T.; Drummond-Barbosa, D. The Steroid Hormone Ecdysone Functions with Intrinsic Chromatin Remodeling Factors to Control Female Germline Stem Cells in Drosophila. Cell Stem Cell 2010, 7, 581–592. [Google Scholar] [CrossRef] [PubMed]
- Zhang, L.; Tran, N.-T.; Su, H.; Wang, R.; Lu, Y.; Tang, H.; Aoyagi, S.; Guo, A.; Khodadadi-Jamayran, A.; Zhou, D.; et al. Cross-Talk between PRMT1-Mediated Methylation and Ubiquitylation on RBM15 Controls RNA Splicing. eLife 2015, 4, e07938. [Google Scholar] [CrossRef]
- Thiebaut, C.; Eve, L.; Poulard, C.; Le Romancer, M. Structure, Activity, and Function of PRMT1. Life 2021, 11, 1147. [Google Scholar] [CrossRef]
- Kantidze, O.L.; Razin, S.V. Weak Interactions in Higher-Order Chromatin Organization. Nucleic Acids Res. 2020, 48, 4614–4626. [Google Scholar] [CrossRef]
- Kim, J.-H.; Cho, E.-J.; Kim, S.-T.; Youn, H.-D. CtBP Represses P300-Mediated Transcriptional Activation by Direct Association with Its Bromodomain. Nat. Struct. Mol. Biol. 2005, 12, 423–428. [Google Scholar] [CrossRef]
- Stossi, F.; Madak-Erdogan, Z.; Katzenellenbogen, B.S. Estrogen Receptor Alpha Represses Transcription of Early Target Genes via P300 and CtBP1. Mol. Cell. Biol. 2009, 29, 1749–1759. [Google Scholar] [CrossRef][Green Version]
- Pile, L.A.; Wassarman, D.A. Chromosomal Localization Links the SIN3-RPD3 Complex to the Regulation of Chromatin Condensation, Histone Acetylation and Gene Expression. EMBO J. 2000, 19, 6131–6140. [Google Scholar] [CrossRef]
- Tie, F.; Banerjee, R.; Stratton, C.A.; Prasad-Sinha, J.; Stepanik, V.; Zlobin, A.; Diaz, M.O.; Scacheri, P.C.; Harte, P.J. CBP-Mediated Acetylation of Histone H3 Lysine 27 Antagonizes Drosophila Polycomb Silencing. Development 2009, 136, 3131–3141. [Google Scholar] [CrossRef]
- Bose, D.A.; Donahue, G.; Reinberg, D.; Shiekhattar, R.; Bonasio, R.; Berger, S.L. RNA Binding to CBP Stimulates Histone Acetylation and Transcription. Cell 2017, 168, 135–149.e22. [Google Scholar] [CrossRef] [PubMed]
- Wan, W.; You, Z.; Xu, Y.; Zhou, L.; Guan, Z.; Peng, C.; Wong, C.C.L.; Su, H.; Zhou, T.; Xia, H.; et al. MTORC1 Phosphorylates Acetyltransferase P300 to Regulate Autophagy and Lipogenesis. Mol. Cell 2017, 68, 323–335.e6. [Google Scholar] [CrossRef] [PubMed]
- Chen, Q.; Yang, B.; Liu, X.; Zhang, X.D.; Zhang, L.; Liu, T. Histone Acetyltransferases CBP/P300 in Tumorigenesis and CBP/P300 Inhibitors as Promising Novel Anticancer Agents. Theranostics 2022, 12, 4935–4948. [Google Scholar] [CrossRef]
- Kharchenko, P.V.; Alekseyenko, A.A.; Schwartz, Y.B.; Minoda, A.; Riddle, N.C.; Ernst, J.; Sabo, P.J.; Larschan, E.; Gorchakov, A.A.; Gu, T.; et al. Comprehensive Analysis of the Chromatin Landscape in Drosophila Melanogaster. Nature 2011, 471, 480–485. [Google Scholar] [CrossRef]
- Delandre, C.; McMullen, J.P.D.; Paulsen, J.; Collas, P.; Marshall, O.J. Eight Principal Chromatin States Functionally Segregate the Fly Genome into Developmental and Housekeeping Roles. BioRXiv 2022. [Google Scholar] [CrossRef]
- V Boldyreva, L.; P Goncharov, F.; V Demakova, O.; Yu Zykova, T.; G Levitsky, V.; N Kolesnikov, N.; V Pindyurin, A.; F Semeshin, V.; F Zhimulev, I. Protein and Genetic Composition of Four Chromatin Types in Drosophila Melanogaster Cell Lines. Curr. Genomics 2017, 18, 214–226. [Google Scholar] [CrossRef]
- Vorobyeva, N.E.; Mazina, M.U.; Golovnin, A.K.; Kopytova, D.V.; Gurskiy, D.Y.; Nabirochkina, E.N.; Georgieva, S.G.; Georgiev, P.G.; Krasnov, A.N. Insulator Protein Su(Hw) Recruits SAGA and Brahma Complexes and Constitutes Part of Origin Recognition Complex-Binding Sites in the Drosophila Genome. Nucleic Acids Res. 2013, 41, 5717–5730. [Google Scholar] [CrossRef]
- Kim, D.; Paggi, J.M.; Park, C.; Bennett, C.; Salzberg, S.L. Graph-Based Genome Alignment and Genotyping with HISAT2 and HISAT-Genotype. Nat. Biotechnol. 2019, 37, 907–915. [Google Scholar] [CrossRef]
- Ramírez, F.; Ryan, D.P.; Grüning, B.; Bhardwaj, V.; Kilpert, F.; Richter, A.S.; Heyne, S.; Dündar, F.; Manke, T. DeepTools2: A next Generation Web Server for Deep-Sequencing Data Analysis. Nucleic Acids Res. 2016, 44, W160–W165. [Google Scholar] [CrossRef]
- Afgan, E.; Baker, D.; Batut, B.; van den Beek, M.; Bouvier, D.; Čech, M.; Chilton, J.; Clements, D.; Coraor, N.; Grüning, B.A.; et al. The Galaxy Platform for Accessible, Reproducible and Collaborative Biomedical Analyses: 2018 Update. Nucleic Acids Res. 2018, 46, W537–W544. [Google Scholar] [CrossRef]
- Mazina, M.Y.; Derevyanko, P.K.; Kocheryzhkina, E.V.; Nikolenko, Y.V.; Krasnov, A.N.; Vorobyeva, N.E. Coactivator Complexes Participate in Different Stages of the Drosophila Melanogaster Hsp70 Gene Transcription. Russ. J. Genet. 2017, 2, 178–186. [Google Scholar] [CrossRef]




Disclaimer/Publisher’s Note: The statements, opinions and data contained in all publications are solely those of the individual author(s) and contributor(s) and not of MDPI and/or the editor(s). MDPI and/or the editor(s) disclaim responsibility for any injury to people or property resulting from any ideas, methods, instructions or products referred to in the content. |
© 2023 by the authors. Licensee MDPI, Basel, Switzerland. This article is an open access article distributed under the terms and conditions of the Creative Commons Attribution (CC BY) license (https://creativecommons.org/licenses/by/4.0/).
Share and Cite
Krasnov, A.N.; Evdokimova, A.A.; Mazina, M.Y.; Erokhin, M.; Chetverina, D.; Vorobyeva, N.E. Coregulators Reside within Drosophila Ecdysone-Inducible Loci before and after Ecdysone Treatment. Int. J. Mol. Sci. 2023, 24, 11844. https://doi.org/10.3390/ijms241411844
Krasnov AN, Evdokimova AA, Mazina MY, Erokhin M, Chetverina D, Vorobyeva NE. Coregulators Reside within Drosophila Ecdysone-Inducible Loci before and after Ecdysone Treatment. International Journal of Molecular Sciences. 2023; 24(14):11844. https://doi.org/10.3390/ijms241411844
Chicago/Turabian StyleKrasnov, Aleksey N., Aleksandra A. Evdokimova, Marina Yu Mazina, Maksim Erokhin, Darya Chetverina, and Nadezhda E. Vorobyeva. 2023. "Coregulators Reside within Drosophila Ecdysone-Inducible Loci before and after Ecdysone Treatment" International Journal of Molecular Sciences 24, no. 14: 11844. https://doi.org/10.3390/ijms241411844
APA StyleKrasnov, A. N., Evdokimova, A. A., Mazina, M. Y., Erokhin, M., Chetverina, D., & Vorobyeva, N. E. (2023). Coregulators Reside within Drosophila Ecdysone-Inducible Loci before and after Ecdysone Treatment. International Journal of Molecular Sciences, 24(14), 11844. https://doi.org/10.3390/ijms241411844

