Downregulation of PACAP and the PAC1 Receptor in the Basal Ganglia, Substantia Nigra and Centrally Projecting Edinger–Westphal Nucleus in the Rotenone model of Parkinson’s Disease
Abstract
1. Introduction
2. Results
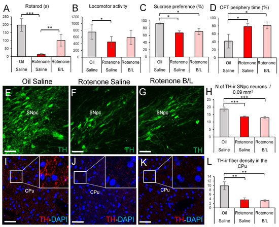
2.1. The Validity of Our Model
2.2. Morphological Results
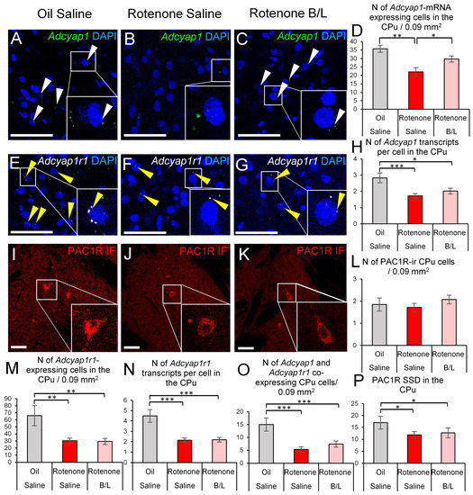
2.2.1. Caudate-Putamen
2.2.2. Globus Pallidus
2.2.3. Entopeduncular Nucleus
2.2.4. Substantia Nigra, Pars Compacta
2.2.5. Centrally Projecting Edinger–Westphal Nucleus
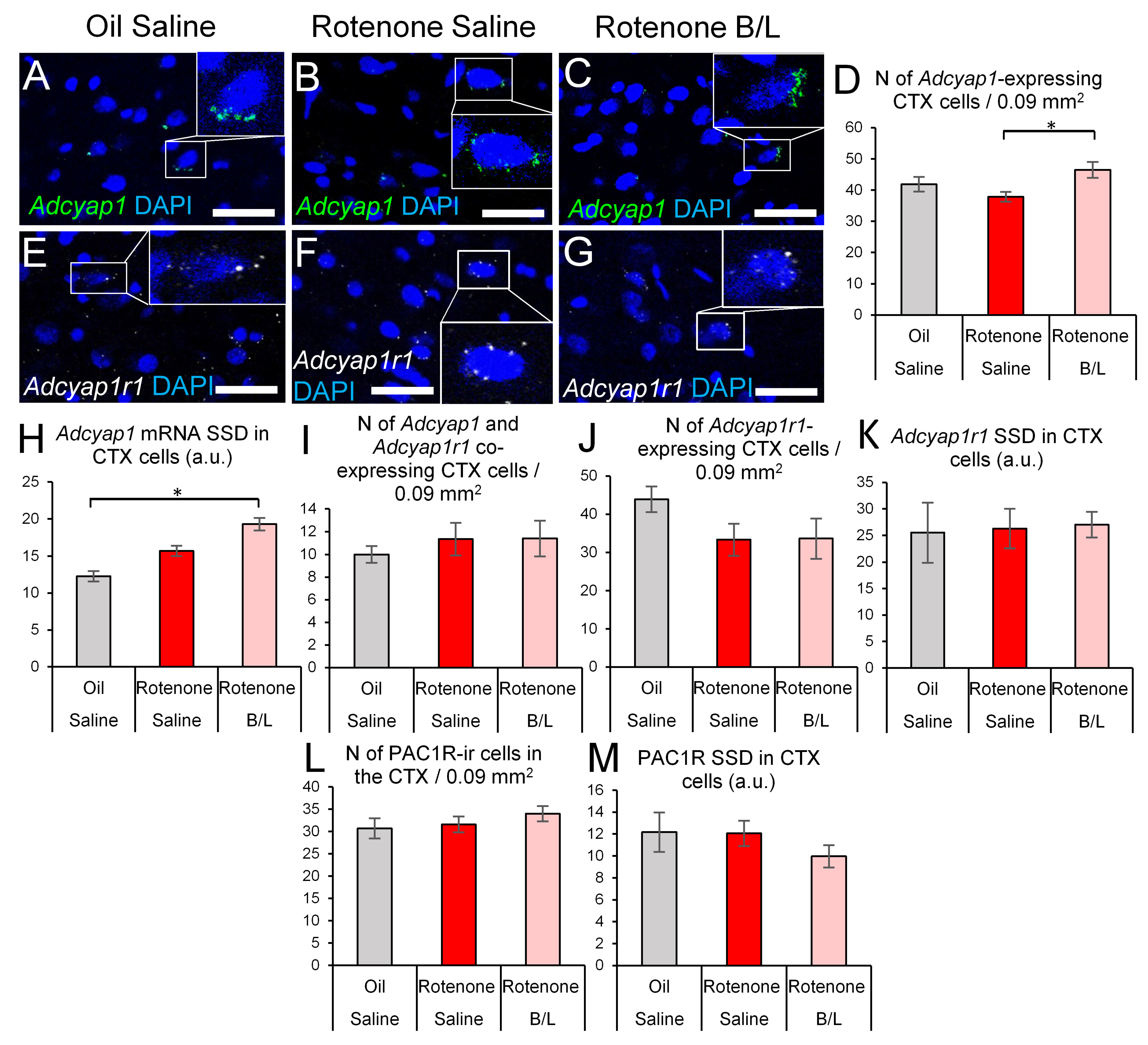
2.2.6. Insular Cortex
3. Discussion
3.1. Behavioral and Morphological Findings Confirm the Validity of the Rotenone Model
3.2. Neuroanatomical Considerations
3.3. Dynamics of Adcyap1 and Adcyap1r1/PAC1R
4. Materials and Methods
4.1. Animals
4.2. Rotenone Treatment
4.3. Benserazide/Levodopa Therapy
4.4. Sucrose Preference Test
4.5. Open Field Test
4.6. Rotarod Test
4.7. Fixation, Tissue Collection, Sectioning
4.8. Double-Label Immunofluorescence for PAC1R and Tyrosine-Hydroxylase
4.9. RNAscope In Situ Hybridization Combined with Immunofluorescence
4.10. Antibody Controls
4.11. Microscopy, Digitalization and Morphometry
4.12. Statistics
5. Conclusions
Author Contributions
Funding
Institutional Review Board Statement
Informed Consent Statement
Data Availability Statement
Acknowledgments
Conflicts of Interest
References
- Horvath, G.; Reglodi, D.; Opper, B.; Brubel, R.; Tamas, A.; Kiss, P.; Toth, G.; Csernus, V.; Matkovits, A.; Racz, B. Effects of PACAP on the oxidative stress-induced cell death in chicken pinealocytes is influenced by the phase of the circadian clock. Neurosci. Lett. 2010, 484, 148–152. [Google Scholar] [CrossRef] [PubMed]
- Tamas, A.; Reglodi, D.; Farkas, O.; Kovesdi, E.; Pal, J.; Povlishock, J.T.; Schwarcz, A.; Czeiter, E.; Szanto, Z.; Doczi, T.; et al. Effect of PACAP in Central and Peripheral Nerve Injuries. Int. J. Mol. Sci. 2012, 13, 8430–8448. [Google Scholar] [CrossRef]
- Kasica, N.; Podlasz, P.; Sundvik, M.; Tamas, A.; Reglodi, D.; Kaleczyc, J. Protective Effects of Pituitary Adenylate Cyclase-Activating Polypeptide (PACAP) Against Oxidative Stress in Zebrafish Hair Cells. Neurotox. Res. 2016, 30, 633–647. [Google Scholar] [CrossRef]
- Pirger, Z.; Naskar, S.; Laszlo, Z.; Kemenes, G.; Di, D.R.; Kemenes, I. Reversal of Age-Related Learning Deficiency by the Vertebrate PACAP and IGF-1 in a Novel Invertebrate Model of Aging: The Pond Snail (Lymnaea stagnalis). J. Gerontol. Ser. A 2014, 69, 1331–1338. [Google Scholar] [CrossRef]
- Racz, B.; Horvath, G.; Reglodi, D.; Gasz, B.; Kiss, P.; Gallyas, F.; Sumegi, B.; Toth, G.; Nemeth, A.; Lubics, A.; et al. PACAP ameliorates oxidative stress in the chicken inner ear: An in vitro study. Regul. Pept. 2010, 160, 91–98. [Google Scholar] [CrossRef]
- Lee, E.H.; Seo, S.R. Neuroprotective roles of pituitary adenylate cyclase-activating polypeptide in neurodegenerative diseases. BMB Rep. 2014, 47, 369–375. [Google Scholar] [CrossRef]
- Shioda, S.; Nakamachi, T. PACAP as a neuroprotective factor in ischemic neuronal injuries. Peptides 2015, 72, 202–207. [Google Scholar] [CrossRef]
- Horvath, G.; Reglodi, D.; Fabian, E.; Opper, B. Effects of Pituitary Adenylate Cyclase Activating Polypeptide on Cell Death. Int. J. Mol. Sci. 2022, 23, 4953. [Google Scholar] [CrossRef]
- Slabe, Z.; Balesar, R.A.; Verwer, R.W.H.; Van Heerikhuize, J.J.; Pechler, G.A.; Zorović, M.; Hoogendijk, W.J.; Swaab, D.F. Alterations in pituitary adenylate cyclase-activating polypeptide in major depressive disorder, bipolar disorder, and comorbid depression in Alzheimer’s disease in the human hypothalamus and prefrontal cortex. Psychol. Med. 2023, 1–13. [Google Scholar] [CrossRef]
- Vaudry, D.; Falluel-Morel, A.; Bourgault, S.; Basille, M.; Burel, D.; Wurtz, O.; Fournier, A.; Chow, B.K.C.; Hashimoto, H.; Galas, L.; et al. Pituitary Adenylate Cyclase-Activating Polypeptide and Its Receptors: 20 Years after the Discovery. Pharmacol. Rev. 2009, 61, 283–357. [Google Scholar] [CrossRef]
- Jolivel, V.; Basille, M.; Aubert, N.; de Jouffrey, S.; Ancian, P.; Le Bigot, J.-F.; Noack, P.; Massonneau, M.; Fournier, A.; Vaudry, H.; et al. Distribution and functional characterization of pituitary adenylate cyclase–activating polypeptide receptors in the brain of non-human primates. Neuroscience 2009, 160, 434–451. [Google Scholar] [CrossRef]
- Joo, K.M.; Chung, Y.H.; Kim, M.K.; Nam, R.H.; Lee, B.L.; Lee, K.H.; Cha, C.I. Distribution of vasoactive intestinal peptide and pituitary adenylate cyclase-activating polypeptide receptors (VPAC1, VPAC2, and PAC1 receptor) in the rat brain. J. Comp. Neurol. 2004, 476, 388–413. [Google Scholar] [CrossRef] [PubMed]
- Palkovits, M.; Somogyvári-Vigh, A.; Arimura, A. Concentrations of pituitary adenylate cyclase activating polypeptide (PACAP) in human brain nuclei. Brain Res. 1995, 699, 116–120. [Google Scholar] [CrossRef] [PubMed]
- Feher, M.; Gaszner, B.; Tamas, A.; Gil-Martinez, A.L.; Fernandez-Villalba, E.; Herrero, M.T.; Reglodi, D. Alteration of the PAC1 Receptor Expression in the Basal Ganglia of MPTP-Induced Parkinsonian Macaque Monkeys. Neurotox. Res. 2018, 33, 702–715. [Google Scholar] [CrossRef]
- Poewe, W.; Seppi, K.; Tanner, C.M.; Halliday, G.M.; Brundin, P.; Volkmann, J.; Schrag, A.E.; Lang, A.E. Parkinson disease. Nat. Rev. Dis. Primers 2017, 3, 17013. [Google Scholar] [CrossRef] [PubMed]
- Balestrino, R.; Martinez-Martin, P. Neuropsychiatric symptoms, behavioural disorders, and quality of life in Parkinson’s disease. J. Neurol. Sci. 2017, 373, 173–178. [Google Scholar] [CrossRef]
- Ujvári, B.; Pytel, B.; Márton, Z.; Bognár, M.; Kovács, L.; Farkas, J.; Gaszner, T.; Berta, G.; Kecskés, A.; Kormos, V.; et al. Neurodegeneration in the centrally-projecting Edinger–Westphal nucleus contributes to the non-motor symptoms of Parkinson’s disease in the rat. J. Neuroinflammation 2022, 19, 31. [Google Scholar] [CrossRef]
- Priest, M.F.; Freda SNBadong, D.; Dumrongprechachan, V.; Kozorovitskiy, Y. Peptidergic modulation of fear responses by the Edinger-Westphal nucleus. bioRxiv 2021. [Google Scholar] [CrossRef]
- Gaszner, B.; Kormos, V.; Kozicz, T.; Hashimoto, H.; Reglodi, D.; Helyes, Z. The behavioral phenotype of pituitary adenylate-cyclase activating polypeptide-deficient mice in anxiety and depression tests is accompanied by blunted c-Fos expression in the bed nucleus of the stria terminalis, central projecting Edinger–Westphal nucleus, ventral lateral septum, and dorsal raphe nucleus. Neuroscience 2012, 202, 283–299. [Google Scholar] [CrossRef]
- Kormos, V.; Gáspár, L.; Kovács, L.; Farkas, J.; Gaszner, T.; Csernus, V.; Balogh, A.; Hashimoto, H.; Reglődi, D.; Helyes, Z.; et al. Reduced response to chronic mild stress in PACAP mutant mice is associated with blunted FosB expression in limbic forebrain and brainstem centers. Neuroscience 2016, 330, 335–358. [Google Scholar] [CrossRef]
- Farkas, J.; Kovács, L.; Gáspár, L.; Nafz, A.; Gaszner, T.; Ujvári, B.; Kormos, V.; Csernus, V.; Hashimoto, H.; Reglődi, D.; et al. Construct and face validity of a new model for the three-hit theory of depression using PACAP mutant mice on CD1 background. Neuroscience 2017, 354, 11–29. [Google Scholar] [CrossRef] [PubMed]
- Gaszner, T.; Farkas, J.; Kun, D.; Ujvári, B.; Berta, G.; Csernus, V.; Füredi, N.; Kovács, L.; Hashimoto, H.; Reglődi, D.; et al. Fluoxetine treatment supports predictive validity of the three hit model of depression in male PACAP heterozygous mice and underpins the impact of early life adversity on therapeutic efficacy. Front. Endocrinol. 2022, 13, 995900. [Google Scholar] [CrossRef] [PubMed]
- Reglodi, D.; Renaud, J.; Tamas, A.; Tizabi, Y.; Socías, S.B.; Del-Bel, E.; Raisman-Vozari, R. Novel tactics for neuroprotection in Parkinson’s disease: Role of antibiotics, polyphenols and neuropeptides. Prog. Neurobiol. 2017, 155, 120–148. [Google Scholar] [CrossRef] [PubMed]
- Yang, R.; Jiang, X.; Ji, R.; Meng, L.; Liu, F.; Chen, X.; Xin, Y. Therapeutic potential of PACAP for neurodegenerative diseases. Cell. Mol. Biol. Lett. 2015, 20, 265–278. [Google Scholar] [CrossRef]
- Takei, N.; Lindholm, D. Neurotrophic and neuroprotective effects of pituitary adenylate cyclase-activating polypeptide (pACAP) on mesencephalic dopaminergic neurons. J. Neurosci. Res. 1998, 54, 698–706. [Google Scholar] [CrossRef]
- Brown, D.; Tamas, A.; Reglodi, D.; Tizabi, Y. PACAP Protects Against Inflammatory-Mediated Toxicity in Dopaminergic SH-SY5Y Cells: Implication for Parkinson’s Disease. Neurotox. Res. 2014, 26, 230–239. [Google Scholar] [CrossRef][Green Version]
- Deguil, J.; Jailloux, D.; Page, G.; Fauconneau, B.; Houeto, J.-L.; Philippe, M.; Muller, J.-M.; Pain, S. Neuroprotective effects of pituitary adenylate cyclase–activating polypeptide (PACAP) in MPP+-induced alteration of translational control in Neuro-2a neuroblastoma cells. J. Neurosci. Res. 2007, 85, 2017–2025. [Google Scholar] [CrossRef]
- Lamine, A.; Létourneau, M.; Doan, N.D.; Maucotel, J.; Couvineau, A.; Vaudry, H.; Chatenet, D.; Vaudry, D.; Fournier, A. Characterizations of a synthetic pituitary adenylate cyclase-activating polypeptide analog displaying potent neuroprotective activity and reduced in vivo cardiovascular side effects in a Parkinson’s disease model. Neuropharmacology 2016, 108, 440–450. [Google Scholar] [CrossRef]
- Wang, G.; Qi, C.; Fan, G.-H.; Zhou, H.-Y.; Chen, S.-D. PACAP protects neuronal differentiated PC12 cells against the neurotoxicity induced by a mitochondrial complex I inhibitor, rotenone. FEBS Lett. 2005, 579, 4005–4011. [Google Scholar] [CrossRef]
- Broome, S.T.; Musumeci, G.; Castorina, A. PACAP and VIP Mitigate Rotenone-Induced Inflammation in BV-2 Microglial Cells. J. Mol. Neurosci. 2022, 72, 2163–2175. [Google Scholar] [CrossRef]
- Broome, S.T.; Castorina, A. Systemic Rotenone Administration Causes Extra-Nigral Alterations in C57BL/6 Mice. Biomedicines 2022, 10, 3174. [Google Scholar] [CrossRef] [PubMed]
- Maasz, G.; Zrinyi, Z.; Reglodi, D.; Petrovics, D.; Rivnyak, A.; Kiss, T.; Jungling, A.; Tamas, A.; Pirger, Z. Pituitary adenylate cyclase-activating polypeptide (PACAP) has a neuroprotective function in dopamine-based neurodegeneration in rat and snail parkinsonian models. Dis. Model. Mech. 2017, 10, 127–139. [Google Scholar] [CrossRef] [PubMed]
- Reglődi, D.; Lubics, A.; Tamás, A.; Szalontay, L.; Lengvári, I. Pituitary adenylate cyclase activating polypeptide protects dopaminergic neurons and improves behavioral deficits in a rat model of Parkinson’s disease. Behav. Brain Res. 2004, 151, 303–312. [Google Scholar] [CrossRef] [PubMed]
- Reglödi, D.; Lubics, A.; Kiss, P.; Lengvári, I.; Gaszner, B.; Tóth, G.; Hegyi, O.; Tamás, A. Effect of PACAP in 6-OHDA-induced injury of the substantia nigra in intact young and ovariectomized female rats. Neuropeptides 2006, 40, 265–274. [Google Scholar] [CrossRef] [PubMed]
- Reglodi, D.; Tamás, A.; Lengvári, I.; Toth, G.; Szalontay, L.; Lubics, A. Comparative Study of the Effects of PACAP in Young, Aging, and Castrated Males in a Rat Model of Parkinson’s Disease. Ann. N. Y. Acad. Sci. 2006, 1070, 518–524. [Google Scholar] [CrossRef]
- Wang, G.; Pan, J.; Tan, Y.-Y.; Sun, X.-K.; Zhang, Y.-F.; Zhou, H.-Y.; Ren, R.-J.; Wang, X.-J.; Chen, S.-D. Neuroprotective effects of PACAP27 in mice model of Parkinson’s disease involved in the modulation of KATP subunits and D2 receptors in the striatum. Neuropeptides 2008, 42, 267–276. [Google Scholar] [CrossRef]
- Deguil, J.; Chavant, F.; Lafay-Chebassier, C.; Pérault-Pochat, M.-C.; Fauconneau, B.; Pain, S. Neuroprotective Effect of PACAP on Translational Control Alteration and Cognitive Decline in MPTP Parkinsonian Mice. Neurotox. Res. 2010, 17, 142–155. [Google Scholar] [CrossRef]
- Reglodi, D.; Kiss, P.; Szabadfi, K.; Atlasz, T.; Gabriel, R.; Horvath, G.; Szakaly, P.; Sandor, B.; Lubics, A.; Laszlo, E.; et al. PACAP is an Endogenous Protective Factor—Insights from PACAP-Deficient Mice. J. Mol. Neurosci. 2012, 48, 482–492. [Google Scholar] [CrossRef]
- Watson, M.; Nobuta, H.; Abad, C.; Lee, S.; Bala, N.; Zhu, C.; Richter, F.; Chesselet, M.-F.; Waschek, J. PACAP deficiency sensitizes nigrostriatal dopaminergic neurons to paraquat-induced damage and modulates central and peripheral inflammatory activation in mice. Neuroscience 2013, 240, 277–286. [Google Scholar] [CrossRef]
- Pham, D.; Polgar, B.; Toth, T.; Jungling, A.; Kovacs, N.; Balas, I.; Pal, E.; Szabo, D.; Fulop, B.D.; Reglodi, D.; et al. Examination of pituitary adenylate cyclase-activating polypeptide in Parkinson’s disease focusing on correlations with motor symptoms. Geroscience 2022, 44, 785–803. [Google Scholar] [CrossRef]
- Hu, S.; Huang, S.; Ma, J.; Li, D.; Zhao, Z.; Zheng, J.; Li, M.; Wang, Z.; Sun, W.; Shi, X. Correlation of Decreased Serum Pituitary Adenylate Cyclase-Activating Polypeptide and Vasoactive Intestinal Peptide Levels With Non-motor Symptoms in Patients With Parkinson’s Disease. Front. Aging Neurosci. 2021, 13, 689939. [Google Scholar] [CrossRef]
- Han, P.; Liang, W.; Baxter, L.C.; Yin, J.; Tang, Z.; Beach, T.G.; Caselli, R.J.; Reiman, E.M.; Shi, J. Pituitary adenylate cyclase-activating polypeptide is reduced in Alzheimer disease. Neurology 2014, 82, 1724–1728. [Google Scholar] [CrossRef]
- Braak, H.; Del Tredici, K. Neuroanatomy and pathology of sporadic Parkinson’s disease. Adv. Anat. Embryol. Cell Biol. 2009, 201, 1–119. [Google Scholar]
- Betarbet, R.; Sherer, T.B.; MacKenzie, G.; Garcia-Osuna, M.; Panov, A.V.; Greenamyre, J.T. Chronic systemic pesticide exposure reproduces features of Parkinson’s disease. Nat. Neurosci. 2000, 3, 1301–1306. [Google Scholar] [CrossRef]
- Betarbet, R.; Canet-Aviles, R.M.; Sherer, T.B.; Mastroberardino, P.G.; McLendon, C.; Kim, J.-H.; Lund, S.; Na, H.-M.; Taylor, G.; Bence, N.F.; et al. Intersecting pathways to neurodegeneration in Parkinson’s disease: Effects of the pesticide rotenone on DJ-1, α-synuclein, and the ubiquitin–proteasome system. Neurobiol. Dis. 2006, 22, 404–420. [Google Scholar] [CrossRef]
- Campos, F.L.; Carvalho, M.M.; Cristóvão, A.; Eje, G.; Baltazar, G.; Salgado, A.J.; Kim, Y.-S.; Sousa, N. Rodent models of Parkinson’s disease: Beyond the motor symptomatology. Front. Behav. Neurosci. 2013, 7, 175. [Google Scholar] [CrossRef]
- Sharma, N.; Khurana, N.; Muthuraman, A.; Utreja, P. Pharmacological evaluation of vanillic acid in rotenone-induced Parkinson’s disease rat model. Eur. J. Pharmacol. 2021, 903, 174112. [Google Scholar] [CrossRef]
- Wiesen, T.; Atlas, D. Novel anti-apoptotic L-DOPA precursors SuperDopa and SuperDopamide as potential neuroprotective agents for halting/delaying progression of Parkinson’s disease. Cell Death Dis. 2022, 13, 227. [Google Scholar] [CrossRef]
- Ahmad, M.H.; Alam Rizvi, M.; Ali, M.; Mondal, A.C. Neurobiology of depression in Parkinson’s disease: Insights into epidemiology, molecular mechanisms and treatment strategies. Ageing Res. Rev. 2023, 85, 101840. [Google Scholar] [CrossRef]
- Borgonovo, J.; Allende-Castro, C.; Laliena, A.; Guerrero, N.; Silva, H.; Concha, M.L. Changes in neural circuitry associated with depression at pre-clinical, pre-motor and early motor phases of Parkinson’s disease. Park. Relat. Disord. 2017, 35, 17–24. [Google Scholar] [CrossRef] [PubMed]
- Hannibal, J. Pituitary adenylate cyclase-activating peptide in the rat central nervous system: An immunohistochemical and in situ hybridization study. J. Comp. Neurol. 2002, 453, 389–417. [Google Scholar] [CrossRef] [PubMed]
- Condro, M.C.; Matynia, A.; Foster, N.N.; Ago, Y.; Rajbhandari, A.K.; Van, C.; Jayaram, B.; Parikh, S.; Diep, A.L.; Nguyen, E.; et al. High-resolution characterization of a PACAP-EGFP transgenic mouse model for mapping PACAP-expressing neurons. J. Comp. Neurol. 2016, 524, 3827–3848. [Google Scholar] [CrossRef] [PubMed]
- Lein, E.S.; Hawrylycz, M.J.; Ao, N.; Ayres, M.; Bensinger, A.; Bernard, A.; Boe, A.F.; Boguski, M.S.; Brockway, K.S.; Byrnes, E.J.; et al. Genome-wide atlas of gene expression in the adult mouse brain. Nature 2007, 445, 168–176. [Google Scholar] [CrossRef] [PubMed]
- Wang, F.; Flanagan, J.; Su, N.; Wang, L.-C.; Bui, S.; Nielson, A.; Wu, X.; Vo, H.-T.; Ma, X.-J.; Luo, Y. RNAscope: A Novel in Situ RNA Analysis Platform for Formalin-Fixed, Paraffin-Embedded Tissues. J. Mol. Diagn. 2012, 14, 22–29. [Google Scholar] [CrossRef] [PubMed]
- Masuo, Y.; Ohtaki, T.; Masuda, Y.; Tsuda, M.; Fujino, M. Binding sites for pituitary adenyloate cyclase activating polypeptide (PACAP): Comparison with vasoactive intestinal polypeptide (VIP) binding site localization in rat brain sections. Brain Res. 1992, 575, 113–123. [Google Scholar] [CrossRef]
- Hashimoto, H.; Nogi, H.; Mori, K.; Ohishi, H.; Shigemoto, R.; Yamamoto, K.; Matsuda, T.; Mizuno, N.; Nagata, S.; Baba, A. Distribution of the mRNA for a pituitary adenylate cyclase-activating polypeptide receptor in the rat brain: An in situ hybridization study. J. Comp. Neurol. 1996, 371, 567–577. [Google Scholar] [CrossRef]
- Shioda, S.; Shuto, Y.; Somogyvári-Vigh, A.; Legradi, G.; Onda, H.; Coy, D.H.; Nakajo, S.; Arimura, A. Localization and gene expression of the receptor for pituitary adenylate cyclase-activating polypeptide in the rat brain. Neurosci. Res. 1997, 28, 345–354. [Google Scholar] [CrossRef]
- Somogyvari-Vigh, A. Pituitary Adenylate Cyclase Activating Polypeptide: A Potential Neuroprotective Peptide. Curr. Pharm. Des. 2004, 10, 2861–2889. [Google Scholar] [CrossRef]
- Reglodi, D.; Kiss, P.; Lubics, A.; Tamas, A. Review on the Protective Effects of PACAP in Models of Neurodegenerative Diseases In Vitro and In Vivo. Curr. Pharm. Des. 2011, 17, 962–972. [Google Scholar] [CrossRef]
- Solés-Tarrés, I.; Cabezas-Llobet, N.; Lefranc, B.; Leprince, J.; Alberch, J.; Vaudry, D.; Xifró, X. Pituitary Adenylate Cyclase-Activating Polypeptide (PACAP) Protects Striatal Cells and Improves Motor Function in Huntington’s Disease Models: Role of PAC1 Receptor. Front. Pharmacol. 2022, 12, 797541. [Google Scholar] [CrossRef]
- Picconi, B.; Paillé, V.; Ghiglieri, V.; Bagetta, V.; Barone, I.; Lindgren, H.S.; Bernardi, G.; Cenci, M.A.; Calabresi, P. l-DOPA dosage is critically involved in dyskinesia via loss of synaptic depotentiation. Neurobiol. Dis. 2008, 29, 327–335. [Google Scholar] [CrossRef] [PubMed]
- Calabresi, P.; Ghiglieri, V.; Mazzocchetti, P.; Corbelli, I.; Picconi, B. Levodopa-induced plasticity: A double-edged sword in Parkinson’s disease? Philos. Trans. R. Soc. B Biol. Sci. 2015, 370, 20140184. [Google Scholar] [CrossRef]
- Faucheux, B.; Herrero, M.; Villares, J.; Levy, R.; Javoy-Agid, F.; Obeso, J.; Hauw, J.; Agid, Y.; Hirsch, E. Autoradiographic localization and density of [125I]ferrotransferrin binding sites in the basal ganglia of control subjects, patients with Parkinson’s disease and MPTP-lesioned monkeys. Brain Res. 1995, 691, 115–124. [Google Scholar] [CrossRef] [PubMed]
- Gołembiowska, K.; Dziubina, A.; Kowalska, M.; Kamińska, K. Effect of Adenosine A2A Receptor Antagonists on l-DOPA-Induced Hydroxyl Radical Formation in Rat Striatum. Neurotox. Res. 2009, 15, 155–166. [Google Scholar] [CrossRef]
- Herrero, M.-T.; Levy, R.; Ruberg, M.; Luquin, M.R.; Villares, J.; Guillen, J.; Faucheux, B.; Javoy-Agid, F.; Guridi, J.; Agid, Y.; et al. Consequence of nigrostriatal denervation and L-dopa therapy on the expression of glutamic acid decarboxylase messenger RNA in the pallidum. Neurology 1996, 47, 219–224. [Google Scholar] [CrossRef]
- Herrero, M.; Augood, S.; Asensi, H.; Hirsch, E.; Agid, Y.; Obeso, J.; Emson, P. Effects of l-DOPA-therapy on dopamine D2 receptor mRNA expression in the striatum of MPTP-intoxicated parkinsonian monkeys. Mol. Brain Res. 1996, 42, 149–155. [Google Scholar] [CrossRef] [PubMed]
- Solís, O.; García-Sanz, P.; Herranz, A.S.; Asensio, M.-J.; Moratalla, R. L-DOPA Reverses the Increased Free Amino Acids Tissue Levels Induced by Dopamine Depletion and Rises GABA and Tyrosine in the Striatum. Neurotox. Res. 2016, 30, 67–75. [Google Scholar] [CrossRef]
- Tabuchi, A.; Koizumi, M.; Nakatsubo, J.; Yaguchi, T.; Tsuda, M. Involvement of endogenous PACAP expression in the activity-dependent survival of mouse cerebellar granule cells. Neurosci. Res. 2001, 39, 85–93. [Google Scholar] [CrossRef]
- Hashimoto, H.; Hagihara, N.; Koga, K.; Yamamoto, K.; Shintani, N.; Tomimoto, S.; Mori, W.; Koyama, Y.; Matsuda, T.; Baba, A. Synergistic induction of pituitary adenylate cyclase-activating polypeptide (PACAP) gene expression by nerve growth factor and PACAP in PC12 cells. J. Neurochem. 2000, 74, 501–507. [Google Scholar] [CrossRef]
- Banki, E.; Sosnowska, D.; Tucsek, Z.; Gautam, T.; Toth, P.; Tarantini, S.; Tamas, A.; Helyes, Z.; Reglodi, D.; Sonntag, W.E.; et al. Age-Related Decline of Autocrine Pituitary Adenylate Cyclase-Activating Polypeptide Impairs Angiogenic Capacity of Rat Cerebromicrovascular Endothelial Cells. J. Gerontol. Ser. A 2014, 70, 665–674. [Google Scholar] [CrossRef]
- Chung, C.Y.; Seo, H.; Sonntag, K.C.; Brooks, A.; Lin, L.; Isacson, O. Cell type-specific gene expression of midbrain dopaminergic neurons reveals molecules involved in their vulnerability and protection. Human Mol. Genet. 2005, 14, 1709–1725. [Google Scholar] [CrossRef] [PubMed]
- Zhang, Z.-N.; Zhang, J.-S.; Xiang, J.; Yu, Z.-H.; Zhang, W.; Cai, M.; Li, X.-T.; Wu, T.; Li, W.-W.; Cai, D.-F. Subcutaneous rotenone rat model of Parkinson’s disease: Dose exploration study. Brain Res. 2017, 1655, 104–113. [Google Scholar] [CrossRef] [PubMed]
- Doan, N.-D.; Chatenet, D.; Létourneau, M.; Vaudry, H.; Vaudry, D.; Fournier, A. Receptor-independent cellular uptake of pituitary adenylate cyclase-activating polypeptide. Biochim. Biophys. Acta (BBA)-Mol. Cell Res. 2012, 1823, 940–949. [Google Scholar] [CrossRef] [PubMed]
- Vaczy, A.; Reglodi, D.; Somoskeoy, T.; Kovacs, K.; Lokos, E.; Szabo, E.; Tamas, A.; Atlasz, T. The Protective Role of PAC1-Receptor Agonist Maxadilan in BCCAO-Induced Retinal Degeneration. J. Mol. Neurosci. 2016, 60, 186–194. [Google Scholar] [CrossRef] [PubMed]
- Guo, X.; Yu, R.; Xu, Y.; Lian, R.; Yu, Y.; Cui, Z.; Ji, Q.; Chen, J.; Li, Z.; Liu, H.; et al. PAC 1R agonist maxadilan enhances hADSC viability and neural differentiation potential. J. Cell. Mol. Med. 2016, 20, 874–890. [Google Scholar] [CrossRef]
- Kormos, V.; Gaszner, B. Role of neuropeptides in anxiety, stress, and depression: From animals to humans. Neuropeptides 2013, 47, 401–419. [Google Scholar] [CrossRef]
- Kormos, V.; Kecskés, A.; Farkas, J.; Gaszner, T.; Csernus, V.; Alomari, A.; Hegedüs, D.; Renner, É.; Palkovits, M.; Zelena, D.; et al. Peptidergic neurons of the Edinger–Westphal nucleus express TRPA1 ion channel that is downregulated both upon chronic variable mild stress in male mice and in humans who died by suicide. J. Psychiatry Neurosci. 2022, 47, E162–E175. [Google Scholar] [CrossRef]
- Zhu, C.; Vourc’H, P.; Fernagut, P.-O.; Fleming, S.M.; Lacan, S.; Dicarlo, C.D.; Seaman, R.L.; Chesselet, M. Variable effects of chronic subcutaneous administration of rotenone on striatal histology. J. Comp. Neurol. 2004, 478, 418–426. [Google Scholar] [CrossRef]
- Yan, C.; Wu, L.-L.; Huang, Y.-L.; Zeng, N.-X.; Chen, J.; Niu, J.; Luo, W.-L.; Liu, P. Dynamic changes of behaviors, dentate gyrus neurogenesis and hippocampal miR-124 expression in rats with depression induced by chronic unpredictable mild stress. Neural Regen. Res. 2020, 15, 1150–1159. [Google Scholar] [CrossRef]
- Feyissa, D.D.; Aher, Y.D.; Engidawork, E.; Höger, H.; Lubec, G.; Korz, V. Individual Differences in Male Rats in a Behavioral Test Battery: A Multivariate Statistical Approach. Front. Behav. Neurosci. 2017, 11, 26. [Google Scholar] [CrossRef]
- Gaszner, B.; Van Wijk, D.C.W.A.; Korosi, A.; Józsa, R.; Roubos, E.W.; Kozicz, T. Diurnal expression of period 2 and urocortin 1 in neurones of the non-preganglionic Edinger-Westphal nucleus in the rat. Stress 2009, 12, 115–124. [Google Scholar] [CrossRef] [PubMed]
- Gaszner, B.; Farkas, J.; Reglődi, D.; Csernus, V.; Roubos, E.W.; Kozicz, T.; Jensen, K.-O. Effects of maternal separation on dynamics of urocortin 1 and brain-derived neurotrophic factor in the rat non-preganglionic Edinger-Westphal nucleus. Int. J. Dev. Neurosci. 2009, 27, 439–451. [Google Scholar] [CrossRef] [PubMed]
- Paxinos, G.; Watson, C. The Rat Brain in Stereotaxic Coordinates, 6th ed.; Elsevier Academic Press: New York, NY, USA, 2007. [Google Scholar]
- Nemes, B.; Bölcskei, K.; Kecskés, A.; Kormos, V.; Gaszner, B.; Aczél, T.; Hegedüs, D.; Pintér, E.; Helyes, Z.; Sándor, Z. Human Somatostatin SST4 Receptor Transgenic Mice: Construction and Brain Expression Pattern Characterization. Int. J. Mol. Sci. 2021, 22, 3758. [Google Scholar] [CrossRef] [PubMed]







Disclaimer/Publisher’s Note: The statements, opinions and data contained in all publications are solely those of the individual author(s) and contributor(s) and not of MDPI and/or the editor(s). MDPI and/or the editor(s) disclaim responsibility for any injury to people or property resulting from any ideas, methods, instructions or products referred to in the content. |
© 2023 by the authors. Licensee MDPI, Basel, Switzerland. This article is an open access article distributed under the terms and conditions of the Creative Commons Attribution (CC BY) license (https://creativecommons.org/licenses/by/4.0/).
Share and Cite
Fehér, M.; Márton, Z.; Szabó, Á.; Kocsa, J.; Kormos, V.; Hunyady, Á.; Kovács, L.Á.; Ujvári, B.; Berta, G.; Farkas, J.; et al. Downregulation of PACAP and the PAC1 Receptor in the Basal Ganglia, Substantia Nigra and Centrally Projecting Edinger–Westphal Nucleus in the Rotenone model of Parkinson’s Disease. Int. J. Mol. Sci. 2023, 24, 11843. https://doi.org/10.3390/ijms241411843
Fehér M, Márton Z, Szabó Á, Kocsa J, Kormos V, Hunyady Á, Kovács LÁ, Ujvári B, Berta G, Farkas J, et al. Downregulation of PACAP and the PAC1 Receptor in the Basal Ganglia, Substantia Nigra and Centrally Projecting Edinger–Westphal Nucleus in the Rotenone model of Parkinson’s Disease. International Journal of Molecular Sciences. 2023; 24(14):11843. https://doi.org/10.3390/ijms241411843
Chicago/Turabian StyleFehér, Máté, Zsombor Márton, Ákos Szabó, János Kocsa, Viktória Kormos, Ágnes Hunyady, László Ákos Kovács, Balázs Ujvári, Gergely Berta, József Farkas, and et al. 2023. "Downregulation of PACAP and the PAC1 Receptor in the Basal Ganglia, Substantia Nigra and Centrally Projecting Edinger–Westphal Nucleus in the Rotenone model of Parkinson’s Disease" International Journal of Molecular Sciences 24, no. 14: 11843. https://doi.org/10.3390/ijms241411843
APA StyleFehér, M., Márton, Z., Szabó, Á., Kocsa, J., Kormos, V., Hunyady, Á., Kovács, L. Á., Ujvári, B., Berta, G., Farkas, J., Füredi, N., Gaszner, T., Pytel, B., Reglődi, D., & Gaszner, B. (2023). Downregulation of PACAP and the PAC1 Receptor in the Basal Ganglia, Substantia Nigra and Centrally Projecting Edinger–Westphal Nucleus in the Rotenone model of Parkinson’s Disease. International Journal of Molecular Sciences, 24(14), 11843. https://doi.org/10.3390/ijms241411843

