miR-450-5p and miR-202-5p Synergistically Regulate Follicle Development in Black Goat
Abstract
1. Introduction
2. Results
2.1. Raw Data Processing, Filtering and Quality Assessment
2.2. Differentially Expressed mRNAs, lncRNAs and miRNAs
2.3. Functional Analysis of DEmRNAs and Target Genes of DElncRNAs and DEmiRNAs
2.4. Real-Time Fluorescence Quantitative Validation
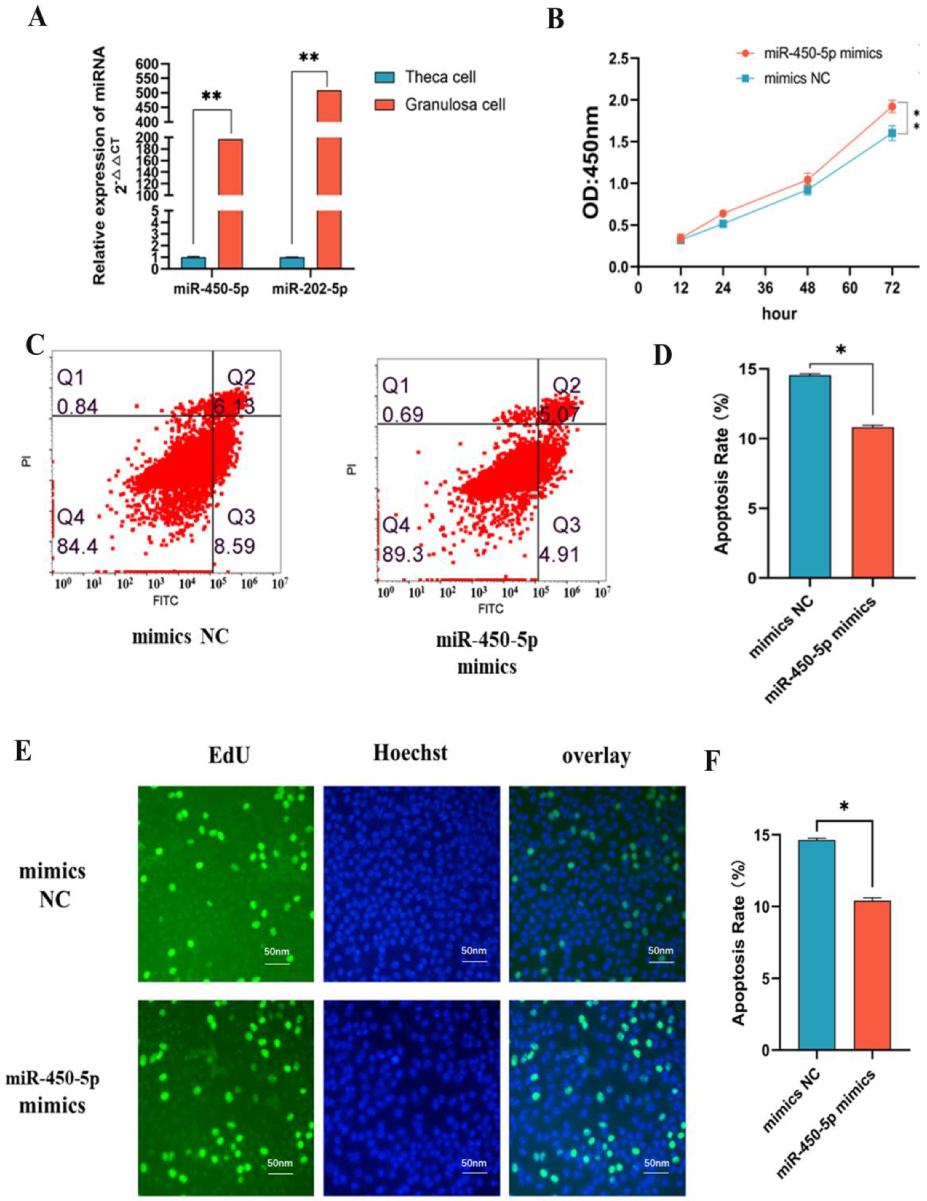
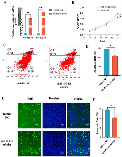
2.5. miR-450-5p and miR-202-5p Are Upregulated in GCs Expression
2.6. miR-450-5p Stimulates the Proliferation of GCs
2.7. miR-450-5p Activates p-AKT Expression by Targeting BMF
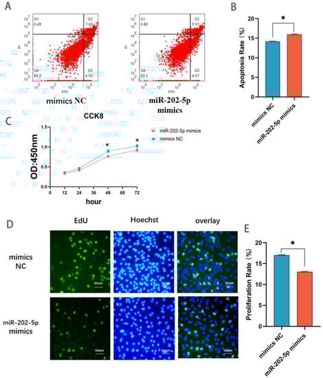
2.8. miR-202-5p Induces the Apoptosis of Follicular GCs
2.9. miR-202-5p Binds BCL2 to Trigger Apoptosis in GCs via Blocking the AMPK Signaling Pathway
3. Discussion
4. Materials and Methods
4.1. Ethics Statement
4.2. Laboratory Animals and Sample Collection
4.3. Library Preparation and High-throughput Sequencing
4.4. Data Processing
4.5. Differential Expression Analysis
4.6. Target Prediction
4.7. Functional Enrichment Analysis
4.8. CeRNA Network Analysis and Construction
4.9. Cell Culture
4.10. Transfection
4.11. Cell Counting Kit-8
4.12. EdU Cell Proliferation
4.13. Dual Luciferase Reporter Gene Assay
4.14. Western Blot
4.15. Detection of Ovarian Granulosa Cell Apoptosis by Flow Cytometry
4.16. Real-Time qPCR Validation
4.17. Statistical Analysis
5. Conclusions
Supplementary Materials
Author Contributions
Funding
Institutional Review Board Statement
Informed Consent Statement
Data Availability Statement
Acknowledgments
Conflicts of Interest
References
- Li, L.; Shi, X.; Shi, Y.; Wang, Z. The Signaling Pathways Involved in Ovarian Follicle Development. Front. Physiol. 2021, 12, 1686–1701. [Google Scholar] [CrossRef] [PubMed]
- Sun, Z.; Zhang, H.; Wang, X.; Wang, Q.-C.; Zhang, C.; Wang, J.-Q.; Wang, Y.-H.; An, C.-Q.; Yang, K.-Y.; Wang, Y. TMCO1 is essential for ovarian follicle development by regulating ER Ca2+ store of granulosa cells. Cell Death Differ. 2018, 25, 1686–1701. [Google Scholar] [CrossRef] [PubMed]
- Lv, X.; He, C.; Huang, C.; Wang, H.; Hua, G.; Wang, Z.; Zhou, J.; Chen, X.; Ma, B.; Timm, B.K. Timely expression and activation of YAP1 in granulosa cells is essential for ovarian follicle development. FASEB J. 2019, 33, 10049–10064. [Google Scholar] [CrossRef] [PubMed]
- Yeung, C.; Wang, G.; Yao, Y.; Liang, J.; Tenny Chung, C.; Chuai, M. BRE modulates granulosa cell death to affect ovarian follicle development and atresia in the mouse. Cell Death Dis. 2017, 8, e2697. [Google Scholar] [CrossRef]
- Zhang, Y.; Yan, Z.; Qin, Q.; Nisenblat, V.; Chang, H.-M.; Yu, Y.; Wang, T.; Lu, C.; Yang, M.; Yang, S.; et al. Transcriptome Landscape of Human Folliculogenesis Reveals Oocyte and Granulosa Cell Interactions. Mol. Cell 2018, 72, 1021–1034.e4. [Google Scholar] [CrossRef] [PubMed]
- Meng, L.; Wu, Z.; Zhao, K.; Tao, J.; Chit, T.; Zhang, S.; Wang, C.C.; Teerds, K. Transcriptome Analysis of Porcine Granulosa Cells in Healthy and Atretic Follicles: Role of Steroidogenesis and Oxidative Stress. Antioxidants 2021, 10, 22. [Google Scholar] [CrossRef]
- Achkar, N.P.; Cambiagno, D.A.; Manavella, P.A. miRNA biogenesis: A dynamic pathway. Trends Plant Sci. 2016, 21, 1034–1044. [Google Scholar] [CrossRef] [PubMed]
- Reza, A.M.M.T.; Choi, Y.J.; Han, S.G.; Song, H.; Park, C.; Hong, K.; Kim, J.H. Roles of microRNAs in mammalian reproduction: From the commitment of germ cells to peri-implantation embryos. Biol. Rev. 2019, 94, 415–438. [Google Scholar] [CrossRef]
- Li, Y.; Liu, Y.-d.; Zhou, X.-y.; Zhang, J.; Wu, X.-m.; Yang, Y.-z.; Chen, Y.-x.; Zhang, X.-F.; Li, X.; Ma, L.-z.; et al. Let-7e modulates the proliferation and the autophagy of human granulosa cells by suppressing p21 signaling pathway in polycystic ovary syndrome without hyperandrogenism. Mol. Cell. Endocrinol. 2021, 535, 111392. [Google Scholar] [CrossRef]
- Gay, S.; Bugeon, J.; Bouchareb, A.; Henry, L.; Delahaye, C.; Legeai, F.; Montfort, J.; Le Cam, A.; Siegel, A.; Bobe, J. MiR-202 controls female fecundity by regulating medaka oogenesis. PLoS Genet. 2018, 14, e1007593. [Google Scholar] [CrossRef]
- Ding, Q.; Jin, M.; Wang, Y.; Liu, J.; Kalds, P.; Wang, Y.; Yang, Y.; Wang, X.; Chen, Y. Transactivation of miR-202-5p by Steroidogenic Factor 1 (SF1) Induces Apoptosis in Goat Granulosa Cells by Targeting TGFβR2. Cells 2020, 9, 445. [Google Scholar] [CrossRef] [PubMed]
- An, X.; Ma, H.; Liu, Y.; Li, F.; Song, Y.; Li, G.; Bai, Y.; Cao, B. Effects of miR-101-3p on goat granulosa cells in vitro and ovarian development in vivo via STC1. J. Anim. Sci. Biotechnol. 2020, 11, 102. [Google Scholar] [CrossRef] [PubMed]
- Ahmed, K.; LaPierre, M.P.; Gasser, E.; Denzler, R.; Yang, Y.; Rülicke, T.; Kero, J.; Latreille, M.; Stoffel, M. Loss of microRNA-7a2 induces hypogonadotropic hypogonadism and infertility. J. Clin. Investig. 2017, 127, 1061–1074. [Google Scholar] [CrossRef] [PubMed]
- Lu, T.; Zou, X.; Liu, G.; Deng, M.; Sun, B.; Guo, Y.; Liu, D.; Li, Y. A preliminary study on the characteristics of micrornas in ovarian stroma and follicles of chuanzhong black goat during estrus. Genes 2020, 11, 970. [Google Scholar] [CrossRef]
- Li, M.; Liang, W.; Zhu, C.; Qin, S. Smad4 mediates Bmf involvement in sheep granulosa cell apoptosis. Gene 2022, 817, 146231. [Google Scholar] [CrossRef]
- Kempisty, B.; Jackowska, M.; Woźna, M.; Antosik, P.; Piotrowska, H.; Zawierucha, P.; Bukowska, D.; Jaśkowski, J.M.; Nowicki, M.; Brüssow, K.P. Expression and cellular distribution of INHA and INHB before and after in vitro cultivation of porcine oocytes isolated from follicles of different size. J. Biomed. Biotechnol. 2012, 2012, 742829. [Google Scholar] [CrossRef]
- Yding Andersen, C. Inhibin-B secretion and FSH isoform distribution may play an integral part of follicular selection in the natural menstrual cycle. MHR Basic Sci. Reprod. Med. 2017, 23, 16–24. [Google Scholar] [CrossRef]
- Fowler, P.A.; Anderson, R.A.; Saunders, P.T.; Kinnell, H.; Mason, J.I.; Evans, D.B.; Bhattacharya, S.; Flannigan, S.; Franks, S.; Monteiro, A. Development of steroid signaling pathways during primordial follicle formation in the human fetal ovary. J. Clin. Endocrinol. Metab. 2011, 96, 1754–1762. [Google Scholar] [CrossRef]
- Casarini, L.; Riccetti, L.; De Pascali, F.; Gilioli, L.; Marino, M.; Vecchi, E.; Morini, D.; Nicoli, A.; La Sala, G.B.; Simoni, M. Estrogen modulates specific life and death signals induced by LH and hCG in human primary granulosa cells in vitro. Int. J. Mol. Sci. 2017, 18, 926. [Google Scholar] [CrossRef]
- Zhang, L.; Liu, X.; Cui, J.; Che, S.; Liu, Y.; An, X.; Cao, B.; Song, Y. LncRNA882 regulates leukemia inhibitory factor (LIF) by sponging miR-15b in the endometrial epithelium cells of dairy goat. J. Cell. Physiol. 2019, 234, 4754–4767. [Google Scholar] [CrossRef]
- Knapp, E.; Sun, J. Steroid signaling in mature follicles is important for Drosophila ovulation. Proc. Natl. Acad. Sci. USA 2017, 114, 699–704. [Google Scholar] [CrossRef]
- Chou, C.-H.; Chen, M.-J. The effect of steroid hormones on ovarian follicle development. Vitam. Horm. 2018, 107, 155–175. [Google Scholar] [PubMed]
- Sen, A.; Hammes, S.R. Granulosa cell-specific androgen receptors are critical regulators of ovarian development and function. Mol. Endocrinol. 2010, 24, 1393–1403. [Google Scholar] [CrossRef] [PubMed]
- Lu, N.; Li, M.; Lei, H.; Jiang, X.; Tu, W.; Lu, Y.; Xia, D. Butyric acid regulates progesterone and estradiol secretion via cAMP signaling pathway in porcine granulosa cells. J. Steroid Biochem. Mol. Biol. 2017, 172, 89–97. [Google Scholar] [CrossRef] [PubMed]
- Gebremedhn, S.; Salilew-Wondim, D.; Hoelker, M.; Rings, F.; Neuhoff, C.; Tholen, E.; Schellander, K.; Tesfaye, D. MicroRNA-183-96-182 cluster regulates bovine granulosa cell proliferation and cell cycle transition by coordinately targeting FOXO1. Biol. Reprod. 2016, 94, 1–11. [Google Scholar] [CrossRef] [PubMed]
- Andreas, E.; Hoelker, M.; Neuhoff, C.; Tholen, E.; Schellander, K.; Tesfaye, D.; Salilew-Wondim, D. MicroRNA 17–92 cluster regulates proliferation and differentiation of bovine granulosa cells by targeting PTEN and BMPR2 genes. Cell Tissue Res. 2016, 366, 219–230. [Google Scholar] [CrossRef]
- Tao, H.; Xiong, Q.; Ji, Z.; Zhang, F.; Liu, Y.; Chen, M. NFAT5 is regulated by p53/miR-27a signal axis and promotes mouse ovarian granulosa cells proliferation. Int. J. Biol. Sci. 2019, 15, 287. [Google Scholar] [CrossRef]
- Zhao, Y.; Pan, S.; Li, Y.; Wu, X. Exosomal miR-143-3p derived from follicular fluid promotes granulosa cell apoptosis by targeting BMPR1A in polycystic ovary syndrome. Sci. Rep. 2022, 12, 4359. [Google Scholar] [CrossRef]
- Zhu, W.; Yang, M.; Shang, J.; Xu, Y.; Wang, Y.; Tao, Q.; Zhang, L.; Ding, Y.; Chen, Y.; Zhao, D. MiR-222 inhibits apoptosis in porcine follicular granulosa cells by targeting the THBS1 gene. Anim. Sci. J. 2019, 90, 719–727. [Google Scholar] [CrossRef]
- Dabaja, A.A.; Mielnik, A.; Robinson, B.D.; Wosnitzer, M.S.; Schlegel, P.N.; Paduch, D.A. Possible germ cell-Sertoli cell interactions are critical for establishing appropriate expression levels for the Sertoli cell-specific MicroRNA, miR-202-5p, in human testis. Basic Clin. Androl. 2015, 25, 2. [Google Scholar] [CrossRef]
- Wainwright, E.N.; Jorgensen, J.S.; Kim, Y.; Truong, V.; Bagheri-Fam, S.; Davidson, T.; Svingen, T.; Fernandez-Valverde, S.L.; McClelland, K.S.; Taft, R.J. SOX9 regulates microRNA miR-202-5p/3p expression during mouse testis differentiation. Biol. Reprod. 2013, 89, 34. [Google Scholar] [CrossRef] [PubMed]
- Zheng, Y.; Ma, L.; Liu, N.; Tang, X.; Guo, S.; Zhang, B.; Jiang, Z. Autophagy and Apoptosis of Porcine Ovarian Granulosa Cells During Follicular Development. Animals 2019, 9, 1111. [Google Scholar] [CrossRef] [PubMed]
- Belotti, E.M.; Stassi, A.F.; Velázquez, M.M.; Díaz, P.U.; Marelli, B.E.; Rey, F.; Notaro, U.S.; Ortega, H.H.; Salvetti, N.R. Changes in the proliferation/apoptosis balance in the bovine ovary: A key early event in follicular persistence. Cells Tissues Organs 2017, 204, 314–325. [Google Scholar] [CrossRef] [PubMed]
- Liu, Y.; Yang, L.; Liao, F.; Wang, W.; Wang, Z.-F. MiR-450a-5p strengthens the drug sensitivity of gefitinib in glioma chemotherapy via regulating autophagy by targeting EGFR. Oncogene 2020, 39, 6190–6202. [Google Scholar] [CrossRef] [PubMed]
- Zhang, Y.; Yu, M.; Dai, M.; Chen, C.; Tang, Q.; Jing, W.; Wang, H.; Tian, W. miR-450a-5p within rat adipose tissue exosome-like vesicles promotes adipogenic differentiation by targeting WISP2. J. Cell Sci. 2017, 130, 1158–1168. [Google Scholar] [CrossRef] [PubMed]
- Ji, J.; Chen, L.; Zhuang, Y.; Han, Y.; Tang, W.; Xia, F. Fibronectin 1 inhibits the apoptosis of human trophoblasts by activating the PI3K/Akt signaling pathway. Int. J. Mol. Med. 2020, 46, 1908–1922. [Google Scholar] [CrossRef] [PubMed]
- Wang, R.; Hu, W. Asprosin promotes β-cell apoptosis by inhibiting the autophagy of β-cell via AMPK-mTOR pathway. J. Cell. Physiol. 2020, 236, 215–221. [Google Scholar] [CrossRef] [PubMed]
- Wu, X.; Liu, Y.; Zhang, E.; Chen, J.; Huang, X.; Yan, H.; Cao, W.; Qu, J.; Gu, H.; Xu, R. Dihydroartemisinin modulates apoptosis and autophagy in multiple myeloma through the P38/MAPK and Wnt/β-catenin signaling pathways. Oxidative Med. Cell. Longev. 2020, 2020, 6096391. [Google Scholar] [CrossRef]
- Zou, A.; Wu, A.; Luo, M.; Zhou, C.; Lu, Y.; Yu, X. SHCBP1 promotes cisplatin induced apoptosis resistance, migration and invasion through activating Wnt pathway. Life Sci. 2019, 235, 116798. [Google Scholar] [CrossRef]
- Liu, Y.-L.; Yang, W.-H.; Chen, B.-Y.; Nie, J.; Su, Z.-R.; Zheng, J.-N.; Gong, S.-T.; Chen, J.-N.; Jiang, D.; Li, Y. miR-29b suppresses proliferation and induces apoptosis of hepatocellular carcinoma ascites H22 cells via regulating TGF-β1 and p53 signaling pathway. Int. J. Mol. Med. 2021, 48, 157. [Google Scholar] [CrossRef]
- Cui, J.; Placzek, W.J. Post-transcriptional regulation of anti-apoptotic BCL2 family members. Int. J. Mol. Sci. 2018, 19, 308. [Google Scholar] [CrossRef] [PubMed]
- Zinkel, S.; Gross, A.; Yang, E. BCL2 family in DNA damage and cell cycle control. Cell Death Differ. 2006, 13, 1351–1359. [Google Scholar] [CrossRef] [PubMed]
- Singh, P.K.; Roukounakis, A.; Weber, A.; Das, K.K.; Sohm, B.; Villunger, A.; Garcia-Saez, A.J.; Häcker, G. Dynein light chain binding determines complex formation and posttranslational stability of the Bcl-2 family members Bmf and Bim. Cell Death Differ. 2020, 27, 434–450. [Google Scholar] [CrossRef]
- Zhi, Z.; Ouyang, Z.; Ren, Y.; Cheng, Y.; Liu, P.; Wen, Y.; Shao, Y. Non-canonical phosphorylation of Bmf by p38 MAPK promotes its apoptotic activity in anoikis. Cell Death Differ. 2022, 29, 323–336. [Google Scholar] [CrossRef] [PubMed]
- Zi, X.-d.; Lu, J.-y.; Ma, L. Identification and comparative analysis of the ovarian microRNAs of prolific and non-prolific goats during the follicular phase using high-throughput sequencing. Sci. Rep. 2017, 7, 1921. [Google Scholar] [CrossRef]
- Choi, J.K.; Agarwal, P.; He, X. In vitro culture of early secondary preantral follicles in hanging drop of ovarian cell-conditioned medium to obtain MII oocytes from outbred deer mice. Tissue Eng. Part A 2013, 19, 2626–2637. [Google Scholar] [CrossRef] [PubMed]
- Romero, I.G.; Pai, A.A.; Tung, J.; Gilad, Y. RNA-seq: Impact of RNA degradation on transcript quantification. BMC Biol. 2014, 12, 42. [Google Scholar]
- Langmead, B.; Salzberg, S. Fast gapped-read alignment with Bowtie 2. Nat Meth. Nat. Res. 2012, 9, 357–359. [Google Scholar]
- Pertea, M.; Pertea, G.M.; Antonescu, C.M.; Chang, T.-C.; Mendell, J.T.; Salzberg, S.L. StringTie enables improved reconstruction of a transcriptome from RNA-seq reads. Nat. Biotechnol. 2015, 33, 290–295. [Google Scholar] [CrossRef]
- Lopes, C.T.; Franz, M.; Kazi, F.; Donaldson, S.L.; Morris, Q.; Bader, G.D. Cytoscape Web: An interactive web-based network browser. Bioinformatics 2010, 26, 2347–2348. [Google Scholar] [CrossRef]








| Sample | Clean Data (bp) | Clean Reads (%) | Q30 (bp) | Q30 (%) |
|---|---|---|---|---|
| 1LF | 15585066260 | 99.59 | 14501525545 | 92.22 |
| 2LF | 15140200466 | 99.69 | 14268818395 | 93.70 |
| 3LF | 15163799328 | 99.76 | 14323828383 | 94.01 |
| 4LF | 15157744912 | 99.53 | 14396101261 | 94.29 |
| 5LF | 15107316988 | 99.62 | 14075908419 | 92.57 |
| 1SF | 15770894688 | 99.27 | 14633479434 | 91.80 |
| 2SF | 15601313394 | 99.75 | 14731089790 | 93.89 |
| 3SF | 15205292826 | 99.34 | 14270121732 | 92.95 |
| 4SF | 15779273590 | 99.67 | 14771329420 | 93.05 |
| 5SF | 15831519850 | 99.65 | 14829551313 | 92.90 |
| DE | log2FoldChange | p adj. |
|---|---|---|
| DEmRNAs | ||
| SLC24A5 | −7.63797175 | 2.75 × 10−31 |
| INHBA | −4.070975591 | 3.51 × 10−27 |
| INHA | −5.053598506 | 6.63 × 10−26 |
| REG4 | −6.02283724 | 1.31 × 10−22 |
| TMEM200A | −3.819041739 | 1.27 × 10−15 |
| SYCN | −3.778589892 | 1.28 × 10−15 |
| ESM1 | −3.690845736 | 3.66 × 10−15 |
| TMEM132A | −2.885813128 | 5.69 × 10−13 |
| TFR2 | −3.722397945 | 1.51 × 10−12 |
| MFGE8 | −2.581577809 | 2.88 × 10−12 |
| DElncRNAs | ||
| ENSCHIT00000001444 | 6.403989 | 0.0135566 |
| MSTRG.4906.1 | 5.88433284 | 0.0182051 |
| ENSCHIT00000005590 | Inf | 0.0183993 |
| ENSCHIT00000005038 | −4.361957153 | 0.0506088 |
| MSTRG.7728.1 | −5.091859075 | 0.0571997 |
| ENSCHIT00000011140 | Inf | 0.0769421 |
| ENSCHIT00000001013 | 5.710455636 | 0.1042035 |
| MSTRG.16601.1 | 3.827631701 | 0.1155763 |
| ENSCHIT00000001457 | 4.242619114 | 0.1162408 |
| ENSCHIT00000002724 | 3.775845698 | 0.1187464 |
| DEmiRNAs | ||
| chi-miR-202-5p | −2.160010803 | 5.71 × 10−7 |
| chi-miR-202-3p | −2.574623058 | 3.93 × 10−6 |
| chi-miR-190b | −2.005967281 | 3.93 × 10−6 |
| chi-miR-144-5p | −1.836108259 | 0.0002434 |
| chi-miR-451-5p | −1.578914668 | 0.0002434 |
| chi-miR-450-5p | −1.486338173 | 0.0013283 |
| chi-miR-144-3p | −1.574316038 | 0.0031894 |
| chi-miR-128-3p | −1.320891702 | 0.0039405 |
| chi-miR-424-3p | −2.049938746 | 0.0045749 |
| chi-miR-409-5p | −1.314150135 | 0.0115349 |
| id | Gene Name | log2FoldChange | p adj. | Regulation |
|---|---|---|---|---|
| ENSCHIG00000017926 | BMF | 1.826718012 | 0.006168 | UP |
| ENSCHIG00000026004 | TNRC6C | 1.054662056 | 0.020518 | UP |
| ENSCHIG00000022783 | RS1 | Inf | 0.036202 | UP |
| ENSCHIG00000009035 | miR-450-5p | −1.486338173 | 0.001328 | DOWN |
Disclaimer/Publisher’s Note: The statements, opinions and data contained in all publications are solely those of the individual author(s) and contributor(s) and not of MDPI and/or the editor(s). MDPI and/or the editor(s) disclaim responsibility for any injury to people or property resulting from any ideas, methods, instructions or products referred to in the content. |
© 2022 by the authors. Licensee MDPI, Basel, Switzerland. This article is an open access article distributed under the terms and conditions of the Creative Commons Attribution (CC BY) license (https://creativecommons.org/licenses/by/4.0/).
Share and Cite
Feng, G.; Liu, J.; Lu, Z.; Li, Y.; Deng, M.; Liu, G.; Sun, B.; Guo, Y.; Zou, X.; Liu, D. miR-450-5p and miR-202-5p Synergistically Regulate Follicle Development in Black Goat. Int. J. Mol. Sci. 2023, 24, 401. https://doi.org/10.3390/ijms24010401
Feng G, Liu J, Lu Z, Li Y, Deng M, Liu G, Sun B, Guo Y, Zou X, Liu D. miR-450-5p and miR-202-5p Synergistically Regulate Follicle Development in Black Goat. International Journal of Molecular Sciences. 2023; 24(1):401. https://doi.org/10.3390/ijms24010401
Chicago/Turabian StyleFeng, Guanghang, Jie Liu, Zitao Lu, Yaokun Li, Ming Deng, Guangbin Liu, Baoli Sun, Yongqing Guo, Xian Zou, and Dewu Liu. 2023. "miR-450-5p and miR-202-5p Synergistically Regulate Follicle Development in Black Goat" International Journal of Molecular Sciences 24, no. 1: 401. https://doi.org/10.3390/ijms24010401
APA StyleFeng, G., Liu, J., Lu, Z., Li, Y., Deng, M., Liu, G., Sun, B., Guo, Y., Zou, X., & Liu, D. (2023). miR-450-5p and miR-202-5p Synergistically Regulate Follicle Development in Black Goat. International Journal of Molecular Sciences, 24(1), 401. https://doi.org/10.3390/ijms24010401

