Expression of the Chemokine Receptor CCR1 in Burkitt Lymphoma Cell Lines Is Linked to the CD10-Negative Cell Phenotype and Co-Expression of the EBV Latent Genes EBNA2, LMP1, and LMP2
Abstract
:1. Introduction
2. Results
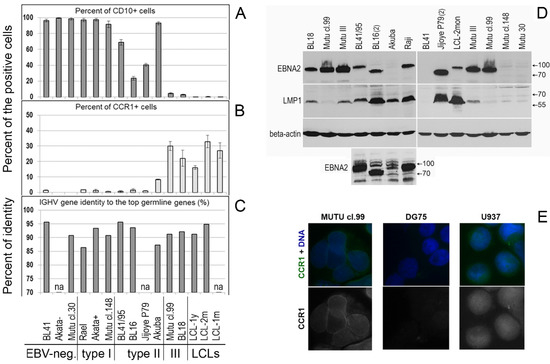
2.1. Characteristics of Burkitt Lymphoma Cell Lines
2.2. Analyses of mRNA Expression
2.3. Analyses of Protein Expression
2.4. Analyses of the EBV DNA Load and the IGHV Mutations
3. Discussion
4. Materials and Methods
Supplementary Materials
Author Contributions
Funding
Institutional Review Board Statement
Informed Consent Statement
Data Availability Statement
Acknowledgments
Conflicts of Interest
References
- Zabel, B.A.; Rott, A.; Butcher, E.C. Leukocyte chemoattractant receptors in human disease pathogenesis. Annu. Path. Mech. Dis. 2015, 10, 51–81. [Google Scholar] [CrossRef] [PubMed]
- Stone, M.J.; Hayward, J.A.; Huang, C.; Huma, Z.E.; Sanchez, J. Mechanisms of Regulation of the Chemokine-Receptor Network. Int. J. Mol. Sci. 2017, 18, 342. [Google Scholar] [CrossRef] [Green Version]
- Kholodnyuk, I.; Rudevica, Z.; Leonciks, A.; Ehlin-Henriksson, B.; Kashuba, E. Expression of the chemokine receptors CCR1 and CCR2B is up-regulated in peripheral blood B cells upon EBV infection and in established lymphoblastoid cell lines. Virology 2017, 512, 1–7. [Google Scholar] [CrossRef]
- Ehlin-Henriksson, B.; Liang, W.; Cagigi, A.; Mowafi, F.; Klein, G.; Nilsson, A. Changes in chemokines and chemokine receptor expression on tonsillar B cells upon Epstein-Barr virus infection. Immunology 2009, 127, 549–557. [Google Scholar] [CrossRef] [PubMed]
- Mrozek-Gorska, P.; Buschle, A.; Pich, D.; Schwarzmayr, T.; Fechtner, R.; Scialdone, A.; Hammerschmidt, W. Epstein-Barr virus reprograms human B lymphocytes immediately in the prelatent phase of infection. Proc. Natl. Acad. Sci. USA 2019, 116, 16046–16055. [Google Scholar] [CrossRef] [Green Version]
- Kang, M.S.; Kieff, E. Epstein-Barr virus latent genes. Exp. Mol. Med. 2015, 47, e131. [Google Scholar] [CrossRef] [Green Version]
- Ok, C.Y.; Li, L.; Young, K.H. EBV-driven B-cell lymphoproliferative disorders: From biology, classification and differential diagnosis to clinical management. Exp. Mol. Med. 2015, 47, e132. [Google Scholar] [CrossRef] [PubMed] [Green Version]
- Shannon-Lowe, C.; Rickinson, A. The Global Landscape of EBV-Associated Tumors. Front. Oncol. 2019, 9, 713. [Google Scholar] [CrossRef] [Green Version]
- Rooney, C.M.; Edwards, C.F.; Lenoir, G.M.; Rupani, H.; Rickinson, A.B. Differential activation of cytotoxic responses by Burkitt’s lymphoma (BL)-cell lines: Relationship to the BL-cell surface phenotype. Cell Immunol. 1986, 102, 99–112. [Google Scholar] [CrossRef]
- Rowe, D.T.; Rowe, M.; Evan, G.I.; Wallace, L.E.; Farrell, P.J.; Rickinson, A.B. Restricted expression of EBV latent genes and T-lymphocyte-detected membrane antigen in Burkitt’s lymphoma cells. EMBO J. 1986, 5, 2599–2607. [Google Scholar] [CrossRef] [PubMed]
- Rowe, M.; Rowe, D.T.; Gregory, C.D.; Young, L.S.; Farrell, P.J.; Rupani, H.; Rickinson, A.B. Differences in B cell growth phenotype reflect novel patterns of Epstein-Barr virus latent gene expression in Burkitt’s lymphoma cells. EMBO J. 1987, 6, 2743–2751. [Google Scholar] [CrossRef]
- Klein, U.; Klein, G.; Ehlin-Henriksson, B.; Rajewsky, K.; Küppers, R. Burkitt’s lymphoma is a malignancy of mature B cells expressing somatically mutated Vregion genes. Mol. Med. 1995, 1, 495–505. [Google Scholar] [CrossRef] [PubMed] [Green Version]
- Piccaluga, P.P.; De Falco, G.; Kustagi, M.; Gazzola, A.; Agostinelli, C.; Tripodo, C.; Leucci, E.; Onnis, A.; Astolfi, A.; Sapienza, M.R.; et al. Gene expression analysis uncovers similarity and differences among Burkitt lymphoma subtypes. Blood 2011, 117, 3596–3608. [Google Scholar] [CrossRef] [PubMed] [Green Version]
- Gregory, C.D.; Rowe, M.; Rickinson, A.B. Different Epstein-Barr virus-B cell interactions in phenotypically distinct clones of a Burkitt’s lymphoma cell line. J. Gen. Virol. 1990, 71, 1481–1495. [Google Scholar] [CrossRef]
- Niedobitek, G.; Agathanggelou, A.; Rowe, M.; Jones, E.L.; Jones, D.B.; Turyaguma, P.; Oryema, J.; Wright, D.H.; Young, L.S. Heterogeneous expression of Epstein-Barr virus latent proteins in endemic Burkitt’s lymphoma. Blood 1995, 86, 659–665. [Google Scholar] [CrossRef]
- Tao, Q.; Robertson, K.D.; Manns, A.; Hildesheim, A.; Ambinder, R.F. Epstein-Barr virus (EBV) in endemic Burkitt’s lymphoma: Molecular analysis of primary tumor tissue. Blood 1998, 91, 1373–1381. [Google Scholar] [CrossRef] [Green Version]
- Xue, S.A.; Labrecque, L.G.; Lu, Q.L.; Ong, S.K.; Lampert, I.A.; Kazembe, P.; Molyneux, E.; Broadhead, R.L.; Borgstein, E.; Griffin, B.E. Promiscuous expression of Epstein-Barr virus genes in Burkitt’s lymphoma from the central African country Malawi. Int. J. Cancer 2002, 99, 635–643. [Google Scholar] [CrossRef]
- Kelly, G.; Bell, A.; Rickinson, A. Epstein-Barr virus-associated Burkitt lymphomagenesis selects for downregulation of the nuclear antigen EBNA2. Nat. Med. 2002, 8, 1098–1104. [Google Scholar] [CrossRef]
- Granai, M.; Mundo, L.; Akarca, A.U.; Siciliano, M.C.; Rizvi, H.; Mancini, V.; Onyango, N.; Nyagol, J.; Abinya, N.O.; Maha, I.; et al. Immune landscape in Burkitt lymphoma reveals M2-macrophage polarization and correlation between PD-L1 expression and non-canonical EBV latency program. Infect. Agents Cancer 2020, 15, 28. [Google Scholar] [CrossRef]
- Rowe, M.; Young, L.S.; Cadwallader, K.; Petti, L.; Kieff, E.; Rickinson, A.B. Distinction between Epstein-Barr virus type A (EBNA 2A) and type B (EBNA 2B) isolates extends to the EBNA 3 family of nuclear proteins. J. Virol. 1989, 63, 1031–1039. [Google Scholar] [CrossRef] [Green Version]
- Ehlin-Henriksson, B.; Manneborg-Sandlund, A.; Klein, G. Expression of B-cell-specific markers in different Burkitt lymphoma subgroups. Int. J. Cancer 1987, 39, 211–218. [Google Scholar] [CrossRef] [PubMed]
- Pokrovskaja, K.; Ehlin-Henriksson, B.; Bartkova, J.; Bartek, J.; Scuderi, R.; Szekely, L.; Wiman, K.G.; Klein, G. Phenotype-related differences in the expression of D type cyclins in human B cell-derived lines. Cell Growth Differ. 1996, 7, 1723–1732. [Google Scholar]
- Kozireva, S.; Rudevica, Z.; Baryshev, M.; Leonciks, A.; Kashuba, E.; Kholodnyuk, I. Upregulation of the Chemokine Receptor CCR2B in Epstein–Barr Virus-Positive Burkitt Lymphoma Cell Lines with the Latency III Program. Viruses 2018, 10, 239. [Google Scholar] [CrossRef] [Green Version]
- Kholodnyuk, I.; Kadisa, A.; Svirskis, S.; Gravelsina, S.; Studers, P.; Spaka, I.; Sultanova, A.; Lejniece, S.; Lejnieks, A.; Murovska, M. Proportion of the CD19-Positive and CD19-Negative Lymphocytes and Monocytes within the Peripheral Blood Mononuclear Cell Set is Characteristic for Rheumatoid Arthritis. Medicina 2019, 55, 630. [Google Scholar] [CrossRef] [PubMed] [Green Version]
- Kholodnyuk, I.; Rivkina, A.; Hippe, L.; Svirskis, S.; Kozireva, S.; Ventina, I.; Spaka, I.; Soloveichika, M.; Pavlova, J.; Murovska, M.; et al. Chemokine Receptors CCR1 and CCR2 on Peripheral Blood Mononuclear Cells of Newly Diagnosed Patients with the CD38-Positive Chronic Lymphocytic Leukemia. J. Clin. Med. 2020, 9, 2312. [Google Scholar] [CrossRef] [PubMed]
- Kelly, G.L.; Milner, A.E.; Baldwin, G.S.; Bell, A.I.; Rickinson, A.B. Three restricted forms of Epstein-Barr virus latency counteracting apoptosis in c-myc-expressing Burkitt lymphoma cells. Proc. Natl. Acad. Sci. USA 2006, 103, 14935–14940. [Google Scholar] [CrossRef] [PubMed] [Green Version]
- Kelly, G.L.; Stylianou, J.; Rasaiyaah, J.; Wei, W.; Thomas, W.; Croom-Carter, D.; Kohler, C.; Spang, R.; Woodman, C.; Kellam, P.; et al. Different patterns of Epstein-Barr virus latency in endemic Burkitt lymphoma (BL) lead to distinct variants within the BL-associated gene expression signature. J. Virol. 2013, 87, 2882–2894. [Google Scholar] [CrossRef] [Green Version]
- Faumont, N.; Durand-Panteix, S.; Schlee, M.; Grömminger, S.; Schuhmacher, M.; Hölzel, M.; Laux, G.; Mailhammer, R.; Rosenwald, A.; Staudt, L.M.; et al. c-Myc and Rel/NF-kappaB are the two master transcriptional systems activated in the latency III program of Epstein-Barr virus-immortalized B cells. J. Virol. 2009, 83, 5014–5027. [Google Scholar] [CrossRef] [Green Version]
- Kholodnyuk, I.D.; Szeles, A.; Yang, Y.; Klein, G.; Imreh, S. Inactivation of the human fragile histidine triad gene at 3p14.2 in monochromosomal human/mouse microcell hybrid-derived severe combined immunodeficient mouse tumors. Cancer Res. 2000, 60, 7119–7125. [Google Scholar]
- Kholodnyuk, I.D.; Kozireva, S.; Kost-Alimova, M.; Kashuba, V.; Klein, G.; Imreh, S. Down regulation of 3p genes, LTF, SLC38A3 and DRR1, upon growth of human chromosome 3-mouse fibrosarcoma hybrids in severe combined immunodeficiency mice. Int. J. Cancer. 2006, 119, 99–107. [Google Scholar] [CrossRef]
- The Human Protein Atlas Database. Available online: https://www.proteinatlas.org/humanproteome/tissue (accessed on 26 February 2021).
- Bachelerie, F.; Ben-Baruch, A.; Charo, I.F.; Combadiere, C.; Farber, J.M.; Förster, R.; Graham, G.J.; Hills, R.; Horuk, R.; Locati, M.; et al. Chemokine receptors (version 2019.5) in the IUPHAR/BPS Guide to Pharmacology Database. IUPHAR/BPS Guide Pharmacol. IUPHAR BPS Guide Pharmacol. CITE 2019, 5, 1–37. [Google Scholar] [CrossRef]
- Penas, M.E.M.; Schilling, G.; Behrmann, P.; Klokow, M.; Vettorazzi, E.; Bokemeyer, C.; Dierlamm, J. Comprehensive cytogenetic and molecular cytogenetic analysis of 44 Burkitt lymphoma cell lines: Secondary chromosomal changes characterization, karyotypic evolution, and comparison with primary samples. Genes Chromosomes Cancer 2014, 53, 497–515. [Google Scholar] [CrossRef] [PubMed]
- Tierney, R.J.; Steven, N.; Young, L.S.; Rickinson, A.B. Epstein-Barr virus latency in blood mononuclear cells: Analysis of viral gene transcription during primary infection and in the carrier state. J. Virol. 1994, 68, 7374–7385. [Google Scholar] [CrossRef] [PubMed] [Green Version]
- Bell, A.; Groves, K.; Kelly, G.; Croom-Carter, D.; Hui, E.; Chan, A.T.; Rickinson, A.B. Analysis of Epstein-Barr virus latent gene expression in endemic Burkitt’s lymphoma and nasopharyngeal carcinoma tumour cells by using quantitative real-time PCR assays. J. Gen. Virol. 2006, 87, 2885–2890. [Google Scholar] [CrossRef] [Green Version]
- Fox, C.P.; Haigh, T.A.; Taylor, G.S.; Long, H.M.; Lee, S.P.; Shannon-Lowe, C.; O’Connor, S.; Bollard, C.M.; Iqbal, J.; Chan, W.C.; et al. A novel latent membrane 2 transcript expressed in Epstein-Barr virus-positive NK- and T-cell lymphoproliferative disease encodes a target for cellular immunotherapy. Blood 2010, 116, 3695–3704. [Google Scholar] [CrossRef] [Green Version]
- Agathangelidis, A.; Sutton, L.A.; Hadzidimitriou, A.; Tresoldi, C.; Langerak, A.W.; Belessi, C.; Davi, F.; Rosenquist, R.; Stamatopoulos, K.; Ghia, P. Immunoglobulin Gene Sequence Analysis in Chronic Lymphocytic Leukemia: From Patient Material to Sequence Interpretation. J. Vis. Exp. 2018, 141, e57787. [Google Scholar] [CrossRef] [Green Version]



Publisher’s Note: MDPI stays neutral with regard to jurisdictional claims in published maps and institutional affiliations. |
© 2022 by the authors. Licensee MDPI, Basel, Switzerland. This article is an open access article distributed under the terms and conditions of the Creative Commons Attribution (CC BY) license (https://creativecommons.org/licenses/by/4.0/).
Share and Cite
Zvejniece, L.; Kozireva, S.; Rudevica, Z.; Leonciks, A.; Ehlin-Henriksson, B.; Kashuba, E.; Kholodnyuk, I. Expression of the Chemokine Receptor CCR1 in Burkitt Lymphoma Cell Lines Is Linked to the CD10-Negative Cell Phenotype and Co-Expression of the EBV Latent Genes EBNA2, LMP1, and LMP2. Int. J. Mol. Sci. 2022, 23, 3434. https://doi.org/10.3390/ijms23073434
Zvejniece L, Kozireva S, Rudevica Z, Leonciks A, Ehlin-Henriksson B, Kashuba E, Kholodnyuk I. Expression of the Chemokine Receptor CCR1 in Burkitt Lymphoma Cell Lines Is Linked to the CD10-Negative Cell Phenotype and Co-Expression of the EBV Latent Genes EBNA2, LMP1, and LMP2. International Journal of Molecular Sciences. 2022; 23(7):3434. https://doi.org/10.3390/ijms23073434
Chicago/Turabian StyleZvejniece, Laura, Svetlana Kozireva, Zanna Rudevica, Ainars Leonciks, Barbro Ehlin-Henriksson, Elena Kashuba, and Irina Kholodnyuk. 2022. "Expression of the Chemokine Receptor CCR1 in Burkitt Lymphoma Cell Lines Is Linked to the CD10-Negative Cell Phenotype and Co-Expression of the EBV Latent Genes EBNA2, LMP1, and LMP2" International Journal of Molecular Sciences 23, no. 7: 3434. https://doi.org/10.3390/ijms23073434
APA StyleZvejniece, L., Kozireva, S., Rudevica, Z., Leonciks, A., Ehlin-Henriksson, B., Kashuba, E., & Kholodnyuk, I. (2022). Expression of the Chemokine Receptor CCR1 in Burkitt Lymphoma Cell Lines Is Linked to the CD10-Negative Cell Phenotype and Co-Expression of the EBV Latent Genes EBNA2, LMP1, and LMP2. International Journal of Molecular Sciences, 23(7), 3434. https://doi.org/10.3390/ijms23073434

