Identification, Analysis and Gene Cloning of the SWEET Gene Family Provide Insights into Sugar Transport in Pomegranate (Punica granatum)
Abstract
:1. Introduction
2. Results
2.1. PgSWEET Gene Family Members Identification and Sequence Analysis
2.2. Phylogenetic Tree Analysis
2.3. PgSWEETs Gene Structure and Phylogenetic Tree Analysis
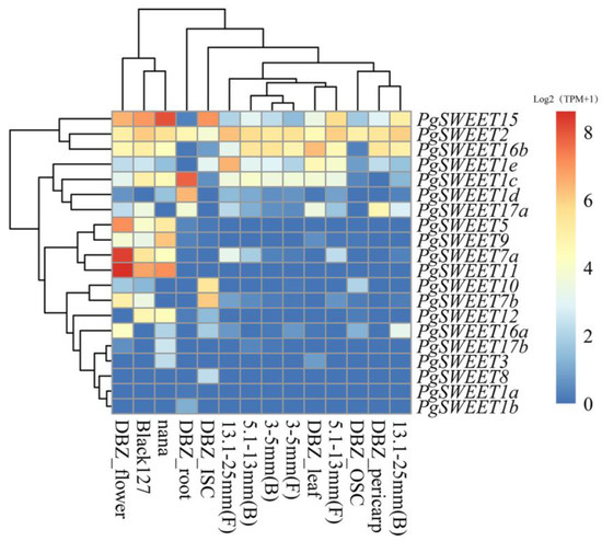
2.4. PgSWEETs Gene Expression Analysis
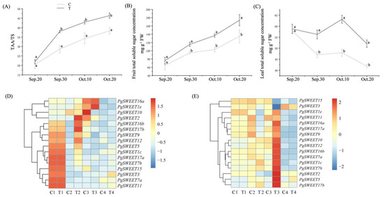
2.5. Changes in Soluble Sugar Concentration and PgSWEETs Expression Pattern of Pomegranate Fruit and Leaf after Tripotassium Phosphate Treatment
2.6. Changes in Buds Total Soluble Sugar Contents and PgSWEETs Expression Pattern of Bisexual Flower and Functional Male Flower after Hormone Treatment
2.7. Cloning and Structural Analysis of PgSWEET17a
2.8. PgSWEET17a Conservative Domain Analysis
2.9. PgSWEET17a Subcellular Localization Analysis
2.10. PgSWEET17a Cis-Acting Elements Analysis
2.11. PgSWEET17a Tobacco Transient Expression Analysis
3. Discussion
4. Material and Methods
4.1. Identification and Sequence Analysis of PgSWEETs
4.2. Phylogenetic Tree Construction
4.3. PgSWEETs Gene Structure Analysis
4.4. PgSWEET Gene Family RNA-Seq Analysis
4.5. Plant Material and Tripotassium Phosphate Foliar Fertilization
4.6. Plant Material and Exogenous Hormone Treatments
4.7. Total Soluble Sugar Content Determination
4.8. RNA Isolation and Gene Clone
4.9. PgSWEET17a Bioinformatics Analysis
4.10. PgSWEET7a Subcellular Location Analysis
4.11. PgSWEET17a Cis-Acting Elements Analysis
4.12. Real-Time Fluorescence Quantitative Analysis (qRT-PCR)
4.13. Agrobacterium Infiltration
5. Conclusions
Supplementary Materials
Author Contributions
Funding
Institutional Review Board Statement
Informed Consent Statement
Data Availability Statement
Conflicts of Interest
References
- Falchi, R.; Bonghi, C.; Drincovich, M.F.; Famiani, F.; Lara, M.V.; Walker, R.P.; Vizzotto, G. Sugar Metabolism in Stone Fruit: Source-Sink Relationships and Environmental and Agronomical Effects. Front. Plant Sci. 2020, 11, 1820. [Google Scholar] [CrossRef] [PubMed]
- Zhang, C.; Bian, Y.; Hou, S.; Li, X. Sugar transport played a more important role than sugar biosynthesis in fruit sugar accumulation during Chinese jujube domestication. Planta 2018, 248, 1187–1199. [Google Scholar] [CrossRef] [PubMed]
- Julius, B.T.; Leach, K.A.; Tran, T.M.; Mertz, R.A.; Braun, D.M. Sugar Transporters in Plants: New Insights and Discoveries. Plant Cell Physiol. 2017, 58, 1442–1460. [Google Scholar] [CrossRef] [Green Version]
- Ruan, Y.-L. Sucrose Metabolism: Gateway to Diverse Carbon Use and Sugar Signaling. Annu. Rev. Plant Biol. 2014, 65, 33–67. [Google Scholar] [CrossRef] [PubMed]
- Chen, L.-Q. SWEET sugar transporters for phloem transport and pathogen nutrition. New Phytol. 2014, 201, 1150–1155. [Google Scholar] [CrossRef]
- Chandran, D. Co-option of developmentally regulated plant SWEET transporters for pathogen nutrition and abiotic stress tolerance. IUBMB Life 2015, 67, 461–471. [Google Scholar] [CrossRef] [Green Version]
- Chen, L.Q.; Qu, X.Q.; Hou, B.H.; Sosso, D.; Osorio, S.; Fernie, A.R.; Frommer, W.B. Sucrose efflux mediated by SWEET proteins as a key step for phloem transport. Science 2012, 335, 207–211. [Google Scholar] [CrossRef]
- Chen, L.Q.; Hou, B.H.; Lalonde, S.; Takanaga, H.; Hartung, M.L.; Qu, X.Q.; Guo, W.J.; Kim, J.G.; Underwood, W.; Chaudhuri, B.; et al. Sugar transporters for intercellular exchange and nutrition of pathogens. Nature 2010, 468, 527–532. [Google Scholar] [CrossRef] [Green Version]
- Ayre, B.G. Membrane-transport systems for sucrose in relation to whole-plant carbon partitioning. Mol. Plant 2011, 4, 377–394. [Google Scholar] [CrossRef] [Green Version]
- Slewinski, T.L. Diverse Functional Roles of Monosaccharide Transporters and their Homologs in Vascular Plants: A Physiological Perspective. Mol. Plant 2011, 4, 641–662. [Google Scholar] [CrossRef]
- Hamada, M.; Wada, S.; Kobayashi, K.; Satoh, N. Ci-Rga, a gene encoding an MtN3/saliva family transmembrane protein, is essential for tissue differentiation during embryogenesis of the ascidian Ciona intestinalis. Differentiation 2005, 73, 364–376. [Google Scholar] [CrossRef] [PubMed]
- Yuan, M.; Zhao, J.; Huang, R.; Li, X.; Xiao, J.; Wang, S. Rice MtN3/saliva/SWEET gene family: Evolution, expression profiling, and sugar transport. J. Integr. Plant Biol. 2014, 56, 559–570. [Google Scholar] [CrossRef] [PubMed]
- Chong, J.; Piron, M.C.; Meyer, S.; Merdinoglu, D.; Bertsch, C.; Mestre, P. The SWEET family of sugar transporters in grapevine: VvSWEET4 is involved in the interaction with Botrytis cinerea. J. Exp. Bot. 2014, 65, 6589–6601. [Google Scholar] [CrossRef] [Green Version]
- Chardon, F.; Bedu, M.; Calenge, F.; Klemens, P.A.W.; Spinner, L.; Clement, G.; Chietera, G.; Léran, S.; Ferrand, M.; Lacombe, B.; et al. Leaf Fructose Content Is Controlled by the Vacuolar Transporter SWEET17 in Arabidopsis. Curr. Biol. 2013, 23, 697–702. [Google Scholar] [CrossRef] [PubMed]
- Lin, I.W.; Sosso, D.; Chen, L.Q.; Gase, K.; Kim, S.G.; Kessler, D.; Klinkenberg, P.M.; Gorder, M.K.; Hou, B.H.; Qu, X.Q. Nectar secretion requires sucrose phosphate synthases and the sugar transporter SWEET9. Nature 2014, 508, 546–549. [Google Scholar] [CrossRef] [PubMed]
- Antony, G.; Zhou, J.; Huang, S.; Li, T.; Liu, B.; White, F.; Yang, B. Rice xa13 Recessive Resistance to Bacterial Blight Is Defeated by Induction of the Disease Susceptibility Gene Os-11N3. Plant Cell 2010, 22, 3864–3876. [Google Scholar] [CrossRef] [PubMed] [Green Version]
- Wang, J.; Yan, C.; Li, Y.; Hirata, K.; Yamamoto, M.; Yan, N.; Hu, Q. Crystal structure of a bacterial homologue of SWEET transporters. Cell Res. 2014, 24, 1486–1489. [Google Scholar] [CrossRef] [PubMed] [Green Version]
- Moran Lauter, A.N.; Peiffer, G.A.; Yin, T.; Whitham, S.A.; Cook, D.; Shoemaker, R.C.; Graham, M.A. Identification of candidate genes involved in early iron deficiency chlorosis signaling in soybean (Glycine max) roots and leaves. BMC Genom. 2014, 15, 702. [Google Scholar] [CrossRef] [Green Version]
- Zhang, J.; Huguet-Tapia, J.C.; Hu, Y.; Jones, J.; Wang, N.; Liu, S.; White, F.F. Homologues of CsLOB1 in citrus function as disease susceptibility genes in citrus canker. Mol. Plant Pathol. 2017, 18, 798–810. [Google Scholar] [CrossRef]
- Guo, W.J.; Nagy, R.; Chen, H.Y.; Pfrunder, S.; Yu, Y.C.; Santelia, D.; Frommer, W.B.; Martinoia, E. SWEET17, a facilitative transporter, mediates fructose transport across the tonoplast of Arabidopsis roots and leaves. Plant Physiol. 2014, 164, 777–789. [Google Scholar] [CrossRef] [Green Version]
- Seo, P.J.; Park, J.-M.; Kang, S.; Kim, S.-G.; Park, C.-M. An Arabidopsis senescence-associated protein SAG29 regulates cell viability under high salinity. Planta 2010, 233, 189–200. [Google Scholar] [CrossRef] [PubMed]
- Yuan, M.; Wang, S. Rice MtN3/saliva/SWEET family genes and their homologs in cellular organisms. Mol. Plant 2013, 6, 665–674. [Google Scholar] [CrossRef] [PubMed] [Green Version]
- Sosso, D.; Luo, D.; Li, Q.B.; Sasse, J.; Yang, J.; Gendrot, G.; Suzuki, M.; Koch, K.E.; McCarty, D.R.; Chourey, P.S.; et al. Seed filling in domesticated maize and rice depends on SWEET-mediated hexose transport. Nat. Genet. 2015, 47, 1489–1493. [Google Scholar] [CrossRef] [PubMed]
- Engel, M.L.; Holmes-Davis, R.; McCormick, S. Green sperm. Identification of male gamete promoters in Arabidopsis. Plant Physiol. 2005, 138, 2124–2133. [Google Scholar] [CrossRef] [Green Version]
- Salts, Y.; Sobolev, I.; Chmelnitsky, I.; Shabtai, S.; Barg, R. Genomic structure and expression of Lestd1, a seven-transmembrane-domain proteon-encoding gene specically expressed in tomato pollen. Isr. J. Plant Sci. 2005, 53, 79–88. [Google Scholar] [CrossRef]
- Bock, K.W.; Honys, D.; Ward, J.M.; Padmanaban, S.; Nawrocki, E.P.; Hirschi, K.D.; Twell, D.; Sze, H. Integrating membrane transport with male gametophyte development and function through transcriptomics. Plant Physiol. 2006, 140, 1151–1168. [Google Scholar] [CrossRef] [Green Version]
- Guan, Y.-F.; Huang, X.-Y.; Zhu, J.; Gao, J.-F.; Zhang, H.-X.; Yang, Z.-N. Ruptured Pollen GRAIN1, a member of the MtN3/saliva gene family, is crucial for exine pattern formation and cell integrity of microspores in Arabidopsis. Plant Physiol. 2008, 147, 852–863. [Google Scholar] [CrossRef] [Green Version]
- Sun, M.-X.; Huang, X.-Y.; Yang, J.; Guan, Y.-F.; Yang, Z.-N. Arabidopsis RPG1 is important for primexine deposition and functions redundantly with RPG2 for plant fertility at the late reproductive stage. Plant Reprod. 2013, 26, 83–91. [Google Scholar] [CrossRef]
- Römer, P.; Recht, S.; Straus, T.; Elsaesser, J.; Schornack, S.; Boch, J.; Wang, S.; Lahaye, T. Promoter elements of rice susceptibility genes are bound and activated by specific TAL effectors from the bacterial blight pathogen, Xanthomonas oryzae pv. oryzae. New Phytol. 2010, 187, 1048–1057. [Google Scholar] [CrossRef]
- Klemens, P.A.; Patzke, K.; Deitmer, J.; Spinner, L.; Le Hir, R.; Bellini, C.; Bedu, M.; Chardon, F.; Krapp, A.; Neuhaus, H.E. Overexpression of the vacuolar sugar carrier AtSWEET16 modifies germination, growth, and stress tolerance in Arabidopsis. Plant Physiol. 2013, 163, 1338–1352. [Google Scholar] [CrossRef] [Green Version]
- Paller, C.J.; Pantuck, A.; Carducci, M.A. A review of pomegranate in prostate cancer. Prostate Cancer Prostatic Dis. 2017, 20, 265–270. [Google Scholar] [CrossRef] [PubMed] [Green Version]
- Sharma, P.; McClees, S.F.; Afaq, F. Pomegranate for prevention and treatment of cancer: An update. Molecules 2017, 22, 177. [Google Scholar] [CrossRef] [Green Version]
- Zarfeshany, A.; Asgary, S.; Javanmard, S.H. Potent health effects of pomegranate. Adv. Biomed. Res. 2014, 3, 100. [Google Scholar] [CrossRef] [PubMed]
- Wang, D.; Özen, C.; Abu-Reidah, I.M.; Chigurupati, S.; Patra, J.K.; Horbanczuk, J.O.; Jóźwik, A.; Tzvetkov, N.T.; Uhrin, P.; Atanasov, A.G. Vasculoprotective Effects of Pomegranate (Punica granatum L.). Front. Pharmacol. 2018, 9, 544. [Google Scholar] [CrossRef] [PubMed] [Green Version]
- Melgarejo, P.; Salazar, D.M.; Artes, F. Organic acids and sugars composition of harvested pomegranate fruits. Eur. Food Res. Technol. 2000, 211, 185–190. [Google Scholar] [CrossRef]
- Meletis, K.; Tsaniklidis, G.; Papadakis, I.E.; Vemmos, S.N. Sucrose synthesis in Unpollinated ovaries of pomegranate (Punica granatum L.), as well as, in reproductive and vegetative shoot apices. Biologia 2019, 74, 111–117. [Google Scholar] [CrossRef]
- Xing, L.B.; Zhang, D.; Li, Y.M.; Shen, Y.W.; Zhao, C.P.; Ma, J.J.; An, N.; Han, M.Y. Transcription Profiles Reveal Sugar and Hormone Signaling Pathways Mediating Flower Induction in Apple (Malus domestica Borkh.). Plant Cell Physiol. 2015, 56, 2052–2068. [Google Scholar] [CrossRef] [Green Version]
- Matsoukas, I.G. Interplay between sugar and hormone signaling pathways modulate floral signal transduction. Front. Genet. 2014, 5, 2018. [Google Scholar] [CrossRef] [Green Version]
- Hernández, J.A.; Díaz-Vivancos, P.; Acosta-Motos, J.R.; Alburquerque, N.; Martínez, D.; Carrera, E.; García-Bruntón, J.; Barba-Espín, G. Interplay among Antioxidant System, Hormone Profile and Carbohydrate Metabolism during Bud Dormancy Breaking in a High-Chill Peach Variety. Antioxidants 2021, 10, 560. [Google Scholar] [CrossRef]
- Yuan, Z.; Fang, Y.; Zhang, T.; Fei, Z.; Han, F.; Liu, C.; Liu, M.; Xiao, W.; Zhang, W.; Wu, S.; et al. The pomegranate (Punica granatum L.) genome provides insights into fruit quality and ovule developmental biology. Plant Biotechnol. J. 2018, 16, 1363–1374. [Google Scholar] [CrossRef] [PubMed] [Green Version]
- Luo, X.; Li, H.; Wu, Z.; Yao, W.; Zhao, P.; Cao, D.; Yu, H.; Li, K.; Poudel, K.; Zhao, D. The pomegranate (Punica granatum L.) draft genome dissects genetic divergence between soft-and hard-seeded cultivars. Plant Biotechnol. J. 2019, 18, 955–968. [Google Scholar] [CrossRef] [PubMed] [Green Version]
- Qin, G.; Xu, C.; Ming, R.; Tang, H.; Guyot, R.; Kramer, E.M.; Hu, Y.; Yi, X.; Qi, Y.; Xu, X. The pomegranate (Punica granatum L.) genome and the genomics of punicalagin biosynthesis. Plant J. 2017, 91, 1108–1128. [Google Scholar] [CrossRef] [PubMed] [Green Version]
- Ophir, R.; Sherman, A.; Rubinstein, M.; Eshed, R.; Sharabi Schwager, M.; Harel-Beja, R.; Bar-Ya’akov, I.; Holland, D. Single-nucleotide polymorphism markers from de-novo assembly of the pomegranate transcriptome reveal germplasm genetic diversity. PLoS ONE 2014, 9, e88998. [Google Scholar] [CrossRef] [Green Version]
- Chen, L.; Zhang, J.; Li, H.; Niu, J.; Xue, H.; Liu, B.; Wang, Q.; Luo, X.; Zhang, F.; Zhao, D.; et al. Transcriptomic Analysis Reveals Candidate Genes for Female Sterility in Pomegranate Flowers. Front. Plant. Sci. 2017, 8, 1430. [Google Scholar] [CrossRef] [Green Version]
- Xuan, Y.H.; Hu, Y.B.; Chen, L.Q.; Sosso, D.; Ducat, D.C.; Hou, B.H.; Frommer, W.B. Functional role of oligomerization for bacterial and plant SWEET sugar transporter family. Proc. Natl. Acad. Sci. USA 2013, 110, E3685–E3694. [Google Scholar] [CrossRef] [PubMed] [Green Version]
- Tao, Y.; Cheung, L.S.; Li, S.; Eom, J.-S.; Chen, L.-Q.; Xu, Y.; Perry, K.; Frommer, W.B.; Feng, L. Structure of a eukaryotic SWEET transporter in a homotrimeric complex. Nature 2015, 527, 259–263. [Google Scholar] [CrossRef] [PubMed] [Green Version]
- Ap Rees, T. Plant physiology. Virtue on both sides. Curr. Biol. 1994, 4, 557–559. [Google Scholar] [CrossRef]
- Lemoine, R.; La Camera, S.; Atanassova, R.; Dédaldéchamp, F.; Allario, T.; Pourtau, N.; Bonnemain, J.-L.; Laloi, M.; Coutos-Thévenot, P.; Maurousset, L.; et al. Source-to-sink transport of sugar and regulation by environmental factors. Front. Plant Sci. 2013, 4, 272. [Google Scholar] [CrossRef] [Green Version]
- Mizuno, H.; Kasuga, S.; Kawahigashi, H. The sorghum SWEET gene family: Stem sucrose accumulation as revealed through transcriptome profiling. Biotechnol. Biofuels 2016, 9, 127. [Google Scholar] [CrossRef] [Green Version]
- Wang, L.; Yao, L.; Hao, X.; Li, N.; Qian, W.; Yue, C.; Ding, C.; Zeng, J.; Yang, Y.; Wang, X. Tea plant SWEET transporters: Expression profiling, sugar transport, and the involvement of CsSWEET16 in modifying cold tolerance in Arabidopsis. Plant Mol. Biol. 2018, 96, 577–592. [Google Scholar] [CrossRef]
- Patil, G.; Valliyodan, B.; Deshmukh, R.; Prince, S.; Nicander, B.; Zhao, M.; Sonah, H.; Song, L.; Lin, L.; Chaudhary, J.; et al. Soybean (Glycine max) SWEET gene family: Insights through comparative genomics, transcriptome profiling and whole genome re-sequence analysis. BMC Genom. 2015, 16, 520. [Google Scholar] [CrossRef] [PubMed] [Green Version]
- Xie, H.; Wang, D.; Qin, Y.; Ma, A.; Fu, J.; Qin, Y.; Hu, G.; Zhao, J. Genome-wide identification and expression analysis of SWEET gene family in Litchi chinensis reveal the involvement of LcSWEET2a/3b in early seed development. BMC Plant Biol. 2019, 19, 499. [Google Scholar] [CrossRef] [PubMed]
- Feng, C.-Y.; Han, J.-X.; Han, X.-X.; Jiang, J. Genome-wide identification, phylogeny, and expression analysis of the SWEET gene family in tomato. Gene 2015, 573, 261–272. [Google Scholar] [CrossRef] [PubMed]
- Hu, W.; Hua, X.; Zhang, Q.; Wang, J.; Shen, Q.; Zhang, X.; Wang, K.; Yu, Q.; Lin, Y.R.; Ming, R.; et al. New insights into the evolution and functional divergence of the SWEET family in Saccharum based on comparative genomics. BMC Plant Biol. 2018, 18, 270. [Google Scholar] [CrossRef] [PubMed]
- Seitz, C.; Ameres, S.; Schlangen, K.; Forkmann, G.; Halbwirth, H. Multiple evolution of flavonoid 3′,5′-hydroxylase. Planta 2015, 242, 561–573. [Google Scholar] [CrossRef] [PubMed]
- He, F.; Kang, J.; Zhou, X.; Su, Z.; Qu, L.; Gu, H. Variation at the transcriptional level among Chinese natural populations of Arabidopsis thaliana in response to cold stress. Chin. Sci. Bull. 2008, 53, 2989–2999. [Google Scholar] [CrossRef] [Green Version]
- Wei, X.; Liu, F.; Chen, C.; Ma, F.; Li, M. The Malus domestica sugar transporter gene family: Identifications based on genome and expression profiling related to the accumulation of fruit sugars. Front. Plant Sci. 2014, 5, 569. [Google Scholar] [CrossRef] [Green Version]
- Laby, R.J.; Kincaid, M.S.; Kim, D.; Gibson, S.I. The Arabidopsis sugar-insensitive mutants sis4 and sis5 are defective in abscisic acid synthesis and response. Plant J. 2000, 23, 587–596. [Google Scholar] [CrossRef]
- Arenas-Huertero, F.; Arroyo, A.; Zhou, L.; Sheen, J.; León, P. Analysis of Arabidopsis glucose insensitive mutants, gin5 and gin6, reveals a central role of the plant hormone ABA in the regulation of plant vegetative development by sugar. Genes Dev. 2000, 14, 2085–2096. [Google Scholar] [CrossRef]
- Cheng, W.-H.; Endo, A.; Zhou, L.; Penney, J.; Chen, H.-C.; Arroyo, A.; Leon, P.; Nambara, E.; Asami, T.; Seo, M.; et al. A Unique Short-Chain Dehydrogenase/Reductase in Arabidopsis Glucose Signaling and Abscisic Acid Biosynthesis and Functions. Plant Cell 2002, 14, 2723–2743. [Google Scholar] [CrossRef]
- Beyer, E.M.; Morgan, P.W. Abscission: The role of ethylene modification of auxin transport. Plant Physiol. 1971, 48, 208–212. [Google Scholar] [CrossRef] [PubMed] [Green Version]
- León, P.; Sheen, J. Sugar and hormone connections. Trends Plant. Sci. 2003, 8, 110–116. [Google Scholar] [CrossRef]
- Ru, L.; He, Y.; Zhu, Z.; Patrick, J.W.; Ruan, Y.-L. Integrating Sugar Metabolism With Transport: Elevation of Endogenous Cell Wall Invertase Activity Up-Regulates SlHT2 and SlSWEET12c Expression for Early Fruit Development in Tomato. Front. Genet. 2020, 11, 1260. [Google Scholar] [CrossRef] [PubMed]
- Zhang, X.; Feng, C.; Wang, M.; Li, T.; Liu, X.; Jiang, J. Plasma membrane-localized SlSWEET7a and SlSWEET14 regulate sugar transport and storage in tomato fruits. Hortic. Res. 2021, 8, 186. [Google Scholar] [CrossRef] [PubMed]
- Ho, L.-H.; Klemens, P.A.W.; Neuhaus, H.E.; Ko, H.-Y.; Hsieh, S.-Y.; Guo, W.-J. SlSWEET1a is involved in glucose import to young leaves in tomato plants. J. Exp. Bot. 2019, 70, 3241–3254. [Google Scholar] [CrossRef]
- Heineke, D.; Wildenberger, K.; Sonnewald, U.; Willmitzer, L.; Heldt, H.W. Accumulation of hexoses in leaf vacuoles: Studies with transgenic tobacco plants expressing yeast-derived invertase in the cytosol, vacuole or apoplasm. Planta 1994, 194, 29–33. [Google Scholar] [CrossRef]
- Fan, C.; Feng, S.; Huang, J.; Wang, Y.; Wu, L.; Li, X.; Wang, L.; Tu, Y.; Xia, T.; Li, J. AtCesA8-driven OsSUS3 expression leads to largely enhanced biomass saccharification and lodging resistance by distinctively altering lignocellulose features in rice. Biotechnol. Biofuels 2017, 10, 221. [Google Scholar] [CrossRef] [Green Version]
- Nguyen, Q.A.; Luan, S.; Wi, S.G.; Bae, H.; Lee, D.-S.; Bae, H.-J. Pronounced Phenotypic Changes in Transgenic Tobacco Plants Overexpressing Sucrose Synthase May Reveal a Novel Sugar Signaling Pathway. Front. Plant Sci. 2016, 6, 1216. [Google Scholar] [CrossRef] [Green Version]
- Hockema, B.; Etxeberria, E. Metabolic Contributors to Drought-enhanced Accumulation of Sugars and Acids in Oranges. J. Am. Soc. Hortic. Sci. 2001, 126, 599–605. [Google Scholar] [CrossRef] [Green Version]
- Stitt, M. Pyrophosphate as an Energy Donor in the Cytosol of Plant Cells: An Enigmatic Alternative to ATP. Bot. Acta 1998, 111, 167–175. [Google Scholar] [CrossRef]
- Bologa, K.L.; Fernie, A.R.; Leisse, A.; Ehlers Loureiro, M.; Geigenberger, P. A Bypass of Sucrose Synthase Leads to Low Internal Oxygen and Impaired Metabolic Performance in Growing Potato Tubers. Plant Physiol. 2003, 132, 2058–2072. [Google Scholar] [CrossRef] [PubMed] [Green Version]
- Katoh, K.; Standley, D.M. A simple method to control over-alignment in the MAFFT multiple sequence alignment program. Bioinformatics 2016, 32, 1933–1942. [Google Scholar] [CrossRef] [PubMed]
- Mikita, S.; David, T.; Peer, B. PAL2NAL: Robust conversion of protein sequence alignments into the corresponding codon alignments. Nucleic Acids Res. 2006, 34, W609–W612. [Google Scholar]
- Lam-Tung, N.; Schmidt, H.A.; Arndt, V.H.; Quang, M.B. IQ-TREE: A Fast and Effective Stochastic Algorithm for Estimating Maximum-Likelihood Phylogenies. Mol. Biol. Evol. 2015, 32, 268–274. [Google Scholar]
- Hu, K. Become Competent in Generating RNA-Seq Heat Maps in One Day for Novices Without Prior R Experience. Methods Mol. Biol. 2021, 2239, 269–303. [Google Scholar] [CrossRef] [PubMed]
- Tang, Y.; Ren, J.; Liu, C.; Jiang, J.; Yang, H.; Li, J. Genetic characteristics and QTL analysis of the soluble sugar content in ripe tomato fruits. Sci. Hortic. 2021, 276, 109785. [Google Scholar] [CrossRef]









| Clade | Gene | Involved in Sugar Transport | Reference | Gene | Involved in Reproductive Development | Reference |
|---|---|---|---|---|---|---|
| Ⅰ | AtSWEET1 | plasma membrane | [8] | AtSWEET1 | petal | |
| OsSWEET2a | flower and panicle | [22] | ||||
| Ⅱ | ZmSWEET4c | basal endosperm transfer layer | [23] | |||
| AtSWEET5 | mature pollen grain | [24] | ||||
| LeSWEET5b | mature pollen grain | [25] | ||||
| OsSWEET5 | during flower and panicle development | [22] | ||||
| AtSWEET7 | during pollen development | [26] | ||||
| AtSWEET8 | during pollen wall and anther development | [27] | ||||
| Ⅲ | AtSWEET11 | phloem cell | [7] | AtSWEET9 | nectary parenchyma cell | [15] |
| AtSEET12 | phloem cell | [7] | NaSWEET9 | nectary cell | [15] | |
| OsSWEET11 | phloem cell | [7] | AtSWEET13 | stamen | [28] | |
| OsSWEET14 | phloem cell | [7] | AtSWEET14 | stamen | [16] | |
| OsSWEET15 | senescent leaf | [21] | OsSWEET11 | panicle and anther | [29] | |
| Ⅳ | AtSWEET16 | root | [30] | |||
| AtSWEET17 | leaf and root | [20] |
| Gene Name | Gene ID | Location | Exon No. | Protein Length/aa | Molecular Weight/ku | pI |
|---|---|---|---|---|---|---|
| PgSWEET10 | Pg000003.1 | scaffold1:6849801;6852242 | 6 | 318 | 35,423.91 | 8.46 |
| PgSWEET5 | Pg000836.1 | scaffold1:5975742;5977070 | 6 | 240 | 27,038.52 | 9.73 |
| PgSWEET15 | Pg002682.1 | scaffold11:951702;953916 | 6 | 304 | 34,149.26 | 7.65 |
| PgSWEET2 | Pg006257.1 | scaffold14:1751672;1753913 | 6 | 235 | 26,053.98 | 9.12 |
| PgSWEET16a | Pg007971.1 | scaffold16:3103840;3105566 | 6 | 311 | 34,217.96 | 9.10 |
| PgSWEET16b | Pg007972.1 | scaffold16:3100513;3102712 | 6 | 314 | 34,865.04 | 9.29 |
| PgSWEET17b | Pg007973.1 | scaffold16:3089934;3093052 | 5 | 215 | 23,370.82 | 6.09 |
| PgSWEET1a | Pg008613.1 | scaffold165:311392;314797 | 5 | 253 | 28,013.80 | 9.33 |
| PgSWEET1d | Pg008635.1 | scaffold165:171819;177396 | 6 | 242 | 27,050.67 | 9.30 |
| PgSWEET1c | Pg008637.1 | scaffold165:213966;219285 | 6 | 259 | 28,898.66 | 9.25 |
| PgSWEET17a | Pg012205.1 | scaffold21:467086;471865 | 6 | 250 | 27,850.58 | 7.79 |
| PgSWEET8 | Pg015006.1 | scaffold26:1968903;1972285 | 5 | 239 | 26,816.01 | 9.29 |
| PgSWEET1b | Pg015079.1 | scaffold260:29495;32112 | 5 | 227 | 25,323.43 | 9.18 |
| PgSWEET9 | Pg017691.1 | scaffold33:1183976;1186154 | 6 | 270 | 30,135.24 | 9.52 |
| PgSWEET1e | Pg019984.1 | scaffold4:1483201;1490504 | 7 | 448 | 50,147.21 | 9.61 |
| PgSWEET3 | Pg020538.1 | scaffold42:1971076;1972515 | 6 | 257 | 28,524.69 | 9.25 |
| PgSWEET12 | Pg027298.1 | scaffold72:134285;136352 | 6 | 325 | 35,756.12 | 6.16 |
| PgSWEET7a | Pg029959.1 | scaffold9:1816650;1819681 | 3 | 213 | 23,424.94 | 9.25 |
| PgSWEET7b | Pg029960.1 | scaffold9:1824680;1828883 | 5 | 258 | 28,304.74 | 9.19 |
| PgSWEET11 | Pg030654.1 | scaffold97:711886;713925 | 6 | 275 | 30,531.75 | 9.33 |
| Accession No. | Cultivar | Sample | ID | Reference |
|---|---|---|---|---|
| SRR1054190 | Black 127 | Mixed samples of root, leaf, flower and fruit | Black 127 | [43] |
| SRR1055290 | nana | Mixed samples of root, leaf, flower and fruit | nana | [43] |
| SRR5279388 | Dabenzi | Outer seed coat | DBZ_OSC | [42] |
| SRR5279391 | Dbenzi | Inner seed coat | DBZ_ISC | [42] |
| SRR5279394 | Dabenzi | Pericarp | DBZ_pericarp | [42] |
| SRR5279395 | Dabenzi | Flower | DBZ_flower | [42] |
| SRR5279396 | Dabenzi | Root | DBZ_root | [42] |
| SRR5279397 | Dabenzi | Leaf | DBZ_leaf | [42] |
| SRR5446598 | Tunisia | 3–5 mm bud of bisexual flower | 3–5 mm (B) | [44] |
| SRR5446595 | Tunisia | 5.1–13 mm bud of bisexual flower | 5.1–13 mm (B) | [44] |
| SRR5446592 | Tunisia | 13.1–25 mm bud of bisexual flower | 13.1–25 mm (B) | [44] |
| SRR5446607 | Tunisia | 3–5 mm bud of functional male flower | 3–5 mm (F) | [44] |
| SRR5446604 | Tunisia | 5.1–13 mm bud of functional male flower | 5.1–13 mm (F) | [44] |
| SRR5446601 | Tunisia | 13.1–25 mm bud of functional male flower | 13.1–25 mm (F) | [44] |
| Cis-Acting Element Name | Sequence | Function |
|---|---|---|
| SREATMSD | TTATCC | Cis-acting element involved in the sugar signal |
| ABRE | ACGTG | Cis-acting element involved in the abscisic acid responsiveness |
| ARE | AAACCA | Cis-acting regulatory element essential for the anaerobic induction |
| AuxRR-core | GGTCCAT | Cis-acting regulatory element involved in auxin responsiveness |
| CGTCA-motif | CGTCA | Cis-acting regulatory element involved in the MeJA-responsiveness |
| G-Box | CACGTT | Cis-acting regulatory element involved in light responsiveness |
| LTR | CCGAAA | Cis-acting element involved in low-temperature responsiveness |
| MBS | CAACTG | MYB binding site involved in drought-inducibility |
| Primer | Primer Sequence(5′-3′) | Annotation |
|---|---|---|
| PgSWEET17a | F: ATGAGAAGCTTGAGT R: TTAATTATCATTTTGTTCCCT | Gene clone |
| GFP-PgSWEET17a | F: gagaacacgggggactctagaATGAGAAGCTTGAGT R: gcccttgctcaccatggatccTTAATTATCATTTTGTTCCCT | Transient expression |
| qRT-PgSWEET17a | F: GCCGTTCTTCCTCTCGTT R: TTTTGTTCCCTGCGATGGCT | Gene expression |
| qRT-SS | F:ATCAAGTTCCGGCCTTGGAG R:CCTCAGTGAATGTCTCCATG | Gene expression |
| qRT-SPS | F:GGAATTACAGCCCATACGAG R:AAGTTCTGGGTGAGCAAA | Gene expression |
| qRT-INV | F:CTCCACGACCCATTACAC R:GGAAACTCCCTGAGATACA | Gene expression |
| PgActin | F: AGTCCTCTTCCAGCCATCTC R: CACTGAGCACAATGTTTCCA | Gene expression |
| NtActin | F:CAAGGAAATCACCGCTTTGG R:AAGGGATGCGAGGATGGA | Gene expression |
Publisher’s Note: MDPI stays neutral with regard to jurisdictional claims in published maps and institutional affiliations. |
© 2022 by the authors. Licensee MDPI, Basel, Switzerland. This article is an open access article distributed under the terms and conditions of the Creative Commons Attribution (CC BY) license (https://creativecommons.org/licenses/by/4.0/).
Share and Cite
Zhang, X.; Wang, S.; Ren, Y.; Gan, C.; Li, B.; Fan, Y.; Zhao, X.; Yuan, Z. Identification, Analysis and Gene Cloning of the SWEET Gene Family Provide Insights into Sugar Transport in Pomegranate (Punica granatum). Int. J. Mol. Sci. 2022, 23, 2471. https://doi.org/10.3390/ijms23052471
Zhang X, Wang S, Ren Y, Gan C, Li B, Fan Y, Zhao X, Yuan Z. Identification, Analysis and Gene Cloning of the SWEET Gene Family Provide Insights into Sugar Transport in Pomegranate (Punica granatum). International Journal of Molecular Sciences. 2022; 23(5):2471. https://doi.org/10.3390/ijms23052471
Chicago/Turabian StyleZhang, Xinhui, Sha Wang, Yuan Ren, Chengyan Gan, Bianbian Li, Yaoyuwei Fan, Xueqing Zhao, and Zhaohe Yuan. 2022. "Identification, Analysis and Gene Cloning of the SWEET Gene Family Provide Insights into Sugar Transport in Pomegranate (Punica granatum)" International Journal of Molecular Sciences 23, no. 5: 2471. https://doi.org/10.3390/ijms23052471
APA StyleZhang, X., Wang, S., Ren, Y., Gan, C., Li, B., Fan, Y., Zhao, X., & Yuan, Z. (2022). Identification, Analysis and Gene Cloning of the SWEET Gene Family Provide Insights into Sugar Transport in Pomegranate (Punica granatum). International Journal of Molecular Sciences, 23(5), 2471. https://doi.org/10.3390/ijms23052471

