miR-132-3p Modulates DUSP9-Dependent p38/JNK Signaling Pathways to Enhance Inflammation in the Amnion Leading to Labor
Abstract
1. Introduction
2. Results
2.1. miR-132-3p Was Upregulated in Mouse Amnion Membranes during Late Gestation
2.2. miR-132-3p Increased the Abundance of Proinflammatory Cytokines and PGE2 in WISH Cells
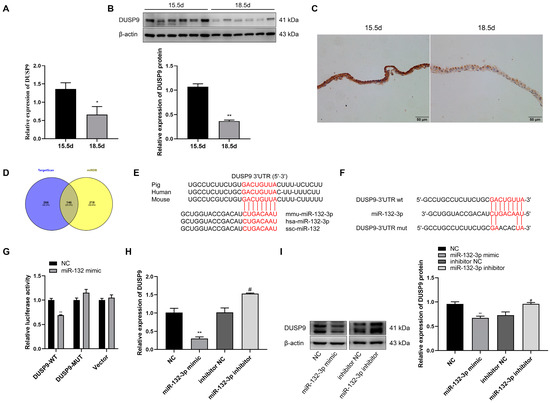
2.3. miR-132-3p Directly Targets DUSP9
2.4. Inhibition of DUSP9 Promoted Inflammatory Responses and PGE2 Secretion in WISH Cells
2.5. miR-132-3p Induced Inflammation and PGE2 via DUSP9 in WISH Cells
2.6. Silencing DUSP9-Induced Inflammation and COX2 as Well as PGE2 Depended on Activation of p38 and JNK Signaling Pathways in WISH Cells
2.7. Overexpression of miR-132-3p Caused Preterm Labor in Mice
3. Discussion
4. Materials and Methods
4.1. Animals
4.2. miRNA Agomir Injection
4.3. Immunohistochemistry
4.4. Reverse Transcription Quantitative Polymerase Chain Reaction (RT-qPCR)
4.5. Western Blot Analysis
4.6. Cell Culture and Transfection
4.7. Magnetic Luminex® Assay
4.8. Enzyme-Linked Immunosorbent Assay
4.9. Dual-Luciferase Reporter Assay
4.10. Statistical Analysis
Author Contributions
Funding
Institutional Review Board Statement
Informed Consent Statement
Data Availability Statement
Conflicts of Interest
References
- Wang, W.; Chen, Z.J.; Myatt, L.; Sun, K. 11β-HSD1 in human fetal membranes as a potential therapeutic target for preterm birth. Endocr. Rev. 2018, 39, 241–260. [Google Scholar] [CrossRef] [PubMed]
- Menon, R. Human fetal membranes at term: Dead tissue or signalers of parturition? Placenta 2016, 44, 1–5. [Google Scholar] [CrossRef] [PubMed]
- Menon, R.; Richardson, L.S.; Lappas, M. Fetal membrane architecture, aging and inflammation in pregnancy and parturition. Placenta 2019, 79, 40–45. [Google Scholar] [CrossRef] [PubMed]
- Lundin-Schiller, S.; Mitchell, M.D. The role of prostaglandins in human parturition. Prostaglandins Leukot. Essent. Fatty Acids 1990, 39, 1–10. [Google Scholar] [CrossRef]
- Okazaki, T.; Casey, M.L.; Okita, J.R.; MacDonald, P.C.; Johnston, J.M. Initiation of human parturition: XII. Biosynthesis and metabolism of prostaglandins in human fetal membranes and uterine decidua. Am. J. Obstet. Gynecol. 1981, 139, 373–381. [Google Scholar] [CrossRef]
- Adams Waldorf, K.M.; McAdams, R.M. Influence of infection during pregnancy on fetal development. Reproduction 2013, 146, R151–R162. [Google Scholar] [CrossRef] [PubMed]
- Romero, R.; Dey, S.K.; Fisher, S.J. Preterm labor: One syndrome, many causes. Science 2014, 345, 760–765. [Google Scholar] [CrossRef]
- Migale, R.; MacIntyre, D.A.; Cacciatore, S.; Lee, Y.S.; Hagberg, H.; Herbert, B.R.; Johnson, M.R.; Peebles, D.; Waddington, S.N.; Bennett, P.R. Modeling hormonal and inflammatory contributions to preterm and term labor using uterine temporal transcriptomics. BMC Med. 2016, 14, 86. [Google Scholar] [CrossRef]
- Vogel, J.P.; Chawanpaiboon, S.; Moller, A.-B.; Watananirun, K.; Bonet, M.; Lumbiganon, P. The global epidemiology of preterm birth. Best Pract. Res. Clin. Obstet. Gynaecol. 2018, 52, 3–12. [Google Scholar] [CrossRef]
- Gao, L.; Wang, G.; Liu, W.N.; Kinser, H.; Franco, H.L.; Mendelson, C.R. Reciprocal feedback between miR-181a and E2/ERα in myometrium enhances inflammation leading to labor. J. Clin. Endocrinol. Metab. 2016, 101, 3646–3656. [Google Scholar] [CrossRef]
- Tang, Y.; Ji, H.; Liu, H.; Liu, J.; Gu, W.; Peng, T.; Li, X. Pro-inflammatory cytokine-induced microRNA-212-3p expression promotes myocyte contraction via methyl-CpG-binding protein 2: A novel mechanism for infection-related preterm parturition. Mol. Human Reprod. 2019, 25, 274–282. [Google Scholar] [CrossRef]
- Williams, K.C.; Renthal, N.E.; Gerard, R.D.; Mendelson, C.R. The microRNA (miR)-199a/214 cluster mediates opposing effects of progesterone and estrogen on uterine contractility during pregnancy and labor. Mol. Endocrinol. 2012, 26, 1857–1867. [Google Scholar] [CrossRef] [PubMed]
- Renthal, N.E.; Chen, C.C.; Williams, K.C.; Gerard, R.D.; Prange-Kiel, J.; Mendelson, C.R. miR-200 family and targets, ZEB1 and ZEB2, modulate uterine quiescence and contractility during pregnancy and labor. Proc. Natl. Acad. Sci. USA 2010, 107, 20828–20833. [Google Scholar] [CrossRef] [PubMed]
- Williams, K.C.; Renthal, N.E.; Condon, J.C.; Gerard, R.D.; Mendelson, C.R. MicroRNA-200a serves a key role in the decline of progesterone receptor function leading to term and preterm labor. Proc. Natl. Acad. Sci. USA 2012, 109, 7529–7534. [Google Scholar] [CrossRef]
- Li, H.; Wu, B.; Geng, J.; Zhou, J.; Zheng, R.; Chai, J.; Li, F.; Peng, J.; Jiang, S. Integrated analysis of miRNA/mRNA network in placenta identifies key factors associated with labor onset of Large White and Qingping sows. Sci. Rep. 2015, 5, 13074. [Google Scholar] [CrossRef] [PubMed]
- Moghbeli, M.; Zangouei, A.S.; Nasrpour Navaii, Z.; Taghehchian, N. Molecular mechanisms of the microRNA-132 during tumor progressions. Cancer Cell Int. 2021, 21, 439. [Google Scholar] [CrossRef] [PubMed]
- Qian, Y.; Song, J.; Ouyang, Y.; Han, Q.; Chen, W.; Zhao, X.; Xie, Y.; Chen, Y.; Yuan, W.; Fan, C. Advances in roles of miR-132 in the nervous system. Front. Pharmacol. 2017, 8, 770. [Google Scholar] [CrossRef]
- Shaked, I.; Meerson, A.; Wolf, Y.; Avni, R.; Greenberg, D.; Gilboa-Geffen, A.; Soreq, H. MicroRNA-132 potentiates cholinergic anti-inflammatory signaling by targeting acetylcholinesterase. Immunity 2009, 31, 965–973. [Google Scholar] [CrossRef]
- Han, S.; Lin, F.; Ruan, Y.; Zhao, S.; Yuan, R.; Ning, J.; Jiang, K.; Xie, J.; Li, H.; Li, C.; et al. miR-132-3p promotes the cisplatin-induced apoptosis and inflammatory response of renal tubular epithelial cells by targeting SIRT1 via the NF-kappaB pathway. Int. Immunopharmacol. 2021, 99, 108022. [Google Scholar] [CrossRef]
- Zhou, X.; Xiang, C.; Zheng, X. miR-132 serves as a diagnostic biomarker in gestational diabetes mellitus and its regulatory effect on trophoblast cell viability. Diagn. Pathol. 2019, 14, 119. [Google Scholar] [CrossRef]
- Wang, Y.P.; Zhao, P.; Liu, J.Y.; Liu, S.M.; Wang, Y.X. MicroRNA-132 stimulates the growth and invasiveness of trophoblasts by targeting DAPK-1. Eur. Rev. Med. Pharmacol. Sci. 2020, 24, 9837–9843. [Google Scholar] [CrossRef]
- Dickinson, R.J.; Delavaine, L.; Cejudo-Marin, R.; Stewart, G.; Staples, C.J.; Didmon, M.P.; Trinidad, A.G.; Alonso, A.; Pulido, R.; Keyse, S.M. Phosphorylation of the kinase interaction motif in mitogen-activated protein (MAP) kinase phosphatase-4 mediates cross-talk between protein kinase A and MAP kinase signaling pathways. J. Biol. Chem. 2011, 286, 38018–38026. [Google Scholar] [CrossRef] [PubMed]
- Jeffrey, K.L.; Camps, M.; Rommel, C.; Mackay, C.R. Targeting dual-specificity phosphatases: Manipulating MAP kinase signalling and immune responses. Nat. Rev. Drug Discov. 2007, 6, 391–403. [Google Scholar] [CrossRef]
- Patterson, K.I.; Brummer, T.; O’Brien, P.M.; Daly, R.J. Dual-specificity phosphatases: Critical regulators with diverse cellular targets. Biochem. J. 2009, 418, 475–489. [Google Scholar] [CrossRef] [PubMed]
- Ye, P.; Xiang, M.; Liao, H.; Liu, J.; Luo, H.; Wang, Y.; Huang, L.; Chen, M.; Xia, J. Dual-specificity phosphatase 9 protects against nonalcoholic fatty liver disease in mice through ASK1 suppression. Hepatology 2019, 69, 76–93. [Google Scholar] [CrossRef]
- Christie, G.R.; Williams, D.J.; Macisaac, F.; Dickinson, R.J.; Rosewell, I.; Keyse, S.M. The dual-specificity protein phosphatase DUSP9/MKP-4 is essential for placental function but is not required for normal embryonic development. Mol. Cell. Biol. 2005, 25, 8323–8333. [Google Scholar] [CrossRef]
- Wei, Q.; Pu, X.; Zhang, L.; Xu, Y.; Duan, M.; Wang, Y. Expression of dual-specificity phosphatase 9 in placenta and its relationship with gestational diabetes mellitus. J. Diabetes Res. 2019, 2019, 1963178. [Google Scholar] [CrossRef]
- Czikk, M.J.; Drewlo, S.; Baczyk, D.; Adamson, S.L.; Kingdom, J. Dual specificity phosphatase 9 (DUSP9) expression is down-regulated in the severe pre-eclamptic placenta. Placenta 2013, 34, 174–181. [Google Scholar] [CrossRef] [PubMed]
- Christiaens, I.; Zaragoza, D.B.; Guilbert, L.; Robertson, S.A.; Mitchell, B.F.; Olson, D.M. Inflammatory processes in preterm and term parturition. J. Reprod. Immunol. 2008, 79, 50–57. [Google Scholar] [CrossRef]
- Kumar, D.; Fung, W.; Moore, R.M.; Pandey, V.; Fox, J.; Stetzer, B.; Mansour, J.M.; Mercer, B.M.; Redline, R.W.; Moore, J.J. Proinflammatory cytokines found in amniotic fluid induce collagen remodeling, apoptosis, and biophysical weakening of cultured human fetal membranes. Biol. Reprod. 2006, 74, 29–34. [Google Scholar] [CrossRef]
- Osman, I.; Young, A.; Ledingham, M.A.; Thomson, A.J.; Jordan, F.; Greer, I.A.; Norman, J.E. Leukocyte density and pro-inflammatory cytokine expression in human fetal membranes, decidua, cervix and myometrium before and during labour at term. Mol. Human Reprod. 2003, 9, 41–45. [Google Scholar] [CrossRef]
- Huang, D.; Ran, Y.; Liu, Z.; He, J.; Yin, N.; Qi, H. IL-27 mediates pro-inflammatory effects via the ERK signaling pathway during preterm labor. Front. Immunol. 2021, 12, 709229. [Google Scholar] [CrossRef]
- Lu, J.; Wang, W.; Mi, Y.; Zhang, C.; Ying, H.; Wang, L.; Wang, Y.; Myatt, L.; Sun, K. AKAP95-mediated nuclear anchoring of PKA mediates cortisol-induced PTGS2 expression in human amnion fibroblasts. Sci. Signal. 2017, 10, eaac6160. [Google Scholar] [CrossRef] [PubMed]
- Li, W.; Wang, W.; Zuo, R.; Liu, C.; Shu, Q.; Ying, H.; Sun, K. Induction of pro-inflammatory genes by serum amyloid A1 in human amnion fibroblasts. Sci. Rep. 2017, 7, 693. [Google Scholar] [CrossRef] [PubMed]
- Amini, P.; Wilson, R.; Wang, J.; Tan, H.; Yi, L.; Koeblitz, W.K.; Stanfield, Z.; Romani, A.M.P.; Malemud, C.J.; Mesiano, S. Progesterone and cAMP synergize to inhibit responsiveness of myometrial cells to pro-inflammatory/pro-labor stimuli. Mol. Cell. Endocrinol. 2019, 479, 1–11. [Google Scholar] [CrossRef]
- Li, D.; Wang, A.; Liu, X.; Meisgen, F.; Grünler, J.; Botusan, I.R.; Narayanan, S.; Erikci, E.; Li, X.; Blomqvist, L.; et al. MicroRNA-132 enhances transition from inflammation to proliferation during wound healing. J. Clin. Investig. 2015, 125, 3008–3026. [Google Scholar] [CrossRef] [PubMed]
- Sun, Y.; Liu, B.; Zheng, X.; Wang, D. Notoginsenoside R1 alleviates lipopolysaccharide-triggered PC-12 inflammatory damage via elevating microRNA-132. Artif. Cells Nanomed. Biotechnol. 2019, 47, 1808–1814. [Google Scholar] [CrossRef]
- Zhang, G.; Liu, Y.; Xu, L.; Sha, C.; Zhang, H.; Xu, W. Resveratrol alleviates lipopolysaccharide-induced inflammation in PC-12 cells and in rat model. BMC Biotechnol. 2019, 19, 10. [Google Scholar] [CrossRef] [PubMed]
- Fang, H.; Li, H.F.; Pan, Q.; Jin, H.L.; Yang, M.; Wang, R.R.; Wang, Q.Y.; Zhang, J.P. MiR-132-3p modulates MEKK3-dependent NF-κB and p38/JNK signaling pathways to alleviate spinal cord ischemia-reperfusion injury by hindering M1 polarization of macrophages. Front. Cell Dev. Biol. 2021, 9, 570451. [Google Scholar] [CrossRef]
- Diao, X.; Zhou, J.; Wang, S.; Ma, X. Upregulation of miR-132 contributes to the pathophysiology of COPD via targeting SOCS5. Exp. Mol. Pathol. 2018, 105, 285–292. [Google Scholar] [CrossRef]
- Li, H.; Zhou, J.; Wei, X.; Chen, R.; Geng, J.; Zheng, R.; Chai, J.; Li, F.; Jiang, S. miR-144 and targets, c-fos and cyclooxygenase-2 (COX2), modulate synthesis of PGE2 in the amnion during pregnancy and labor. Sci. Rep. 2016, 6, 27914. [Google Scholar] [CrossRef] [PubMed]
- Joan, C. Cyclooxygenase-2 biology. Curr. Pharm. Des. 2003, 9, 2177–2190. [Google Scholar] [CrossRef]
- Kredentser, J.V.; Embree, J.E.; McCoshen, J.A. Prostaglandin F2α output by amnion-chorion-decidua: Relationship with labor and prostaglandin E2 concentration at the amniotic surface. Am. J. Obstet. Gynecol. 1995, 173, 199–204. [Google Scholar] [CrossRef]
- Rehnström, J.; Ishikawa, M.; Fuchs, F.; Fuchs, A.-R. Stimulation of myometrial and decidual prostaglandin production by amniotic fluid from term, but not midtrimester pregnancies. Prostaglandins 1983, 26, 973–981. [Google Scholar] [CrossRef]
- Challis, J.R.G.; Lye, S.J.; Gibb, W. Prostaglandins and Parturition. Ann. N. Y. Acad. Sci. 1997, 828, 254–267. [Google Scholar] [CrossRef]
- Olson, D.M. The role of prostaglandins in the initiation of parturition. Best Pract. Res. Clin. Obstet. Gynaecol. 2003, 17, 717–730. [Google Scholar] [CrossRef]
- Korotkov, A.; Broekaart, D.W.M.; Banchaewa, L.; Pustjens, B.; van Scheppingen, J.; Anink, J.J.; Baayen, J.C.; Idema, S.; Gorter, J.A.; van Vliet, E.A.; et al. microRNA-132 is overexpressed in glia in temporal lobe epilepsy and reduces the expression of pro-epileptogenic factors in human cultured astrocytes. Glia 2020, 68, 60–75. [Google Scholar] [CrossRef]
- Donate, P.B.; Alves de Lima, K.; Peres, R.S.; Almeida, F.; Fukada, S.Y.; Silva, T.A.; Nascimento, D.C.; Cecilio, N.T.; Talbot, J.; Oliveira, R.D.; et al. Cigarette smoke induces miR-132 in Th17 cells that enhance osteoclastogenesis in inflammatory arthritis. Proc. Natl. Acad. Sci. USA 2021, 118, e2017120118. [Google Scholar] [CrossRef]
- Momen-Heravi, F.; Catalano, D.; Talis, A.; Szabo, G.; Bala, S. Protective effect of LNA-anti-miR-132 therapy on liver fibrosis in mice. Mol. Ther. Nucleic Acids 2021, 25, 155–167. [Google Scholar] [CrossRef] [PubMed]
- Caunt, C.J.; Keyse, S.M. Dual-specificity MAP kinase phosphatases (MKPs): Shaping the outcome of MAP kinase signalling. FEBS J. 2013, 280, 489–504. [Google Scholar] [CrossRef] [PubMed]
- Huang, C.-Y.; Tan, T.-H. DUSPs, to MAP kinases and beyond. Cell Biosci. 2012, 2, 24. [Google Scholar] [CrossRef]
- Keyse, S.M. Protein phosphatases and the regulation of mitogen-activated protein kinase signalling. Curr. Opin. Cell Biol. 2000, 12, 186–192. [Google Scholar] [CrossRef]
- Lewis, T.S.; Shapiro, P.S.; Ahn, N.G. Signal transduction through MAP kinase cascades. Adv. Cancer Res. 1998, 74, 49–139. [Google Scholar] [CrossRef]
- Lei, K.; Georgiou, E.X.; Chen, L.; Yulia, A.; Sooranna, S.R.; Brosens, J.J.; Bennett, P.R.; Johnson, M.R. Progesterone and the repression of myometrial inflammation: The roles of MKP-1 and the AP-1 system. Mol. Endocrinol. 2015, 29, 1454–1467. [Google Scholar] [CrossRef] [PubMed]
- Chen, H.-Y.; Gao, L.-T.; Yuan, J.-Q.; Zhang, Y.-J.; Liu, P.; Wang, G.; Ni, X.; Liu, W.-N.; Gao, L. Decrease in SHP-1 enhances myometrium remodeling via FAK activation leading to labor. Am. J. Physiol. Endocrinol. Metabol. 2020, 318, E930–E942. [Google Scholar] [CrossRef] [PubMed]
- Wu, F.; Lv, T.; Chen, G.; Ye, H.; Wu, W.; Li, G.; Zhi, F.C. Epigenetic silencing of DUSP9 induces the proliferation of human gastric cancer by activating JNK signaling. Oncol. Rep. 2015, 34, 121–128. [Google Scholar] [CrossRef]
- Shen, Z.; Zhang, C.; Qu, L.; Lu, C.; Xiao, M.; Ni, R.; Liu, J. MKP-4 suppresses hepatocarcinogenesis by targeting ERK1/2 pathway. Cancer Cell Int. 2019, 19, 61. [Google Scholar] [CrossRef]
- Emanuelli, B.; Eberlé, D.; Suzuki, R.; Kahn, C.R. Overexpression of the dual-specificity phosphatase MKP-4/DUSP-9 protects against stress-induced insulin resistance. Proc. Natl. Acad. Sci. USA 2008, 105, 3545. [Google Scholar] [CrossRef]
- Arthur, J.S.; Ley, S.C. Mitogen-activated protein kinases in innate immunity. Nat. Rev. Immunol. 2013, 13, 679–692. [Google Scholar] [CrossRef]
- Pirianov, G.; MacIntyre, D.; Lee, Y.; Waddington, S.; Terzidou, V.; Mehmet, H.; Bennett, P. Specific inhibition of c-Jun N-terminal kinase delays preterm labour and reduces mortality. Reproduction 2015, 150, 269–277. [Google Scholar] [CrossRef][Green Version]
- Shoji, T.; Yoshida, S.; Mitsunari, M.; Miyake, N.; Tsukihara, S.; Iwabe, T.; Harada, T.; Terakawa, N. Involvement of p38 MAP kinase in lipopolysaccharide-induced production of pro- and anti-inflammatory cytokines and prostaglandin E(2) in human choriodecidua. J. Reprod. Immunol. 2007, 75, 82–90. [Google Scholar] [CrossRef][Green Version]
- Bredeson, S.; Papaconstantinou, J.; Deford, J.H.; Kechichian, T.; Syed, T.A.; Saade, G.R.; Menon, R. HMGB1 promotes a p38MAPK associated non-infectious inflammatory response pathway in human fetal membranes. PLoS ONE 2014, 9, e113799. [Google Scholar] [CrossRef]
- Jin, J.; Richardson, L.; Sheller-Miller, S.; Zhong, N.; Menon, R. Oxidative stress induces p38MAPK-dependent senescence in the feto-maternal interface cells. Placenta 2018, 67, 15–23. [Google Scholar] [CrossRef] [PubMed]
- Khan, J.A.; Amazit, L.; Bellance, C.; Guiochon-Mantel, A.; Lombès, M.; Loosfelt, H. p38 and p42/44 MAPKs differentially regulate progesterone receptor A and B isoform stabilization. Mol. Endocrinol. 2011, 25, 1710–1724. [Google Scholar] [CrossRef] [PubMed]
- Jiang, L.; Ren, L.; Guo, X.; Zhao, J.; Zhang, H.; Chen, S.; Le, S.; Liu, H.; Ye, P.; Chen, M.; et al. Dual-specificity phosphatase 9 protects against cardiac hypertrophy by targeting ASK1. Int. J. Biol. Sci. 2021, 17, 2193–2204. [Google Scholar] [CrossRef] [PubMed]
- Yoshikawa, M.; Iriyama, T.; Suzuki, K.; Sayama, S.; Tsuruga, T.; Kumasawa, K.; Nagamatsu, T.; Homma, K.; Naguro, I.; Osuga, Y.; et al. ASK1 promotes uterine inflammation leading to pathological preterm birth. Sci. Rep. 2020, 10, 1887. [Google Scholar] [CrossRef]








| Gene | Primer Sequences (5′–3′) | Size (bp) |
|---|---|---|
| U6 | F: CTCGCTTCGGCAGCACA R: AACGCTTCACGAATTTGCGT | 94 |
| miR-132-3p | F: ACACTCCAGCTGGGTAACAGTCTACAGCC R: CTCAACTGGTCTCGTGGA | 72 |
| β-actin (human) | F: AGCGGGAAATCGTGCGTG R: CAGGGTACATGGTGGTGCC | 309 |
| DUSP9 (human) | F: GCTACCTGGCCTACTACCTCC R: CATCAGAGCAGTCGGAGCCC | 171 |
| IL-1β (human) | F: AGCTACGAATCTCCGACCAC R: GCCTCGTTATCCCATGTGTC | 190 |
| IL-6 (human) | F: AGTAGTGAGGAACAAGCCAGAG R: TTGGGTCAGGGGTGGTTATTG | 106 |
| IL-8 (human) | F: TACTCCAAACCTTTCCACCCC R: CAACCCTCTGCACCCAGTTT | 148 |
| TNF-α (human) | F: ATCTTCTCGAACCCCGAGTGA R: GAGTAGATGAGGTACAGGCCC | 171 |
| COX2 (human) | F: CTGCGCCTTTTCAAGGATGG R: CCCCACAGCAAACCGTAGAT | 135 |
| β-actin (mouse) | F: CACGATGGAGGGGCCGGACTCATC R: TAAAGACCTCTATGCCAACACAGT | 241 |
| DUSP9 (mouse) | F: AATGTCACCCCCAACCTTCC R: CCCACAGTTCTGCGACAAGG | 153 |
| IL-1β (mouse) | F: ATGAAAGACGGCACACCCAC R: TACCAGTTGGGGAACTCTGC | 146 |
| IL-6 (mouse) | F: TCACAGAGGATACCACTCCCA R: GCAAGTGCATCATCGTTGTTC | 148 |
| IL-8 (mouse) | F: CTAGGCATCTTCGTCCGTCC R: TTCACCCATGGAGCATCAGG | 200 |
| COX2 (mouse) | F: CCTGGAACATGGACTCACTCA R: TGTGTACGGCTTCAGGGAGA | 187 |
Publisher’s Note: MDPI stays neutral with regard to jurisdictional claims in published maps and institutional affiliations. |
© 2022 by the authors. Licensee MDPI, Basel, Switzerland. This article is an open access article distributed under the terms and conditions of the Creative Commons Attribution (CC BY) license (https://creativecommons.org/licenses/by/4.0/).
Share and Cite
Zhong, Z.; Liu, Z.; Zheng, R.; Chai, J.; Jiang, S. miR-132-3p Modulates DUSP9-Dependent p38/JNK Signaling Pathways to Enhance Inflammation in the Amnion Leading to Labor. Int. J. Mol. Sci. 2022, 23, 1864. https://doi.org/10.3390/ijms23031864
Zhong Z, Liu Z, Zheng R, Chai J, Jiang S. miR-132-3p Modulates DUSP9-Dependent p38/JNK Signaling Pathways to Enhance Inflammation in the Amnion Leading to Labor. International Journal of Molecular Sciences. 2022; 23(3):1864. https://doi.org/10.3390/ijms23031864
Chicago/Turabian StyleZhong, Zhuxia, Zezhang Liu, Rong Zheng, Jin Chai, and Siwen Jiang. 2022. "miR-132-3p Modulates DUSP9-Dependent p38/JNK Signaling Pathways to Enhance Inflammation in the Amnion Leading to Labor" International Journal of Molecular Sciences 23, no. 3: 1864. https://doi.org/10.3390/ijms23031864
APA StyleZhong, Z., Liu, Z., Zheng, R., Chai, J., & Jiang, S. (2022). miR-132-3p Modulates DUSP9-Dependent p38/JNK Signaling Pathways to Enhance Inflammation in the Amnion Leading to Labor. International Journal of Molecular Sciences, 23(3), 1864. https://doi.org/10.3390/ijms23031864

