Biological Evaluation and Transcriptomic Analysis of Corylin as an Inhibitor of Osteoclast Differentiation
Abstract
1. Introduction
2. Results
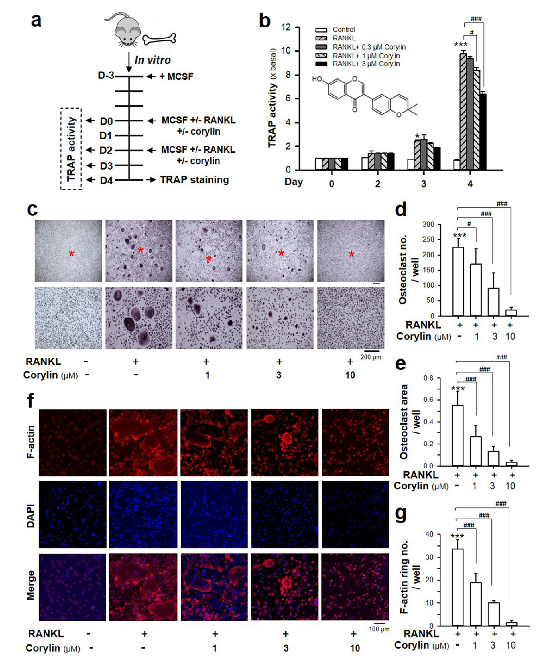
2.1. Corylin Inhibits the Differentiation of Bone Marrow Macrophages into Osteoclasts
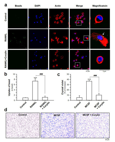
2.2. Corylin Suppresses Phagocytosis of Pre-Osteoclasts
2.3. Corylin Suppresses RANKL-Induced Gene Expression in Osteoclasts
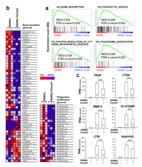
2.4. Transcriptomic Analysis of Corylin-Treated Osteoclasts
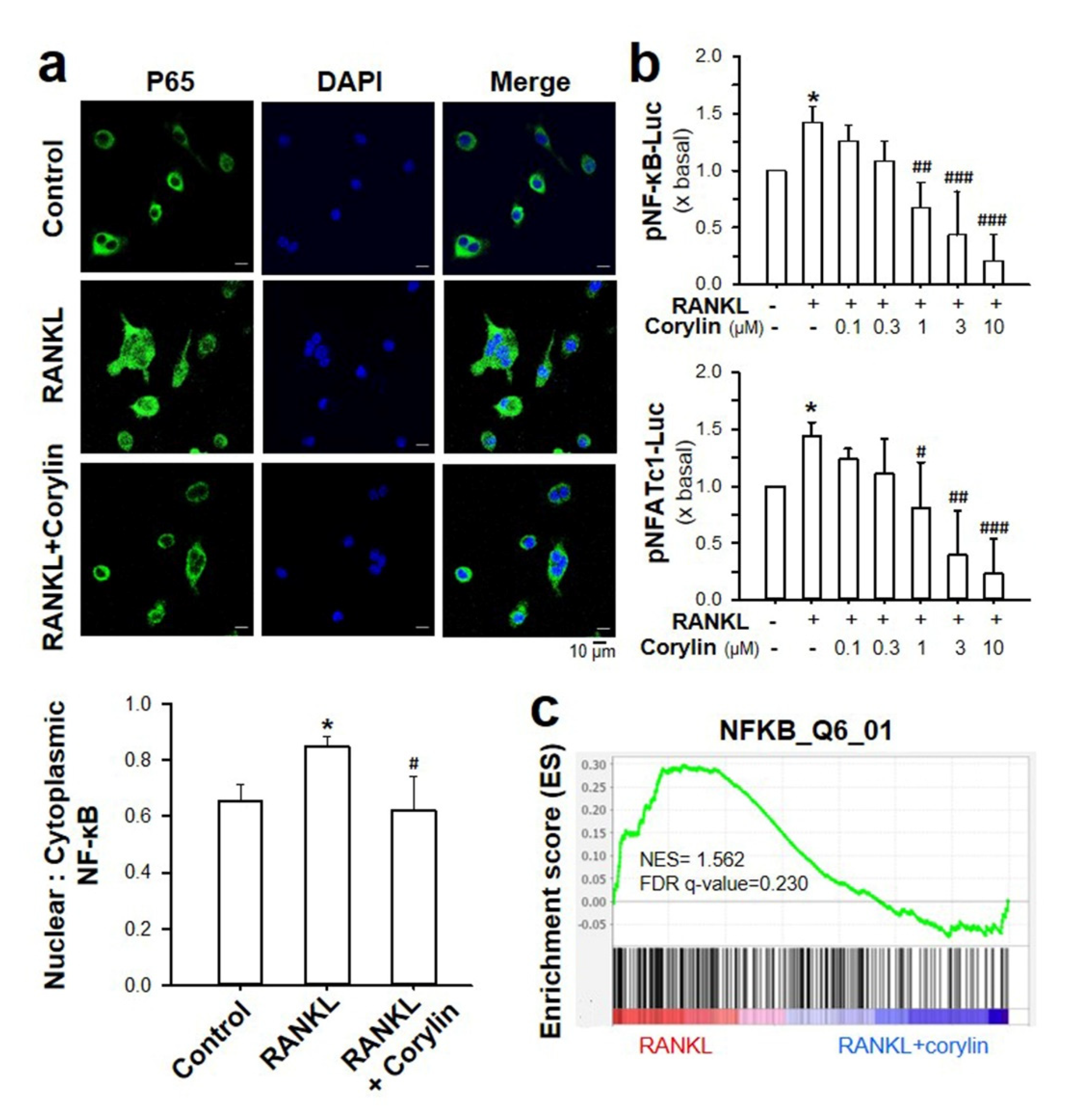
2.5. Corylin Suppresses NF-κB Signaling Pathway in Osteoclastogenesis
2.6. Corylin Does Not Induce Osteoclast Apoptosis
3. Discussion
4. Materials and Methods
4.1. Animals
4.2. Materials
4.3. Cell Culture
4.4. Differentiation of Osteoclasts from Bone Marrow Macrophages
4.5. Cell Viability Assay
4.6. Tartrate-Resistant Acid Phosphatase (TRAP) STAINING
4.7. TRAP Activity Assay
4.8. F-Actin Ring Immunofluorescence Assay
4.9. Phagocytosis of Fluorescent Beads
4.10. Cell Migration Assay
4.11. Real-Time Polymerase Chain Reaction (RT-PCR)
4.12. Immunocytochemistry
4.13. DNA Transfection and Luciferase Reporter Assay
4.14. Analysis of Osteoclast Apoptosis
4.15. RNA Sequencing (RNA-Seq) Analysis
4.16. Statistical Analysis
5. Conclusions
Supplementary Materials
Author Contributions
Funding
Institutional Review Board Statement
Informed Consent Statement
Data Availability Statement
Acknowledgments
Conflicts of Interest
References
- Drake, M.T.; Clarke, B.L.; Lewiecki, E.M. The pathophysiology and treatment of osteoporosis. Clin. Ther. 2015, 37, 1837–1850. [Google Scholar] [CrossRef]
- Shuler, F.D.; Conjeski, J.; Kendall, D.; Salava, J. Understanding the burden of osteoporosis and use of the World Health Organization FRAX. Orthopedics 2012, 35, 798–805. [Google Scholar] [CrossRef] [PubMed]
- Bagan, J.; Peydro, A.; Calvo, J.; Leopoldo, M.; Jimenez, Y.; Bagan, L. Medication-related osteonecrosis of the jaw associated with bisphosphonates and denosumab in osteoporosis. Oral. Dis. 2016, 22, 324–329. [Google Scholar] [CrossRef]
- Miyamoto, T. Mechanism underlying post-menopausal osteoporosis: HIF1alpha is required for osteoclast activation by estrogen deficiency. KEIO J. Med. 2015, 64, 44–47. [Google Scholar] [CrossRef]
- Demontiero, O.; Vidal, C.; Duque, G. Aging and bone loss: New insights for the clinician. Adv. Musculoskelet. Dis. 2012, 4, 61–76. [Google Scholar] [CrossRef] [PubMed]
- Teitelbaum, S.L.; Ross, F.P. Genetic regulation of osteoclast development and function. Nat. Rev. Genet. 2003, 4, 638–649. [Google Scholar] [CrossRef] [PubMed]
- Luegmayr, E.; Glantschnig, H.; Wesolowski, G.A.; Gentile, M.A.; Fisher, J.E.; Rodan, G.A.; Reszka, A.A. Osteoclast formation, survival and morphology are highly dependent on exogenous cholesterol/lipoproteins. Cell Death Differ. 2004, 11 (Suppl. 1), S108–S118. [Google Scholar] [CrossRef]
- Vaananen, H.K.; Zhao, H.; Mulari, M.; Halleen, J.M. The cell biology of osteoclast function. J. Cell Sci. 2000, 113, 377–381. [Google Scholar]
- Yoshida, H.; Hayashi, S.I.; Kunisada, T.; Ogawa, M.; Nishikawa, S.; Okamura, H.; Sudo, T.; Shultz, L.D.; Nishikawa, S.I. The murine mutation osteopetrosis is in the coding region of the macrophage colony stimulating factor gene. Nature 1990, 345, 442–444. [Google Scholar] [CrossRef]
- Lee, Z.H.; Kim, H.H. Signal transduction by receptor activator of nuclear factor kappa B in osteoclasts. Biochem. Biophys. Res. Commun. 2003, 305, 211–214. [Google Scholar] [CrossRef]
- Yu, A.X.; Xu, M.L.; Yao, P.; Kwan, K.K.; Liu, Y.X.; Duan, R.; Dong, T.T.; Ko, R.K.; Tsim, K.W. Corylin, a flavonoid derived from Psoralea Fructus, induces osteoblastic differentiation via estrogen and Wnt/beta-catenin signaling pathways. FASEB J. 2020, 34, 4311–4328. [Google Scholar] [CrossRef]
- Li, X.Q.; Xu, K.H. Corylin inhibits osteoclastogenesis and attenuates postmenopausal osteoporosis in mice. Chin. J. Tissue Eng. Res. 2021, 25, 186–190. [Google Scholar]
- Hung, Y.L.; Fang, S.H.; Wang, S.C.; Cheng, W.C.; Liu, P.L.; Su, C.C.; Chen, C.S.; Huang, M.Y.; Hua, K.F.; Shen, K.H.; et al. Corylin protects LPS-induced sepsis and attenuates LPS-induced inflammatory response. Sci. Rep. 2017, 7, 46299. [Google Scholar] [CrossRef] [PubMed]
- Huang, M.Y.; Tu, C.E.; Wang, S.C.; Hung, Y.L.; Su, C.C.; Fang, S.H.; Chen, C.S.; Liu, P.L.; Cheng, W.C.; Huang, Y.W.; et al. Corylin inhibits LPS-induced inflammatory response and attenuates the activation of NLRP3 inflammasome in microglia. BMC Complem. Altern. Med. 2018, 18, 1–9. [Google Scholar] [CrossRef]
- Sakai, E.; Miyamoto, H.; Okamoto, K.; Kato, Y.; Yamamoto, K.; Sakai, H. Characterization of phagosomal subpopulations along endocytic routes in osteoclasts and macrophages. J. Biochem. 2001, 130, 823–831. [Google Scholar] [CrossRef] [PubMed]
- Ji, Y.; Lu, G.; Chen, G.; Huang, B.; Zhang, X.; Shen, K.; Wu, S. Microcystin-LR induces apoptosis via NF-kappaB/iNOS pathway in INS−1 cells. Int. J. Mol. Sci. 2011, 12, 4722–4734. [Google Scholar] [CrossRef]
- Takayanagi, H. Osteoimmunology: Shared mechanisms and crosstalk between the immune and bone systems. Nat. Rev. Immunol. 2007, 7, 292–304. [Google Scholar] [CrossRef] [PubMed]
- Li, J.; Sarosi, I.; Yan, X.Q.; Morony, S.; Capparelli, C.; Tan, H.L.; McCabe, S.; Elliott, R.; Scully, S.; Van, G.; et al. RANK is the intrinsic hematopoietic cell surface receptor that controls osteoclastogenesis and regulation of bone mass and calcium metabolism. Proc. Natl. Acad. Sci. USA 2000, 97, 1566–1571. [Google Scholar] [CrossRef]
- Lacey, D.L.; Timms, E.; Tan, H.L.; Kelley, M.J.; Dunstan, C.R.; Burgess, T.; Elliott, R.; Colombero, A.; Elliott, G.; Scully, S.; et al. Osteoprotegerin ligand is a cytokine that regulates osteoclast differentiation and activation. Cell 1998, 93, 165–176. [Google Scholar] [CrossRef]
- Arai, F.; Miyamoto, T.; Ohneda, O.; Inada, T.; Sudo, T.; Brasel, K.; Miyata, T.; Anderson, D.M.; Suda, T. Commitment and differentiation of osteoclast precursor cells by the sequential expression of c-Fms and receptor activator of nuclear factor kappa B (RANK) receptors. J. Exp. Med. 1999, 190, 1741–1754. [Google Scholar] [CrossRef]
- Park, J.H.; Lee, N.K.; Lee, S.Y. Current understanding of RANK signaling in osteoclast differentiation and maturation. Mol. Cells 2017, 40, 706–713. [Google Scholar] [PubMed]
- Boyce, B.F.; Xiu, Y.; Li, J.; Xing, L.; Yao, Z. NF-kappaB-mediated regulation of osteoclastogenesis. Endocrinol. Metab. 2015, 30, 35–44. [Google Scholar] [CrossRef] [PubMed]
- Iezaki, T.; Fukasawa, K.; Park, G.; Horie, T.; Kanayama, T.; Ozaki, K.; Onishi, Y.; Takahata, Y.; Nakamura, Y.; Takarada, T.; et al. Transcriptional modulator Ifrd1 regulates osteoclast differentiation through enhancing the NF-kappa B/NFATc1 pathway. Mol. Cell Biol. 2016, 36, 2451–2463. [Google Scholar] [CrossRef] [PubMed]
- Ito, S.; Wakabayashi, K.; Ubukata, O.; Hayashi, S.; Okada, F.; Hata, T. Crystal structure of the extracellular domain of mouse RANK ligand at 2.2-angstrom resolution. J. Biol. Chem. 2002, 277, 6631–6636. [Google Scholar] [CrossRef]
- Nelson, C.A.; Warren, J.T.; Wang, M.W.; Teitelbaum, S.L.; Fremont, D.H. RANKL employs distinct binding modes to engage RANK and the osteoprotegerin decoy receptor. Structure 2012, 20, 1971–1982. [Google Scholar] [CrossRef]
- Kim, K.; Lee, S.H.; Kim, J.H.; Choi, Y.; Kim, N. NFATc1 induces osteoclast fusion via up-regulation of atp6v0d2 and the dendritic cell-specific transmembrane protein (DC-STAMP). Mol. Endocrinol. 2008, 22, 176–185. [Google Scholar] [CrossRef] [PubMed]
- Kim, J.H.; Kim, N. Regulation of NFATc1 in osteoclast differentiation. J. Bone Metab. 2014, 21, 233–241. [Google Scholar] [CrossRef]
- Galson, D.L.; Peng, L.; Li, X.; Laplace, C.; Bachler, M.; Goldring, S.R.; Wagner, E.F.; Matsuo, K. Osteoclast-specific expression of the calcitonin receptor and TRAP genes is regulated by NFAT transcription factors. J. Bone Min. Res. 2000, 15, S219. [Google Scholar]
- Zhang, C.C.; Dou, C.; Xu, J.Z.; Dong, S.W. DC-STAMP, the key fusion-mediating molecule in osteoclastogenesis. J. Cell Physiol. 2014, 229, 1330–1335. [Google Scholar] [CrossRef]
- Lee, S.H.; Rho, J.; Jeong, D.; Sul, J.Y.; Kim, T.; Kim, N.; Kang, J.S.; Miyamoto, T.; Suda, T.; Lee, S.K.; et al. v-ATPase V0 subunit d2-deficient mice exhibit impaired osteoclast fusion and increased bone formation. Nat. Med. 2006, 12, 1403–1409. [Google Scholar] [CrossRef]
- Sundaram, K.; Nishimura, R.; Senn, J.; Youssef, R.F.; London, S.D.; Reddy, S.V. RANK ligand signaling modulates the matrix metalloproteinase−9 gene expression during osteoclast differentiation. Exp. Cell Res. 2007, 313, 168–178. [Google Scholar] [CrossRef]
- Ledoux, A.C.; Perkins, N.D. NF-kappaB and the cell cycle. Biochem. Soc. Trans. 2014, 42, 76–81. [Google Scholar] [CrossRef] [PubMed]
- Stern, P.H. Antiresorptive agents and osteoclast apoptosis. J. Cell Biochem. 2007, 101, 1087–1096. [Google Scholar] [CrossRef]
- Taylor, R.C.; Cullen, S.P.; Martin, S.J. Apoptosis: Controlled demolition at the cellular level. Nat. Rev. Mol. Cell Biol. 2008, 9, 231–241. [Google Scholar] [CrossRef] [PubMed]
- Pang, J.L.; Ricupero, D.A.; Huang, S.; Fatma, N.; Singh, D.P.; Romero, J.R.; Chattopadhyay, N. Differential activity of kaempferol and quercetin in attenuating tumor necrosis factor receptor family signaling in bone cells. Biochem. Pharm. 2006, 71, 818–826. [Google Scholar] [CrossRef] [PubMed]
- Bandyopadhyay, S.; Lion, J.M.; Mentaverri, R.; Ricupero, D.A.; Kamel, S.; Romero, J.R.; Chattopadhyay, N. Attenuation of osteoclastogenesis and osteoclast function by apigenin. Biochem. Pharm. 2006, 72, 184–197. [Google Scholar] [CrossRef]
- Chiba, H.; Uehara, M.; Wu, J.; Wang, X.X.; Masuyama, R.; Suzuki, K.; Kanazawa, K.; Ishimi, Y. Hesperidin, a citrus flavonoid, inhibits bone loss and decreases serum and hepatic lipids in ovariectomized mice. J. Nutr. 2003, 133, 1892–1897. [Google Scholar] [CrossRef] [PubMed]
- Horcajada-Molteni, M.N.; Crespy, V.; Coxam, V.; Davicco, M.J.; Remesy, C.; Barlet, J.P. Rutin inhibits ovariectomy-induced osteopenia in rats. J. Bone Min. Res. 2000, 15, 2251–2258. [Google Scholar] [CrossRef]
- Setchell, K.D.R.; Lydeking-Olsen, E. Dietary phytoestrogens and their effect on bone: Evidence from in vitro and in vivo, human observational, and dietary intervention studies. Am. J. Clin. Nutr. 2003, 78, 593s–609s. [Google Scholar] [CrossRef] [PubMed]
- Ross, C.M. Quercetin, fruit consumption, and bone mineral density. Am. J. Clin. Nutr. 2005, 81, 1176. [Google Scholar] [CrossRef][Green Version]
- Wattel, A.; Kamel, S.; Mentaverri, R.; Lorget, F.; Prouillet, C.; Petit, J.P.; Fardelonne, P.; Brazier, M. Potent inhibitory effect of naturally occurring flavonoids quercetin and kaempferol on in vitro osteoclastic bone resorption. Biochem. Pharm. 2003, 65, 35–42. [Google Scholar] [CrossRef]
- Woo, J.T.; Nakagawa, H.; Notoya, M.; Yonezawa, T.; Udagawa, N.; Lee, I.S.; Ohnishi, M.; Hagiwara, H.; Nagai, K. Quercetin suppresses bone resorption by inhibiting the differentiation and activation of osteoclasts. Biol. Pharm Bull. 2004, 27, 504–509. [Google Scholar] [CrossRef] [PubMed]
- McGrath, J.C.; Lilley, E. Implementing guidelines on reporting research using animals (ARRIVE etc.): New requirements for publication in BJP. Brit. J. Pharm. 2015, 172, 3189–3193. [Google Scholar] [CrossRef] [PubMed]
- Dai, Q.G.; Han, Y.J.; Xie, F.R.; Ma, X.H.; Xu, Z.; Liu, X.; Zou, W.G.; Wang, J. A RANKL-based osteoclast culture assay of mouse bone marrow to investigate the role of mTORC1 in osteoclast formation. J. Vis. Exp. 2018, e56468. [Google Scholar] [CrossRef]
- Marino, S.; Logan, J.G.; Mellis, D.; Capulli, M. Generation and culture of osteoclasts. Bonekey Rep. 2014, 3, 570. [Google Scholar] [CrossRef]
- Amend, S.R.; Valkenburg, K.C.; Pienta, K.J. Murine hind limb long bone dissection and bone marrow isolation. J. Vis. Exp. 2016, 110, e53936. [Google Scholar] [CrossRef]
- Noursadeghi, M.; Tsang, J.; Haustein, T.; Miller, R.F.; Chain, B.M.; Katz, D.R. Quantitative imaging assay for NF-kappaB nuclear translocation in primary human macrophages. J. Immunol. Methods 2008, 329, 194–200. [Google Scholar] [CrossRef] [PubMed]
- Subramanian, A.; Tamayo, P.; Mootha, V.K.; Mukherjee, S.; Ebert, B.L.; Gillette, M.A.; Paulovich, A.; Pomeroy, S.L.; Golub, T.R.; Lander, E.S.; et al. Gene set enrichment analysis: A knowledge-based approach for interpreting genome-wide expression profiles. Proc. Natl. Acad. Sci. USA 2005, 102, 15545–15550. [Google Scholar] [CrossRef]








| Genes | Forward (5′−3′) | Reverse (5′−3′) |
|---|---|---|
| NFATc1 | CAG CTG CCG TCG CAC TCT GGT C | CCC GGC TGC CTT CCG TCT CAT A |
| c-Fos | CCA GTC AAG AGC ATC AGC AA | AAG TAG TGC AGC CCG GAG TA |
| TRAP | TCC TGG CTC AAA AAG CAG TT | ACA TAG CCC ACA CCG TTC TC |
| CTSK | CTT CCA ATA CGT GCA GCA GA | TCT TCA GGG CTT TCT CGT TC |
| CTR | TGC TGG CTG AGT GCA GAA ACC | GGC CTT CAC AGC CTT CAG GTA C |
| MMP−9 | CAA AGA CCT GAA AAC CTC CAA | GGT ACA AGT ATG CCT CTG CCA |
| Atp6v0d2 | AAG CCT TTG TTT GAC GCT GT | TTC GAT GCC TCT GTG AGA TG |
| DC-STAMP | CTT GCA ACC TAA GGG CAA AG | TCA ACA GCT CTG TCG TGA CC |
| Bcl-2 | GTG GTG GAG GAA CTC TTC AG | GTT CCA CAA AGG CAT CCC AG |
| Bax | AGC AAA CTG GTG CTC AAG GC | CCA CAA AGA TGG TCA CTG TC |
| Caspase-3 | CCT CAG AGA GAC ATT CAT GG | GCA GTA GTC GCC TCT GAA GA |
| Caspase-9 | AGT TCC CGG GTG CTG TCT AT | GCC ATG GTC TTT CTG CTC AC |
| Cytochrome c | GAG GCA AGC ATA AGA CTG GA | TAC TCC ATC AGG GTA TCC TC |
| β-actin | AGC CAT GTA CGT AGC CAT CC | CTC TCA GCA GTG GTG GTG AA |
Publisher’s Note: MDPI stays neutral with regard to jurisdictional claims in published maps and institutional affiliations. |
© 2021 by the authors. Licensee MDPI, Basel, Switzerland. This article is an open access article distributed under the terms and conditions of the Creative Commons Attribution (CC BY) license (http://creativecommons.org/licenses/by/4.0/).
Share and Cite
Yu, A.X.-D.; Xiao, J.; Zhao, S.-Z.; Kong, X.-P.; Kwan, K.K.-L.; Zheng, B.Z.-Y.; Wu, K.Q.-Y.; Dong, T.T.-X.; Tsim, K.W.-K. Biological Evaluation and Transcriptomic Analysis of Corylin as an Inhibitor of Osteoclast Differentiation. Int. J. Mol. Sci. 2021, 22, 3540. https://doi.org/10.3390/ijms22073540
Yu AX-D, Xiao J, Zhao S-Z, Kong X-P, Kwan KK-L, Zheng BZ-Y, Wu KQ-Y, Dong TT-X, Tsim KW-K. Biological Evaluation and Transcriptomic Analysis of Corylin as an Inhibitor of Osteoclast Differentiation. International Journal of Molecular Sciences. 2021; 22(7):3540. https://doi.org/10.3390/ijms22073540
Chicago/Turabian StyleYu, Anna Xiao-Dan, Jian Xiao, Shi-Zheng Zhao, Xiang-Peng Kong, Kenneth Kin-Leung Kwan, Brody Zhong-Yu Zheng, Kevin Qi-Yun Wu, Tina Ting-Xia Dong, and Karl Wah-Keung Tsim. 2021. "Biological Evaluation and Transcriptomic Analysis of Corylin as an Inhibitor of Osteoclast Differentiation" International Journal of Molecular Sciences 22, no. 7: 3540. https://doi.org/10.3390/ijms22073540
APA StyleYu, A. X.-D., Xiao, J., Zhao, S.-Z., Kong, X.-P., Kwan, K. K.-L., Zheng, B. Z.-Y., Wu, K. Q.-Y., Dong, T. T.-X., & Tsim, K. W.-K. (2021). Biological Evaluation and Transcriptomic Analysis of Corylin as an Inhibitor of Osteoclast Differentiation. International Journal of Molecular Sciences, 22(7), 3540. https://doi.org/10.3390/ijms22073540

