Organelle Comparative Genome Analysis Reveals Novel Alloplasmic Male Sterility with orf112 in Brassica oleracea L.
Abstract
:1. Introduction
2. Results
2.1. Analysis of Ogura- and Normal-Type Chloroplast Genomes
2.2. Analysis of Ogura- and Normal-Type Mitochondrial Genome
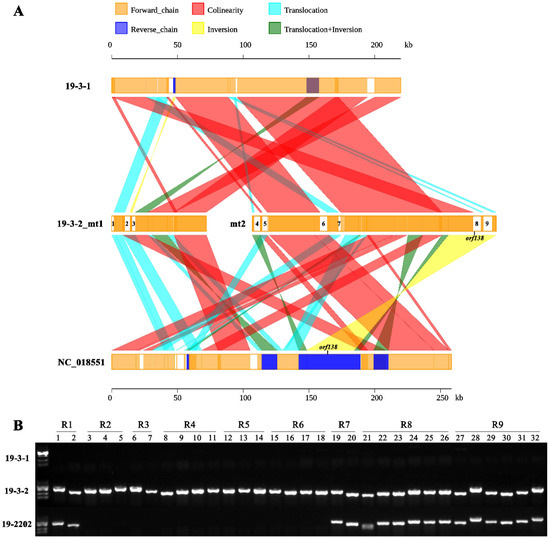
2.3. Synteny Analysis of the Mitochondrial Genomes
2.4. Development and Application of Alloplasmic Markers
2.5. Analysis of the Chloroplast and Mitochondrial Genomes of Bel CMS
2.6. Structural Variations and Alloplasmic Composition of the Bel CMS Mitochondrial Genome
2.7. Comparison of Phenotypes of Ogura CMS and Bel CMS Cabbage under Field Conditions
3. Discussion
3.1. Sequencing and Assembly of Plant Organelle Genomes
3.2. The Alien Cytoplasm MAY Affect the Agronomic Traits of Alloplasmic CMS Lines
3.3. Comparison of Sterility Genes between Ogura CMS and Bel CMS in B. oleracea Plants
4. Materials and Methods
4.1. Plant Materials
4.2. Organelle Genome Sequencing, Assembly and Annotation
4.3. Collinearity Analysis and Sequence Alignment
4.4. DNA Extraction and PCR Amplification
4.5. Pollen Staining Observation
Supplementary Materials
Author Contributions
Funding
Institutional Review Board Statement
Informed Consent Statement
Data Availability Statement
Acknowledgments
Conflicts of Interest
Abbreviations
| CMS | Cytoplasmic Male Sterility | 
| IR | Inverted Repeat | 
| LSC | Long Single Copy | 
| ORFs | Open Reading Frames | 
| SNP | Single Nucleotide Polymorphism | 
| SSC | Short Single Copy | 
References
- Yu, H.; Li, Z.; Ren, W.; Han, F.; Yang, L.; Zhuang, M.; Lv, H.; Liu, Y.; Fang, Z.; Zhang, Y. Creation of fertility-restored materials for Ogura CMS in Brassica oleracea by introducing Rfo gene from Brassica napus via an allotriploid strategy. Theor. Appl. Genet. 2020, 133, 2825–2837. [Google Scholar] [CrossRef]
- Kitamoto, N.; Nishikawa, K.; Tanimura, Y.; Urushibara, S.; Matsuura, T.; Yokoi, S.; Takahata, Y.; Yui, S. Correction to: Development of late-bolting F1 hybrids of Chinese cabbage (Brassica rapa L.) allowing early spring cultivation without heating. Euphytica 2018, 214, 30. [Google Scholar] [CrossRef] [Green Version]
- Laser, R.D.; Lersten, N.R. Anatomy and cytology of microsporogenesis in cytoplasmic male sterile angiosperms. Bot. Rev. 1972, 38, 425–454. [Google Scholar] [CrossRef]
- Wang, Y.; Wang, Q.; Hao, W.; Li, J.; Qi, M.; Zhang, L. Mitochondrial genome sequencing reveals orf463a may induce male sterility in NWB cytoplasm of radish. Genes 2020, 11, 74. [Google Scholar] [CrossRef] [Green Version]
- Levings, C.S. Thoughts on cytoplasmic male sterility in cms-T maize. Plant Cell 1993, 5, 1285–1290. [Google Scholar] [CrossRef] [PubMed] [Green Version]
- Handa, H.; Gualberto, J.M.; Grienenberger, J.M. Characterization of the mitochondrial orfB gene and its derivative, orf224, a chimeric open reading frame specific to one mitochondrial genome of the “Polima” male-sterile cytoplasm in rapeseed (Brassica napus L.). Curr. Genet. 1995, 28, 546–552. [Google Scholar] [CrossRef]
- L’Homme, Y.; Stahl, R.J.; Li, X.Q.; Hameed, A.; Brown, G.G. Brassica nap cytoplasmic male sterility is associated with expression of a mtDNA region containing a chimeric gene similar to the pol CMS-associated orf224 gene. Curr. Genet. 1997, 31, 325–335. [Google Scholar] [CrossRef]
- Nahm, S.H.; Lee, H.J.; Lee, S.W.; Joo, G.Y.; Harn, C.H.; Yang, S.; Min, B.W. Development of a molecular marker specific to a novel CMS line in radish (Raphanus sativus L.). Theor. Appl. Genet. 2005, 111, 1191–1200. [Google Scholar] [CrossRef] [PubMed]
- Lee, Y.P.; Park, S.; Lim, C.; Kim, H.; Lim, H.; Ahn, Y.; Sung, S.K.; Yoon, M.K.; Kim, S. Discovery of a novel cytoplasmic male-sterility and its restorer lines in radish (Raphanus sativus L.). Theor. Appl. Genet. 2008, 117, 905–913. [Google Scholar] [CrossRef]
- Sang, S.; Mei, D.; Liu, J.; Zaman, Q.U.; Zhang, H.; Hao, M.; Fu, L.; Wang, H.; Cheng, H.; Hu, Q. Organelle genome composition and candidate gene identification for Nsa cytoplasmic male sterility in Brassica napus. BMC Genom. 2019, 20, 813. [Google Scholar] [CrossRef] [PubMed]
- Bannerot, H.; Boulidard, L.; Canderon, Y.; Tempe, J. Transfer of cytoplasmic male sterility from Raphanus sativus to Brassica oleracea. Eucarpia Crucif. Newsl. 1974, 1, 52–54. [Google Scholar]
- Walters, T.W.; Mutschler, M.A.; Earle, E.D. Protoplast fusion-derived Ogura male sterile cauliflower with cold tolerance. Plant Cell Rep. 1992, 10, 624–628. [Google Scholar] [CrossRef] [PubMed]
- Sanchez-Puerta, M.V.; Zubko, M.K.; Palmer, J.D. Homologous recombination and retention of a single form of most genes shape the highly chimeric mitochondrial genome of a cybrid plant. New Phytol. 2015, 206, 381–396. [Google Scholar] [CrossRef] [Green Version]
- Du, K.; Liu, Q.; Wu, X.; Jiang, J.; Wu, J.; Fang, Y.; Li, A.; Wang, Y. Morphological structure and transcriptome comparison of the cytoplasmic male sterility line in Brassica napus (SaNa-1A) derived from somatic hybridization and its maintainer line SaNa-1B. Front. Plant Sci. 2016, 7, 1313. [Google Scholar] [CrossRef] [Green Version]
- Kang, L.; Li, P.; Wang, A.; Ge, X.; Li, Z. A Novel Cytoplasmic Male Sterility in Brassica napus (inap CMS) with Carpelloid Stamens via Protoplast Fusion with Chinese Woad. Front. Plant Sci. 2017, 8, 529. [Google Scholar] [CrossRef] [Green Version]
- Arimura, S.I.; Yanase, S.; Tsutsumi, N.; Koizuka, N. The mitochondrial genome of an asymmetrically cell-fused rapeseed, Brassica napus, containing a radish-derived cytoplasmic male sterility-associated gene. Genes Genet. Syst. 2018, 93, 143–148. [Google Scholar] [CrossRef] [Green Version]
- Dyall, S.D.; Brown, M.T.; Johnson, P.J. Ancient invasions: From endosymbionts to organelles. Science 2004, 304, 253–257. [Google Scholar] [CrossRef] [PubMed] [Green Version]
- Levi, A.; Thomas, C.E.; Thies, J.A.; Simmons, A.M.; Ling, K.S.; Harrison, H.F. Novel watermelon breeding lines containing chloroplast and mitochondrial genomes derived from the desert species Citrullus colocynthis. HortScience 2006, 41, 463–464. [Google Scholar] [CrossRef] [Green Version]
- Ali, A.; Bang, S.W.; Yang, E.M.; Chung, S.M.; Staub, J.E. Putative paternal factors controlling chilling tolerance in korean market-type cucumber (Cucumis sativus L.). Sci. Hortic. 2014, 167, 145–148. [Google Scholar] [CrossRef]
- Liu, J.; Hao, W.; Liu, J.; Fan, S.; Zhao, W.; Deng, L.; Wang, X.; Hu, Z.; Hua, W.; Wang, H. A novel chimeric mitochondrial gene confers cytoplasmic effects on seed oil content in polyploid rapeseed (Brassica napus). Mol. Plant 2019, 12, 582–596. [Google Scholar] [CrossRef] [PubMed] [Green Version]
- Dong, W.; Liu, H.; Xu, C.; Zuo, Y.; Chen, Z.; Zhou, S. A chloroplast genomic strategy for designing taxon specific DNA mini-barcodes: A case study on ginsengs. BMC Genet. 2014, 15, 138. [Google Scholar] [CrossRef] [PubMed] [Green Version]
- Bock, R.; Knoop, V. Genomics of chloroplasts and mitochondria. Adv. Photosynth. Respir. 2012, 35, 377. [Google Scholar]
- Qiao, J.; Zhang, X.; Chen, B.; Huang, F.; Xu, K.; Huang, Q.; Huang, Y.; Hu, Q.; Wu, X. Comparison of the cytoplastic genomes by resequencing: Insights into the genetic diversity and the phylogeny of the agriculturally important genus Brassica. BMC Genom. 2020, 21, 480. [Google Scholar] [CrossRef] [PubMed]
- Sloan, D.B.; Alverson, A.J.; Chuckalovcak, J.P.; Wu, M.; McCauley, D.E.; Palmer, J.D.; Taylor, D.R. Rapid evolution of enormous, multichromosomal genomes in flowering plant mitochondria with exceptionally high mutation rates. PLoS Biol. 2012, 10, e1001241. [Google Scholar] [CrossRef] [Green Version]
- Davila, J.I.; Arrieta-Montiel, M.P.; Wamboldt, Y.; Cao, J.; Hagmann, J.; Shedge, V.; Xu, Y.Z.; Weigel, D.; Mackenzie, S.A. Double-strand break repair processes drive evolution of the mitochondrial genome in Arabidopsis. BMC Biol. 2011, 9, 64. [Google Scholar] [CrossRef] [PubMed] [Green Version]
- Guo, W.; Grewe, F.; Fan, W.; Young, G.J.; Knoop, V.; Palmer, J.D.; Mower, J.P. Ginkgo and welwitschia mitogenomes reveal extreme contrasts in gymnosperm mitochondrial evolution. Mol. Biol. Evol. 2016, 33, 1448–1460. [Google Scholar] [CrossRef] [PubMed] [Green Version]
- Hanson, M.R.; Bentolila, S. Interactions of mitochondrial and nuclear genes that affect male gametophyte development. Plant Cell 2004, 16, S154–S169. [Google Scholar] [CrossRef] [PubMed] [Green Version]
- Okazaki, M.; Kazama, T.; Murata, H.; Motomura, K.; Toriyama, K. Whole mitochondrial genome sequencing and transcriptional analysis to uncover an RT102-type cytoplasmic male sterility-associated candidate Gene Derived from Oryza rufipogon. Plant Cell Physiol. 2013, 54, 1560–1568. [Google Scholar] [CrossRef] [PubMed] [Green Version]
- Kovar, L.; Nageswara-Rao, M.; Ortega-Rodriguez, S.; Dugas, D.V.; Straub, S.; Cronn, R.; Strickler, S.R.; Hughes, C.E.; Hanley, K.A.; Rodriguez, D.N.; et al. PacBio-based mitochondrial genome assembly of Leucaena trichandra (Leguminosae) and an intrageneric assessment of mitochondrial RNA editing. Genome Biol. Evol. 2018, 10, 2501–2517. [Google Scholar] [CrossRef] [PubMed]
- Dong, S.; Zhao, C.; Chen, F.; Liu, Y.; Zhang, S.; Wu, H.; Zhang, L.; Liu, Y. The complete mitochondrial genome of the early flowering plant Nymphaea colorata is highly repetitive with low recombination. BMC Genom. 2018, 19, 614. [Google Scholar] [CrossRef] [PubMed]
- Omelchenko, D.O.; Makarenko, M.S.; Kasianov, A.S.; Schelkunov, M.I.; Logacheva, M.D.; Penin, A.A. Assembly and analysis of the complete mitochondrial genome of Capsella bursa-pastoris. Plants 2020, 9, 469. [Google Scholar] [CrossRef] [PubMed] [Green Version]
- Kim, C.K.; Seol, Y.J.; Perumal, S.; Lee, J.; Waminal, N.E.; Jayakodi, M.; Lee, S.C.; Jin, S.; Choi, B.S.; Yu, Y.; et al. Re-exploration of U’s triangle Brassica species based on chloroplast genomes and 45S nrDNA sequences. Sci. Rep. 2018, 8, 7353. [Google Scholar] [CrossRef]
- Chang, S.; Yang, T.; Du, T.; Huang, Y.; Chen, J.; Yan, J.; He, J.; Guan, R. Mitochondrial genome sequencing helps show the evolutionary mechanism of mitochondrial genome formation in Brassica. BMC Genom. 2011, 12, 497. [Google Scholar] [CrossRef] [PubMed] [Green Version]
- Zhong, X.; Chen, D.; Cui, J.; Li, H.; Huang, Y.; Kang, J. Comparative analysis of the complete mitochondrial genome sequences and anther development cytology between maintainer and Ogura-type cytoplasm male-sterile cabbage (B. oleracea Var. capitata). BMC Genom. 2021, 22, 646. [Google Scholar] [CrossRef] [PubMed]
- Oldenburg, D.J.; Bendich, A.J. Mitochondrial DNA from the liverwort Marchantia polymorpha: Circularly permuted linear molecules, head-to-tail concatemers, and a 5′ protein. J. Mol. Biol. 2001, 310, 549–562. [Google Scholar] [CrossRef] [PubMed]
- Smith, D.R.; Hua, J.; Lee, R.W. Evolution of linear mitochondrial DNA in three known lineages of Polytomella. Curr. Genet. 2010, 56, 427–438. [Google Scholar] [CrossRef] [PubMed]
- Allen, J.O.; Fauron, C.M.; Minx, P.; Roark, L.; Oddiraju, S.; Lin, G.N.; Meyer, L.; Sun, H.; Kim, K.; Wang, C.; et al. Comparisons among two fertile and three male-sterile mitochondrial genomes of maize. Genetics 2007, 177, 1173–1192. [Google Scholar] [CrossRef]
- Jackman, S.D.; Coombe, L.; Warren, R.L.; Kirk, H.; Trinh, E.; MacLeod, T.; Pleasance, S.; Pandoh, P.; Zhao, Y.; Coope, R.J.; et al. Complete mitochondrial genome of a gymnosperm, Sitka spruce (Picea sitchensis), indicates a complex physical structure. Genome Biol. Evol. 2020, 12, 1174–1179. [Google Scholar] [CrossRef]
- Tanaka, Y.; Tsuda, M.; Yasumoto, K.; Yamagishi, H.; Terachi, T. A complete mitochondrial genome sequence of Ogura-type male-sterile cytoplasm and its comparative analysis with that of normal cytoplasm in radish (Raphanus sativus L.). BMC Genom. 2012, 13, 352. [Google Scholar] [CrossRef] [PubMed] [Green Version]
- Alverson, A.J.; Rice, D.W.; Dickinson, S.; Barry, K.; Palmer, J.D. Origins and recombination of the bacterial-sized multichromosomal mitochondrial genome of cucumber. Plant Cell 2011, 23, 2499–2513. [Google Scholar] [CrossRef] [PubMed] [Green Version]
- Shearman, J.R.; Sonthirod, C.; Naktang, C.; Pootakham, W.; Yoocha, T.; Sangsrakru, D.; Jomchai, N.; Tragoonrung, S.; Tangphatsornruang, S. The two chromosomes of the mitochondrial genome of a sugarcane cultivar: Assembly and recombination analysis using long PacBio reads. Sci. Rep. 2016, 6, 31533. [Google Scholar] [CrossRef] [PubMed] [Green Version]
- Yamagishi, H.; Tanaka, Y.; Shiiba, S.; Hashimoto, A.; Fukunaga, A. Mitochondrial orf463 causing male sterility in radish is possessed by cultivars belonging to the ‘Niger’ group. Euphytica 2019, 215, 109. [Google Scholar] [CrossRef]
- Wang, J.; Jiang, J.; Li, X.; Li, A.; Zhang, Y.; Guan, R.; Wang, Y. Complete sequence of heterogenous-composition mitochondrial genome (Brassica napus) and its exogenous source. BMC Genom. 2012, 13, 675. [Google Scholar] [CrossRef] [Green Version]
- Temple, M.; Makaroff, C.A.; Mutschler, M.A.; Earle, E.D. Novel mitochondrial genomes in Brassica napus somatic hybrids. Curr. Genet. 1992, 22, 243–249. [Google Scholar] [CrossRef] [PubMed]
- Sheahan, M.B.; McCurdy, D.W.; Rose, R.J. Mitochondria as a connected population: Ensuring continuity of the mitochondrial genome during plant cell dedifferentiation through massive mitochondrial fusion. Plant J. 2005, 44, 744–755. [Google Scholar] [CrossRef] [PubMed]
- Bannerot, H.; Boulidard, L.; Chupeau, Y. Unexpected difficulties met with radish cytoplasm in Brassica oleracea. Eucarpia Crucif. Newsl. 1977, 2, 16. [Google Scholar]
- Mesquida, J.; Renard, M. The entomophilous pollination of male sterile strains of winter rapeseed (Brassica napus L.) and a preliminary study of alternating devices. In Proceedings of the Fourth International Symposium on Pollination: Increasing Production of Agricultural Crops through Increased Insect Pollinatin: 11–13 October 1978; Caron, D.M., Ed.; University of Maryland: College Park, MD, USA, 1978; pp. 49–57. [Google Scholar]
- Yang, L.; Liu, Y.; Wang, X.; Sun, P.; Zhuang, M.; Fang, Z. Preliminary observation on main botanical characteristics of cytoplasmic male sterile cabbage. China Veg. 1997, 6, 24–25. [Google Scholar]
- Wang, Q.; Fang, Y.; Liu, Y.; Yang, L.; Mu, Z.; Sun, P. The floral and seed setting characteristics in two types of male sterile lines of cabbage (Brassica oleracea L. var. capitata). Acta Hortic. Sin. 2011, 38, 61–68. [Google Scholar]
- Igarashi, K.; Kazama, T.; Motomura, K.; Toriyama, K. Whole genomic sequencing of RT98 mitochondria derived from Oryza rufipogon and northern blot analysis to uncover a cytoplasmic male sterility-associated gene. Plant Cell Physiol. 2013, 54, 237–243. [Google Scholar] [CrossRef] [Green Version]
- Jo, Y.D.; Choi, Y.; Kim, D.H.; Kim, B.D.; Kang, B.C. Extensive structural variations between mitochondrial genomes of CMS and normal peppers (Capsicum annuum L.) revealed by complete nucleotide sequencing. BMC Genom. 2014, 15, 561. [Google Scholar] [CrossRef] [Green Version]
- Xie, H.; Peng, X.; Qian, M.; Cai, Y.; Ding, X.; Chen, Q.; Cai, Q.; Zhu, Y.; Yan, L.; Cai, Y. The chimeric mitochondrial gene orf182 causes non-pollen-type abortion in Dongxiang cytoplasmic male-sterile rice. Plant J. 2018, 95, 715–726. [Google Scholar] [CrossRef]
- Sang, S.; Cheng, H.; Hao, M.; Ding, B.; Mei, D.; Wang, H.; Wang, W.; Liu, J.; Fu, L.; Liu, K.; et al. Mitochondrial localization of ORF346 causes pollen abortion in alloplasmic male sterility. Crop J. 2021, in press. [Google Scholar] [CrossRef]
- Yamagishi, H.; Terachi, T. Intra- and inter-specific variations in the mitochondrial gene orf138 of Ogura-type male-sterile cytoplasm from Raphanus sativus and Raphanus raphanistrum. Theor. Appl. Genet. 2001, 103, 725–732. [Google Scholar] [CrossRef]
- Bonhomme, S.; Budar, F.; Férault, M.; Pelletier, G. A 2.5 kb NcoI fragment of Ogura radish mitochondrial DNA is correlated with cytoplasmic male-sterility in Brassica cybrids. Curr. Genet. 1991, 19, 121–127. [Google Scholar] [CrossRef]
- Bonhomme, S.; Budar, F.; Lancelin, D.; Small, I.; Defrance, M.C.; Pelletier, G. Sequence and transcript analysis of the Nco2.5 Ogura-specific fragment correlated with cytoplasmic male sterility in Brassica cybrids. Mol. Gen. Genet. 1992, 235, 340–348. [Google Scholar] [CrossRef] [PubMed]
- Iwabuch, M.; Sakai, T.; Imamura, J. Characterization of cytoplasmic male-sterility (CMS) of Kosena radish on genetical and mitochondrial DNA bases. Jpn. J. Breed. 1993, 43, 312. (In Japanese) [Google Scholar]
- Yamagishi, H.; Terachi, T. Molecular and biological studies on male-sterile cytoplasm in the Cruciferae. III. Distribution of Ogura-type cytoplasm among Japanese wild radishes and Asian radish cultivars. Theor. Appl. Genet. 1996, 93, 325–332. [Google Scholar] [CrossRef] [PubMed]
- Sakai, T.; Imamura, J. Intergeneric transfer of cytoplasmic male sterility between Raphanus sativus (cms line) and Brassica napus through cytoplast-protoplast fusion. Theor. Appl. Genet. 1990, 80, 421–427. [Google Scholar] [CrossRef] [PubMed]
- Sakai, T.; Imamura, J. Alteration of mitochondrial genomes containing atpA genes in the sexual progeny of cybrids between Raphanus sativus cms line and Brassica napus cv. Westar. Theor. Appl. Genet. 1992, 84, 923–929. [Google Scholar] [CrossRef]
- Bellaoui, M.; Martin-Canadell, A.; Pelletier, G.; Budar, F. Low-copy-number molecules are produced by recombination, actively maintained and can be amplified in the mitochondrial genome of Brassicaceae: Relationship to reversion of the male sterile phenotype in some cybrids. Mol. Gen. Genet. 1998, 257, 177–185. [Google Scholar] [CrossRef]
- Koizuka, N.; Imai, R.; Iwabuchi, M.; Sakai, T.; Imamura, J. Genetic analysis of fertility restoration and accumulation of ORF125 mitochondrial protein in the kosena radish (Raphanus sativus cv. Kosena) and a Brassica napus restorer line. Theor. Appl. Genet. 2000, 100, 949–955. [Google Scholar] [CrossRef]
- Ren, W.; Li, Z.; Han, F.; Zhang, B.; Li, X.; Fang, Z.; Yang, L.; Zhuang, M.; Lv, H.; Liu, Y.; et al. Utilization of Ogura CMS germplasm with the clubroot resistance gene by fertility restoration and cytoplasm replacement in Brassica oleracea L. Hortic. Res. 2020, 7, 61. [Google Scholar] [CrossRef] [PubMed]








| Function | Gene Name | 
|---|---|
| ATP synthase | atpA, atpB, atpE, atpF *, atpH, atpI | 
| Cytochrome b/f complex | petA, petB, petD, petG, petL, petN | 
| NADH dehydrogenase | ndhA *, ndhB *, ndhC, ndhD, ndhE, ndhF, ndhG, ndhH, ndhI, ndhJ, ndhK | 
| Photosystem I | psaA, psaB, psaC, psaI, psaJ | 
| Photosystem II | psbA, psbB, psbC, psbD, psbE, psbF, psbH, psbI, psbJ, psbK, psbL, psbM, psbN, psbT, psbZ | 
| Ribosomal protein (SSU) | rps2, rps3, rps4, rps7, rps8, rps11, rps12#, rps14, rps15, rps16, rps18, rps19 | 
| Ribosomal protein (LSU) | rpl2 *, rpl14, rpl16, rpl20, rpl22, rpl23, rpl32, rpl33, rpl36 | 
| Ribosomal RNA | rrn4.51, rrn51, rrn161, rrn231 | 
| RNA polymerase | rpoA, rpoB, rpoC1 *, rpoC2 | 
| Unknown function | ycf11, ycf2, ycf3 **, ycf4 | 
| Other gene | accD, ccsA, cemA, clpP **, matK, rbcL, infA | 
| Gene | 19-3-2 vs. 19-3-1 | 19-3-2 vs. NC_018551 | ||
|---|---|---|---|---|
| Nucleotide | Amino Acid | Nucleotide | Amino Acid | |
| rrn18 | 1398 A/G | Synonymous | ||
| atp8 | 370 A/C | 124 I/L | ||
| 449 T/C | 150 V/A | |||
| ccmB | 352 C/T | 118 R/Q | ||
| ccmC | 126 A/G | 49 G/E | ||
| 146 G/A | Synonymous | |||
| 338 G/A | 113 R/K | |||
| 351 G/A | Synonymous | |||
| 477 C/G | Synonymous | |||
| 533 G/C | 178 G/A | |||
| 551 G/A | 184 G/D | |||
| ccmFC | 282 C/T | 95 E/K | ||
| 305 G/T | 102 F/L | |||
| 779 A/C | Synonymous | |||
| 1279 A/G | 427 L/S | |||
| ccmFN2 | 377 T/C | 126 L/S | ||
| cox1 | 108 G/A | Synonymous | ||
| 110 A/T | Synonymous | |||
| 799 A/C | Synonymous | |||
| cox2 | 378 A/G | 127 W/R | ||
| nad3 | 264 A/G | Synonymous | ||
| nad4 | 77 C/T | 26 P/L | ||
| 1205 C/T | 402 P/L | |||
| 1399 G/C | 467 V/L | |||
| rpL16 | 506 C/T | 169 P/L | ||
| rpL2 | 464 G/A | 155 G/D | ||
| 840 C/T | Synonymous | |||
| 919 G/A | Synonymous | |||
| 920 T/C | 307 V/T | |||
| 1004 C/T | 335 S/L | |||
| rpL5 | 515 T/C | 172 L/P | ||
| rps12 | 12 A/C | 4 F/L | ||
| 335 T/G | 111 R/S | |||
| 344 T/G | Synonymous | |||
| rps3 | 75 T/G | 25 D/E | ||
| 1254 A/C | Synonymous | |||
| 1320 A/C | Synonymous | |||
| rps4 | 188 A/C | 103 S/F | ||
| 775 G/A | Synonymous | |||
| Region | Location | Start | End | Length | Number of Markers | 
|---|---|---|---|---|---|
| R1 | MT1 | 95 | 1645 | 1551 | 2 | 
| R2 | 9983 | 13,790 | 3808 | 3 | |
| R3 | 15,679 | 17,960 | 2282 | 2 | |
| R4 | MT2 | 1501 | 5739 | 4239 | 4 | 
| R5 | 7573 | 11,390 | 3818 | 3 | |
| R6 | 51,431 | 56,887 | 5457 | 4 | |
| R7 | 65,521 | 67,247 | 1727 | 2 | |
| R8 | 167,906 | 173,821 | 5916 | 6 | |
| R9 | 175,701 | 182,520 | 6820 | 6 | 
| Region | Location | Start | End | Length | 
|---|---|---|---|---|
| R7 + R1 | MT1 | 33,649 | 37,217 | 3569 | 
| R8 | MT2 | 29,996 | 35,831 | 5836 | 
| R9 | 37,715 | 44,534 | 6820 | |
| R10 | 66,628 | 71,989 | 5362 | 
| Publisher’s Note: MDPI stays neutral with regard to jurisdictional claims in published maps and institutional affiliations. | 
© 2021 by the authors. Licensee MDPI, Basel, Switzerland. This article is an open access article distributed under the terms and conditions of the Creative Commons Attribution (CC BY) license (https://creativecommons.org/licenses/by/4.0/).
Share and Cite
Chen, L.; Ren, W.; Zhang, B.; Chen, W.; Fang, Z.; Yang, L.; Zhuang, M.; Lv, H.; Wang, Y.; Ji, J.; et al. Organelle Comparative Genome Analysis Reveals Novel Alloplasmic Male Sterility with orf112 in Brassica oleracea L. Int. J. Mol. Sci. 2021, 22, 13230. https://doi.org/10.3390/ijms222413230
Chen L, Ren W, Zhang B, Chen W, Fang Z, Yang L, Zhuang M, Lv H, Wang Y, Ji J, et al. Organelle Comparative Genome Analysis Reveals Novel Alloplasmic Male Sterility with orf112 in Brassica oleracea L. International Journal of Molecular Sciences. 2021; 22(24):13230. https://doi.org/10.3390/ijms222413230
Chicago/Turabian StyleChen, Li, Wenjing Ren, Bin Zhang, Wendi Chen, Zhiyuan Fang, Limei Yang, Mu Zhuang, Honghao Lv, Yong Wang, Jialei Ji, and et al. 2021. "Organelle Comparative Genome Analysis Reveals Novel Alloplasmic Male Sterility with orf112 in Brassica oleracea L." International Journal of Molecular Sciences 22, no. 24: 13230. https://doi.org/10.3390/ijms222413230
APA StyleChen, L., Ren, W., Zhang, B., Chen, W., Fang, Z., Yang, L., Zhuang, M., Lv, H., Wang, Y., Ji, J., & Zhang, Y. (2021). Organelle Comparative Genome Analysis Reveals Novel Alloplasmic Male Sterility with orf112 in Brassica oleracea L. International Journal of Molecular Sciences, 22(24), 13230. https://doi.org/10.3390/ijms222413230
 
         
                                                



 
       