Early Deconditioning of Human Skeletal Muscles and the Effects of a Thigh Cuff Countermeasure
Abstract
1. Introduction
2. Results
2.1. Strength Measurements
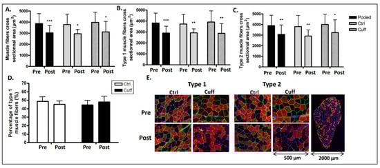
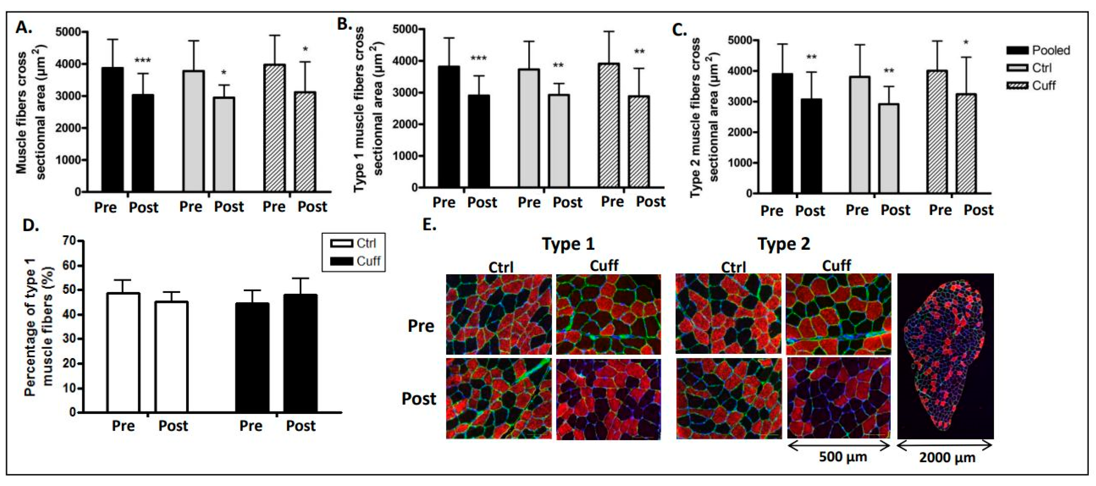
2.2. Atrophy Measurement
2.3. Protein Balance Assessment
2.4. Muscle Typology and Oxidative Capacity
2.5. Inflammation
2.6. Oxidative Damage and Antioxidant Defences
3. Discussion
3.1. Five Days of DI Induced a Rapid Loss of Muscle Strength
3.2. Five Days of DI Induced Significant Muscle Fiber Atrophy
3.3. Five Days of DI Impaired the Muscle Protein Balance
3.4. Hypoactivity Affects Muscle Strength in Several Ways
3.5. Five Days of DI Seems to Initiate a Decrease in Muscle Oxidative Capacity
3.6. Five Days of DI Does Not Increase Intra-Muscular Inflammation Markers
3.7. Five Days of DI Resulted in an Increase in Muscle Oxidative Damage Production
4. Materials and Methods
4.1. Participants
4.2. Strength Measurements
4.3. Muscle Biopsy
4.4. Preparation of Biopsies for Skinned Fiber Experiments
4.5. Skinned Fiber Solutions and Reagents
4.6. Skinned Fiber Type and Force Measurements
4.7. Immunohistological Analysis
4.8. Western Blot Analysis
| Antibody | Reference | Commercial | Dilution |
|---|---|---|---|
| 4-HNE | ab46545 | Abcam | 1:2000 |
| p62 | ab56416 | Abcam | 1:1000 |
| p-4EBP1 | 9451S | Cell signaling | 1:1000 |
| 4EBP1 | 9644S | Cell signaling | 1:1000 |
| Atg7 | 8558S | Cell signaling | 1:1000 |
| Gpx1 | 3206S | Cell signaling | 1:1000 |
| Calpain 1 | 2556S | Cell signaling | 1:1000 |
| Calpain 2 | 2539S | Cell signaling | 1:1000 |
| p-Rps6 | 5364S | Cell signaling | 1:1000 |
| Rps6 | 3944S | Cell signaling | 1:1000 |
| p-mTOR | 5536S | Cell signaling | 1:1000 |
| mTOR | 2983S | Cell signaling | 1:1000 |
| p-ULK1 | 5869S | Cell signaling | 1:1000 |
| ULK1 | 8054S | Cell signaling | 1:1000 |
| Anti-mouse HRP | 7076 | Cell signaling | 1:5000 |
| Anti-Rabbit HRP | 7074 | Cell signaling | 1:5000 |
| Anti-laminin | L9393 | Sigma Aldrich | 1:200 |
| Anti-MyHC 1 | BA-D5 | DSHB | 1:10 |
| Anti-MyHC 2a | SC-71 | DSHB | 1:10 |
| Catalase | 110704 | Genetex | 1:1000 |
| SOD1 | 100554 | Genetex | 1:1000 |
| SOD2 | 116093 | Genetex | 1:1000 |
| Anti-Rabbit Alexafluor 588 | A11036 | Invitrogen | 1:800 |
| Anti-Mouse Alexafluor 488 | A21121 | Invitrogen | 1:800 |
| PGC1-α | AB3242 | Millipore | 1:1000 |
| Ub | sc-8017 | Santa-Cruz | 1:200 |
| Mafbx | sc-33782 | Santa-Cruz | 1:200 |
| Murf1 | sc-27642 | Santa-Cruz | 1:200 |
| Cytochrome C | sc-13560 | Santa-Cruz | 1:200 |
| Citrathe synthase | sc-390693 | Santa-Cruz | 1:200 |
| COX IV | sc-69360 | Santa-Cruz | 1:200 |
| Fis1 | sc-98900 | Santa-Cruz | 1:200 |
| Mfn2 | sc-515647 | Santa-Cruz | 1:200 |
| TNF-α | sc-52746 | Santa-Cruz | 1:200 |
| IL-1β | sc-7884 | Santa-Cruz | 1:200 |
| Parkin | Sc-32282 | Santa-Cruz | 1:200 |
| Anti-Goat HRP | sc-2953 | Santa-Cruz | 1:4000 |
| Anti-MyHC 2 | M4276 | Sigma-Aldrich | 1:200 |
4.9. Carbonylated Protein
4.10. Statistical Analyses
5. Conclusions
Author Contributions
Funding
Institutional Review Board Statement
Informed Consent Statement
Data Availability Statement
Acknowledgments
Conflicts of Interest
References
- Herault, S.; Fomina, G.; Alferova, I.; Kotovskaya, A.; Poliakov, V.; Arbeille, P. Cardiac, arterial and venous adaptation to weightlessness during 6-month MIR spaceflights with and without thigh cuffs (bracelets). Graefe’s Arch. Clin. Exp. Ophthalmol. 2000, 81, 384–390. [Google Scholar] [CrossRef]
- Norsk, P.; Asmar, A.; Damgaard, M.; Christensen, N.J. Fluid shifts, vasodilatation and ambulatory blood pressure reduction during long duration spaceflight. J. Physiol. 2015, 593, 573–584. [Google Scholar] [CrossRef]
- Aleci, C. From international ophthalmology to space ophthalmology: The threats to vision on the way to Moon and Mars colonization. Int. Ophthalmol. 2019, 40, 775–786. [Google Scholar] [CrossRef]
- Lee, A.G.; Mader, T.H.; Gibson, C.R.; Tarver, W.; Rabiei, P.; Riascos, R.F.; Galdamez, L.A.; Brunstetter, T. Spaceflight associated neuro-ocular syndrome (SANS) and the neuro-ophthalmologic effects of microgravity: A review and an update. NPJ Microgravity 2020, 6, 7. [Google Scholar] [CrossRef] [PubMed]
- Campbell, M.R.; Charles, J.B. Historical Review of Lower Body Negative Pressure Research in Space Medicine. Aerosp. Med. Hum. Perform. 2015, 86, 633–640. [Google Scholar] [CrossRef]
- Yao, Y.-J.; Jiang, S.-Z.; Jiang, C.-L.; Sun, X.-Q.; Cao, X.-S.; Yang, C.-B. Effect of thigh cuffs on haemodynamic changes of the middle cerebral artery and on orthostatic intolerance induced by 10 days head-down bed rest. Clin. Exp. Pharmacol. Physiol. 2008, 35, 1178–1182. [Google Scholar] [CrossRef] [PubMed]
- Kaya, S.; Kolodjaschna, J.; Berisha, F.; Schmetterer, L.; Garhöfer, G. Comparison of the autoregulatory mechanisms between central retinal artery and posterior ciliary arteries after thigh cuff deflation in healthy subjects. Microvasc. Res. 2011, 82, 269–273. [Google Scholar] [CrossRef] [PubMed]
- Chopard, A.; Hillock, S.; Jasmin, B.J. Molecular events and signalling pathways involved in skeletal muscle disuse-induced atrophy and the impact of countermeasures. J. Cell. Mol. Med. 2009, 13, 3032–3050. [Google Scholar] [CrossRef]
- Demangel, R.; Treffel, L.; Py, G.; Brioche, T.; Pagano, A.F.; Bareille, M.-P.; Beck, A.; Pessemesse, L.; Candau, R.; Gharib, C.; et al. Early structural and functional signature of 3-day human skeletal muscle disuse using the dry immersion model. J. Physiol. 2017, 595, 4301–4315. [Google Scholar] [CrossRef]
- Alkner, B.A.; Tesch, P.A. Knee extensor and plantar flexor muscle size and function following 90 days of bed rest with or without resistance exercise. Eur. J. Appl. Physiol. 2004, 93, 294–305. [Google Scholar] [CrossRef]
- Williams, D.; Kuipers, A.; Mukai, C.; Thirsk, R. Acclimation during space flight: Effects on human physiology. Can. Med. Assoc. J. 2009, 180, 1317–1323. [Google Scholar] [CrossRef] [PubMed]
- Schiaffino, S.; Dyar, K.; Ciciliot, S.; Blaauw, B.; Sandri, M. Mechanisms regulating skeletal muscle growth and atrophy. FEBS J. 2013, 280, 4294–4314. [Google Scholar] [CrossRef] [PubMed]
- Kawakami, Y.; Akima, H.; Kubo, K.; Muraoka, Y.; Hasegawa, H.; Kouzaki, M.; Imai, M.; Suzuki, Y.; Gunji, A.; Kanehisa, H.; et al. Changes in muscle size, architecture, and neural activation after 20 days of bed rest with and without resistance exercise. Graefe’s Arch. Clin. Exp. Ophthalmol. 2001, 84, 7–12. [Google Scholar] [CrossRef]
- Powers, S.K.; Morton, A.; Ahn, B.; Smuder, A.J. Redox control of skeletal muscle atrophy. Free Radic. Biol. Med. 2016, 98, 208–217. [Google Scholar] [CrossRef] [PubMed]
- Pagano, A.F.; Brioche, T.; Arc-Chagnaud, C.; Demangel, R.; Chopard, A.; Py, G. Short-term disuse promotes fatty acid infiltration into skeletal muscle. J. Cachex.-Sarcopenia Muscle 2017, 9, 335–347. [Google Scholar] [CrossRef]
- Sandonà, D.; Desaphy, J.-F.; Camerino, G.M.; Bianchini, E.; Ciciliot, S.; Danieli, D.; Dobrowolny, G.; Furlan, S.; Germinario, E.; Goto, K.; et al. Adaptation of Mouse Skeletal Muscle to Long-Term Microgravity in the MDS Mission. PLoS ONE 2012, 7, e33232. [Google Scholar] [CrossRef] [PubMed]
- Fitts, R.H.; Colloton, P.A.; Trappe, S.W.; Costill, D.L.; Bain, J.L.W.; Riley, D.A. Effects of prolonged space flight on human skeletal muscle enzyme and substrate profiles. J. Appl. Physiol. 2013, 115, 667–679. [Google Scholar] [CrossRef]
- Ringholm, S.; Biensø, R.S.; Kiilerich, K.; Guadalupe-Grau, A.; Aachmann-Andersen, N.J.; Saltin, B.; Plomgaard, P.; Lundby, C.; Wojtaszewski, J.F.P.; Calbet, J.A.; et al. Bed rest reduces metabolic protein content and abolishes exercise-induced mRNA responses in human skeletal muscle. Am. J. Physiol. Metab. 2011, 301, E649–E658. [Google Scholar] [CrossRef]
- Oishi, Y.; Ogata, T.; Yamamoto, K.; Terada, M.; Ohira, T.; Ohira, Y. Cellular adaptations in soleus muscle during recovery after hindlimb unloading. Acta Physiol. Oxf. Engl. 2008, 192, 381–395. [Google Scholar] [CrossRef]
- Wang, J.; Wang, F.; Zhang, P.; Liu, H.; He, J.; Zhang, C.; Fan, M.; Chen, X. PGC-1α over-expression suppresses the skeletal muscle atrophy and myofiber-type composition during hindlimb unloading. Biosci. Biotechnol. Biochem. 2017, 81, 500–513. [Google Scholar] [CrossRef]
- Arc-Chagnaud, C.; Py, G.; Fovet, T.; Roumanille, R.; Demangel, R.; Pagano, A.F.; Delobel, P.; Blanc, S.; Jasmin, B.J.; Blottner, D.; et al. Evaluation of an Antioxidant and Anti-inflammatory Cocktail Against Human Hypoactivity-Induced Skeletal Muscle Deconditioning. Front. Physiol. 2020, 11, 71. [Google Scholar] [CrossRef]
- Pavy-Le Traon, A.; Heer, M.; Narici, M.V.; Rittweger, J.; Vernikos, J. From space to Earth: Advances in human physiology from 20 years of bed rest studies (1986–2006). Eur. J. Appl. Physiol. 2007, 101, 143–194. [Google Scholar] [CrossRef]
- Hargens, A.R.; Vico, L. Long-duration bed rest as an analog to microgravity. J. Appl. Physiol. 2016, 120, 891–903. [Google Scholar] [CrossRef] [PubMed]
- Shulzhenko, E.B.; Vil-Vilyams, I.F.; A Khudyakova, M.; Grigoryev, A.I. Deconditioning during prolonged immersion and possible countermeasures. Life Sci. Space Res. 1976, 14, 289–294. [Google Scholar] [PubMed]
- Navasiolava, N.M.; Custaud, M.-A.; Tomilovskaya, E.; Larina, I.M.; Mano, T.; Gauquelin-Koch, G.; Gharib, C.; Kozlovskaya, I.B. Long-term dry immersion: Review and prospects. Graefe’s Arch. Clin. Exp. Ophthalmol. 2010, 111, 1235–1260. [Google Scholar] [CrossRef]
- Tomilovskaya, E.; Shigueva, T.; Sayenko, D.; Rukavishnikov, I.; Kozlovskaya, I. Dry Immersion as a Ground-Based Model of Microgravity Physiological Effects. Front. Physiol. 2019, 10, 284. [Google Scholar] [CrossRef]
- Treffel, L.; Navasiolava, N.; Mkhitaryan, K.; Jouan, E.; Zuj, K.; Gauquelin-Koch, G.; Custaud, M.-A.; Gharib, C. DI-5-Cuffs: Lumbar Intervertebral Disc Proteoglycan and Water Content Changes in Humans after Five Days of Dry Immersion to Simulate Microgravity. Int. J. Mol. Sci. 2020, 21, 3748. [Google Scholar] [CrossRef] [PubMed]
- Kawashima, S.; Akima, H.; Kuno, S.-Y.; Gunji, A.; Fukunaga, T. Human adductor muscles atrophy after short duration of unweighting. Graefe’s Arch. Clin. Exp. Ophthalmol. 2004, 92, 602–605. [Google Scholar] [CrossRef] [PubMed]
- Cros, N.; Muller, J.; Bouju, S.; Piétu, G.; Jacquet, C.; Léger, J.J.; Marini, J.-F.; Dechesne, C.A. Upregulation of M-creatine kinase and glyceraldehyde3-phosphate dehydrogenase: Two markers of muscle disuse. Am. J. Physiol. Content 1999, 276, R308–R316. [Google Scholar] [CrossRef] [PubMed]
- Arbeille, P.; Greaves, D.; Guillon, L.; Besnard, S. Thigh Cuff Effects on Venous Flow Redistribution During 4 Days in Dry Immersion. Aerosp. Med. Hum. Perform. 2020, 91, 697–702. [Google Scholar] [CrossRef]
- Robin, A.; Auvinet, A.; Degryse, B.; Murphy, R.; Bareille, M.-P.; Beck, A.; Gharib, C.; Gauquelin-Koch, G.; Daviet, A.; Larcher, F.; et al. DI-5-CUFFS: Venoconstrictive Thigh Cuffs Limit Body Fluid Changes but Not Orthostatic Intolerance Induced by a 5-Day Dry Immersion. Front. Physiol. 2020, 11, 383. [Google Scholar] [CrossRef] [PubMed]
- Kermorgant, M.; Sadegh, A.; Geeraerts, T.; Varenne, F.; Liberto, J.; Roubelat, F.-P.; Bataille, N.; Bareille, M.-P.; Beck, A.; Godard, B.; et al. Effects of Venoconstrictive Thigh Cuffs on Dry Immersion-Induced Ophthalmological Changes. Front. Physiol. 2021, 12, 692361. [Google Scholar] [CrossRef]
- Fitts, R.H.; Riley, D.R.; Widrick, J.J. Physiology of a Microgravity Environment Invited Review: Microgravity and skeletal muscle. J. Appl. Physiol. 2000, 89, 823–839. [Google Scholar] [CrossRef] [PubMed]
- Baker, B.; Stannard, M.S.; Duren, D.L.; Cook, J.L.; Stannard, J.P. Does Blood Flow Restriction Therapy in Patients Older Than Age 50 Result in Muscle Hypertrophy, Increased Strength, or Greater Physical Function? A Systematic Review. Clin. Orthop. Relat. Res. 2019, 478, 593–606. [Google Scholar] [CrossRef]
- Edgerton, V.R.; Zhou, M.Y.; Ohira, Y.; Klitgaard, H.; Jiang, B.; Bell, G.; Harris, B.; Saltin, B.; Gollnick, P.D.; Roy, R.R.; et al. Human fiber size and enzymatic properties after 5 and 11 days of spaceflight. J. Appl. Physiol. 1995, 78, 1733–1739. [Google Scholar] [CrossRef]
- Bodine, S.C.; Stitt, T.N.; Gonzalez, M.; Kline, W.O.; Stover, G.L.; Bauerlein, R.; Zlotchenko, E.; Scrimgeour, A.; Lawrence, J.C.; Glass, D.J.; et al. Akt/mTOR pathway is a crucial regulator of skeletal muscle hypertrophy and can prevent muscle atrophy in vivo. Nature 2001, 3, 1014–1019. [Google Scholar] [CrossRef]
- Rommel, C.; Bodine, S.; Clarke, B.A.; Rossman, R.; Nunez, L.; Stitt, T.N.; Yancopoulos, G.D.; Glass, D.J. Mediation of IGF-1-induced skeletal myotube hypertrophy by PI(3)K/Akt/mTOR and PI(3)K/Akt/GSK3 pathways. Nature 2001, 3, 1009–1013. [Google Scholar] [CrossRef] [PubMed]
- Shenkman, B.S.; Kozlovskaya, I.B. Cellular Responses of Human Postural Muscle to Dry Immersion. Front. Physiol. 2019, 10, 187. [Google Scholar] [CrossRef]
- Scicchitano, B.M.; Faraldi, M.; Musarò, A. The Proteolytic Systems of Muscle Wasting. Recent Adv. DNA Gene Seq. 2016, 9, 26–35. [Google Scholar] [CrossRef][Green Version]
- Gustafsson, T.; Osterlund, T.; Flanagan, J.N.; Von Waldén, F.; Trappe, T.A.; Linnehan, R.M.; Tesch, P.A. Effects of 3 days unloading on molecular regulators of muscle size in humans. J. Appl. Physiol. 2010, 109, 721–727. [Google Scholar] [CrossRef] [PubMed]
- Brocca, L.; Cannavino, J.; Coletto, L.; Biolo, G.; Sandri, M.; Bottinelli, R.; Pellegrino, M.A. The time course of the adaptations of human muscle proteome to bed rest and the underlying mechanisms. J. Physiol. 2012, 590, 5211–5230. [Google Scholar] [CrossRef]
- Gao, Y.; Arfat, Y.; Wang, H.; Goswami, N. Muscle Atrophy Induced by Mechanical Unloading: Mechanisms and Potential Countermeasures. Front. Physiol. 2018, 9, 235. [Google Scholar] [CrossRef]
- Zhao, J.; Brault, J.J.; Schild, A.; Cao, P.; Sandri, M.; Schiaffino, S.; Lecker, S.H.; Goldberg, A.L. FoxO3 Coordinately Activates Protein Degradation by the Autophagic/Lysosomal and Proteasomal Pathways in Atrophying Muscle Cells. Cell Metab. 2007, 6, 472–483. [Google Scholar] [CrossRef] [PubMed]
- Ohira, T.; Kawano, F.; Ohira, T.; Goto, K.; Ohira, Y. Responses of skeletal muscles to gravitational unloading and/or reloading. J. Physiol. Sci. 2015, 65, 293–310. [Google Scholar] [CrossRef]
- Msc, C.S.; Heisterberg, M.F.; Schjerling, P.; Karlsen, A.; Kjaer, M.; Andersen, J.L.; Mackey, A.L. Molecular indicators of denervation in aging human skeletal muscle. Muscle Nerve 2019, 60, 453–463. [Google Scholar] [CrossRef]
- Andersson, D.; Betzenhauser, M.J.; Reiken, S.; Meli, A.; Umanskaya, A.; Xie, W.; Shiomi, T.; Zalk, R.; Lacampagne, A.; Marks, A.R. Ryanodine Receptor Oxidation Causes Intracellular Calcium Leak and Muscle Weakness in Aging. Cell Metab. 2011, 14, 196–207. [Google Scholar] [CrossRef] [PubMed]
- Siems, W.; Capuozzo, E.; Lucano, A.; Salerno, C.; Crifò, C. High sensitivity of plasma membrane ion transport ATPases from human neutrophils towards 4-hydroxy-2,3-trans-nonenal. Life Sci. 2003, 73, 2583–2590. [Google Scholar] [CrossRef]
- Talbert, E.; Smuder, A.J.; Min, K.; Kwon, O.S.; Powers, S.K. Calpain and caspase-3 play required roles in immobilization-induced limb muscle atrophy. J. Appl. Physiol. 2013, 114, 1482–1489. [Google Scholar] [CrossRef]
- Huang, J.; Forsberg, N.E. Role of calpain in skeletal-muscle protein degradation. Proc. Natl. Acad. Sci. USA 1998, 95, 12100–12105. [Google Scholar] [CrossRef]
- Chopard, A.; Lecunff, M.; Danger, R.; Lamirault, G.; Bihouee, A.; Teusan, R.; Jasmin, B.J.; Marini, J.F.; Leger, J.J. Large-scale mRNA analysis of female skeletal muscles during 60 days of bed rest with and without exercise or dietary protein supplementation as countermeasures. Physiol. Genom. 2009, 38, 291–302. [Google Scholar] [CrossRef] [PubMed]
- Fitts, R.H.; Trappe, S.W.; Costill, D.L.; Gallagher, P.; Creer, A.C.; Colloton, P.A.; Peters, J.R.; Romatowski, J.G.; Bain, J.L.; Riley, D.A. Prolonged space flight-induced alterations in the structure and function of human skeletal muscle fibres. J. Physiol. 2010, 588, 3567–3592. [Google Scholar] [CrossRef]
- Bailey, J.F.; Miller, S.; Khieu, K.; O’Neill, C.W.; Healey, R.M.; Coughlin, D.G.; Sayson, J.V.; Chang, D.G.; Hargens, A.R.; Lotz, J.C. From the international space station to the clinic: How prolonged unloading may disrupt lumbar spine stability. Spine J. 2017, 18, 7–14. [Google Scholar] [CrossRef]
- Green, D.A.; Scott, J.P.R. Spinal Health during Unloading and Reloading Associated with Spaceflight. Front. Physiol. 2018, 8, 1126. [Google Scholar] [CrossRef]
- Holt, J.A.; Macias, B.R.; Schneider, S.M.; Watenpaugh, N.E.; Lee, S.M.C.; Chang, D.G.; Hargens, A.R. WISE 2005: Aerobic and resistive countermeasures prevent paraspinal muscle deconditioning during 60-day bed rest in women. J. Appl. Physiol. 2016, 120, 1215–1222. [Google Scholar] [CrossRef]
- Desplanches; Hoppeler; Mayet; Denis; Claassen; Ferretti Effects of bedrest on deltoideus muscle morphology and enzymes. Acta Physiol. Scand. 1998, 162, 135–140. [CrossRef]
- Romanello, V.; Sandri, M. Mitochondrial Quality Control and Muscle Mass Maintenance. Front. Physiol. 2016, 6, 422. [Google Scholar] [CrossRef] [PubMed]
- Drummond, M.J.; Timmerman, K.L.; Markofski, M.M.; Walker, D.K.; Dickinson, J.M.; Jamaluddin, M.; Brasier, A.R.; Rasmussen, B.B.; Volpi, E. Short-term bed rest increases TLR4 and IL-6 expression in skeletal muscle of older adults. Am. J. Physiol. Integr. Comp. Physiol. 2013, 305, R216–R223. [Google Scholar] [CrossRef] [PubMed]
- Mahmassani, Z.S.; Reidy, P.T.; McKenzie, A.I.; Stubben, C.; Howard, M.T.; Drummond, M.J. Age-dependent skeletal muscle transcriptome response to bed rest-induced atrophy. J. Appl. Physiol. 2019, 126, 894–902. [Google Scholar] [CrossRef] [PubMed]
- Mutin-Carnino, M.; Carnino, A.; Roffino, S.; Chopard, A. Effect of Muscle Unloading, Reloading and Exercise on Inflammation during a Head-down Bed Rest. Endoscopy 2013, 35, 28–34. [Google Scholar] [CrossRef]
- Margaritis, I.; Rousseau, A.S.; Marini, J.F.; Chopard, A. Does antioxidant system adaptive response alleviate related oxidative damage with long term bed rest? Clin. Biochem. 2009, 42, 371–379. [Google Scholar] [CrossRef]
- Powers, S.K.; Smuder, A.J.; Criswell, D.S. Mechanistic Links between Oxidative Stress and Disuse Muscle Atrophy. Antioxid. Redox Signal. 2011, 15, 2519–2528. [Google Scholar] [CrossRef]
- De Abreu, S.; Amirova, L.; Murphy, R.; Wallace, R.; Twomey, L.; Gauquelin-Koch, G. Multi-System Deconditioning in 3-Day Dry Immersion without Daily Raise. Front. Physiol. 2017, 8, 799. [Google Scholar] [CrossRef]
- Shanely, R.A.; Zwetsloot, K.A.; Triplett, N.T.; Meaney, M.P.; Farris, G.E.; Nieman, D.C. Human Skeletal Muscle Biopsy Procedures Using the Modified Bergström Technique. J. Vis. Exp. 2014, e51812. [Google Scholar] [CrossRef]
- Stephenson, D.G.; A Williams, D. Calcium-activated force responses in fast- and slow-twitch skinned muscle fibres of the rat at different temperatures. J. Physiol. 1981, 317, 281–302. [Google Scholar] [CrossRef] [PubMed]
- Mounier, Y.; Tiffreau, V.; Montel, V.; Bastide, B.; Stevens, L. Phenotypical transitions and Ca2+ activation properties in human muscle fibers: Effects of a 60-day bed rest and countermeasures. J. Appl. Physiol. 2009, 106, 1086–1099. [Google Scholar] [CrossRef][Green Version]
- Fabiato, A.; Fabiato, F. Calculator programs for computing the composition of the solutions containing multiple metals and ligands used for experiments in skinned muscle cells. J. Physiol. 1979, 75, 463–505. [Google Scholar]
- Cordonnier, C.; Stevens, L.; Picquet, F.; Mounier, Y. Structure-function relationship of soleus muscle fibres from the rhesus monkey. Pflugers Arch. 1995, 430, 19–25. [Google Scholar] [CrossRef] [PubMed]
- Kischel, P.; Stevens, L.; Mounier, Y.; Kischel, P.; Stevens, L.; Mounier, Y.; Kischel, P.; Stevens, L.; Mounier, Y.; Kischel, P.; et al. Differential effects of bepridil on functional properties of troponin C in slow and fast skeletal muscles. Br. J. Pharmacol. 1999, 128, 767–773. [Google Scholar] [CrossRef]









| Age (y) | Height (cm) | Weight (kg) | BMI (kg/m2) | VO2max (mL/min/kg) | Morning HR (bpm) | Morning T (°C) | Morning SBP (mmHg) | Morning DBP (mmHg) | |
|---|---|---|---|---|---|---|---|---|---|
| Control (n = 9) | 33.9 ± 7.1 | 176 ± 6 | 73.9 ± 7.5 | 23.9 ± 1.7 | 46.5 ± 8.1 | 57 ± 6 | 36.4 ± 0.3 | 115 ± 11 | 68 ± 5 |
| Cuff (n = 9) | 34.1 ± 3.7 | 180 ± 4 | 74.3 ± 8.8 | 22.7 ± 1.8 | 46.9 ± 5.8 | 58 ± 8 | 36.4 ± 0.5 | 117 ± 10 | 68 ± 9 |
| p value | 0.93 | 0.08 | 0.91 | 0.16 | 0.91 | 0.6 | 0.71 | 0.78 | 0.92 |
| All (n = 18) | 34.0 ± 5.5 | 178 ± 6 | 74.1 ± 8.0 | 23.3 ± 1.8 | 46.7 ± 6.9 | 58 ± 7 | 36.4 ± 0.4 | 116 ± 10 | 68 ± 7 |
Publisher’s Note: MDPI stays neutral with regard to jurisdictional claims in published maps and institutional affiliations. |
© 2021 by the authors. Licensee MDPI, Basel, Switzerland. This article is an open access article distributed under the terms and conditions of the Creative Commons Attribution (CC BY) license (https://creativecommons.org/licenses/by/4.0/).
Share and Cite
Fovet, T.; Guilhot, C.; Stevens, L.; Montel, V.; Delobel, P.; Roumanille, R.; Semporé, M.-Y.; Freyssenet, D.; Py, G.; Brioche, T.; et al. Early Deconditioning of Human Skeletal Muscles and the Effects of a Thigh Cuff Countermeasure. Int. J. Mol. Sci. 2021, 22, 12064. https://doi.org/10.3390/ijms222112064
Fovet T, Guilhot C, Stevens L, Montel V, Delobel P, Roumanille R, Semporé M-Y, Freyssenet D, Py G, Brioche T, et al. Early Deconditioning of Human Skeletal Muscles and the Effects of a Thigh Cuff Countermeasure. International Journal of Molecular Sciences. 2021; 22(21):12064. https://doi.org/10.3390/ijms222112064
Chicago/Turabian StyleFovet, Théo, Corentin Guilhot, Laurence Stevens, Valérie Montel, Pierre Delobel, Rémi Roumanille, Michel-Yves Semporé, Damien Freyssenet, Guillaume Py, Thomas Brioche, and et al. 2021. "Early Deconditioning of Human Skeletal Muscles and the Effects of a Thigh Cuff Countermeasure" International Journal of Molecular Sciences 22, no. 21: 12064. https://doi.org/10.3390/ijms222112064
APA StyleFovet, T., Guilhot, C., Stevens, L., Montel, V., Delobel, P., Roumanille, R., Semporé, M.-Y., Freyssenet, D., Py, G., Brioche, T., & Chopard, A. (2021). Early Deconditioning of Human Skeletal Muscles and the Effects of a Thigh Cuff Countermeasure. International Journal of Molecular Sciences, 22(21), 12064. https://doi.org/10.3390/ijms222112064

