A Novel Pool of Microparticle Cholesterol Is Elevated in Rheumatoid Arthritis but Not in Systemic Lupus Erythematosus Patients
Abstract
1. Introduction
2. Results
2.1. Participant Details
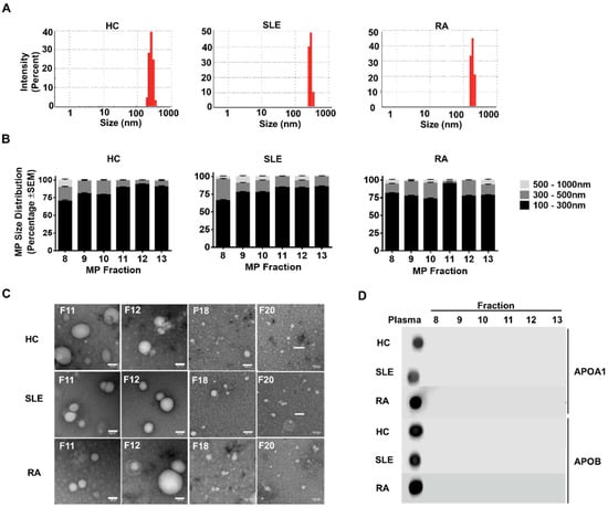
2.2. Biophysical Characteristics of Microparticles
2.3. Immunophenotyping of Microparticles
2.4. Microparticle Cholesterol Is Elevated in Rheumatoid Arthritis but Not in Systemic Erythematosus Patients
3. Discussion
4. Materials and Methods
4.1. Ethical Approval
4.2. Study Population
4.3. Collection and Pre-Processing of Participant Samples
4.4. Isolation of Lipoprotein-Deficient Microparticles
4.5. Characterisation of Microparticle Size
4.6. Estimation of Cholesterol Content in Lipoprotein-Deficient Microparticles
4.7. Immunophenotyping of Isolated Microparticles
4.8. Electron Microscopy of Microparticle Samples
4.9. Statistical Methods
Supplementary Materials
Author Contributions
Funding
Acknowledgments
Conflicts of Interest
References
- Hargett, L.A.; Bauer, N.N. On the Origin of Microparticles: From “Platelet Dust” to Mediators of Intercellular Communication. Pulm. Circ. 2013, 3, 329–340. [Google Scholar] [CrossRef] [PubMed]
- Yáñez-Mó, M.; Siljander, P.R.M.; Andreu, Z.; Bedina Zavec, A.; Borràs, F.E.; Buzas, E.I.; Buzas, K.; Casal, E.; Cappello, F.; Carvalho, J.; et al. Biological properties of extracellular vesicles and their physiological functions. J. Extracell. Vesicles 2015, 4, 27066. [Google Scholar] [CrossRef]
- Suades, R.; Padró, T.; Badimon, L. The Role of Blood-Borne Microparticles in Inflammation and Hemostasis. Semin. Thromb. Hemost. 2015, 41, 590–606. [Google Scholar] [CrossRef]
- Joshi, P.; Benussi, L.; Furlan, R.; Ghidoni, R.; Verderio, C. Extracellular Vesicles in Alzheimer’s Disease: Friends or Foes? Focus on Aβ-Vesicle Interaction. Int. J. Mol. Sci. 2015, 16, 4800–4813. [Google Scholar] [CrossRef]
- Skotland, T.; Sagini, K.; Sandvig, K.; Llorente, A. An emerging focus on lipids in extracellular vesicles. Adv. Drug Deliv. Rev. 2020. [Google Scholar] [CrossRef]
- Abels, E.R.; Breakefield, X.O. Introduction to Extracellular Vesicles: Biogenesis, RNA Cargo Selection, Content, Release, and Uptake. Cell. Mol. Neurobiol. 2016, 36, 301–312. [Google Scholar] [CrossRef] [PubMed]
- Zeev-Ben-Mordehai, T.; Vasishtan, D.; Siebert, C.A.; Whittle, C.; Grünewald, K. Extracellular Vesicles: A Platform for the Structure Determination of Membrane Proteins by Cryo-EM. Structure 2014, 22, 1687–1692. [Google Scholar] [CrossRef]
- Krajewska-Włodarczyk, M.; Owczarczyk-Saczonek, A.; Żuber, Z.; Wojtkiewicz, M.; Wojtkiewicz, J. Role of Microparticles in the Pathogenesis of Inflammatory Joint Diseases. Int. J. Mol. Sci. 2019, 20, 5453. [Google Scholar] [CrossRef]
- El-Gamal, H.; Parray, A.S.; Mir, F.A.; Shuaib, A.; Agouni, A. Circulating microparticles as biomarkers of stroke: A focus on the value of endothelial- and platelet-derived microparticles. J. Cell. Physiol. 2019, 234, 16739–16754. [Google Scholar] [CrossRef]
- Sellam, J.; Proulle, V.; Jüngel, A.; Ittah, M.; Richard-Miceli, C.; Gottenberg, J.-E.; Toti, F.; Benessiano, J.; Gay, S.; Freyssinet, J.-M.; et al. Increased levels of circulating microparticles in primary Sjögren’s syndrome, systemic lupus erythematosus and rheumatoid arthritis and relation with disease activity. Arthritis Res. Ther. 2009, 11, R156. [Google Scholar] [CrossRef]
- Burbano, C.; Villar-Vesga, J.; Vásquez, G.; Muñoz-Vahos, C.; Rojas, M.; Castaño, D. Proinflammatory Differentiation of Macrophages Through Microparticles That Form Immune Complexes Leads to T- and B-Cell Activation in Systemic Autoimmune Diseases. Front. Immunol. 2019, 10, 2058. [Google Scholar] [CrossRef] [PubMed]
- Mobarrez, F.; Svenungsson, E.; Pisetsky, D.S. Microparticles as autoantigens in systemic lupus erythematosus. Eur. J. Clin. Investig. 2018, 48, e13010. [Google Scholar] [CrossRef] [PubMed]
- Niccolai, E.; Emmi, G.; Squatrito, D.; Silvestri, E.; Emmi, L.; Prisco, D.; Amedei, A. Microparticles: Bridging the Gap between Autoimmunity and Thrombosis. Semin. Thromb. Hemost. 2015, 41, 413–422. [Google Scholar] [CrossRef] [PubMed]
- Ceccarelli, F.; Perricone, C.; Cipriano, E.; Massaro, L.; Natalucci, F.; Capalbo, G.; Leccese, I.; Bogdanos, D.; Spinelli, F.R.; Alessandri, C.; et al. Joint involvement in systemic lupus erythematosus: From pathogenesis to clinical assessment. Semin. Arthritis Rheum. 2017, 47, 53–64. [Google Scholar] [CrossRef] [PubMed]
- Wasserman, A.M. Diagnosis and management of rheumatoid arthritis. Am. Fam. Phys. 2011, 84, 1245–1252. [Google Scholar]
- Icen, M.; Nicola, P.J.; Maradit-Kremers, H.; Crowson, C.S.; Therneau, T.M.; Matteson, E.L.; Gabriel, S.E. Systemic Lupus Erythematosus Features in Rheumatoid Arthritis and Their Effect on Overall Mortality. J. Rheumatol. 2009, 36, 50–57. [Google Scholar] [CrossRef] [PubMed]
- Ball, E.M.; Bell, A.L. Lupus arthritis—Do we have a clinically useful classification? Rheumatology 2012, 51, 771–779. [Google Scholar] [CrossRef]
- Devrimsel, G.; Beyazal, M.S. Three Case Reports of Rhupus Syndrome: An Overlap Syndrome of Rheumatoid Arthritis and Systemic Lupus Erythematosus. Case Rep. Rheumatol. 2018, 2018, 1–3. [Google Scholar] [CrossRef]
- Olsen, B.N.; Bielska, A.A.; Lee, T.; Daily, M.D.; Covey, U.F.; Schlesinger, P.H.; Baker, N.A.; Ory, D.S. The Structural Basis of Cholesterol Accessibility in Membranes. Biophys. J. 2013, 105, 1838–1847. [Google Scholar] [CrossRef]
- Biro, E.; Akkerman, J.W.N.; Hoek, F.J.; Gorter, G.; Pronk, L.M.; Sturk, A.; Nieuwland, R. The phospholipid composition and cholesterol content of platelet-derived microparticles: A comparison with platelet membrane fractions. J. Thromb. Haemost. 2005, 3, 2754–2763. [Google Scholar] [CrossRef]
- Record, M.; Silvente-Poirot, S.; Poirot, M.; Wakelam, M.J.O. Extracellular vesicles: Lipids as key components of their biogenesis and functions. J. Lipid Res. 2018, 59, 1316–1324. [Google Scholar] [CrossRef] [PubMed]
- Brzozowski, J.S.; Jankowski, H.; Bond, D.R.; McCague, S.B.; Munro, B.R.; Predebon, M.J.; Scarlett, C.J.; Skelding, K.A.; Weidenhofer, J. Lipidomic profiling of extracellular vesicles derived from prostate and prostate cancer cell lines. Lipids Health Dis. 2018, 17, 1–12. [Google Scholar] [CrossRef] [PubMed]
- Wei, R.; Zhao, L.; Kong, G.; Liu, X.; Zhu, S.; Zhang, S.; Min, L. Combination of Size-Exclusion Chromatography and Ultracentrifugation Improves the Proteomic Profiling of Plasma-Derived Small Extracellular Vesicles. Biol. Proced. Online 2020, 22, 1–11. [Google Scholar] [CrossRef] [PubMed]
- Böing, A.N.; Van Der Pol, E.; Grootemaat, A.E.; Coumans, F.A.W.; Sturk, A.; Nieuwland, R. Single-step isolation of extracellular vesicles by size-exclusion chromatography. J. Extracell. Vesicles 2014, 3. [Google Scholar] [CrossRef]
- Pisetsky, D.S.; Ullal, A.J.; Gauley, J.; Ning, T.C. Microparticles as mediators and biomarkers of rheumatic disease. Rheumatology 2012, 51, 1737–1746. [Google Scholar] [CrossRef]
- Shao, W.-H. The Role of Microparticles in Rheumatic Diseases and their Potentials as Therapeutic Tools. J. Mol. Immunol. 2016, 1, 101. [Google Scholar]
- Burbano, C.; Rojas, M.; Muñoz-Vahos, C.; Vanegas-García, A.; Correa, L.A.; Vásquez, G.; Castaño, D. Extracellular vesicles are associated with the systemic inflammation of patients with seropositive rheumatoid arthritis. Sci. Rep. 2018, 8, 17917. [Google Scholar] [CrossRef]
- Burbano, C.; Villar-Vesga, J.; Orejuela, J.; Muñoz, C.; Vanegas, A.; Vásquez, G.; Rojas, M.; Castaño, D. Potential Involvement of Platelet-Derived Microparticles and Microparticles Forming Immune Complexes during Monocyte Activation in Patients with Systemic Lupus Erythematosus. Front. Immunol. 2018, 9, 322. [Google Scholar] [CrossRef]
- Parker, B.; Al-Husain, A.; Pemberton, P.; Yates, A.P.; Ho, P.; Gorodkin, R.; Teh, L.S.; Alexander, M.Y.; Bruce, I.N. Suppression of inflammation reduces endothelial microparticles in active systemic lupus erythematosus. Ann. Rheum. Dis. 2014, 73, 1144–1150. [Google Scholar] [CrossRef]
- Cromwell, W.C.; Otvos, J.D.; Keyes, M.J.; Pencina, M.J.; Sullivan, L.; Vasan, R.S.; Wilson, P.W.; D’Agostino, R.B. LDL particle number and risk of future cardiovascular disease in the Framingham Offspring Study—Implications for LDL management. J. Clin. Lipidol. 2007, 1, 583–592. [Google Scholar] [CrossRef]
- Charles-Schoeman, C.; Lee, Y.Y.; Shahbazian, A.; Wang, X.; Elashoff, D.; Curtis, J.R.; Navarro-Millán, I.; Yang, S.; Chen, L.; Cofield, S.S.; et al. Improvement of High-Density Lipoprotein Function in Patients With Early Rheumatoid Arthritis Treated With Methotrexate Monotherapy or Combination Therapies in a Randomized Controlled Trial. Arthritis Rheumatol. 2016, 69, 46–57. [Google Scholar] [CrossRef] [PubMed]
- Wuthier, R.E. Lipid composition of isolated epiphyseal cartilage cells, membranes and matrix vesicles. Biochim. Biophys. Acta 1975, 409, 128–143. [Google Scholar] [CrossRef]
- Edgar, J.R.; Manna, P.T.; Nishimura, S.; Banting, G.; Robinson, M.S. Tetherin is an exosomal tether. eLife 2016, 5, e17180. [Google Scholar] [CrossRef] [PubMed]
- Erum, U.; Ahsan, T.; Khowaja, D. Lipid abnormalities in patients with Rheumatoid Arthritis. Pak. J. Med Sci. 2017, 33, 227–230. [Google Scholar] [CrossRef]
- Aletaha, D.; Neogi, T.; Silman, A.J.; Funovits, J.; Felson, D.T.; Bingham, C.O., 3rd; Birnbaum, N.S.; Burmester, G.R.; Bykerk, V.P.; Cohen, M.D.; et al. 2010 Rheumatoid arthritis classification criteria: An American College of Rheumatology/European League Against Rheumatism collaborative initiative. Arthritis Rheum. 2010, 62, 2569–2581. [Google Scholar] [CrossRef]
- Petri, M.; Orbai, A.-M.; Alarcón, G.S.; Gordon, C.; Merrill, J.T.; Fortin, P.R.; Bruce, I.N.; Isenberg, D.; Wallace, D.J.; Nived, O.; et al. Derivation and validation of the Systemic Lupus International Collaborating Clinics classification criteria for systemic lupus erythematosus. Arthritis Rheum. 2012, 64, 2677–2686. [Google Scholar] [CrossRef]




| HC | SLE | RA | |
|---|---|---|---|
| n | 13 | 14 | 15 |
| Age (years) * | 45 (26–58) | 43 (31–75) | 60 (33–75) |
| Gender (F/M) | 10/3 | 10/2 | 11/4 |
| Disease duration (years) * | N/A | 10 (2–25) | 11 (1–36) |
Publisher’s Note: MDPI stays neutral with regard to jurisdictional claims in published maps and institutional affiliations. |
© 2020 by the authors. Licensee MDPI, Basel, Switzerland. This article is an open access article distributed under the terms and conditions of the Creative Commons Attribution (CC BY) license (http://creativecommons.org/licenses/by/4.0/).
Share and Cite
Hu, S.; Cavanagh, B.L.; Harrington, R.; Ahmad, M.; Kearns, G.; Meaney, S.; Wynne, C. A Novel Pool of Microparticle Cholesterol Is Elevated in Rheumatoid Arthritis but Not in Systemic Lupus Erythematosus Patients. Int. J. Mol. Sci. 2020, 21, 9228. https://doi.org/10.3390/ijms21239228
Hu S, Cavanagh BL, Harrington R, Ahmad M, Kearns G, Meaney S, Wynne C. A Novel Pool of Microparticle Cholesterol Is Elevated in Rheumatoid Arthritis but Not in Systemic Lupus Erythematosus Patients. International Journal of Molecular Sciences. 2020; 21(23):9228. https://doi.org/10.3390/ijms21239228
Chicago/Turabian StyleHu, Shuaishuai, Brenton L. Cavanagh, Robert Harrington, Muddassar Ahmad, Grainne Kearns, Steve Meaney, and Claire Wynne. 2020. "A Novel Pool of Microparticle Cholesterol Is Elevated in Rheumatoid Arthritis but Not in Systemic Lupus Erythematosus Patients" International Journal of Molecular Sciences 21, no. 23: 9228. https://doi.org/10.3390/ijms21239228
APA StyleHu, S., Cavanagh, B. L., Harrington, R., Ahmad, M., Kearns, G., Meaney, S., & Wynne, C. (2020). A Novel Pool of Microparticle Cholesterol Is Elevated in Rheumatoid Arthritis but Not in Systemic Lupus Erythematosus Patients. International Journal of Molecular Sciences, 21(23), 9228. https://doi.org/10.3390/ijms21239228

