You are currently viewing a new version of our website. To view the old version click .
International Journal of Molecular Sciences
  • Article
  • Open Access

29 April 2013

Characterization of Rice NADPH Oxidase Genes and Their Expression under Various Environmental Conditions

,
,
,
,
and
1
State Key Laboratory of Crop Stress Biology in Arid Areas, College of Life Sciences, Northwest A&F University, Yangling 712100, Shaanxi, China
2
College of Agriculture and Biotechnology, Zhejiang University, Hangzhou 310058, Zhejiang, China
*
Author to whom correspondence should be addressed.
These authors contributed equally to this work.
This article belongs to the Special Issue Abiotic and Biotic Stress Tolerance Mechanisms in Plants

Abstract

Plasma membrane NADPH oxidases (Noxs) are key producers of reactive oxygen species under both normal and stress conditions in plants. We demonstrate that at least eleven genes in the genome of rice (Oryza sativa L.) were predicted to encode Nox proteins, including nine genes (OsNox19) that encode typical Noxs and two that encode ancient Nox forms (ferric reduction oxidase 1 and 7, OsFRO1 and OsFRO7). Phylogenetic analysis divided the Noxs from nine plant species into six subfamilies, with rice Nox genes distributed among subfamilies I to V. Gene expression analysis using semi-quantitative RT-PCR and real-time qRT-PCR indicated that the expression of rice Nox genes depends on organs and environmental conditions. Exogenous calcium strongly stimulated the expression of OsNox3, OsNox5, OsNox7, and OsNox8, but depressed the expression of OsFRO1. Drought stress substantially upregulated the expression of OsNox13, OsNox5, OsNox9, and OsFRO1, but downregulated OsNox6. High temperature upregulated OsNox59, but significantly downregulated OsNox13 and OsFRO1. NaCl treatment increased the expression of OsNox2, OsNox8, OsFRO1, and OsFRO7, but decreased that of OsNox1, OsNox3, OsNox5, and OsNox6. These results suggest that the expression profiles of rice Nox genes have unique stress-response characteristics, reflecting their related but distinct functions in response to different environmental stresses.

1. Introduction

Plasma membrane NADPH oxidases (Noxs) are major sources of reactive oxygen species (ROS) production under both normal and stress conditions in plants [,]. Seven members of the NADPH oxidase family have been identified in animals: Nox1, Nox2, Nox3, Nox4, Nox5, Duox1, and Duox2 [,]. All Nox/Duox enzymes contain six membrane-spanning domains, two hemes, and conserved motifs involved in NADPH and FAD binding. In addition, Nox5 contains four calcium-binding EF-hand motifs in its N terminus, whereas Duox proteins contain an additional transmembrane domain, a peroxidase-like domain, and two EF-hand motifs []. Multiple homologs of Nox have been identified in plants [], with ten genes in Arabidopsis genome []. However, all these plant Noxs belong to Nox5-like homolog of animals, and no ancestral-type Nox homologs or Duox homologs (p47phox, p67phox, or p22phox) have been found in plants [].
The functions of Noxs are closely associated with the production and accumulation of ROS in plants exposed to environmental stress conditions []. During biotic or abiotic stresses, plants produce and accumulate more hydrogen peroxide (H2O2) to ease the stresses, which can be blocked by diphenylene iodinium (DPI), an important inhibitor of Noxs []. Hao et al. [] found that Noxs can decrease nickel-induced oxidative stress in wheat seedling roots. Arabidopsis thaliana mutants lacking respiratory burst oxidase homologue D and F (AtrbohD and AtrbohF) Nox genes generate less H2O2 and are more susceptible to pathogens than wild-type plants []. These results implicate the importance of Noxs in plant stress tolerance. Moreover, plant Noxs also have other diverse functions in plant growth and development regulation. They participate in the development of plant immunity [], polar growth of root hairs and pollen tubes [], ABA-mediated stomatal closure [,], apoptotic cell death [,], and the control of cell differentiation and growth []. Plant Noxs are involved in several signaling pathways including MAPK [], CDPK [,], RACK [], phosphatidylinositol [], phospholipase Dα1 and phosphatidic acid [], Ca2+ [,], nitric oxide (NO) [], cGMP [], and extracellular ATP []) as well as salicylic acid, jasmonic acid, and ethylene [] signal transduction. Therefore, Noxs (Rbohs) have been considered important molecular “hubs” during ROS-mediated signaling in plants [] that play vital roles in both plant stress response and normal growth and development. However, the ROS signaling cascade and the regulatory mechanism of Noxs in ROS production during plant stress tolerance remain to be determined at the molecular and physiological levels.
Rice (Oryza sativa) is a worldwide staple crop, necessitating a clear understanding of its developmental characteristics and stress tolerance mechanisms. However, the functions of rice Noxs and their regulatory mechanisms in response to environmental stress remain largely unknown, although a homolog of the mammalian gp91phox gene has been identified []. At least nine Nox genes exist within the rice genome and some small Rac GTPases participate in the regulation of Nox activity in rice []. A direct interaction between OsRac1 and the N-terminal extension of OsNox2 (OsRbohA or OsRbohB) may be essential to Nox activity modulated by the cytosolic Ca2+ concentration in plants []. In addition, the rice OsNox2 and OsNox6 (OsRbohE) participate in ROS-dependent plant immune responses []. However, the molecular functions of most rice Noxs under different environmental conditions remain to be determined. Here, we report the characterization of the rice Nox gene family and their expression profiles in response to drought, high temperature, salt stress, and changes in environmental calcium.

2. Results

2.1. Identification and Domain Composition of Nox Proteins in Rice

In rice genome, nine genes were predicted to encode typical Nox proteins (OsNox19) and two genes predicted to encode ferric reduction oxidase 1 and 7 (OsFRO1 and OsFRO7) were considered ancient forms of Noxs (Table 1). Among the nine typical rice Nox proteins, the smallest was OsNox2 (745 amino acids, 85.3 kDa) and the largest was OsNox6 (1033 amino acids, 115.0 kDa). The two OsFRO proteins, particularly OsFRO1 (537 amino acids), were smaller than the nine typical Noxs. Although the Nox proteins had significantly different sizes, their major functional domains were similar (Figure 1). All nine Nox proteins contained NADPH_Ox, Ferri_reduct, FAD-binding_8, and NAD-binding_6 domains, and all except OsNox6 contained one to three EF-hand Ca2+-binding motifs. In contrast, the two OsFROs lacked the NADPH_Ox domain and EF-hand motif. NADPH_Ox domain is the fundamental domain in respiratory burst NADPH oxidase proteins and is responsible for production of ROS as a defense mechanism in plants. This domain tends to occur to the N-terminus of EF-hand motifs, suggesting a direct regulatory effect of Ca2+ on the activity of the NADPH oxidases in plants []. The different numbers of EF-hand motifs among the rice Nox proteins may relate to different functions or activities in the regulation of rice development and/or environmental stress responses. Ferri_reduct domain is a ferric reductase like transmembrane component, which is required for cell surface ferric reductase activity []. However, NAD- and FAD-binding domains participate in membrane electron transfer, which occurs from NADPH to FAD to the heme of Cytb to oxygen leading to superoxide formation []. As can be seen from Figure 1, these major domains of rice Noxs distribute in different places with different sizes in the various Nox sequences.
Table 1. NADPH oxidases (Noxs) and their predicted characters in rice *.
Figure 1. Domain compositions of rice Noxs. Nine genes encoding typical Nox proteins (OsNox1–9) and two encoding ancient Nox forms (OsFRO1 and OsFRO7) in rice genome. Only major domains were presented here based on our database searches in NCBI ( http://www.ncbi.nlm.nih.gov/), GRAMENE ( http://www.gramene.org/Oryza_sativa/Info/Index), and Prosite ( http://prosite.expasy.org/) databases.

2.2. Evolution and Phylogenetic Distribution of Rice Nox Proteins

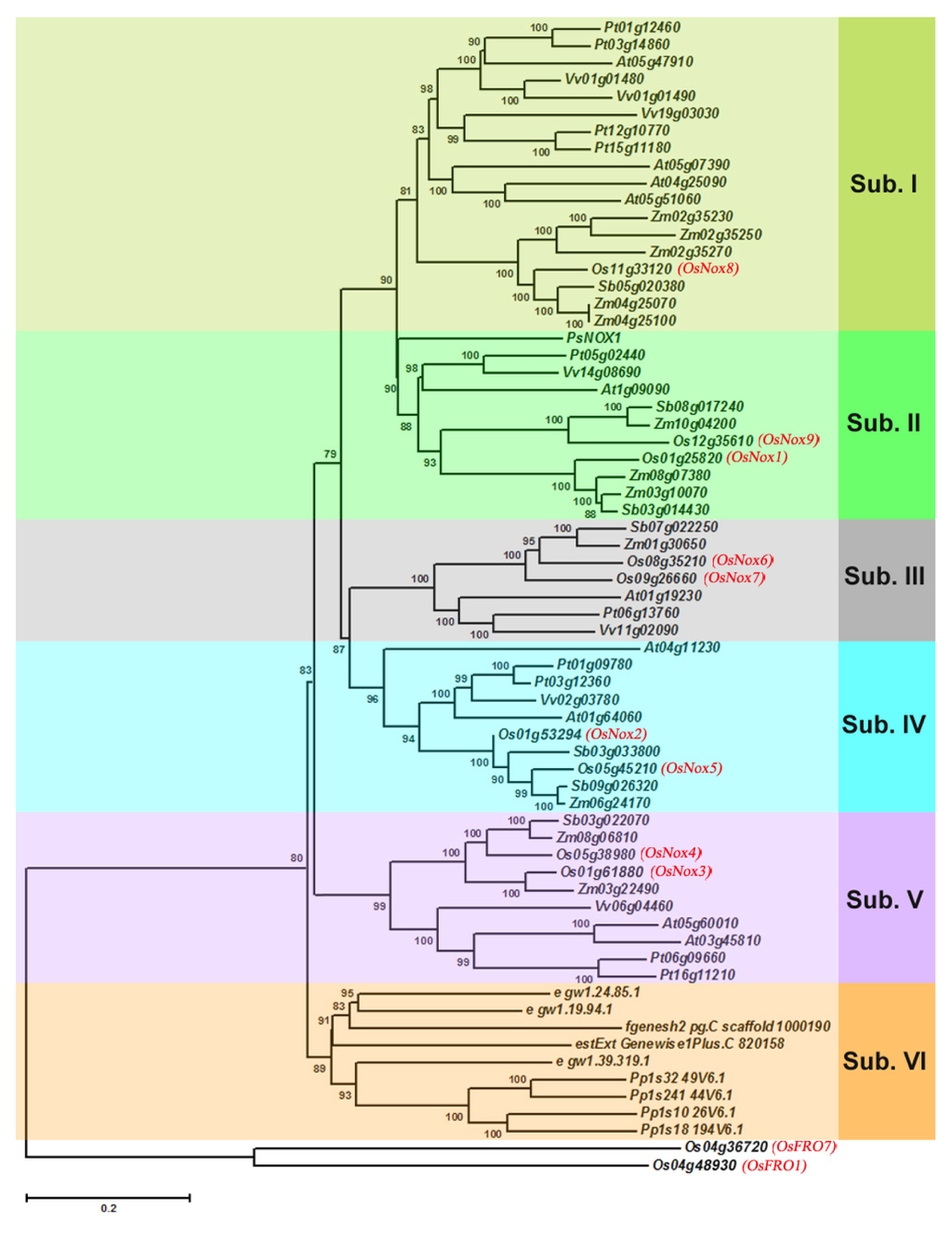
Hidden Markov model (HMM) profiles of Nox proteins were used to identify Nox-encoding genes from complete protein sets for rice and eight other representative plants (Physcomitrella patens, Selaginella moellendorffii, Picea sitchensis, Sorghum bicolor, Zea mays, Arabidopsis thaliana, Populus trichocarpa, and Vitis vinifera). A total of 65 proteins were recognized and aligned on a HMM phylogenetic tree (Figure 2). Two rice ferric reduction oxidases, OsFRO1 and OsFRO7, were also aligned on the phylogenetic tree as an additional group. The plant Nox proteins could be grouped into six subfamilies. Subfamilies I to V exist in monocots and dicots, while subfamily VI exists only in lower plants such as mosses and lycophytes. No algal Nox homologs were found in our database searches.
Figure 2. Phylogenetic relationship of Noxs in nine plants. HMM profiles of Nox proteins were used to identify Nox-encoding genes from the complete protein sets of rice and eight other plants using hmmsearch (E < 1 × 10−5) implemented in HMMER version 2.3.2 ( http://hmmer.janelia.org/). The collected sequences were aligned using ClustalW v2.0 ( http://www.ebi.ac.uk/Tools/webservices/services/msa/clustalw2_soap) and the unrooted phylogenetic tree was constructed using PhyML v3.0 ( http://www.atgc-montpellier.fr/phyml/) with the maximum likelihood method. OsNoxs and OsFROs were indicated in red. Sub., subfamily.
As in Arabidopsis, Nox proteins in rice were distributed among subfamilies I to V (Figure 2, red). OsNox8 (Os11g33120) belongs to subfamily I, thus would be the most phylogenetically recent Nox protein. OsNox9 (Os12g35610) and OsNox1 (Os01g25820) belong to subfamily II, OsNox6 (Os08g35210) and OsNox7 (Os09g26660) belong to subfamily III, and OsNox2 (Os01g53294) and OsNox5 (Os05g45210) belong to subfamily IV. OsNox4 (Os05g38980) and OsNox3 (Os01g61880) were assigned to subfamily V, and are thus predicted to be more phylogenetically ancient proteins.

2.3. Expression Profiles of Rice Nox Genes in Different Tissues

To study spatio-temporal expression patterns of rice Noxs, total RNA was extracted from roots, shoots leaf blades and leaf sheaths at tillering stage, and uppermost internode, leaf blades, leaf sheaths and young panicles at heading stage. Semi-quantitative RT-PCR analysis revealed that OsNox1, −2, −5, −6 and −9 were ubiquitously expressed in all the tissues examined (Figure 3). However, OsNox3, OsNox4, OsNox7, OsNox8, OsFRO1 and OsFRO7 showed obviously tissue-specific expression (Figure 3). The OsNox3 and OsNox4 had extremely low expression in shoots at tillering stage. The OsNox7 exhibited extremely high expression in leaf sheaths, but very low expression in young panicles, and no expression was detected in the uppermost internode at heading stage. The OsNox8 showed tissue-specific expression in roots at tillering stage and in leaf blades and sheaths at heading stage. For OsFRO1, however, mRNA accumulations were detected only in uppermost internode, leaf sheaths and young panicles of heading stage with extremely low levels. In addition, the OsFRO7 were expressed at low level in shoots and leaf sheaths of tillering stage and leaf sheaths of heading stage. It should be noticed that some Nox genes had very low expression in rice. Their expression only could be detected by semi-quantitative PCR at very high reaction cycles (Table S1), especially for OsNox9.
Figure 3. Expression profiles of rice Nox genes in various developmental tissues. Total RNA was extracted from various organs of rice plants grown in paddy field under normal growth conditions. Semi-quantitative RT-PCR analysis was conducted to detect the Nox genes expression.

2.4. Expression of Rice Nox Genes under Reduced and Increased Calcium Conditions

Since Ca2+ is well known to function as signaling molecules mediating gene expression modifications, we evaluated whether changes in environmental Ca2+ concentration influence the expression of OsNox and OsFRO genes. Neither addition of exogenous Ca2+ (10 mM) nor blocking of endogenous apoplastic Ca2+ with EGTA (10 mM) changed the mRNA expression levels of OsNox4 or OsFRO7 (Figure 4a). However, expression of OsNox1, OsNox2, OsNox3, OsNox5, OsNox6, OsNox7, and OsNox8 were upregulated by exogenous Ca2+ treatment and downregulated by deprivation of endogenous apoplastic Ca2+ by EGTA chelation. Expression of OsNox9 was only decreased by EGTA at 12 h. In particular, exogenous Ca2+ dramatically stimulated expression of OsNox3 and OsNox7 (2.7- and 4.9-fold, respectively) compared to controls at 36 h (Figure 4b). In contrast, both Ca2+ addition and deprivation caused a decrease in expression of OsFRO1 (Figure 4a,b).
Figure 4. Expression levels of rice Nox genes under CaCl2 and EGTA treatment conditions. Ten-week-old plants were transferred to nutrient solution alone (control) or containing 10 mM CaCl2 or 10 mM EGTA for up to 60 h. Total RNA was isolated from leaves of three independently treated plants. (a) Semi-quantitative RT-PCR analysis of rice Nox genes expression at 12, 36, and 60 h with 10 mM CaCl2 or 10 mM EGTA treatment; (b) Real-time qRT-PCR analysis of rice Nox genes at 36 h with 10 mM CaCl2 or 10 mM EGTA treatment. OsNoxs gene expression levels were normalized to that of OsActin1 and relative expressions were compared with that of control plants; Means values were obtained from three independent PCR amplifications. Error bars indicate SD. The significant difference in statistics between the control and treatments was carried out with one-way ANOVA analysis. *p < 0.05; **p < 0.01.

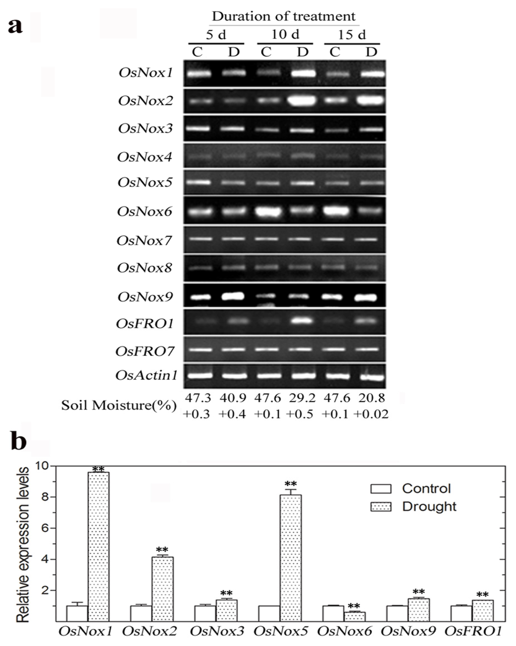
2.5. Expression of Rice Nox Genes under Drought Conditions

Differential expression profiles of OsNox and OsFRO genes under drought stress were determined after withholding water from 10-week-old plants for 5, 10 or 15 days. OsNox1, OsNox2, OsNox3, OsNox9, and OsFRO1 expression levels were increased at 10 and 15 days drought treatment (Figure 5a), with real-time qRT-PCR analysis showing 9.6-, 4.1-, 1.4-, 1.5-, and 1.4-fold increases, respectively, compared to the control at 10 days treatment (Figure 5b). OsNox5 expression was also significantly upregulated (8.1 fold) by drought compared to the control at 10 days (Figure 5b). In contrast, OsNox6 expression was downregulated (1.69-fold) by drought compared to control at 10 days (Figure 5b). OsNox4, OsNox7, OsNox8, and OsFRO7 showed no changes in expression under these drought stress conditions.
Figure 5. Expression levels of rice Nox genes under drought stress conditions. Ten-week-old plants were grown without water for up to 15 days and total RNA from leaves of three independent treatments were isolated for gene expression analysis. (a) Semi-quantitative RT-PCR analysis of rice Nox genes expression at 5 days, 10 days and 15 days drought treatment, respectively. C, control; D, drought treatment; Soil moisture (%), mean ± SD (n = 3); (b) Real-time qRT-PCR analysis of rice Nox genes expression at 10 d drought treatment. OsNoxs gene expression levels were normalized to that of OsActin1 and relative expressions were compared with that of control plants; Means values were obtained from three independent PCR amplifications. Error bars indicate SD. The significant difference in statistics between the control and treatments was carried out with one-way ANOVA analysis. * p < 0.05; ** p < 0.01.

2.6. Expression of Rice Nox Genes at High Temperature

The expression levels of OsNox and OsFRO genes under high temperature conditions are presented in Figure 6a. OsNox1, OsNox2, OsNox3, and OsFRO1 were significantly downregulated at high temperature, with real-time qRT-PCR analysis showing 4.8-, 2.0-, 6.7-, and 10.0-fold decreases, respectively, compared to controls at 3 days (Figure 6b). In contrast, expression of OsNox5, OsNox6, OsNox7, OsNox8, and OsNox9 were substantially upregulated by high temperature (Figure 6a), with 7.0-, 2.3-, 4.6-, 4.2-, and 13.8-fold increases, respectively, in relative expression levels compared to controls at 3 days (Figure 6b). OsNox4 and OsFRO7 expression levels did not change under high-temperature conditions (Figure 6a).
Figure 6. Expression of rice Nox genes under high-temperature conditions. Ten-week old plants were transferred to artificial chambers with 25 °C (control) or 38 °C (high-temperature) for up to 5 days. Total RNA isolated from leaves of three independent experiments were used for gene expression analysis. (a) Semi-quantitative RT-PCR analysis of rice Nox genes at 1 day, 3 days, and 5 days high-temperature treatment; (b) Real-time qRT-PCR analysis of rice Nox genes at 3 days treatment high-temperature. OsNoxs gene expression levels were normalized to that of OsActin1 and relative expressions were compared with that of control plants; Means values were obtained from three independent PCR amplifications. Error bars indicate SD. The significant difference in statistics between the control and treatments was carried out with one-way ANOVA analysis. *p < 0.05; **p < 0.01.

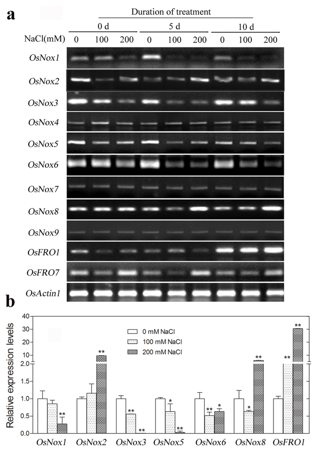
2.7. Expression of Rice Nox Genes under High NaCl Conditions

Expression of OsNox1, OsNox3, OsNox5 and OsNox6 were significantly downregulated by NaCl treatments (Figure 7a), with 3.7-, 100.0-, 33.3- and 1.6-fold decreases in relative expression levels, respectively, at 200 mM NaCl compared to the controls at 5 days (Figure 7b). In contrast, NaCl treatment significantly upregulated expression of OsNox2, OsNox8, and OsFRO1 (Figure 7a), with 9.6-, 6.0- and 30.5-fold increases in relative expression levels, respectively, at 200 mM NaCl compared to the controls at 5 days (Figure 7b). OsNox4, OsNox7, OsNox9, and OsFRO7 expression levels were not obviously influenced by NaCl treatment (Figure 7a).
Figure 7. Expression of rice Nox genes under high salt treatment conditions. Ten-week old plants were transplanted into a solution containing 0 mM (control), 100 mM, or 200 mM NaCl for up to 10 days and total RNA isolated from leaves of three independent experiments were used for gene expression analysis. (a) Semi-quantitative RT-PCR analysis of rice Nox gene expression at 0 day, 5 days and 10 days treatment; (b) Real-time qRT-PCR analysis of rice Nox genes at 5 days treatment. OsNoxs gene expression levels were normalized to that of OsActin1 and relative expressions were compared with that of control plants; Means values were obtained from three independent PCR amplifications. Error bars indicate SD. The significant difference in statistics between the control and treatments was carried out with one-way ANOVA analysis. *: p < 0.05; **: p < 0.01.

3. Discussion

Many studies have shown that ROS production and Nox activity were stimulated in plants under various environmental stress conditions including drought [], ABA and Ca2+ treatment [], and nickel treatment []. Therefore, ROS production has been considered as an important regulatory mechanism of perception and response of plants to stresses and Noxs serve as important molecular “hubs” during ROS-mediated signalling in the plant stress responses []. As reviewed by Marino et al. [], different Nox proteins in Arabidopsis serve different functions. For example, AtRbohC functions in root hair tip growth [], AtRbohB functions in seed after-ripening [], and AtRbohD and AtRhohF function in pathogen response and stomatal closure []. Although the activation mechanisms for AtRbohD and AtRbohF are similar in stress responses, AtRbohD has significantly greater ROS-producing activity than AtRbohF [], indicating their functional diversity. In maize, four genes encoding Nox proteins have been cloned and their ABA-induced expression levels have been shown to differ []. Our analysis predicts that at least 11 genes in the rice genome encode Nox proteins, including nine typical Noxs and two ancient forms (Table 1, Figure 1). Of the 11 proteins, only two have been examined previously. OsNox2 (OsRbohA or OsRbohB) and OsNox6 (OsRbohE) participate in ROS-dependent plant immune responses [] and OsNox2 is essential for cytosolic Ca2+-mediated Nox activity by interacting with OsRac1 protein [].
The variety of rice Noxs and functional domain compositions implies that they have diverse functions and regulatory mechanisms in stress response and/or normal growth and development. According to the phylogenetic analysis, OsNox8 was the most recently evolved of the typical rice Noxs and was assigned to subfamily I with four Arabidopsis Nox proteins (Figure 2). Of these four Arabidopsis Noxs, AtRbohA (At05g07390), AtRbohC (At05g51060), and AtRbohG (At04g25090) are specifically expressed in roots, whereas AtRbohD (At05g47910) is expressed throughout the entire plant []. The deduced amino acid sequence of OsNox8 is most similar to AtRbohD, with 66% sequence identity. However, OsNox8 mainly expressed in roots, leaf blades and sheaths of rice as reported here (Figure 3). AtRbohD participates in many developmental processes and stress responses, such as stomatal closure, systemic signaling, and pathogen, wound, and salt stress []. Expression of AtRbohA is sensitive to hypoxia, salt stress, and nitrogen starvation, whereas expression of AtRbohG is sensitive to low nitrogen and to salicylic acid treatment []. AtRhohC is involved in root hair growth [] and signaling triggered by mechanical stimulation []. It currently remains unknown whether OsNox8 has similar functions to these AtRhohs. The finding that OsNox8 expression was significantly stimulated by high temperature and NaCl stress (Figures 5 and 6), implied that OsNox8 functions in both heat and salt stresses.
OsNox1 and OsNox9 were found on the same clade of the phylogenetic tree, were assigned to subfamily II (Figure 2), and shared 59% and 58% sequence identity, respectively, with AtRbohB (At1g09090) on the same clade. AtRhohB is primarily expressed in germinating seeds, and knocking out this gene disrupts seed germination []. However, both OsNox1 and OsNox9 are expressed throughout the entire plant in rice (Figure 3), implying their vital role in the plant. Although the functions of OsNox1 and OsNox9 are not well known, this study showed that gene expression was influenced by Ca2+ treatment, drought, high temperature, and salt stresses, although the response patterns of the two genes were not the same (Figures 4 and 7). Both genes were strongly stimulated by drought, but OsNox1 was downregulated and OsNox9 was upregulated at high temperature (Figures 5 and 6). OsNox1 expression was stimulated by calcium and reduced by EGTA, whereas OsNox9 was unaffected by either treatment. In addition, salt stress decreased OsNox1 expression but had no effect on OsNox9 expression (Figure 7). These results suggest that these two genes have different but sometimes cross-talk functions in environmental stress response.
OsNox6 and OsNox7 are quite close phylogenetically, although their domain compositions are quite different (Figures 1,2). Notably, OsNox6 does not have an EF-hand motif whereas OsNox7 has two (Figure 2). The EF-hand Ca2+-binding motif may mediate activation of plant Noxs by directly binding Ca2+ [] and participating in Rac-Rboh interactions [,]. Therefore, the EF-hand motif is involved in Nox-dependent ROS production because Ca2+ and other related signaling molecules mediate ROS production []. OsNox6 and OsNox7 were most similar to AtRbohE (At01g19230), with 55% and 58% amino acid sequence identity, respectively. The function of AtRbohE, however, remains to be elucidated. Although both OsNox2 and OsNox6 participate in ROS-dependent plant immune responses, OsNox2 leads to early H2O2 generation, whereas OsNox6 is responsible for late H2O2 production []. These results imply that activation of OsNox6 may not be directly dependent on Ca2+, because OsNox6 does not contain EF-hand motifs. In the present study, expression of OsNox6 was slightly increased with exogenous Ca2+ and decreased with EGTA, suggesting that other Ca2+-related mechanisms may be involved in OsNox6 activation. Interestingly, OsNox6 was significantly downregulated by drought and salt stresses, whereas OsNox7 expression remained unchanged under the same conditions (Figures 5 and 7). However, OsNox7 was significantly stimulated by Ca2+ treatment (Figure 4). In addition, both OsNox6 and OsNox7 were upregulated by heat (Figure 6), indicating their probable functional roles in heat stress response. These results suggest that OsNox6 and OsNox7 have different functional mechanisms for stress responses, although they are very close in evolution. The different functions between OsNox6 and OsNox7 might be also reflected by their different expression profiles in different tissues of the plants (Figure 3).
OsNox2 and OsNox5 were categorized in subfamily IV with distribution on the same phylogenetic tree clade (Figure 2) and they both were expressed in whole plant tissues (Figure 3). OsNox2, also called OsRbohA or OsRbohB, is involved in ROS production during the plant immune response [], and this activity is regulated by OsRac1 and the cytosolic Ca2+ concentration []. AtRbohF (At01g64060) was most similar to OsNox2 and OsNox5 (59% and 69% sequence identity, respectively) and is a biotic stress-inducible Nox protein [] that participates in many biological processes, such as pathogen response and stomatal closure []. We have recently found that knocking out OsNox2 reduces plant growth, fertility, and drought tolerance (data not shown), indicating that OsNox2 participates in the drought stress response as well as regulation of normal development. Very few studies have been done on OsNox5 and its functions are unknown. In the present study, OsNox2 expression was significantly increased by drought, salt stress, and exogenous Ca2+ treatment, but decreased at high temperature. OsNox5 expression was also increased by drought and exogenous calcium treatment, but was significantly decreased by salt stress, and was increased by high temperature (Figures 5 and 7). These results suggest that these genes play important but unique roles in responding environmental stimuli such as drought, salt, and heat.
Based on their distribution on the phylogenetic tree, OsNox3 and OsNox4 appear to more ancient among the typical rice Nox proteins (Figure 2) and both protein are missing expressed in shoots of rice plants (Figure 3). They were assigned to subfamily V and shared 51%–54% sequence identity with AtRbohH (At05g60010) and AtRbohJ (At03g45810). AtRbohH and AtRbohJ are specifically expressed in stamens and pollen [] and the latter is involved in salt tolerance []. The functions of OsNox3 and OsNox4 are unknown. In the present study, OsNox3 was significantly upregulated by Ca2+ and drought, but downregulated by heat and salt (Figures 4 and 7), implying that it responds specifically to different stresses. OsNox4 exhibited no notable changes under these environmental treatments.
Two ancient forms of rice Noxs, OsFRO1 and OsFRO7, were predicted to be transmembrane proteins of the ferric reduction oxidase family. Although OsFROs are structurally close to OsNoxs, they lack the NADPH_Ox domain found in typical OsNoxs (Figure 1). In fungi and yeast, OsFRO homologs are structurally closer to ancestral-type Noxs []. AtFROs are present in roots and participate in the release of insoluble iron from Fe3+ oxide hydrates by reducing them to the soluble transport–ready Fe2+ form []. Based on database searches and functional predictions, it is suggested that OsFRO1 is involved in iron homeostasis []. Indeed, Northern blot analysis indicates that OsFRO1 is mainly expressed in leaves of Zn, Mn, and Cu deficient rice plants []. In addition, Sperotto et al. [] reported that expression of OsFRO1 in flag leaves was significantly correlated with Fe and/or Zn concentrations in seeds, suggesting a role in internal mineral transport. However, the molecular functions of OsFROs under different environmental conditions remain poorly understood. In the present study, OsFRO1 could be significantly downregulated (Ca2+ treatment and high temperature) or upregulated (drought and salt stress), whereas OsFRO7 was only upregulated by salt stress and was not affected by other treatments (Figures 4 and 7), indicating that OsFRO1 and OsFRO7 have different functions and mechanisms in stress response. Indeed, we recently found that the rice knockout mutant osfro7 exhibits reduced tolerance to a number of environmental stresses, including drought, heat, and salinity (data not shown).

4. Experimental Section

4.1. Plant Materials and Stress Treatments

Seeds of rice cultivar Xieyou 46 (Oryza sativa L.) obtained from Hangzhou Seed Corporation of China were grown in a greenhouse with a day/night temperature cycle of 30 °C/25 °C and 16 h/8 h day/night conditions, with 800 μmol m−2·s−1 light intensity and 60%–65% relative humidity. For drought treatment, 10-week-old plants were grown in plastic pots without water for 5, 10 or 15 days, at which time leaves were collected for RNA isolation (see below) and soil moisture was recorded using an HH2 Moisture Meter (Qudao, Beijing, China). For calcium experiments, 10-week-old potted plants were carefully transferred to water and the soil was gently washed from the roots. The plants were then cultivated in Hoagland solution alone (control) or containing 10 mM CaCl2 or 10 mM EGTA for 12, 36 or 60 h. For NaCl treatment, 10-week-old plants were washed as above and grown in nutrient solution containing 0, 100, or 200 mM NaCl for 0, 5 or 10 days. For high-temperature treatment, 10-week old plants grown in plastic pots were transferred to chambers maintained at 25 °C or 38 °C for 1, 3 or 5 days. The youngest fully expanded leaves from all treatments were immediately frozen in liquid nitrogen and stored at −80 °C until further characterization. For the drought stress, NaCl treatment and high-temperature experiment, the samples were collected at 9:00 am at each sampling day. For expression analyses of rice Nox genes under various organs or developmental stages, rice plants were grown in paddy field under normal growth conditions.

4.2. Identification and Phylogenetic Analysis of Nox Family

The sequences of rice Nox and FRO proteins, including those annotated as respiratory burst oxidase proteins, were obtained from TIGR ( http://rice.tigr.org/). Functional domains of these proteins were defined by the SMART database ( http://smart.embl-heidelberg.de/) []. Protein structure and domain compositions were obtained from NCBI ( http://www.ncbi.nlm.nih.gov/protein/), GRAMENE ( http://www.gramene.org/Oryza_sativa/Info/Index), and Prosite ( http://prosite.expasy.org/) databases. Only major domains were considered in the present study. HMM profiles (PF08414, PF08022, PF08030, and PF01794) were used to identify Nox-encoding genes from the complete protein set of rice (TIGR v6.1) and eight other plants, viz Physcomitrella patens (Pp), Selaginella moellendorffii (Sm), Picea sitchensis (Ps), Sorghum bicolor (Sb), Zea mays (Zm), Arabidopsis thaliana (At), Populus trichocarpa (Ps), and Vitis vinifera (Vv) using hmmsearch (E < 1 × e−5) implemented in HMMER version 2.3.2 ( http://hmmer.janelia.org/). The collected sequences were aligned using ClustalW v2.0 ( http://www.ebi.ac.uk/Tools/webservices/services/msa/clustalw2_soap). PhyML v3.0 ( http://www.atgc-montpellier.fr/phyml/) [] was then used to construct phylogenetic trees by the maximum likelihood method under the Jones-Taylor-Thornton model [] with default parameters, and the reliability of interior branches was assessed with 1000 bootstrap resamplings. Phylogenetic trees were displayed using MEGA v4.0 ( http://www.megasoftware.net/mega4/mega.html) [].

4.3. Isolation of Total RNA and Semi-Quantitative RT-PCR Analysis

Total RNA was extracted using Trizol reagent (Invitrogen, Carlsbad, CA, USA) according to the manufacturer’s protocol. The extracted RNA was treated with RNase-free DNaseI (TaKaRa, Dalian, China) to eliminate genomic DNA contamination according to the protocols recommended by the manufacturer. The first strand of cDNA was synthesized from 2.0 μg of total RNA using the M-MLV First Strand Kit (Invitrogen) and the cDNA products equivalent to 200 ng of total RNA were used as templates in a 25 μL PCR reaction system. Semi-quantitative RT-PCR analyses for gene expression were performed on a PCR instrument (S1000™ Thermal Cycler, BIO-RAD, Foster City, CA, USA). PCR primers used in semi-quantitative RT-PCR were designed using Primer Premier 6.0 software ( http://www.premierbiosoft.com/primerdesign/index.html) to create PCR products spanning one to five exon(s) and the primer sequences are listed in Supplemental Table 1. The rice Actin1 gene was used as an internal control in semi-quantitative RT-PCR analysis.

4.4. Real-Time qPCR Analysis

Real-time qPCR was performed with Platinum SYBR Green qPCR SuperMix-UDG with ROX (Invitrogen) on CFX96™ Real-Time PCR Detection System (BIO-RAD, Foster City, CA, USA). PCR was carried out with the two-step protocol as follows: preheating at 95 °C for 3 min, followed by 40 cycles of denaturation at 95 °C for 5 s and annealing/extension at 62 °C for 30 s. The expression levels of each gene were obtained by normalization to that of OsActin1 and relative expressions were compared with that of control plants. Means values were obtained from three independent PCR amplifications. The primer sequences are listed in Table S2.

5. Conclusions

In summary, the expression profiles of rice Nox genes varied greatly with tissues and environmental changes, such as drought, heat, salt, and calcium, implying diverse functions of Noxs in the plant development and stress responses. The diversity of function is supported by the number of Nox genes, the observed differences in functional protein domains, as well as the unique patterns of gene expression changes in response to these four stressors and different organs. Different changes in expression profiles of the same Nox gene and different Nox genes to different environmental factors imply their close but not identical functions and/or regulatory mechanisms. The results presented here provide the groundwork for further experiments aimed at determining the exact role of each rice Nox gene in regulating stress responses as well as normal development, and for examining the potential for cross-talk between rice Nox proteins.

Supplementary Information

ijms-14-09440-s001.pdf

Acknowledgments

This work was financially supported by the National Nature Science Foundation of China (Nos. 31270299 and 30871469), the Talent Introduction Startup Fund of Northwest A & F University (Z111021005), and the Program for New Century Excellent Talents in University (NCET-11-0440).

Conflict of Interest

The authors declare no conflict of interest.

References

  1. Foreman, J.; Demidchik, V.; Bothwell, J.H.; Mylona, P.; Miedema, H.; Torres, M.A.; Linstead, P.; Costa, S.; Brownlee, C.; Jones, J.D.; et al. Reactive oxygen species produced by NADPH oxidase regulate plant cell growth. Nature 2003, 422, 442–446. [Google Scholar]
  2. Sagi, M.; Fluhr, R. Production of reactive oxygen species by plant NADPH oxidases. Plant Physiol 2006, 141, 336–340. [Google Scholar]
  3. Bedard, K.; Lardy, B.; Krause, K.H. NOX family NADPH oxidases: Not just in mammals. Biochimie 2007, 89, 1107–1112. [Google Scholar]
  4. Geiszt, M. NADPH oxidases: New kids on the block. Cardiovasc. Res 2006, 71, 289–299. [Google Scholar]
  5. Del Rio, L.A.; Pastori, G.M.; Palma, J.M.; Sandalio, L.M.; Sevilla, F.; Corpas, F.J.; Jimenez, A.; Lopez-Huertas, E.; Hernandez, J.A. The activated oxygen role of peroxisomes in senescence. Plant Physiol 1998, 116, 1195–1200. [Google Scholar]
  6. Lamb, C.; Dixon, R.A. The oxidative burst in plant disease resistance. Annu. Rev. Plant Physiol. Plant Mol. Biol 1997, 48, 251–275. [Google Scholar]
  7. Pei, Z.M.; Murata, Y.; Benning, G.; Thomine, S.; Klusener, B.; Allen, G.J.; Grill, E.; Schroeder, J.I. Calcium channels activated by hydrogen peroxide mediate abscisic acid signalling in guard cells. Nature 2000, 406, 731–734. [Google Scholar]
  8. Potikha, T.S.; Collins, C.C.; Johnson, D.I.; Delmer, D.P.; Levine, A. The involvement of hydrogen peroxide in the differentiation of secondary walls in cotton fibers. Plant Physiol 1999, 119, 849–858. [Google Scholar]
  9. Jiang, M.; Zhang, J. Involvement of plasma-membrane NADPH oxidase in abscisic acid- and water stress-induced antioxidant defense in leaves of maize seedlings. Planta 2002, 215, 1022–1030. [Google Scholar]
  10. Laloi, C.; Apel, K.; Danon, A. Reactive oxygen signalling: The latest news. Curr. Opin. Plant Biol 2004, 7, 323–328. [Google Scholar]
  11. Overmyer, K.; Brosche, M.; Kangasjarvi, J. Reactive oxygen species and hormonal control of cell death. Trends Plant Sci 2003, 8, 335–342. [Google Scholar]
  12. Hao, F.; Wang, X.; Chen, J. Involvement of plasma-membrane NADPH oxidase in nickel-induced oxidative stress in roots of wheat seedlings. Plant Sci 2006, 170, 151–158. [Google Scholar]
  13. Torres, M.A.; Dangl, J.L.; Jones, J.D. Arabidopsis gp91phox homologues AtrbohD and AtrbohF are required for accumulation of reactive oxygen intermediates in the plant defense response. Proc. Natl. Acad. Sci. USA 2002, 99, 517–522. [Google Scholar]
  14. Yoshioka, H.; Mase, K.; Yoshioka, M.; Kobayashi, M.; Asai, S. Regulatory mechanisms of nitric oxide and reactive oxygen species generation and their role in plant immunity. Nitric Oxide 2011, 25, 216–221. [Google Scholar]
  15. Liu, P.; Li, R.-L.; Zhang, L.; Wang, Q.-L.; Niehaus, K.; Baluška, F.; Šamaj, J.; Lin, J.-X. Lipid microdomain polarization is required for NADPH oxidase-dependent ROS signaling in Picea meyeri pollen tube tip growth. Plant J 2009, 60, 303–313. [Google Scholar]
  16. Monshausen, G.B.; Bibikova, T.N.; Weisenseel, M.H.; Gilroy, S. Ca2+ regulates reactive oxygen species production and pH during mechanosensing in Arabidopsis roots. Plant Cell 2009, 21, 2341–2356. [Google Scholar]
  17. Potocky, M.; Jones, M.A.; Bezvoda, R.; Smirnoff, N.; Zarsky, V. Reactive oxygen species produced by NADPH oxidase are involved in pollen tube growth. New Phytol 2007, 174, 742–751. [Google Scholar]
  18. Shin, L.-J.; Huang, H.-E.; Chang, H.; Lin, Y.-H.; Feng, T.-Y.; Ger, M.-J. Ectopic ferredoxin I protein promotes root hair growth through induction of reactive oxygen species in Arabidopsis thaliana. J. Plant Physiol 2011, 168, 434–440. [Google Scholar]
  19. Shi, Y.C.; Fu, Y.P.; Liu, W.Q. NADPH oxidase in plasma membrane is involved in stomatal closure induced by dehydroascorbate. Plant Physiol. Biochem 2012, 51, 26–30. [Google Scholar]
  20. Zhang, Y.; Zhu, H.; Zhang, Q.; Li, M.; Yan, M.; Wang, R.; Wang, L.; Welti, R.; Zhang, W.; Wang, X. Phospholipase dalpha1 and phosphatidic acid regulate NADPH oxidase activity and production of reactive oxygen species in ABA-mediated stomatal closure in Arabidopsis. Plant Cell 2009, 21, 2357–2377. [Google Scholar]
  21. Steffens, B.; Sauter, M. Epidermal cell death in rice is confined to cells with a distinct molecular identity and is mediated by ethylene and H2O2 through an autoamplified signal pathway. Plant Cell 2009, 21, 184–196. [Google Scholar]
  22. Tewari, R.K.; Watanabe, D.; Watanabe, M. Chloroplastic NADPH oxidase-like activity-mediated perpetual hydrogen peroxide generation in the chloroplast induces apoptotic-like death of Brassica napus leaf protoplasts. Planta 2012, 235, 99–110. [Google Scholar]
  23. Cano-Dominguez, N.; Alvarez-Delfin, K.; Hansberg, W.; Aguirre, J. NADPH oxidases NOX-1 and NOX-2 require the regulatory subunit NOR-1 to control cell differentiation and growth in Neurospora crassa. Eukaryot. Cell 2008, 7, 1352–1361. [Google Scholar]
  24. Asai, S.; Ohta, K.; Yoshioka, H. MAPK signaling regulates nitric oxide and NADPH oxidase-dependent oxidative bursts in Nicotiana benthamiana. Plant Cell 2008, 20, 1390–1406. [Google Scholar]
  25. Asano, T.; Hayashi, N.; Kobayashi, M.; Aoki, N.; Miyao, A.; Mitsuhara, I.; Ichikawa, H.; Komatsu, S.; Hirochika, H.; Kikuchi, S.; et al. A rice calcium-dependent protein kinase OsCPK12 oppositely modulates salt-stress tolerance and blast disease resistance. Plant J 2012, 69, 26–36. [Google Scholar]
  26. Kobayashi, M.; Ohura, I.; Kawakita, K.; Yokota, N.; Fujiwara, M.; Shimamoto, K.; Doke, N.; Yoshioka, H. Calcium-dependent protein kinases regulate the production of reactive oxygen species by potato NADPH oxidase. Plant Cell 2007, 19, 1065–1080. [Google Scholar]
  27. Nakashima, A.; Chen, L.; Thao, N.P.; Fujiwara, M.; Wong, H.L.; Kuwano, M.; Umemura, K.; Shirasu, K.; Kawasaki, T.; Shimamoto, K. RACK1 functions in rice innate immunity by interacting with the Rac1 immune complex. Plant Cell 2008, 20, 2265–2279. [Google Scholar]
  28. Kaye, Y.; Golani, Y.; Singer, Y.; Leshem, Y.; Cohen, G.; Ercetin, M.; Gillaspy, G.; Levine, A. Inositol polyphosphate 5-phosphatase7 regulates the production of reactive oxygen species and salt tolerance in Arabidopsis. Plant Physiol 2011, 157, 229–241. [Google Scholar]
  29. Evans, N.H.; McAinsh, M.R.; Hetherington, A.M.; Knight, M.R. ROS perception in Arabidopsis thaliana: The ozone-induced calcium response. Plant J 2005, 41, 615–626. [Google Scholar]
  30. Delledonne, M.; Murgia, I.; Ederle, D.; Sbicego, P.F.; Biondani, A.; Polverari, A.; Lamb, C. Reactive oxygen intermediates modulate nitric oxide signaling in the plant hypersensitive disease-resistance response. Plant Physiol. Biochem 2002, 40, 605–610. [Google Scholar]
  31. Li, J.; Wang, X.; Zhang, Y.; Jia, H.; Bi, Y. CGMP regulates hydrogen peroxide accumulation in calcium-dependent salt resistance pathway in Arabidopsis thaliana roots. Planta 2011, 234, 709–722. [Google Scholar]
  32. Song, C.J.; Steinebrunner, I.; Wang, X.; Stout, S.C.; Roux, S.J. Extracellular ATP induces the accumulation of superoxide via NADPH oxidases in Arabidopsis. Plant Physiol 2006, 140, 1222–1232. [Google Scholar]
  33. Marino, D.; Dunand, C.; Puppo, A.; Pauly, N. A burst of plant NADPH oxidases. Trends Plant Sci 2012, 17, 9–15. [Google Scholar]
  34. Groom, Q.J.; Torres, M.A.; Fordham-Skelton, A.P.; Hammond-Kosack, K.E.; Robinson, N.J.; Jones, J.D. RbohA, a rice homologue of the mammalian gp91phox respiratory burst oxidase gene. Plant J 1996, 10, 515–522. [Google Scholar]
  35. Wong, H.L.; Pinontoan, R.; Hayashi, K.; Tabata, R.; Yaeno, T.; Hasegawa, K.; Kojima, C.; Yoshioka, H.; Iba, K.; Kawasaki, T.; et al. Regulation of rice NADPH oxidase by binding of Rac GTPase to its N-terminal extension. Plant Cell 2007, 19, 4022–4034. [Google Scholar]
  36. Yoshie, Y.; Goto, K.; Takai, R.; Iwano, M.; Takayama, S.; Isogai, A.; Che, F.-S. Function of the rice gp91phox homologs OsrbohA and OsrbohE genes in ROS-dependent plant immune responses. Plant Biotechnol 2005, 22, 127–135. [Google Scholar]
  37. Marchler-Bauer, A.; Zheng, C.; Chitsaz, F.; Derbyshire, M.K.; Geer, L.Y.; Geer, R.C.; Gonzales, N.R.; Gwadz, M.; Hurwitz, D.I.; Lanczycki, C.J.; et al. CDD: Conserved domains and protein three-dimensional structure. Nucleic Acids Res 2013, 41, D348–D352. [Google Scholar]
  38. Duan, Z.-Q.; Bai, L.; Zhao, Z.-G.; Zhang, G.-P.; Cheng, F.-M.; Jiang, L.-X.; Chen, K.-M. Drought-stimulated activity of plasma membrane nicotinamide adenine dinucleotide phosphate oxidase and its catalytic properties in rice. J. Integr. Plant Biol 2009, 51, 1104–1115. [Google Scholar]
  39. Jiang, M.Y.; Zhang, J.H. Cross-talk between calcium and reactive oxygen species originated from NADPH oxidase in abscisic acid-induced antioxidant defence in leaves of maize seedlings. Plant Cell Environ 2003, 26, 929–939. [Google Scholar]
  40. Takeda, S.; Gapper, C.; Kaya, H.; Bell, E.; Kuchitsu, K.; Dolan, L. Local positive feedback regulation determines cell shape in root hair cells. Science 2008, 319, 1241–1244. [Google Scholar]
  41. Muller, K.; Carstens, A.C.; Linkies, A.; Torres, M.A.; Leubner-Metzger, G. The NADPH-oxidase AtrbohB plays a role in Arabidopsis seed after-ripening. New Phytol 2009, 184, 885–897. [Google Scholar]
  42. Kimura, S.; Kaya, H.; Kawarazaki, T.; Hiraoka, G.; Senzaki, E.; Michikawa, M.; Kuchitsu, K. Protein phosphorylation is a prerequisite for the Ca2+-dependent activation of Arabidopsis NADPH oxidases and may function as a trigger for the positive feedback regulation of Ca2+ and reactive oxygen species. Biochim. Biophys. Acta 2012, 1823, 398–405. [Google Scholar]
  43. Lin, F.; Ding, H.; Wang, J.; Zhang, H.; Zhang, A.; Zhang, Y.; Tan, M.; Dong, W.; Jiang, M. Positive feedback regulation of maize NADPH oxidase by mitogen-activated protein kinase cascade in abscisic acid signalling. J. Exp. Bot 2009, 60, 3221–3238. [Google Scholar]
  44. Gross, J.S.; Stein, R.J.; Fett-Neto, A.G.; Fett, J.P. Iron homeostasis related genes in rice. Genet. Mol. Biol 2003, 4, 21. [Google Scholar]
  45. Ishimaru, Y.; Suzuki, M.; Tsukamoto, T.; Suzuki, K.; Nakazono, M.; Kobayashi, T.; Wada, Y.; Watanabe, S.; Matsuhashi, S.; Takahashi, M.; et al. Rice plants take up iron as an Fe3+-phytosiderophore and as Fe2+. Plant J 2006, 45, 335–346. [Google Scholar]
  46. Sperotto, R.A.; Boff, T.; Duarte, G.L.; Santos, L.S.; Grusak, M.A.; Fett, J.P. Identification of putative target genes to manipulate Fe and Zn concentrations in rice grains. J. Plant Physiol 2010, 167, 1500–1506. [Google Scholar]
  47. Schultz, J.; Milpetz, F.; Bork, P.; Ponting, C.P. SMART, a simple modular architecture research tool: Identification of signaling domains. Proc. Natl. Acad. Sci. USA 1998, 95, 5857–5864. [Google Scholar]
  48. Guindon, S.; Dufayard, J.F.; Lefort, V.; Anisimova, M.; Hordijk, W.; Gascuel, O. New algorithms and methods to estimate maximum-likelihood phylogenies: Assessing the performance of PhyML 3.0. Syst. Biol 2010, 59, 307–321. [Google Scholar]
  49. Jones, D.T.; Taylor, W.R.; Thornton, J.M. The rapid generation of mutation data matrices from protein sequences. Comput. Appl. Biosci 1992, 8, 275–282. [Google Scholar]
  50. Tamura, K.; Dudley, J.; Nei, M.; Kumar, S. MEGA4: Molecular evolutionary genetics analysis (MEGA) software version 4.0. Mol. Biol. Evol 2007, 24, 1596–1599. [Google Scholar]

Article Metrics

Citations

Article Access Statistics

Multiple requests from the same IP address are counted as one view.