On Use of the Variable Zagreb vM2 Index in QSPR: Boiling Points of Benzenoid Hydrocarbons
Abstract
:Introduction
The Zagreb M2 index and Its Variable Form vM2


| Benzenoid hydrocarbon | bpi | vM2 index | ||
|---|---|---|---|---|
| c1i | c2i | c3i | ||
| 1 | 218 | 6 | 4 | 1 |
| 2 | 338 | 7 | 6 | 3 |
| 3 | 340 | 6 | 8 | 2 |
| 4 | 431 | 8 | 8 | 5 |
| 5 | 425 | 7 | 10 | 4 |
| 6 | 429 | 9 | 6 | 6 |
| 7 | 440 | 6 | 12 | 3 |
| 8 | 496 | 7 | 10 | 7 |
| 9 | 493 | 8 | 8 | 8 |
| 10 | 497 | 8 | 8 | 8 |
| 11 | 547 | 6 | 12 | 9 |
| 12 | 542 | 7 | 10 | 10 |
| 13 | 535 | 9 | 10 | 7 |
| 14 | 536 | 8 | 12 | 6 |
| 15 | 531 | 8 | 12 | 6 |
| 16 | 519 | 9 | 10 | 7 |
| 17 | 590 | 6 | 12 | 12 |
| 18 | 592 | 9 | 10 | 10 |
| 19 | 596 | 8 | 12 | 9 |
| 20 | 594 | 8 | 12 | 9 |
Results and Discussion






- (i)
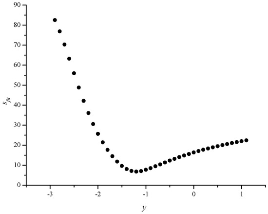
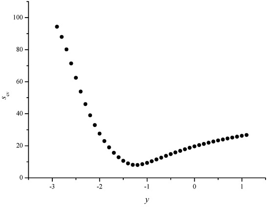
- The two-descriptor modelbp = - 40 (± 22) + 6.42 (± 0.46) vM2 – 0.021 (± 0.014) wsN=21 Rfit =0.998 Sfit(N)=6.5 Sfit(N-I-1)=7.0 Rcv =0.996 Scv(N)=8.4 Scv(N-I-1)=8.9 F=2048
- (ii)
- The three-descriptor modelsbp = - 46 (± 18) + 52.7 (± 3.3) ε – 0.167 (± 0.044) ws + 0.037 (± 0.012) ωN=21 Rfit =0.999 Sfit(N)=5.3 Sfit(N-I-1)=5.9 Rcv =0.997 Scv(N)=7.5 Scv(N-I-1)=8.2 F=1936bp = - 47 (± 24) + 37.9 (± 3.4) vM2 – 0.32 (± 0.45) ws - 0.024 (± 0.015) WSN=21 Rfit =0.998 Sfit(N)=6.3 Sfit(N-I-1)=7.0 Rcv =0.996 Scv(N)=8.6 Scv(N-I-1)=9.4 F=1338
- (iii)
- The four-descriptor modelsbp = - 62 (± 22) + 59.2 (± 5.8) ε – 0.72 (± 0.54) WS – 0.242 (± 0.071) ws + 0.057 (± 0.019) ωN=21 Rfit =0.999 Sfit(N)=5.0 Sfit(N-I-1)=5.7 Rcv =0.997 Scv(N)=7.6 Scv(N-I-1)=8.5 F=1518bp = - 88 (± 26) + 8.62 (± 0.91) vM2 – 1.77 (± 0.68) WS – 0.207 (± 0.073) ws + 0.051 (± 0.020) ωN=21 Rfit =0.999 Sfit(N)=5.3 Sfit(N-I-1)=6.1 Rcv =0.997 Scv(N)=7.7 Scv(N-I-1)=8.7 F=1330
| vM2 | 1.000 | 0.999 | 0.946 | 0.981 | 0.973 |
| ε | 1.000 | 0.936 | 0.983 | 0.974 | |
| WS | 1.000 | 0.912 | 0.920 | ||
| ws | 1.000 | 0.997 |
Conclusions
Acknowledgments.
References and Notes
- Randić, M. Novel graph theoretical approach to heteroatoms in QSAR. Chemometrics Intel. Lab. Syst. 1991, 10, 213–227. [Google Scholar]
- Randić, M. On computation of optimal parameters for multivariate analysis of structure-property relationship. J. Chem. Inf. Comput. Sci. 1991, 31, 970–980. [Google Scholar]
- Randić, M.; Plavšić, D.; Lerš, N. Variable connectivity index for cycle-containing structures. J. Chem. Inf. Comput. Sci. 2001, 41, 657–662. [Google Scholar]
- Randić, M.; Basak, S.C. Multiple regression analysis with optimal molecular descriptors. SAR QSAR Environ. Res. 2000, 11, 1–23. [Google Scholar]
- Randić, M.; Pompe, M. The variable molecular descriptors based on the distance matrix. J. Chem. Inf. Comput. Sci. 2001, 41, 575–581. [Google Scholar]
- Randić, M.; Basak, S.C. On use of the variable connectivity index 1χf in QSAR: Toxicity of aliphatic ethers. J. Chem. Inf. Comput. Sci. 2001, 41, 614–618. [Google Scholar]
- Randić, M.; Pompe, M. The variable connectivity index 1χf versus traditional molecular descriptors: A comparative study of 1χf against descriptors of CODESSA. J. Chem. Inf. Comput. Sci. 2001, 41, 631–638. [Google Scholar]
- Nikolić, S.; Plavšić, D.; Trinajstić, N. On the Balaban-like topological indices. MATCH ‒ Comm. Math. Comput. Chem. 2001, 44, 361–386. [Google Scholar]
- Amić, D.; Lučić, B.; Nikolić, S.; Trinajstić, N. Predicting inhibition of microsomal p-hydroxylation of aniline by aliphatic alcohols: A QSAR approach based the weighted path numbers. Croat. Chem. Acta 2001, 74, 237–250. [Google Scholar]
- Amić, D.; Basak, S.C.; Lučić, B.; Nikolić, S.; Trinajstić, N. Structure-water solubility of aliphatic alcohols using the weighted path numbers. SAR QSAR Environ. Res. 2002, 13, 281–295. [Google Scholar]
- Lučić, B.; Miličević, A.; Nikolić, S.; Trinajstić, N. On variable Wiener index. Ind. J. Chem. 2003, 42A, 1279–1282. [Google Scholar]
- Miličević, A.; Nikolić, S. On variable Zagreb indices. Croat. Chem. Acta 2004, 77, 97–1001. [Google Scholar]
- Randić, M. Quantitative structure-property relationship. Boiling points of planar benzenoids. New J. Chem. 1996, 20, 1001–1009. [Google Scholar]
- Plavšić, D.; Trinajstić, N.; Amić, D.; Šoškić, M. Comparison between the structure-boiling point relationships with different descriptor for condensed benzenoids. New J. Chem. 1998, 22, 1075–1078. [Google Scholar]
- Harary, F. Graph Theory, 2nd printing; Addison-Wesley: Reading (MA, U.S.A.), 1971. [Google Scholar]
- Trinajstić, N. Chemical Graph Theory, 2nd edition; CRC Press: Boca Raton (FL, U.S.A.), 1992. [Google Scholar]
- Gutman, I.; Trinajstić, N. Graph theory and molecular orbitals. Total π-electron energy of alternant hydrocarbons. Chem. Phys. Lett. 1972, 17, 535–537. [Google Scholar]
- Gutman, I.; Ruščić, B.; Trinajstić, N.; Wilcox, C.F., Jr. Graph theory and molecular orbitals. XII. Acyclic polyenes. J. Chem. Phys. 1975, 62, 3399–3405. [Google Scholar]
- Devillers, J.; Balaban, A.T. (Eds.) Topological Indices and Related Descriptors in QSAR and QSPR; Gordon & Breach: Amsterdam (The Netherlands), 1999.
- Todeschini, R.; Consonni, V. Handbook of Molecular Descriptors. Wiley-VCH: Weinheim (Germany), 2000. [Google Scholar]
- Nikolić, S.; Kovačević, G.; Miličević, A.; Trinajstić, N. The Zagreb indices 30 years after. Croat. Chem. Acta 2003, 76, 113–124. [Google Scholar]
- Vukičević, D.; Trinajstić, N. Modified Zagreb M2 index - Comparison with the Randić connectivity index for benzenoid systems. Croat. Chem. Acta 2003, 76, 183–187. [Google Scholar]
- Miličević, A.; Nikolić, S.; Trinajstić, N. On reformulated Zagreb indices. Molecular Diversity 2004, in press. [Google Scholar]
- Clar, E. Polycyclic Hydrocarbons; Academic Press: London (U.K.), 1964. [Google Scholar]
- Gutman, I.; Cyvin, S.J. Introduction to the Theory Benzenoid Hydrocarbons; Springer-Verlag: Berlin (Germany), 1989. [Google Scholar]
- Lučić, B.; Trinajstić, N. Multivariate regression outperforms several robust architectures of neural networks. J. Chem. Inf. Comput. Sci. 1999, 39, 121–132. [Google Scholar]
- Lučić, B.; Trinajstić, N.; Sild, S.; Karelson, M.; Katritzky, A.R. A new efficient approach for variable selection based on multiregression: Prediction of gas chromatographic retention times and response factors. J. Chem. Inf. Comput. Sci. 1999, 39, 610–621. [Google Scholar]
- Lučić, B.; Amić, D.; Trinajstić, N. Nonlinear multivariate regression outperforms several concisely designed neural networks on three QSPR data sets. J. Chem. Inf. Comput. Sci. 2000, 40, 403–413. [Google Scholar]
- Randić, M. On characterization of molecular branching. J. Am. Chem. Soc. 1975, 97, 6609–6615. [Google Scholar]
- Estrada, E. Edge adjacency relationships and a novel topological index related to molecular volume. J. Chem. Inf. Comput. Sci. 1995, 35, 31–33. [Google Scholar]
- Wiener, H. Structural determination of paraffin boiling points. J. Am. Chem. Soc. 1947, 69, 17–209. [Google Scholar]
- Amić, D.; Trinajstić, N. On the detour matrix. Croat. Chem. Acta 1995, 68, 53–62. [Google Scholar]
- Trinajstić, N.; Nikolić, S.; Lučić, B.; Amić, D.; Mihalić, Z. The detour matrix in chemistry. J. Chem. Inf. Comput. Sci. 1997, 37, 631–638. [Google Scholar]
- Mihalić, Z.; Veljan, D.; Amić, D.; Nikolić, S.; Plavšić, D.; Trinajstić, N. The distance matrix in chemistry. J.Math. Chem. 1992, 11, 223–258. [Google Scholar]
- Randić, M. On characterization of cyclic structures. J. Chem. Inf. Comput. Sci. 1997, 37, 1063–1071. [Google Scholar]
- Lukovits, I. The detour index. Croat. Chem. Acta 1996, 69, 873–883. [Google Scholar]
- Trinajstić, N.; Nikolić, S.; Basak, S.C.; Lukovits, I. Distances indices and their hypercounterparts: Intercorrelation and use in the structure-property modeling. SAR QSAR Environ. Res. 2001, 12, 31–54. [Google Scholar]
- Randić, M. The connectivity index 25 years after. J. Mol. Graph. Model. 2001, 20, 19–35. [Google Scholar]
© 2004 by MDPI (http://www.mdpi.org). Reproduction is permitted for noncommercial purposes.
Share and Cite
Nikolića, S.; Miličević, A.; Trinajstić, N.; Jurić, A. On Use of the Variable Zagreb vM2 Index in QSPR: Boiling Points of Benzenoid Hydrocarbons. Molecules 2004, 9, 1208-1221. https://doi.org/10.3390/91201208
Nikolića S, Miličević A, Trinajstić N, Jurić A. On Use of the Variable Zagreb vM2 Index in QSPR: Boiling Points of Benzenoid Hydrocarbons. Molecules. 2004; 9(12):1208-1221. https://doi.org/10.3390/91201208
Chicago/Turabian StyleNikolića, Sonja, Ante Miličević, Nenad Trinajstić, and Albin Jurić. 2004. "On Use of the Variable Zagreb vM2 Index in QSPR: Boiling Points of Benzenoid Hydrocarbons" Molecules 9, no. 12: 1208-1221. https://doi.org/10.3390/91201208
APA StyleNikolića, S., Miličević, A., Trinajstić, N., & Jurić, A. (2004). On Use of the Variable Zagreb vM2 Index in QSPR: Boiling Points of Benzenoid Hydrocarbons. Molecules, 9(12), 1208-1221. https://doi.org/10.3390/91201208
