Enhanced Generalizability of RNA Secondary Structure Prediction via Convolutional Block Attention Network and Ensemble Learning
Abstract
1. Introduction
2. Results
2.1. Varied Outputs Among RSS Prediction Algorithms Despite Comparable Accuracies
2.2. Ensemble Learning Is Efficient in Enhancing RSS Prediction Performance
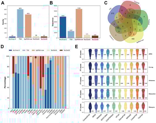
2.3. TrioFold Outperforms RSS Prediction Methods on Intra-Family Datasets
2.4. Performance Comparison Between Algorithms Across RNA Types
2.5. The Generalizability of TrioFold to Predict RSS in Unseen Families
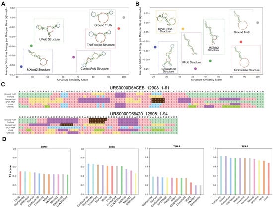
2.6. Showcase of SS Prediction on Representative RNAs from Unseen Families
2.7. A User-Friendly Webserver for RSS Prediction and Analysis
3. Materials and Methods
3.1. Sequence Module
- = 1 if the -th base and the -th base form a complementary pair according to the -th base learner’s prediction.
- = 0 otherwise.
3.2. Structure Module
3.3. RSS Pattern Block
3.4. Domain Focus Block
3.5. TrioFold-Lite
3.6. Dataset
3.7. Loss Function
3.8. Baselines
- Machine Learning-Based Models: Algorithms such as UFold (available at https://github.com/uci-cbcl/UFold, accessed on 16 August 2025), CONTRAfold, ContextFold, MXfold2 (available at https://github.com/mxfold/mxfold2, accessed on 16 August 2025), EternaFold (available at https://github.com/eternagame/EternaFold, accessed on 16 August 2025) and SPOT-RNA (available at https://github.com/jaswindersingh2/SPOT-RNA, accessed on 16 August 2025) leverage machine learning techniques, particularly deep learning and probabilistic models, to predict RNA secondary structures. These models are trained on large RNA datasets to capture complex sequence-structure relationships, offering high accuracy for various RNA types.
- Thermodynamic and Energy-Based Models: RNAfold (available at https://www.tbi.univie.ac.at/RNA/, accessed on 16 August 2025), Mfold (available at http://www.unafold.org/mfold/software/download-mfold.php, accessed on 16 August 2025), and LinearFold (available at https://linearfold.eecs.oregonstate.edu/, accessed on 16 August 2025) rely on thermodynamic principles, where RNA secondary structures are predicted by minimizing the free energy of the sequence. LinearFold, while not a machine learning method itself, integrates parameters from CONTRAfold, a machine learning-based model, to enhance its prediction efficiency without requiring a machine learning framework for its operation. These classical approaches are widely recognized for their robustness in RNA structure prediction based on energy calculations.
3.9. Implementation Details
3.10. Post-Process
3.11. Experimental Evaluation of TrioFold
3.12. Principal Component Analysis
3.13. Webserver
4. Discussion and Conclusions
Limitations of the Study
Supplementary Materials
Author Contributions
Funding
Institutional Review Board Statement
Informed Consent Statement
Data Availability Statement
Acknowledgments
Conflicts of Interest
References
- Caporali, A.; Anwar, M.; Devaux, Y.; Katare, R.; Martelli, F.; Srivastava, P.K.; Pedrazzini, T.; Emanueli, C. Non-coding RNAs as therapeutic targets and biomarkers in ischaemic heart disease. Nat. Rev. Cardiol. 2024, 21, 556–573. [Google Scholar] [CrossRef]
- Kim, Y.-A.; Mousavi, K.; Yazdi, A.; Zwierzyna, M.; Cardinali, M.; Fox, D.; Peel, T.; Coller, J.; Aggarwal, K.; Maruggi, G. Computational design of mRNA vaccines. Vaccine 2024, 42, 1831–1840. [Google Scholar] [CrossRef]
- Sato, K.; Hamada, M. Recent trends in RNA informatics: A review of machine learning and deep learning for RNA secondary structure prediction and RNA drug discovery. Brief. Bioinform. 2023, 24, bbad186. [Google Scholar] [CrossRef] [PubMed]
- Sumi, S.; Hamada, M.; Saito, H. Deep generative design of RNA family sequences. Nat. Methods 2024, 21, 435–443. [Google Scholar] [CrossRef] [PubMed]
- Shi, H.; Rangadurai, A.; Abou Assi, H.; Roy, R.; Case, D.A.; Herschlag, D.; Yesselman, J.D.; Al-Hashimi, H.M. Rapid and accurate determination of atomistic RNA dynamic ensemble models using NMR and structure prediction. Nat. Commun. 2020, 11, 5531. [Google Scholar] [CrossRef] [PubMed]
- Wacker, A.; Weigand, J.E.; Akabayov, S.R.; Altincekic, N.; Bains, J.K.; Banijamali, E.; Binas, O.; Castillo-Martinez, J.; Cetiner, E.; Ceylan, B. Secondary structure determination of conserved SARS-CoV-2 RNA elements by NMR spectroscopy. Nucleic Acids Res. 2020, 48, 12415–12435. [Google Scholar] [CrossRef]
- RNAcentral Consortium. RNAcentral 2021: Secondary structure integration, improved sequence search and new member databases. Nucleic Acids Res. 2021, 49, D212–D220. [Google Scholar] [CrossRef]
- Kim, G.; Lee, S.; Levy Karin, E.; Kim, H.; Moriwaki, Y.; Ovchinnikov, S.; Steinegger, M.; Mirdita, M. Easy and accurate protein structure prediction using ColabFold. Nat. Protoc. 2024, 20, 620–642. [Google Scholar] [CrossRef]
- Abramson, J.; Adler, J.; Dunger, J.; Evans, R.; Green, T.; Pritzel, A.; Ronneberger, O.; Willmore, L.; Ballard, A.J.; Bambrick, J. Accurate structure prediction of biomolecular interactions with AlphaFold 3. Nature 2024, 630, 493–500. [Google Scholar] [CrossRef]
- Fu, L.; Cao, Y.; Wu, J.; Peng, Q.; Nie, Q.; Xie, X. UFold: Fast and accurate RNA secondary structure prediction with deep learning. Nucleic Acids Res. 2022, 50, e14. [Google Scholar] [CrossRef]
- Franke, J.K.; Runge, F.; Koeksal, R.; Backofen, R.; Hutter, F. RNAformer: A Simple Yet Effective Deep Learning Model for RNA Secondary Structure Prediction. bioRxiv 2024. bioRxiv:2024.02.12.57988. [Google Scholar]
- Wang, N.; Bian, J.; Li, Y.; Li, X.; Mumtaz, S.; Kong, L.; Xiong, H. Multi-purpose RNA language modelling with motif-aware pretraining and type-guided fine-tuning. Nat. Mach. Intell. 2024, 6, 548–557. [Google Scholar] [CrossRef]
- Wang, Z.; Feng, Y.; Tian, Q.; Liu, Z.; Yan, P.; Li, X. RNADiffFold: Generative RNA secondary structure prediction using discrete diffusion models. Brief. Bioinform. 2025, 26, bbae618. [Google Scholar] [CrossRef] [PubMed]
- Gumna, J.; Zok, T.; Figurski, K.; Pachulska-Wieczorek, K.; Szachniuk, M. RNAthor–fast, accurate normalization, visualization and statistical analysis of RNA probing data resolved by capillary electrophoresis. PLoS ONE 2020, 15, e0239287. [Google Scholar] [CrossRef]
- Wirecki, T.K.; Merdas, K.; Bernat, A.; Boniecki, M.J.; Bujnicki, J.M.; Stefaniak, F. RNAProbe: A web server for normalization and analysis of RNA structure probing data. Nucleic Acids Res. 2020, 48, W292–W299. [Google Scholar] [CrossRef]
- Lorenz, R.; Bernhart, S.H.; Höner zu Siederdissen, C.; Tafer, H.; Flamm, C.; Stadler, P.F.; Hofacker, I.L. ViennaRNA Package 2.0. Algorithms Mol. Biol. 2011, 6, 26. [Google Scholar] [CrossRef]
- Bellaousov, S.; Reuter, J.S.; Seetin, M.G.; Mathews, D.H. RNAstructure: Web servers for RNA secondary structure prediction and analysis. Nucleic Acids Res. 2013, 41, W471–W474. [Google Scholar] [CrossRef]
- Runge, F.; Franke, J.K.; Fertmann, D.; Hutter, F. Rethinking performance measures of rna secondary structure problems. arXiv 2023, arXiv:2401.05351. [Google Scholar] [CrossRef]
- Zhao, Q.; Zhao, Z.; Fan, X.; Yuan, Z.; Mao, Q.; Yao, Y. Review of machine learning methods for RNA secondary structure prediction. PLoS Comput. Biol. 2021, 17, e1009291. [Google Scholar] [CrossRef]
- Cao, Y.; Geddes, T.A.; Yang, J.Y.H.; Yang, P. Ensemble deep learning in bioinformatics. Nat. Mach. Intell. 2020, 2, 500–508. [Google Scholar] [CrossRef]
- Flamm, C.; Wielach, J.; Wolfinger, M.T.; Badelt, S.; Lorenz, R.; Hofacker, I.L. Caveats to deep learning approaches to RNA secondary structure prediction. Front. Bioinform. 2022, 2, 835422. [Google Scholar] [CrossRef]
- Wu, H.; Levinson, D. The ensemble approach to forecasting: A review and synthesis. Transp. Res. Part C Emerg. Technol. 2021, 132, 103357. [Google Scholar] [CrossRef]
- Woo, S.; Park, J.; Lee, J.-Y.; Kweon, I.S. Cbam: Convolutional block attention module. In Proceedings of the European Conference on Computer Vision (ECCV), Munich, Germany, 8–14 September 2018; pp. 3–19. [Google Scholar]
- Sato, K.; Akiyama, M.; Sakakibara, Y. RNA secondary structure prediction using deep learning with thermodynamic integration. Nat. Commun. 2021, 12, 941. [Google Scholar] [CrossRef]
- Singh, J.; Hanson, J.; Paliwal, K.; Zhou, Y. RNA secondary structure prediction using an ensemble of two-dimensional deep neural networks and transfer learning. Nat. Commun. 2019, 10, 5407. [Google Scholar] [CrossRef] [PubMed]
- Wayment-Steele, H.K.; Kladwang, W.; Strom, A.I.; Lee, J.; Treuille, A.; Becka, A.; Participants, E.; Das, R. RNA secondary structure packages evaluated and improved by high-throughput experiments. Nat. Methods 2022, 19, 1234–1242. [Google Scholar] [CrossRef] [PubMed]
- Do, C.B.; Woods, D.A.; Batzoglou, S. CONTRAfold: RNA secondary structure prediction without physics-based models. Bioinformatics 2006, 22, e90–e98. [Google Scholar] [CrossRef] [PubMed]
- Zakov, S.; Goldberg, Y.; Elhadad, M.; Ziv-Ukelson, M. Rich parameterization improves RNA structure prediction. J. Comput. Biol. 2011, 18, 1525–1542. [Google Scholar] [CrossRef] [PubMed]
- Zuker, M. Mfold web server for nucleic acid folding and hybridization prediction. Nucleic Acids Res. 2003, 31, 3406–3415. [Google Scholar] [CrossRef]
- Huang, L.; Zhang, H.; Deng, D.; Zhao, K.; Liu, K.; Hendrix, D.A.; Mathews, D.H. LinearFold: Linear-time approximate RNA folding by 5′-to-3′dynamic programming and beam search. Bioinformatics 2019, 35, i295–i304. [Google Scholar] [CrossRef]
- Ganaie, M.A.; Hu, M.; Malik, A.; Tanveer, M.; Suganthan, P. Ensemble deep learning: A review. Eng. Appl. Artif. Intell. 2022, 115, 105151. [Google Scholar] [CrossRef]
- Bonab, H.; Can, F. Less is more: A comprehensive framework for the number of components of ensemble classifiers. IEEE Trans. Neural Netw. Learn. Syst. 2019, 30, 2735–2745. [Google Scholar] [CrossRef] [PubMed]
- Szikszai, M.; Wise, M.; Datta, A.; Ward, M.; Mathews, D.H. Deep learning models for RNA secondary structure prediction (probably) do not generalize across families. Bioinformatics 2022, 38, 3892–3899. [Google Scholar] [CrossRef] [PubMed]
- Nawrocki, E.P.; Eddy, S.R. Infernal 1.1: 100-fold faster RNA homology searches. Bioinformatics 2013, 29, 2933–2935. [Google Scholar] [CrossRef] [PubMed]
- Singh, J.; Paliwal, K.; Zhang, T.; Singh, J.; Litfin, T.; Zhou, Y. Improved RNA secondary structure and tertiary base-pairing prediction using evolutionary profile, mutational coupling and two-dimensional transfer learning. Bioinformatics 2021, 37, 2589–2600. [Google Scholar] [CrossRef]
- Rognes, T.; Flouri, T.; Nichols, B.; Quince, C.; Mahé, F. VSEARCH: A versatile open source tool for metagenomics. PeerJ 2016, 4, e2584. [Google Scholar] [CrossRef]
- Kerpedjiev, P.; Hammer, S.; Hofacker, I.L. Forna (force-directed RNA): Simple and effective online RNA secondary structure diagrams. Bioinformatics 2015, 31, 3377–3379. [Google Scholar] [CrossRef]
- Mattei, E.; Pietrosanto, M.; Ferrè, F.; Helmer-Citterich, M. Web-Beagle: A web server for the alignment of RNA secondary structures. Nucleic Acids Res. 2015, 43, W493–W497. [Google Scholar] [CrossRef]
- Krzywinski, M.; Schein, J.; Birol, I.; Connors, J.; Gascoyne, R.; Horsman, D.; Jones, S.J.; Marra, M.A. Circos: An information aesthetic for comparative genomics. Genome Res. 2009, 19, 1639–1645. [Google Scholar] [CrossRef]
- Tsybulskyi, V.; Semenchenko, E.; Meyer, I.M. e-RNA: A collection of web-servers for the prediction and visualisation of RNA secondary structure and their functional features. Nucleic Acids Res. 2023, 51, W160–W167. [Google Scholar] [CrossRef]
- Binet, T.; Avalle, B.; Dávila Felipe, M.; Maffucci, I. AptaMat: A matrix-based algorithm to compare single-stranded oligonucleotides secondary structures. Bioinformatics 2023, 39, btac752. [Google Scholar] [CrossRef]
- Chen, Z.; Fu, L.; Yao, J.; Guo, W.; Plant, C.; Wang, S. Learnable graph convolutional network and feature fusion for multi-view learning. Inf. Fusion 2023, 95, 109–119. [Google Scholar] [CrossRef]
- Fu, L.; Niu, B.; Zhu, Z.; Wu, S.; Li, W. CD-HIT: Accelerated for clustering the next-generation sequencing data. Bioinformatics 2012, 28, 3150–3152. [Google Scholar] [CrossRef]
- Sloma, M.F.; Mathews, D.H. Exact calculation of loop formation probability identifies folding motifs in RNA secondary structures. RNA 2016, 22, 1808–1818. [Google Scholar] [CrossRef] [PubMed]
- Danaee, P.; Rouches, M.; Wiley, M.; Deng, D.; Huang, L.; Hendrix, D. bpRNA: Large-scale automated annotation and analysis of RNA secondary structure. Nucleic Acids Res. 2018, 46, 5381–5394. [Google Scholar] [CrossRef] [PubMed]
- Kalvari, I.; Nawrocki, E.P.; Ontiveros-Palacios, N.; Argasinska, J.; Lamkiewicz, K.; Marz, M.; Griffiths-Jones, S.; Toffano-Nioche, C.; Gautheret, D.; Weinberg, Z. Rfam 14: Expanded coverage of metagenomic, viral and microRNA families. Nucleic Acids Res. 2021, 49, D192–D200. [Google Scholar] [CrossRef] [PubMed]
- Burley, S.K.; Bhikadiya, C.; Bi, C.; Bittrich, S.; Chao, H.; Chen, L.; Craig, P.A.; Crichlow, G.V.; Dalenberg, K.; Duarte, J.M. RCSB Protein Data Bank (RCSB. org): Delivery of experimentally-determined PDB structures alongside one million computed structure models of proteins from artificial intelligence/machine learning. Nucleic Acids Res. 2023, 51, D488–D508. [Google Scholar] [CrossRef]
- Altschul, S.F.; Madden, T.L.; Schäffer, A.A.; Zhang, J.; Zhang, Z.; Miller, W.; Lipman, D.J. Gapped BLAST and PSI-BLAST: A new generation of protein database search programs. Nucleic Acids Res. 1997, 25, 3389–3402. [Google Scholar] [CrossRef]
- Rivas, E.; Lang, R.; Eddy, S.R. A range of complex probabilistic models for RNA secondary structure prediction that includes the nearest-neighbor model and more. RNA 2012, 18, 193–212. [Google Scholar] [CrossRef]
- Paszke, A.; Gross, S.; Massa, F.; Lerer, A.; Bradbury, J.; Chanan, G.; Killeen, T.; Lin, Z.; Gimelshein, N.; Antiga, L. Pytorch: An imperative style, high-performance deep learning library. In Advances in Neural Information Processing Systems 32 (NeurIPS 2019); NeurIPS: San Diego, CA, USA, 2019; Volume 32, ISBN 9781713807933. [Google Scholar]
- Steeg, E.W. Neural networks, adaptive optimization, and RNA secondary structure prediction. In Artificial Intelligence and Molecular Biology; MIT Press: Cambridge, MA, USA, 1993; pp. 121–160. ISBN 0262581159. [Google Scholar]
- Chen, X.; Li, Y.; Umarov, R.; Gao, X.; Song, L. RNA secondary structure prediction by learning unrolled algorithms. arXiv 2020, arXiv:2002.05810. [Google Scholar] [CrossRef]
- Parisien, M.; Cruz, J.A.; Westhof, E.; Major, F. New metrics for comparing and assessing discrepancies between RNA 3D structures and models. RNA 2009, 15, 1875–1885. [Google Scholar] [CrossRef]
- Justyna, M.; Antczak, M.; Szachniuk, M. Machine learning for RNA 2D structure prediction benchmarked on experimental data. Brief. Bioinform. 2023, 24, bbad153. [Google Scholar] [CrossRef]
- Salman, S.; Liu, X. Overfitting mechanism and avoidance in deep neural networks. arXiv 2019, arXiv:1901.06566. [Google Scholar] [CrossRef]
- Morandi, E.; van Hemert, M.J.; Incarnato, D. SHAPE-guided RNA structure homology search and motif discovery. Nat. Commun. 2022, 13, 1722. [Google Scholar] [CrossRef]
- Gong, T.; Ju, F.; Bu, D. Accurate prediction of RNA secondary structure including pseudoknots through solving minimum-cost flow with learned potentials. Commun. Biol. 2024, 7, 297. [Google Scholar] [CrossRef]







| Algorithm | INF | Precision | Recall | F1 Score | Margin of TrioFold | Margin of TrioFold-Lite |
|---|---|---|---|---|---|---|
| UFold | 0.617 | 0.537 | 0.723 | 0.608 | 8.39% (**) | 7.73% (**) |
| SPOT-RNA | 0.608 | 0.593 | 0.641 | 0.603 | 9.29% (**) | 8.62% (**) |
| ContextFold | 0.584 | 0.546 | 0.636 | 0.580 | 13.62% (**) | 12.93% (**) |
| CONTRAfold | 0.646 | 0.579 | 0.737 | 0.639 | 3.13% (**) | 2.50% (**) |
| Mfold | 0.608 | 0.541 | 0.696 | 0.601 | 9.65% (**) | 8.99% (**) |
| RNAfold | 0.624 | 0.552 | 0.720 | 0.617 | 6.81% (**) | 6.16% (**) |
| LinearFold | 0.623 | 0.649 | 0.645 | 0.617 | 6.81% (**) | 6.16% (**) |
| MXfold2 | 0.639 | 0.580 | 0.718 | 0.633 | 4.11% (**) | 3.48% (**) |
| EternaFold | 0.641 | 0.569 | 0.737 | 0.633 | 4.11% (**) | 3.48% (**) |
| TrioFold | 0.665 | 0.614 | 0.736 | 0.659 | / | −0.61% (**) |
| TrioFold-lite | 0.661 | 0.627 | 0.717 | 0.655 | 0.61% (**) | / |
| Algorithm | INF | Precision | Recall | F1 Score | Margin of TrioFold | Margin of TrioFold-Lite |
|---|---|---|---|---|---|---|
| UFold | 0.692 | 0.728 | 0.670 | 0.693 | 7.50% (**) | 7.07% (**) |
| SPOT-RNA | 0.751 | 0.852 | 0.675 | 0.744 | 0.13% (n.s.) | −0.27% (n.s.) |
| ContextFold | 0.677 | 0.796 | 0.587 | 0.669 | 11.36% (**) | 10.91% (**) |
| CONTRAfold | 0.688 | 0.780 | 0.618 | 0.684 | 8.92% (**) | 8.48% (**) |
| Mfold | 0.668 | 0.763 | 0.596 | 0.664 | 12.20% (**) | 11.75% (**) |
| RNAfold | 0.683 | 0.776 | 0.612 | 0.680 | 9.56% (**) | 9.12% (**) |
| LinearFold | 0.660 | 0.803 | 0.568 | 0.651 | 14.44% (**) | 13.98% (**) |
| MXfold2 | 0.707 | 0.829 | 0.620 | 0.700 | 6.43% (**) | 6.00% (*) |
| EternaFold | 0.687 | 0.776 | 0.619 | 0.684 | 8.92% (**) | 8.48% (**) |
| TrioFold | 0.752 | 0.865 | 0.666 | 0.745 | / | −0.40% (n.s.) |
| TrioFold-lite | 0.754 | 0.888 | 0.654 | 0.742 | 0.40% (n.s.) | / |
| Algorithm | INF | Precision | Recall | F1 Score | Margin of TrioFold | Margin of TrioFold-Lite |
|---|---|---|---|---|---|---|
| UFold | 0.642 | 0.585 | 0.720 | 0.634 | 0.32% (n.s.) | 2.68% (n.s.) |
| SPOT-RNA | 0.602 | 0.550 | 0.678 | 0.594 | 7.07% (**) | 9.60% (**) |
| ContextFold | 0.546 | 0.488 | 0.634 | 0.536 | 18.66% (**) | 21.46% (**) |
| CONTRAfold | 0.543 | 0.475 | 0.640 | 0.532 | 19.55% (**) | 22.37% (**) |
| Mfold | 0.517 | 0.445 | 0.625 | 0.505 | 25.94% (**) | 28.91% (**) |
| RNAfold | 0.488 | 0.413 | 0.602 | 0.475 | 33.89% (**) | 37.05% (**) |
| LinearFold | 0.510 | 0.572 | 0.532 | 0.502 | 26.69% (**) | 29.68% (**) |
| MXfold2 | 0.570 | 0.501 | 0.678 | 0.557 | 14.18% (**) | 16.88% (**) |
| EternaFold | 0.530 | 0.459 | 0.638 | 0.517 | 23.02% (**) | 25.92% (**) |
| TrioFold | 0.645 | 0.594 | 0.722 | 0.636 | / | 2.36% (*) |
| TrioFold-lite | 0.659 | 0.624 | 0.713 | 0.651 | −2.30% (*) | / |
Disclaimer/Publisher’s Note: The statements, opinions and data contained in all publications are solely those of the individual author(s) and contributor(s) and not of MDPI and/or the editor(s). MDPI and/or the editor(s) disclaim responsibility for any injury to people or property resulting from any ideas, methods, instructions or products referred to in the content. |
© 2025 by the authors. Licensee MDPI, Basel, Switzerland. This article is an open access article distributed under the terms and conditions of the Creative Commons Attribution (CC BY) license (https://creativecommons.org/licenses/by/4.0/).
Share and Cite
Lin, H.; Hou, D.; Li, Z.; Wang, S.; Liu, Y.; Gu, J.; Qian, J.; Yin, R.; Zhao, H.; Wang, S.; et al. Enhanced Generalizability of RNA Secondary Structure Prediction via Convolutional Block Attention Network and Ensemble Learning. Molecules 2025, 30, 3447. https://doi.org/10.3390/molecules30163447
Lin H, Hou D, Li Z, Wang S, Liu Y, Gu J, Qian J, Yin R, Zhao H, Wang S, et al. Enhanced Generalizability of RNA Secondary Structure Prediction via Convolutional Block Attention Network and Ensemble Learning. Molecules. 2025; 30(16):3447. https://doi.org/10.3390/molecules30163447
Chicago/Turabian StyleLin, Hanbo, Dongyue Hou, Zhaoyite Li, Shuaiqi Wang, Yuchen Liu, Jiajie Gu, Juncheng Qian, Ruining Yin, Hui Zhao, Shaofei Wang, and et al. 2025. "Enhanced Generalizability of RNA Secondary Structure Prediction via Convolutional Block Attention Network and Ensemble Learning" Molecules 30, no. 16: 3447. https://doi.org/10.3390/molecules30163447
APA StyleLin, H., Hou, D., Li, Z., Wang, S., Liu, Y., Gu, J., Qian, J., Yin, R., Zhao, H., Wang, S., Chen, Y., Ju, D., & Zeng, X. (2025). Enhanced Generalizability of RNA Secondary Structure Prediction via Convolutional Block Attention Network and Ensemble Learning. Molecules, 30(16), 3447. https://doi.org/10.3390/molecules30163447

