A Comparative Study of the Chemical Composition and Skincare Activities of Red and Yellow Ginseng Berries
Abstract
1. Introduction
2. Results
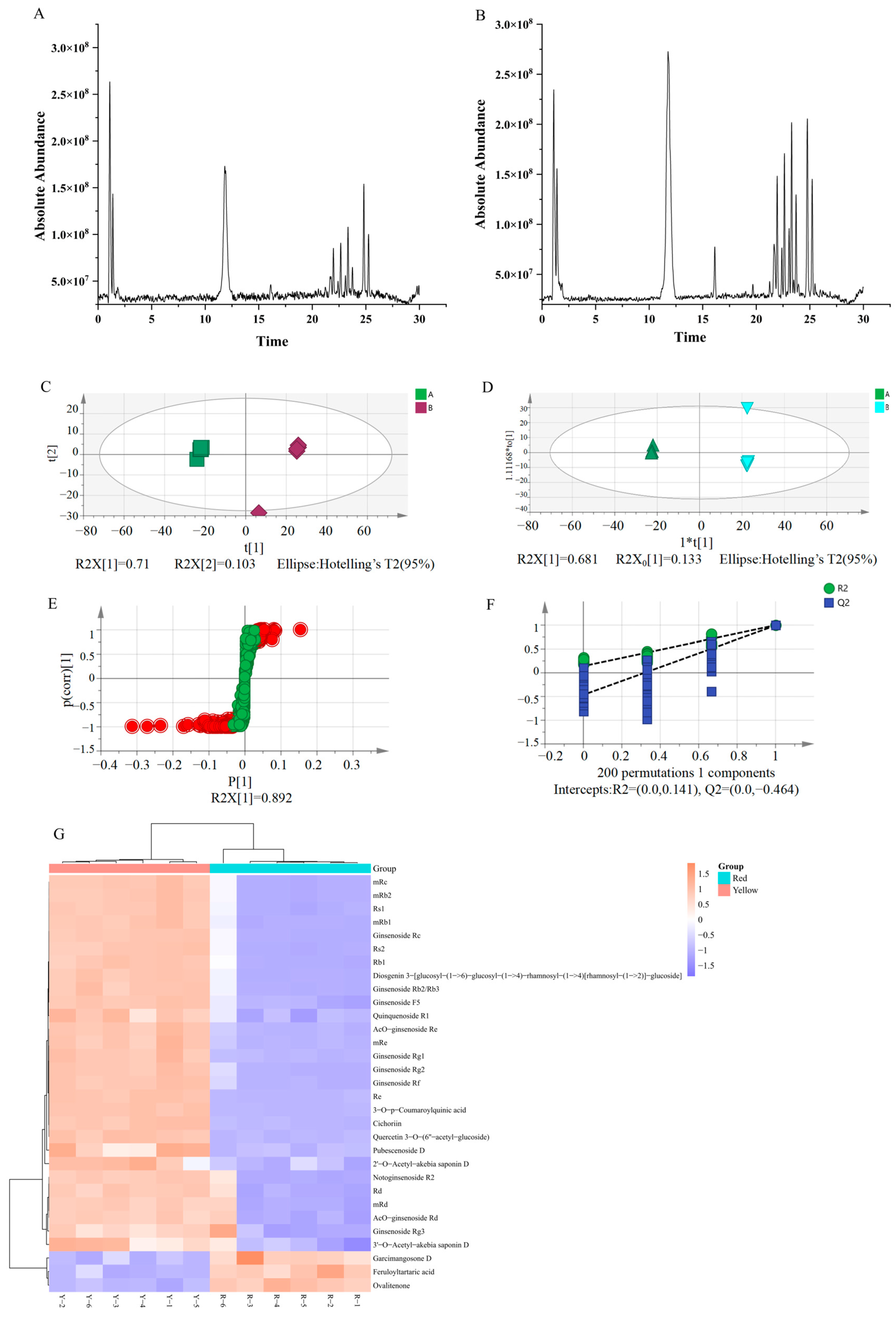
2.1. Differential Compound Analysis of Ginseng Red and Yellow Berries by UHPLC-Q-Exactive-MS
2.2. Determination of Antioxidant Capacity of Red and Yellow Ginseng Berry
2.3. Comparative Quantification of Chemical Composition of Ginseng Berry
2.4. Evaluation of Red and Yellow Ginseng Berries’ Tyrosinase Inhibition Rate
2.5. Determination of HaCaT and B16-F10 Cell Activity by Red and Yellow Ginseng Berries
2.5.1. Screening of Red and Yellow Ginseng Berry Concentration and UVB Radiation Dose
2.5.2. Determination of Antioxidant Damage Capacity of Ginseng in Different Concentrations of Red and Yellow Ginseng Berry
2.5.3. Evaluation of Whitening Activity of B16-F10 Cells by Red and Yellow Ginseng Berries
2.6. Evaluation of Anti-UVB Radiation and Whitening Efficacy of Red and Yellow Ginseng Berries in Zebrafish
2.6.1. Determination of Inhibition of UVB-Induced ROS Oxidative Damage in Zebrafish by Red and Yellow Ginseng Berries
2.6.2. Evaluation of B16-F10-Cell-Whitening Efficacy by Different Concentrations of Red and Yellow Ginseng Berries
3. Materials and Methods
3.1. Materials
3.2. Extraction and Preparation of Ginseng Berry
3.3. Chemical Analysis and Compositional Characterization of Ginseng Berry Based on UHPLC-Q-Exactive-MS
3.3.1. Sample Composition Analysis Processing
3.3.2. UHPLC-Q-Exactive-MS Conditions
3.4. Antioxidant Capacity Assay
3.4.1. DPPH-Scavenging Activity Assay
3.4.2. ABTS-Scavenging Activity Assay
3.4.3. Hydroxyl Radical Assay
3.4.4. FRAP-Scavenging Activity Assay
3.5. Quantification of Chemical Composition of Ginseng Berry
3.6. Inhibition of Tyrosinase Activity by Ginseng Berry Color Samples
3.7. HaCaT and B16-F10 Cell Assays with Ginseng Berry
3.7.1. RGB and YGB Concentration Screening and UVB Radiation Dose Screening
3.7.2. Detection of Intracellular Indicators of Antioxidant Damage
3.7.3. Evaluation of Whitening Efficacy of RGB and YGB on B16-F10 Cells
3.8. Evaluation of RGBs and YGBs for Anti-UVB Radiation and Whitening Efficacy in Zebrafish
3.8.1. Determination of UVB Radiation Dose to Zebrafish Embryos
3.8.2. UVB-Induced Oxidative Damage Staining of ROS in Zebrafish In Vivo
3.8.3. Evaluation of Zebrafish-Whitening Efficacy by RGB and YGB
3.9. Data Processing and Multivariate Analysis
4. Conclusions
Author Contributions
Funding
Institutional Review Board Statement
Informed Consent Statement
Data Availability Statement
Acknowledgments
Conflicts of Interest
References
- Liu, S.L.; Geng, J.N.; Chen, W.J.; Zong, Y.; Zhao, Y.; Du, R.; He, Z.M. Isolation, structure, biological activity and application progress of ginseng polysaccharides from the Araliaceae family. Int. J. Biol. Macromol. 2024, 276, 133925. [Google Scholar] [CrossRef] [PubMed]
- Choi, W.; Kim, H.S.; Park, S.H.; Kim, D.; Hong, Y.D.; Kim, J.H.; Cho, J.Y. Syringaresinol derived from Panax ginseng berry attenuates oxidative stress-induced skin aging via autophagy. J. Ginseng Res. 2022, 46, 536–542. [Google Scholar] [CrossRef] [PubMed]
- de Oliveira Zanuso, B.; Dos Santos, A.R.D.O.; Miola, V.F.B.; Campos, L.M.G.; Spilla, C.S.G.; Barbalho, S.M. Panax ginseng and aging related disorders: A systematic review. Exp. Gerontol. 2022, 161, 111731. [Google Scholar] [CrossRef]
- Feng, Q.; Yan, H.; Feng, Y.; Cui, L.; Hussain, H.; Park, J.H.; Kwon, S.W.; Xie, L.; Zhao, Y.; Zhang, Z.; et al. Characterization of the structure, anti-inflammatory activity and molecular docking of a neutral polysaccharide separated from American ginseng berries. Biomed. Pharmacother. 2024, 174, 116521. [Google Scholar] [CrossRef]
- Lee, C.W.; You, B.H.; Yim, S.; Han, S.Y.; Chae, H.S.; Bae, M.; Kim, S.Y.; Yu, J.E.; Jung, J.; Nhoek, P.; et al. Change of metformin concentrations in the liver as a pharmacological target site of metformin after long-term combined treatment with ginseng berry extract. Front. Pharmacol. 2023, 14, 1148155. [Google Scholar] [CrossRef] [PubMed]
- Lee, S.Y.; Song, S.Y.; Lee, S.H.; Kim, G.Y.; Park, J.W.; Bae, C.S.; Park, D.H.; Cho, S.S. Ginseng Berry Juice (GBJ) Regulates the Inflammation in Acute Ulcerative Mouse Models and the Major Bioactive Substances Are Ginsenosides Rb3, Rc, Rd, and Re. Nutrients 2024, 16, 1013. [Google Scholar] [CrossRef]
- Byun, J.; Kim, S.K.; Ban, J.Y. Anti-Inflammatory and Anti-Oxidant Effects of Korean Ginseng Berry Extract in LPS-Activated RAW264.7 Macrophages. Am. J. Chin. Med. 2021, 49, 719–735. [Google Scholar] [CrossRef]
- Jang, J.; He, Z.L.; Huang, L.; Hwang, J.Y.; Kim, M.Y.; Cho, J.Y. Upregulation of NK cell activity, cytokine expression, and NF-κB pathway by ginsenoside concentrates from Panax ginseng berries in healthy mice and macrophage cell lines. J. Ethnopharmacol. 2024, 335, 118681. [Google Scholar] [CrossRef] [PubMed]
- Hwang, J.H.; Kang, Y.; Park, H.J.; Kim, S.; Lee, S.H.; Kim, H.; Nam, S.J.; Lim, K.M. Skin wound healing effects of (+)-syringaresinol from ginseng berry. J. Ginseng Res. 2023, 47, 654–661. [Google Scholar] [CrossRef]
- Cui, L.L.; Xu, J.Y.; Feng, Z.W.; Yan, M.X.; Piao, X.M.; Yu, Y.; Hou, W.; Jin, Y.P.; Wang, Y.P. Simultaneous determination and difference evaluation of volatile components generated from ginseng fruit by HS-SPME Coupled with GC-MS according to fruit color. Food Sci. Technol. 2020, 40, 532–536. [Google Scholar] [CrossRef]
- Jiménez, Z.; Kim, Y.J.; Mathiyalagan, R.; Seo, K.H.; Mohanan, P.; Ahn, J.C.; Kim, Y.J.; Yang, D.C. Assessment of radical scavenging, whitening and moisture retention activities of Panax ginseng berry mediated gold nanoparticles as safe and efficient novel cosmetic material. Artif. Cells Nanomed. Biotechnol. 2018, 46, 333–340. [Google Scholar] [CrossRef] [PubMed]
- Tan, H.; He, X.; Han, L.; Ren, H.; Chai, J.; Li, M.; Zhao, W.; Lee, J.; Liu, S.; Li, X.; et al. Melanin resistance of heat-processed ginsenosides from Panax ginseng berry treated with citric acid through autophagy pathway. Bioorg. Chem. 2024, 152, 107758. [Google Scholar] [CrossRef]
- Yang, Q.; Qi, M.; Tong, R.; Wang, D.; Ding, L.; Li, Z.; Huang, C.; Wang, Z.; Yang, L. Plantago asiatica L. Seed Extract Improves Lipid Accumulation and Hyperglycemia in High-Fat Diet-Induced Obese Mice. Int. J. Mol. Sci. 2017, 18, 1393. [Google Scholar] [CrossRef]
- Qiang, M.; Dai, Z. Biomarkers of UVB radiation-related senescent fibroblasts. Sci. Rep. 2024, 14, 933. [Google Scholar] [CrossRef] [PubMed]
- Lu, W.; Shi, Y.; Wang, R.; Su, D.; Tang, M.; Liu, Y.; Li, Z. Antioxidant Activity and Healthy Benefits of Natural Pigments in Fruits: A Review. Int. J. Mol. Sci. 2021, 22, 4945. [Google Scholar] [CrossRef] [PubMed]
- Islam, T.; Yu, X.; Badwal, T.S.; Xu, B. Comparative studies on phenolic profiles, antioxidant capacities and carotenoid contents of red goji berry (Lycium barbarum) and black goji berry (Lycium ruthenicum). Chem. Cent. J. 2017, 11, 59. [Google Scholar] [CrossRef] [PubMed]
- Ma, Z.F.; Zhang, H.; Teh, S.S.; Wang, C.W.; Zhang, Y.; Hayford, F.; Wang, L.; Ma, T.; Dong, Z.; Zhang, Y.; et al. Goji Berries as a Potential Natural Antioxidant Medicine: An Insight into Their Molecular Mechanisms of Action. Oxid. Med. Cell Longev. 2019, 2019, 2437397. [Google Scholar] [CrossRef]
- Dai, T.T.; Sun, G.X. Metabolite profiling analysis of plasma, urine, and feces of rats after oral administration of Flos Chrysanthemi Indici preparation through UHPLC-Q-Exactive-MS combined with pharmacokinetic study of markers by UHPLC-QQQ-MS/MS. Anal. Bioanal. Chem. 2022, 414, 3927–3943. [Google Scholar] [CrossRef]
- Qiao, P.; Wang, Y.-H.; Sun, J.-H.; Kang, C.-Z.; Guo, L.-P.; Huang, L.-Q. Evaluation of genetic diversity of ginseng fruit color germplasm resources: Based on SSR analysis. China J. Chin. Mater. Medica 2022, 47, 2158–2164. [Google Scholar]
- Liu, Y.H.; Lv, J.H.; Liu, Z.B.; Wang, J.; Yang, B.Z.; Chen, W.C.; Ou, L.J.; Dai, X.Z.; Zhang, Z.Q.; Zou, X.X. Integrative analysis of metabolome and transcriptome reveals the mechanism of color formation in pepper fruit (Capsicum annuum L.). Food Chem. 2020, 306, 125629. [Google Scholar] [CrossRef]
- Liang, F.L. Inhibition mechanism investigation of quercetagetin as a potential tyrosinase inhibitor. Front. Chem. 2024, 12, 1411801. [Google Scholar] [CrossRef] [PubMed]
- Pillaiyar, T.; Manickam, M.; Namasivayam, V. Skin whitening agents: Medicinal chemistry perspective of tyrosinase inhibitors. J. Enzym. Inhib. Med. Chem. 2017, 32, 403–425. [Google Scholar] [CrossRef] [PubMed]
- Xu, X.Y.; Yi, E.S.; Kang, C.H.; Liu, Y.; Lee, Y.G.; Choi, H.S.; Jang, H.B.; Huo, Y.; Baek, N.I.; Yang, D.C.; et al. Whitening and inhibiting NF-κB-mediated inflammation properties of the biotransformed green ginseng berry of new cultivar K1, ginsenoside Rg2 enriched, on B16 and LPS-stimulated RAW 264.7 cells. J. Ginseng. Res. 2021, 45, 631–641. [Google Scholar] [CrossRef] [PubMed]
- Lee, D.Y.; Jeong, Y.T.; Jeong, S.C.; Lee, M.K.; Min, J.W.; Lee, J.W.; Kim, G.S.; Lee, S.E.; Ahn, Y.S.; Kang, H.C.; et al. Melanin Biosynthesis Inhibition Effects of Ginsenoside Rb2 Isolated from Panax ginseng Berry. J. Microbiol. Biotechnol. 2015, 25, 2011–2015. [Google Scholar] [CrossRef]
- Rajneesh; Pathak, J.; Chatterjee, A.; Singh, S.P.; Sinha, R.P. Detection of Reactive Oxygen Species (ROS) in Cyanobacteria Using the Oxidant-sensing Probe 2′, 7′-Dichlorodihydrofluorescein Diacetate (DCFH-DA). Bio-Protoc. 2017, 7, e2545. [Google Scholar] [CrossRef]
- Eruslanov, E.; Kusmartsev, S. Identification of ROS using oxidized DCFDA and flow-cytometry. Methods Mol. Biol. 2010, 594, 57–72. [Google Scholar]
- Murphy, M.P.; Bayir, H.; Belousov, V.; Chang, C.J.; Davies, K.J.; Davies, M.J.; Dick, T.P.; Finkel, T.; Forman, H.J.; Janssen-Heininger, Y.; et al. Guidelines for measuring reactive oxygen species and oxidative damage in cells and in vivo. Nat. Metab. 2022, 4, 651–662. [Google Scholar] [CrossRef]
- Chen, F.; Huang, G. Antioxidant activity of polysaccharides from different sources of ginseng. Int. J. Biol. Macromol. 2019, 125, 906–908. [Google Scholar] [CrossRef]
- Wei, P.P.; Deng, M.Y.; Ding, Y.Z.; Xia, D.; Yan, Z.J.; Chen, T. Antioxidant Activity of Polysaccharides from Natural Sources. Acta Pol. Pharm. 2023, 80, 705–716. [Google Scholar]
- Zhao, B.; Wang, X.Y.; Liu, H.; Lv, C.N.; Lu, J.C. Structural characterization and antioxidant activity of oligosaccharides from Panax ginseng C. A. Meyer. Int. J. Biol. Macromol. 2020, 150, 737–745. [Google Scholar] [CrossRef]
- Sridhar, K.; Charles, A.L. In vitro antioxidant activity of Kyoho grape extracts in DPPH and ABTS assays: Estimation methods for EC(50) using advanced statistical programs. Food Chem. 2019, 275, 41–49. [Google Scholar] [CrossRef] [PubMed]
- Re, R.; Pellegrini, N.; Proteggente, A.; Pannala, A.; Yang, M.; Rice-Evans, C. Antioxidant activity applying an improved ABTS radical cation decolorization assay. Free Radic. Biol. Med. 1999, 26, 1231–1237. [Google Scholar] [CrossRef] [PubMed]
- Tang, J.; Xiong, L.; Shu, X.; Chen, W.; Li, W.; Li, J.; Ma, L.; Xiao, Y.; Li, L. Antioxidant effects of bioactive compounds isolated from cordyceps and their protective effects against UVB-irradiated HaCaT cells. J. Cosmet. Dermatol. 2019, 18, 1899–1906. [Google Scholar] [CrossRef]
- Bodurlar, Y.; Caliskan, M. Inhibitory activity of soybean (Glycine max L. Merr.) Cell Culture Extract on tyrosinase activity and melanin formation in alpha-melanocyte stimulating Hormone-Induced B16-F10 melanoma cells. Mol. Biol. Rep. 2022, 49, 7827–7836. [Google Scholar] [CrossRef]
- Wang, Y.D.; Zhang, H.E.; Han, L.S.; Li, G.Y.; Yang, K.L.; Zhao, Y.; Wang, J.Q.; Lai, Y.B.; Chen, C.B.; Wang, E.P. Analysis of the Variation in Antioxidant Activity and Chemical Composition upon the Repeated Thermal Treatment of the By-Product of the Red Ginseng Manufacturing Process. Molecules 2024, 29, 3092. [Google Scholar] [CrossRef]
- Bibi, S.; Ullah, R.; Burni, T.; Ullah, Z.; Kazi, M. Impact of Resorcinol and Biochar Application on the Growth Attributes, Metabolite Contents, and Antioxidant Systems of Tomato (Lycopersicon esculentum Mill.). ACS Omega 2023, 8, 45750–45762. [Google Scholar] [CrossRef]
- Sithisarn, P.; Jarikasem, S. Antioxidant activity of Acanthopanax trifoliatus. Med. Princ. Pract. 2009, 18, 393–398. [Google Scholar] [CrossRef]
- Tao, X.Y.; Hu, X.; Wu, T.C.; Zhou, D.Y.; Yang, D.; Li, X.; Fu, Y.H.; Zheng, F.; Yue, H.; Dai, Y.L. Characterization and screening of anti-melanogenesis and anti-photoaging activity of different enzyme-assisted polysaccharide extracts from Portulaca oleracea L. Phytomedicine 2023, 116, 154879. [Google Scholar] [CrossRef]
- Cho, J.; Jung, H.; Kang, D.Y.; Sp, N.; Shin, W.; Lee, J.; Park, B.G.; Kang, Y.A.; Jang, K.J.; Bae, S.W. The Skin-Whitening and Antioxidant Effects of Protocatechuic Acid (PCA) Derivatives in Melanoma and Fibroblast Cell Lines. Curr. Issues Mol. Biol. 2023, 45, 2157–2169. [Google Scholar] [CrossRef]
- Li, X.C.; Lin, J.; Gao, Y.X.; Han, W.J.; Chen, D.F. Antioxidant activity and mechanism of Rhizoma Cimicifugae. Chem. Cent. J. 2012, 6, 140. [Google Scholar] [CrossRef]




| NO. | t/min | Extract m/z | Metabolites | Formula | Monoisotopic Mass | Adducts | Mass Error (mDa) | FC | Log2(FC) |
|---|---|---|---|---|---|---|---|---|---|
| 1 | 1.03 | 371.1203 | Feruloyltartaric acid | C14H14O9 | 326.0632 | M + FA-H | 12 | 0.74 | −0.43 |
| 2 | 1.1 | 337.0898 | 3-O-p-Coumaroylquinic acid | C16H18O8 | 338.0996 | M-H | 6 | 2.11 | 1.08 |
| 3 | 1.2 | 551.0994 | Quercetin 3-O-(6″acetyl-glucoside) | C23H22O13 | 506.1054 | M + FA-H | 3 | 3.32 | 1.73 |
| 4 | 1.36 | 337.0707 | Ovalitenone | C19H14O6 | 338.0784 | M-H | 0 | 0.39 | −1.37 |
| 5 | 1.39 | 385.0787 | Cichoriin | C15H16O9 | 340.0788 | M + FA-H | 7 | 2.05 | 1.04 |
| 6 | 1.62 | 391.1012 | Garcimangosone D | C19H20O9 | 392.1101 | M-H | 3 | 0.21 | −2.22 |
| 7 | 10.96 | 845.4908 | Ginsenoside Rg1 | C42H72O14 | 800.4916 | M + FA-H | 5 | 1.78 | 0.83 |
| 8 | 11.23 | 991.5483 | Ginsenoside Re | C48H82O18 | 946.5495 | M + FA-H | 2 | 2.40 | 1.26 |
| 9 | 11.38 | 969.5128 | 2′-O-Acetyl-akebia saponin D | C49H78O19 | 970.5131 | M-H | 8 | 6.17 | 2.63 |
| 10 | 15.94 | 1031.543 | Ginsenoside mRe | C51H84O21 | 1032.5499 | M-H | 1 | 2.50 | 1.32 |
| 11 | 16 | 987.5531 | Ac-ginsenoside Re | C50H84O19 | 988.5601 | M-H | 1 | 2.43 | 1.28 |
| 12 | 16.02 | 1055.539 | Pubescenoside D | C53H84O21 | 1056.5499 | M-H | 3 | 7.48 | 2.90 |
| 13 | 19.58 | 845.4908 | Ginsenoside Rf | C42H72O14 | 800.4916 | M + FA-H | 8 | 2.79 | 1.48 |
| 14 | 20.54 | 815.4803 | Ginsenoside F3 | C41H70O13 | 770.4810 | M + FA-H | 6 | 2.05 | 1.04 |
| 15 | 21.56 | 829.4957 | Ginsenoside Rg2 | C42H72O13 | 784.4967 | M + FA-H | 5 | 3.05 | 1.61 |
| 16 | 21.85 | 815.4798 | Ginsenoside F5 | C41H70O13 | 770.4810 | M + FA-H | 6 | 1.75 | 0.81 |
| 17 | 21.92 | 1107.593 | Ginsenoside Rb1 | C54H92O23 | 1108.6023 | M-H | 1 | 2.49 | 1.32 |
| 18 | 21.94 | 1131.595 | Quinquenoside R1 | C56H94O24 | 1150.6129 | M-H20-H | 0 | 4.00 | 2.00 |
| 19 | 22.32 | 1193.596 | Ginsenoside mRb1 | C57H94O26 | 1194.6027 | M-H | 1 | 2.31 | 1.21 |
| 20 | 22.56 | 1123.59 | Ginsenoside Rc | C53H90O22 | 1078.5918 | M + FA-H | 4 | 2.37 | 1.24 |
| 21 | 22.59 | 1077.583 | Ginsenoside Rb2 | C53H90O22 | 1078.5918 | M-H | 1 | 2.59 | 1.37 |
| 22 | 22.62 | 1191.578 | Diosgenin 3- [glucosyl-(1->6)-glucosyl-(1->4)-rhamnosyl-(1->4) [rhamnosyl-(1->2)]-glucoside] | C57H92O26 | 1192.5871 | M-H | 3 | 2.58 | 1.37 |
| 23 | 23 | 1163.585 | Ginsenoside mRc | C56H92O25 | 1164.5922 | M-H | 1 | 2.34 | 1.23 |
| 24 | 23.06 | 1119.593 | Ginsenoside Rs1 | C55H92O23 | 1120.6023 | M-H | 1 | 2.32 | 1.22 |
| 25 | 24.64 | 1163.585 | Ginsenoside mRb2 | C56H92O25 | 1164.5922 | M-H | 0 | 2.29 | 1.19 |
| 26 | 24.66 | 1119.595 | Ginsenoside Rs2 | C55H92O23 | 1120.6023 | M-H | 0 | 2.29 | 1.19 |
| 27 | 24.7 | 991.5481 | Ginsenoside Rd | C48H82O18 | 946.5495 | M + FA-H | 5 | 1.74 | 0.80 |
| 28 | 24.72 | 969.5121 | 3′-O-Acetyl-akebia saponin D | C49H78O19 | 970.5131 | M-H | 7 | 2.55 | 1.35 |
| 29 | 25.12 | 1031.543 | Ginsenoside mRd | C51H84O21 | 1032.5499 | M-H | 1 | 1.54 | 0.62 |
| 30 | 25.18 | 987.5521 | AcO-Ginsenoside Rd | C50H84O19 | 988.5601 | M-H | 0 | 1.53 | 0.61 |
| 31 | 27.78 | 829.4958 | Ginsenoside Rg3 | C42H72O13 | 784.4967 | M + FA-H | 5 | 1.35 | 0.44 |
| RGB | YGB | ||
|---|---|---|---|
| Antioxidant capacity (IC50) | DPPH | 0.576 ± 1.052 | 0.657 ± 0.263 |
| ABTS | 1.044 ± 0.548 | 1.050 ± 0.846 | |
| OH | 0.023 ± 1.320 | 0.049 ± 0.985 | |
| FRAP | 1.481 ± 0.895 | 1.646 ± 1.223 | |
| Ingredient content (%) | Total flavonoids | 3.772 ± 0.078 | 1.879 ± 0.050 |
| Total saponins | 17.199 ± 0.901 | 26.921 ± 1.352 | |
| Total polysaccharide | 22.675 ± 0.632 | 19.021 ± 2.044 | |
| Total polyphenols | 1.925 ± 0.079 | 0.999 ± 0.044 |
| SOD (U/L) | MDA (nmol/mL) | CAT (U/mg Prot) | GSH-Px (U/mg Prot) | |
|---|---|---|---|---|
| Blank group | 26.254 ± 1.691 *** | 23.691 ± 1.194 *** | 43.214 ± 3.056 *** | 62.403 ± 4.465 *** |
| Model Groups | 11.131 ± 3.382 | 42.116 ± 0.269 | 9.542 ± 4.258 | 37.380 ± 2.940 |
| RGB 50 μg/mL | 17.400 ± 1.888 * | 37.272 ± 0.955 *** | 12.806 ± 0.876 | 35.139 ± 3.738 |
| RGB 200 μg/mL | 21.129 ± 2.693 *** | 32.836 ± 1.166 *** | 17.242 ± 1.575 *** | 44.366 ± 0.345 |
| RGB 400 μg/mL | 27.593 ± 1.651 *** | 29.430 ± 0885 *** | 28.914 ± 3.045 *** | 58.141 ± 2.596 *** |
| YGB 50 μg/mL | 15.535 ± 1.052 | 38.180 ± 0.205 ** | 10.598 ± 2.763 | 33.805 ± 1.148 |
| YGB 200 μg/mL | 18.468 ± 0.986 ** | 35.743 ± 0.425 ***,# | 15.623 ± 0.944 *** | 42.582 ± 2.770 *** |
| YGB 400 μg/mL | 22.112 ± 1.808 ***,# | 33.239 ± 0.990 ***,### | 22.815 ± 1.042 ***,## | 49.341 ± 0.743 ***,# |
Disclaimer/Publisher’s Note: The statements, opinions and data contained in all publications are solely those of the individual author(s) and contributor(s) and not of MDPI and/or the editor(s). MDPI and/or the editor(s) disclaim responsibility for any injury to people or property resulting from any ideas, methods, instructions or products referred to in the content. |
© 2024 by the authors. Licensee MDPI, Basel, Switzerland. This article is an open access article distributed under the terms and conditions of the Creative Commons Attribution (CC BY) license (https://creativecommons.org/licenses/by/4.0/).
Share and Cite
Wang, Y.-D.; Han, L.-S.; Li, G.-Y.; Yang, K.-L.; Shen, Y.-L.; Zhang, H.; Hou, J.-F.; Wang, E.-P. A Comparative Study of the Chemical Composition and Skincare Activities of Red and Yellow Ginseng Berries. Molecules 2024, 29, 4962. https://doi.org/10.3390/molecules29204962
Wang Y-D, Han L-S, Li G-Y, Yang K-L, Shen Y-L, Zhang H, Hou J-F, Wang E-P. A Comparative Study of the Chemical Composition and Skincare Activities of Red and Yellow Ginseng Berries. Molecules. 2024; 29(20):4962. https://doi.org/10.3390/molecules29204962
Chicago/Turabian StyleWang, Yu-Dan, Lu-Sheng Han, Gen-Yue Li, Kai-Li Yang, Yan-Long Shen, Hao Zhang, Jian-Feng Hou, and En-Peng Wang. 2024. "A Comparative Study of the Chemical Composition and Skincare Activities of Red and Yellow Ginseng Berries" Molecules 29, no. 20: 4962. https://doi.org/10.3390/molecules29204962
APA StyleWang, Y.-D., Han, L.-S., Li, G.-Y., Yang, K.-L., Shen, Y.-L., Zhang, H., Hou, J.-F., & Wang, E.-P. (2024). A Comparative Study of the Chemical Composition and Skincare Activities of Red and Yellow Ginseng Berries. Molecules, 29(20), 4962. https://doi.org/10.3390/molecules29204962
