Entropy Generation in Thermal Radiative Loading of Structures with Distinct Heaters
Abstract
:1. Introduction
2. Mathematical Modeling
3. Results and Discussion
4. Conclusions
- (1)
- The entropy value was most influenced by temperature rather than density. The maximum values of entropy occur near the discrete heat sources despite the fact that the minimum values take place near the outlet and the top adiabatic plate. Most of the entropy generated by heat transfer was concentrated near the thermal boundary layer of the discrete heat sources.
- (2)
- The maximum friction entropy generation occurred in the right edge of the top plate and at the outlet boundaries of the cavity. The fluid friction declined with the augmentation of heat transfer at the bottom of the cavity.
- (3)
- The zone around the lamps contained the maximum values of entropy generation over the various parts of the enclosure.
- (4)
- It is clear that in most of the cavity the value of the Bejan number was less than 0.1, which proves that the dominant entropy generation was due to friction rather than heat transfer. Additionally, the highest values of Bejan numbers happen around the heat sources and near the bottom walls.
- (5)
- By an increase of heating ratio, the dimensionless entropy generation value remains constant at a low heating number and increases by an increase of heating number.
- (6)
- The increase of aspect ratio augments the dimensionless entropy generation rate per volume and the highest level of growth is observed at the entropy generation due to fluid friction.
- (7)
- The average Bejan number in the cavity rose with an increase of heating ratio. As shown by increase of heating ratio, the contribution of heating in the total entropy generation value increases. Furthermore, by the increase of aspect ratio, the contribution of irreversibility due to the heat transfer in total entropy generation rate per volume decreases.
- (8)
- By an increase of the heating ratio parameter, the irreversibilities due to the heat transfer enhances hugely in a higher scale compared to the entropy generation due to fluid friction.
- (9)
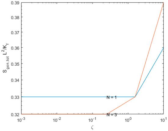
- The number of heat sources is effective at high values of heating fluxes. At a low heating ratio, the values for a single heater are higher than for three heaters, but at higher values the amount of total entropy generation rate per volume at the open cavity upsurges rapidly in the case of a single heater and the enhancement is more significant.
- (10)
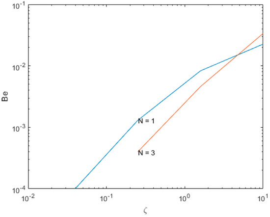
- The number of heat sources is effective at high values of heating numbers. As well, at a low heating ratio, the heating portion of entropy generation for a single heater is higher than for three heaters with a constant offset (as the heat conduction mode is dominant), but then at higher values the amount of the Bejan number for higher values of discrete heat sources will increase.
- (11)
- The heating ratio of onset of natural and radiative entropy generation increases by an increase of number of discrete heat sources.
Acknowledgments
Author Contributions
Conflicts of Interest
Nomenclature
| AR | Aspect ratio (H/L) | 
| Be | Bejan number | 
| Br | Brinkmann number | 
| Cp | specific heat at constant pressure (J·K−1) | 
| Gr | Grashof number (gβL4q”/ν2) | 
| Fij | Configuration factor | 
| Fb | body force | 
| g | acceleration due to gravity (m·s−2) | 
| H | Enclosure height (m) | 
| k | thermal conductivity (W·m−1·K−1) | 
| L | characteristic length (m) | 
| n | number of heat sources | 
| Nr | heating number (q″/σT∞4) | 
| Ns | entropy generation number | 
| Nu | local Nusselt number | 
| p | pressure (Pa) | 
| P | dimensionless pressure ((p-p∞)L2/ρα2) | 
| Pr | Prandtl number (ν/α) | 
| q” | Heater heat flux (W·m−2) | 
| Ra | Rayleigh number (gβL4q″/να) | 
| Re | Reynolds number | 
| S‴ | entropy generation rate per volume | 
| S | dimensionless entropy generation | 
| Sθ | dimensionless local entropy generation due to heat transport | 
| Sψ | dimensionless local entropy generation due to fluid friction | 
| Sθ,total | dimensionless total entropy generation due to heat transport | 
| Sψ,total | dimensionless total entropy generation due to fluid friction | 
| Stotal | dimensionless total entropy generation due to heat and fluid friction | 
| T | temperature of the fluid (K) | 
| Th | temperature of hot wall (K) | 
| Tc | temperature of cold wall (K) | 
| U | x component of dimensionless velocity (vx·L/α) | 
| V | y component of dimensionless velocity (vy·L/α) | 
| v | velocity vector | 
| vx | x component of velocity (m·s−1) | 
| vy | y component of velocity (m·s−1) | 
| x | distance along x coordinate (m) | 
| X | dimensionless distance along x coordinate (x/H) | 
| y | distance along y coordinate (m) | 
| Y | dimensionless distance along y coordinate (y/H) | 
| Greek Symbols | |
| α | thermal diffusivity (m2·s−1) | 
| β | volume expansion coefficient (K−1) | 
| δij | Kronecker delta | 
| ϵ | surface emission factor | 
| θ | dimensionless temperature | 
| μ | dynamic viscosity (kg·m−1·s−1) | 
| ρ | density (kg·m−3) | 
| ζ | dimensionless heat flux (q″/σT∞4) | 
| Φ | viscous dissipation functions | 
| ϕ | irreversibility distribution ratio | 
| ψd | dimensional streamfunction (m2·s−1) | 
| ψ | dimensionless streamfunction | 
| Subscripts | |
| ∞ | bulk, ambient value | 
| m | mean, modified, spatial average | 
| f | fluid | 
| eff | effective properties of fluid | 
| s | solid | 
| total | summation over the domain | 
| Superscripts | |
| e | element | 
References
- Bertrand, P.; Ignatiev, M.; Flamant, G.; Smurov, I. Pyrometry applications in thermal plasma processing. Vacuum 2000, 56, 71–76. [Google Scholar] [CrossRef]
- Ertem, M.E.; Sen, S.; Akar, G.; Pamukcu, C.; Gurgen, S. Energy balance analysis and energy saving opportunities for Erdemir slab furnace. Energy Sources Part A Recovery Util. Environ. Eff. 2010, 32, 979–994. [Google Scholar] [CrossRef]
- Jamalabadi, M.Y.A. Experimental investigation of thermal loading of a horizontal thin plate using infrared camera. J. King Saud Univ. Eng. Sci. 2014, 26, 159–167. [Google Scholar]
- Shimoda, H.; Sugano, A.; Watanabe, Y.; Kimura, T.; Ishiyama, K. Prediction method of unburnt carbon for coal fired utility boiler using image processing technique of combustion flame. IEEE Trans. Energy Convers. 1990, 5, 640–645. [Google Scholar] [CrossRef]
- Ben-Nasr, O.; Hadjadj, A.; Chaudhuri, A.; Shadloo, M.S. Assessment of subgrid-scale modeling for large-eddy simulation of a spatially-evolving compressible turbulent boundary layer. Comput. Fluids 2017, 151, 144–158. [Google Scholar] [CrossRef]
- Rashidi, M.M.; Nasiri, M.; Shadloo, M.S.; Yang, Z. Entropy generation in a circular tube heat exchanger using nanofluids: Effects of different modeling approaches. Heat Transf. Eng. 2017, 38, 853–866. [Google Scholar] [CrossRef]
- Alamian, R.; Shafaghat, R.; Shadloo, M.S.; Bayani, R.; Amouei, A.H. An empirical evaluation of the sea depth effects for various wave characteristics on the performance of a point absorber wave energy converter. Ocean Eng. 2017, 137, 13–21. [Google Scholar] [CrossRef]
- Ducoin, A.; Shadloo, M.S.; Roy, S. Direct Numerical Simulation of flow instabilities over Savonius style wind turbine blades. Renew. Energy 2017, 105, 374–385. [Google Scholar] [CrossRef]
- Sadeghi, R.; Shadloo, M.S. Three-dimensional numerical investigation of film boiling by the lattice Boltzmann method. Numer. Heat Transf. Part A Appl. 2017, 71, 560–574. [Google Scholar] [CrossRef]
- Sadeghi, R.; Shadloo, M.S.; Jamalabadi, M.Y.A.; Karimipour, A. A three-dimensional lattice Boltzmann model for numerical investigation of bubble growth in pool boiling. Int. Commun. Heat Mass Transf. 2016, 79, 58–66. [Google Scholar] [CrossRef]
- Sadeghi, R.; Shadloo, M.S.; Hooman, K. Numerical investigation of the natural convection film boiling around elliptical tubes. Numer. Heat Transf. Part A Appl. 2016, 70, 707–722. [Google Scholar] [CrossRef]
- Jamalabadi, M.Y.A. Joule heating in low-voltage electroosmotic with electrolyte containing nano-bubble mixtures through microchannel rectangular orifice. Chem. Eng. Res. Des. 2015, 102, 407–415. [Google Scholar] [CrossRef]
- Karimipour, A.; D’Orazio, A.; Shadloo, M.S. The effects of different nano particles of Al2 O3 and Ag on the MHD nano fluid flow and heat transfer in a microchannel including slip velocity and temperature jump. Phys. E Low-Dimens. Syst. Nanostruct. 2017, 86, 146–153. [Google Scholar] [CrossRef]
- Abdollahzadeh Jamalabadi, M.Y. Effects of micro-and macro-scale viscous dissipations with heat generation and local thermal non-equilibrium on thermal Developing forced convection in saturated porous media. J. Porous Media 2015, 18, 843–860. [Google Scholar] [CrossRef]
- Safaei, M.R.; Shadloo, M.S.; Goodarzi, M.S.; Hadjadj, A.; Goshayeshi, H.R. A survey on experimental and numerical studies of convection heat transfer of nanofluids inside closed conduits. Adv. Mech. Eng. 2016, 8, 7. [Google Scholar] [CrossRef]
- Shadloo, M.S.; Poultangari, R.; Jamalabadi, M.Y.A.; Rashidi, M.M. A new and efficient mechanism for spark ignition engines. Energy Convers. Manag. 2015, 96, 418–429. [Google Scholar] [CrossRef]
- Jamalabadi, M.Y.A.; Ghassemi, M.; Hamedi, M.H. Two-dimensional simulation of thermal loading with horizontal heat sources. Proc. Inst. Mech. Eng. Part C J. Mech. Eng. Sci. 2012, 226, 1302–1308. [Google Scholar] [CrossRef]
- Abdollahzadeh Jamalabadi, M.Y.; Ghassemi, M.; Hamedi, M.H. Numerical investigation of thermal radiation effects on open cavity with discrete heat sources. Int. J. Numer. Methods Heat Fluid Flow 2013, 23, 649–661. [Google Scholar] [CrossRef]
- Jamalabadi, M.Y.A. Effect of temperature dependent properties on thermal radiative loading of planar surfaces with distinct heaters. J. Niger. Math. Soc. 2016, 35, 159–177. [Google Scholar] [CrossRef]
- Harfash, A.J. Three dimensional simulations and stability analysis for convection induced by absorption of radiation. Int. J. Numer. Methods Heat Fluid Flow 2015, 25, 810–824. [Google Scholar] [CrossRef]
- Mehmet, O.; Mehmet Ali, C.; Hasancan, O.; Hüsnü, A.; Engin, B.; Tuba, C.; Özgür, I. CO2 emission during the combustion of Orhaneli lignite coal. World J. Eng. 2017, 14, 27–34. [Google Scholar]
- Das, D.; Basak, T. Role of distributed/discrete solar heaters for the entropy generation studies in the square and triangular cavities during natural convection. Appl. Therm. Eng. 2017, 113, 1514–1535. [Google Scholar] [CrossRef]
- Salari, M.; Rezvani, A.; Mohammadtabar, A.; Mohammadtabar, M. Numerical study of entropy generation for natural convection in rectangular cavity with circular corners. Heat Transf. Eng. 2015, 36, 186–199. [Google Scholar] [CrossRef]
- Doo, J.H.; Mun, G.S.; Ha, M.Y.; Seong, S.Y. Thermodynamic irreversibility induced by natural convection in square enclosure with inner cylinder. Part-II: Effect of vertical position of inner cylinder. Int. J. Heat Mass Transf. 2016, 97, 1120–1139. [Google Scholar] [CrossRef]
- Kefayati, G.H.R. Heat transfer and entropy generation of natural convection on non-Newtonian nanofluids in a porous cavity. Powder Technol. 2016, 299, 127–149. [Google Scholar] [CrossRef]
- Sheremet, M.A.; Oztop, H.F.; Pop, I.; Abu-Hamdeh, N. Analysis of entropy generation in natural convection of nanofluid inside a square cavity having hot solid block: Tiwari and Das’ model. Entropy 2016, 18, 9. [Google Scholar] [CrossRef]
- Chamkha, A.; Ismael, M.; Kasaeipoor, A.; Armaghani, T. Entropy generation and natural convection of CuO-Water nanofluid in C-shaped cavity under magnetic field. Entropy 2016, 18, 50. [Google Scholar] [CrossRef]
- Selimefendigil, F.; Oztop, H.F.; Abu-Hamdeh, N. Natural convection and entropy generation in nanofluid filled entrapped trapezoidal cavities under the influence of magnetic field. Entropy 2016, 18, 43. [Google Scholar] [CrossRef]
- Abdollahzadeh Jamalabadi, M.Y. Entropy generation in boundary layer flow of a micro polar fluid over a stretching sheet embedded in a highly absorbing medium. Front. Heat Mass Transf. 2015, 6, 1–13. [Google Scholar] [CrossRef]
- Abdollahzadeh Jamalabadi, M.Y.; Hooshmand, P.; Bagheri, N.; KhakRah, H.; Dousti, M. Numerical simulation of Williamson combined natural and forced convective fluid flow between parallel vertical walls with slip effects and radiative heat transfer in a porous medium. Entropy 2016, 18, 147. [Google Scholar] [CrossRef]
- Hooshmand, P.; Gatabi, H.R.; Bagheri, N.; Pirzadeh, I.; Hesabi, A.; Abdollahzadeh Jamalabadi, M.Y.; Oveisi, M. Numerical study of the magnetic field effects on the heat transfer and entropy generation aspects of a power law fluid over an axisymmetric stretching plate structure. Entropy 2017, 19, 94. [Google Scholar] [CrossRef]
- Dixit, H.N.; Babu, V. Simulation of high Rayleigh number natural convection in a square cavity using the lattice Boltzmann method. Int. J. Heat Mass Transf. 2006, 49, 727–739. [Google Scholar] [CrossRef]
- Vahl Davis, D.G. Natural convection of air in a square cavity: A benchmark solution. Int. J. Numer. Methods Fluids 1983, 3, 249–264. [Google Scholar] [CrossRef]
- Shadloo, M.S.; Oger, G.; Touze, D.L. Smoothed particle hydrodynamics method for fluid flows, towards industrial applications: Motivations, current state, and challenges. Comput. Fluids 2016, 136, 11–34. [Google Scholar] [CrossRef]
- Biswal, P.; Basak, T. Entropy generation vs energy efficiency for natural convection based energy flow in enclosures and various applications: A review. Renew. Sustain. Energy Rev. 2017, 80, 1412–1457. [Google Scholar] [CrossRef]
- Oztop, H.F.; Kolsi, L.; Alghamdi, A.; Abu-Hamdeh, N.; Borjini, M.; Aissia, H.B. Numerical analysis of entropy generation due to natural convection in three-dimensional partially open enclosures. J. Taiwan Inst. Chem. Eng. 2017, 75, 131–140. [Google Scholar] [CrossRef]
- Hussain, S.; Ahmed, S.E.; Akbar, T. Entropy generation analysis in MHD mixed convection of hybrid nanofluid in an open cavity with a horizontal channel containing an adiabatic obstacle. Int. J. Heat Mass Transf. 2017, 114, 1054–1066. [Google Scholar] [CrossRef]
- Hinojosa, J.F.; David, B.; Xamán, J.; Pérez-Tello, M. The effect of surface thermal radiation on entropy generation in an open cavity with natural convection. Int. Commun. Heat Mass Transf. 2017, 81, 164–174. [Google Scholar] [CrossRef]











| Ra | Nu | ||
|---|---|---|---|
| Dixit and Babu [32] | de Vahl Davis [33] | Current Study | |
| 103 | 1.120 | 1.116 | 1.13 | 
| 104 | 2.286 | 2.242 | 2.25 | 
| 105 | 4.563 | 4.531 | 4.54 | 
| 106 | 8.800 | 9.035 | 8.9 | 
| ΔX | Nu | % | Ψmax | % | 
|---|---|---|---|---|
| 0.1 | 53.12 | 9.5522 | 285.46 | 2.3668 | 
| 0.05 | 57.37 | 2.3157 | 274.93 | 1.4093 | 
| 0.01 | 58.72 | 0.0170 | 280.15 | 0.4626 | 
| 0.005 | 58.73 | 0.0 | 278.86 | 0.0 | 
© 2017 by the authors. Licensee MDPI, Basel, Switzerland. This article is an open access article distributed under the terms and conditions of the Creative Commons Attribution (CC BY) license (http://creativecommons.org/licenses/by/4.0/).
Share and Cite
Abdollahzadeh Jamalabadi, M.Y.; Safaei, M.R.; Alrashed, A.A.A.A.; Nguyen, T.K.; Bandarra Filho, E.P. Entropy Generation in Thermal Radiative Loading of Structures with Distinct Heaters. Entropy 2017, 19, 506. https://doi.org/10.3390/e19100506
Abdollahzadeh Jamalabadi MY, Safaei MR, Alrashed AAAA, Nguyen TK, Bandarra Filho EP. Entropy Generation in Thermal Radiative Loading of Structures with Distinct Heaters. Entropy. 2017; 19(10):506. https://doi.org/10.3390/e19100506
Chicago/Turabian StyleAbdollahzadeh Jamalabadi, Mohammad Yaghoub, Mohammad Reza Safaei, Abdullah A. A. A. Alrashed, Truong Khang Nguyen, and Enio Pedone Bandarra Filho. 2017. "Entropy Generation in Thermal Radiative Loading of Structures with Distinct Heaters" Entropy 19, no. 10: 506. https://doi.org/10.3390/e19100506
APA StyleAbdollahzadeh Jamalabadi, M. Y., Safaei, M. R., Alrashed, A. A. A. A., Nguyen, T. K., & Bandarra Filho, E. P. (2017). Entropy Generation in Thermal Radiative Loading of Structures with Distinct Heaters. Entropy, 19(10), 506. https://doi.org/10.3390/e19100506
 
        



 
       