Topic Editors

Department of Human Sciences, University of Verona, 37129 Verona, Italy
Department of Human Sciences, University of Verona, 37129 Verona, Italy
Dr. Joana Pipa
Interdisciplinary Research Centre in Education (EDUNOVA.ISPA), ISPA—Instituto Universitário, 1149-041 Lisbon, Portugal

Personality, Emotions, and Emotional Intelligence Assessments: New Applications and Instruments

Abstract submission deadline
closed (31 January 2026)
Manuscript submission deadline
30 June 2026
Viewed by
8134

Topic Information

Dear Colleagues,

Personality and emotions, including emotional intelligence, are two psychological constructs that are widely studied from a variety of theoretical perspectives in many different contexts. Knowledge about their functioning has been used for applied implications and interventions, which future research should extend in order to improve quality of life. Nevertheless, there is a need for reliable and valid instruments for assessing both personality and emotions, with due consideration to age appropriateness. It is therefore of paramount importance to research instruments for assessing personality, emotions, emotional intelligence, and/or the relations between them, and/or to apply them to new contexts and scenarios.

The primary focus of this Special Issue is on psychological perspectives, including cognitive, developmental, educational, clinical, and social psychology. However, contributions from related disciplines such as neuroscience, medicine, and the social sciences are also solicited. Submissions that foster interdisciplinary integration are particularly encouraged.

We welcome research articles, systematic reviews, meta-analyses, and methodological articles characterized by high methodological rigor. Articles may cover (but need not be limited to) the development and/or adaptation and/or validation of instruments for assessing personality and emotions, including emotional intelligence, and/or the relations between personality and emotions. These research topics can be examined according to a life cycle perspective, taking into account different developmental stages such as children, adolescents, and/or adults. The instrument types may include questionnaires, inventories, and checklists; structured or semi-structured interviews; observational methodologies; ad hoc methodologies; and other methodologies. Instruments may be self-reported and/or other-reported. Works may adopt quantitative, qualitative, or mixed methodologies. Approaches based on either classical test theory (CTT), item response theory (IRT), or a combination of both are encouraged. Finally, studies integrating different methodologies are welcome.

We look forward to receiving your contributions.

Dr. Roberto Burro
Dr. Daniela Raccanello
Dr. Joana Pipa
Topic Editors

Keywords

  • personality
  • emotions
  • emotional intelligence
  • assessment
  • instruments
  • life cycle

Participating Journals

Journal Name Impact Factor CiteScore Launched Year First Decision (median) APC
Behavioral Sciences
behavsci
2.5 3.1 2011 32 Days CHF 2200 Submit
Education Sciences
education
2.6 5.5 2011 26.5 Days CHF 1800 Submit
Journal of Intelligence
jintelligence
3.4 4.7 2013 33.9 Days CHF 2600 Submit
Children
children
2.1 3.8 2014 17.5 Days CHF 2400 Submit

Preprints.org is a multidisciplinary platform offering a preprint service designed to facilitate the early sharing of your research. It supports and empowers your research journey from the very beginning.

MDPI Topics is collaborating with Preprints.org and has established a direct connection between MDPI journals and the platform. Authors are encouraged to take advantage of this opportunity by posting their preprints at Preprints.org prior to publication:

  1. Share your research immediately: disseminate your ideas prior to publication and establish priority for your work.
  2. Safeguard your intellectual contribution: Protect your ideas with a time-stamped preprint that serves as proof of your research timeline.
  3. Boost visibility and impact: Increase the reach and influence of your research by making it accessible to a global audience.
  4. Gain early feedback: Receive valuable input and insights from peers before submitting to a journal.
  5. Ensure broad indexing: Web of Science (Preprint Citation Index), Google Scholar, Crossref, SHARE, PrePubMed, Scilit and Europe PMC.

Published Papers (5 papers)

Order results
Result details
Journals
Select all
Export citation of selected articles as:
15 pages, 974 KB  
Article
Trait Emotional Intelligence Questionnaire—Short Form (TEIQue-SF): A Lithuanian Validation with Preschool Teachers
by Eisvina Burbaite, Ilona Tilindiene and Saulius Sukys
J. Intell. 2026, 14(3), 37; https://doi.org/10.3390/jintelligence14030037 - 2 Mar 2026
Viewed by 129
Abstract
Background. The present study aimed to examine the psychometric properties of the Lithuanian adaptation of the TEIQue-SF. Methods. The analyses were performed using a sample of 199 preschool teachers (100% women; mean age = 46.70, SD = 11.70 years, age range = 21–69 [...] Read more.
Background. The present study aimed to examine the psychometric properties of the Lithuanian adaptation of the TEIQue-SF. Methods. The analyses were performed using a sample of 199 preschool teachers (100% women; mean age = 46.70, SD = 11.70 years, age range = 21–69 years) from across Lithuania. The Teacher Subjective Wellbeing Questionnaire was also administered as an external validation measure. The reliability of the TEIQue-SF was assessed by Cronbach’s α and McDonald’s ω. Finally, we examined the relationship between sociodemographic characteristics and global trait emotional intelligence. Results. Confirmatory factor analysis of the Lithuanian TEIQue-SF supported the one-factor structure of trait emotional intelligence (CFI = 0.99, TLI = 0.98, IFI = 0.99, RMSEA = 0.04, SRMR = 0.02). Good internal consistency was observed for global trait emotional intelligence (α = 0.85, ω = 0.84). Global trait emotional intelligence was significantly and positively associated with the teacher general well-being (β = 0.28), school connectedness (β = 0.26), and teaching efficacy (β = 0.28). Age was the only sociodemographic indicator positively related to global trait EI (β = 0.26). Conclusions. Our research showed that the Lithuanian version of the TEIQue-SF is a valid and reliable instrument to measure trait emotional intelligence and can be recommended for research and practical use. Full article
Show Figures

Figure 1

27 pages, 5281 KB  
Article
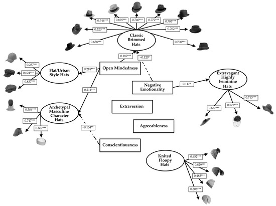
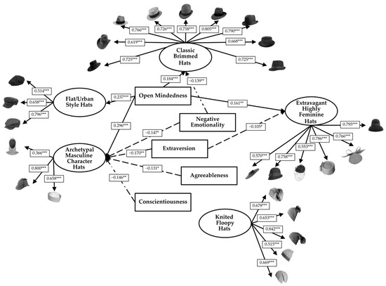
Does Your Hat Speak Your Mind? Personality Traits and Aesthetic Preferences for Hats Among Italian Young Adults
by Elena Capitani, Ivana Bianchi and Roberto Burro
Behav. Sci. 2026, 16(2), 290; https://doi.org/10.3390/bs16020290 - 18 Feb 2026
Viewed by 312
Abstract
The relationship between personality and the various aspects of human cognition that influence behavior has long been recognized as central to understanding individual differences. The study investigates the relationship between personality and aesthetic preference, in relation to a specific category of objects (hats). [...] Read more.
The relationship between personality and the various aspects of human cognition that influence behavior has long been recognized as central to understanding individual differences. The study investigates the relationship between personality and aesthetic preference, in relation to a specific category of objects (hats). An online questionnaire showing grayscale images of 34 iconic types of hats (Set 1) and eight types of baseball caps (Set 2) was presented to 539 Italian adults, asking them to rate how much they liked them and how likely they were to wear them. The Big Five Inventory-2 was used to evaluate personality. Significant associations were found between the five personality traits (open mindedness, conscientiousness, extraversion, agreeableness and negative emotionality) and the participants’ ratings of both liking and willingness to wear the hats in both Sets 1 and 2. The results of the study are relevant not only for basic research but also, potentially, suggest applicative developments in the domain of design and customized recommendation systems. Full article
Show Figures

Figure 1

19 pages, 1845 KB  
Article
Don’t Tell Us How Strong It Feels! Converging and Discriminant Validity of an Indirect Measure of Emotional Evidence Accumulation Efficiency
by Rotem Berkovich, Deanna M. Barch, Nachshon Meiran and Erin K. Moran
J. Intell. 2026, 14(2), 19; https://doi.org/10.3390/jintelligence14020019 - 31 Jan 2026
Viewed by 452
Abstract
The prevalent method for measuring emotional experiences is self-report scales. However, this method is prone to bias, affected by retrospective errors, and limited in studying individual differences due to variability in how individuals interpret scale values. In the present study, we tested the [...] Read more.
The prevalent method for measuring emotional experiences is self-report scales. However, this method is prone to bias, affected by retrospective errors, and limited in studying individual differences due to variability in how individuals interpret scale values. In the present study, we tested the convergent validity of an alternative approach, which infers emotional components from computational modeling as applied to binary pleasant/unpleasant reports about affective images. Reaction times and choices were modeled to estimate the drift rate (efficiency of emotional evidence accumulation) and the boundary (decision caution). Participants (N = 191) also completed five self-report questionnaires assessing affect, anhedonia, depressive symptoms, and pleasure. Only one correlation reached evidence level (Bayes Factor > 10): Higher consummatory pleasure was negatively associated with drift rate for unpleasant emotions (r(178) = −0.258). This suggests that individuals who typically experience greater in-the-moment pleasure accumulate evidence less efficiently toward unpleasant judgments. Other correlations were absent or inconclusive, potentially reflecting differences in temporal focus and in the specific facets of emotion for each measure. Overall, these results provide some initial support for the convergent and discriminant validity of the drift rate as an indirect measure of online emotional experience. Full article
Show Figures

Figure 1

16 pages, 354 KB  
Article
Psychometrics of Drawmetrics: An Expressive–Semantic Framework for Personality Assessment
by Larry R. Price
Behav. Sci. 2026, 16(1), 135; https://doi.org/10.3390/bs16010135 - 17 Jan 2026
Viewed by 366
Abstract
This study examines whether Drawmetrics (DM), an expressive–semantic personality system, can be linked with the Five-Factor Model (Big Five) through an embedding-based mapping approach and network psychometric methods. A total of 185 participants completed both the DM assessment and the IPIP-NEO 120 Big [...] Read more.
This study examines whether Drawmetrics (DM), an expressive–semantic personality system, can be linked with the Five-Factor Model (Big Five) through an embedding-based mapping approach and network psychometric methods. A total of 185 participants completed both the DM assessment and the IPIP-NEO 120 Big Five inventory. DM term outputs were embedded using a miniLM sentence-transformer and aggregated into 30 facet composites, with six composites per domain. Big Five facet composites were extracted from standardized reports and harmonized to canonical facet names. Analyses focused on the overlap sample (N = 148) with valid scores on both instruments. DM composites demonstrated strong internal structure and high stability indices. Substantial semantic-space alignment was observed between DM term language and Big Five facet language, supporting interpretable linking. However, person-level correlations between DM and Big Five domains were modest (mean |r| ≈ 0.07; Spearman similar), with the largest facet-level association at |r| ≈ 0.26. DM appears to represent a coherent expressive–semantic trait space that is related to, but not isomorphic with, Big Five traits. These findings support a linking rather than equivalence interpretation and highlight the need for future research on scaling, reliability, range restriction, and criterion validation. Full article
Show Figures

Figure 1

28 pages, 1093 KB  
Article
The Effect of Differentiated Instruction on the Academic Achievement and Opinions of 3rd-Grade Students in Science Education: A Mixed-Methods Study
by Serpil Kara and Aysun Tekindur
J. Intell. 2025, 13(10), 126; https://doi.org/10.3390/jintelligence13100126 - 1 Oct 2025
Cited by 1 | Viewed by 5914
Abstract
The purpose of the current study is to determine the effect of the differentiated instruction approach on 3rd-grade primary school students’ academic achievement (N = 45) in the “Electrical Devices and Tools” unit and to explore their opinions regarding the differentiated instruction process. [...] Read more.
The purpose of the current study is to determine the effect of the differentiated instruction approach on 3rd-grade primary school students’ academic achievement (N = 45) in the “Electrical Devices and Tools” unit and to explore their opinions regarding the differentiated instruction process. In this context, the content of the lessons prepared using student-centred approaches on students’ science achievement was examined, and students’ opinions on the differentiated instruction approach were also evaluated. The study was conducted in the spring term of the 2024–2025 school year in a major city located in the central region of Türkiye, and a mixed research design combining both quantitative and qualitative approaches was employed. In the current study, during the instructional process of the experimental group, differentiated instruction lesson plans available on the Education Information Network (EIN) portal provided by the Ministry of National Education (MoNE) were used. In the control group, the process outlined by the current curriculum was followed. When the findings were evaluated, statistically significant differences were found in favour of the experimental group, in which activities were implemented based on the differentiated instruction plan, compared to the control group that received instruction within the framework of the current curriculum. In addition, students’ opinions regarding the process indicated that the implementation contributed positively to their learning. In light of the findings obtained, recommendations were made for future research. Full article
Show Figures

Figure 1

Back to TopTop