Sign in to use this feature.

Years

Between: -

Subjects

remove_circle_outline
remove_circle_outline
remove_circle_outline
remove_circle_outline
remove_circle_outline

Journals

Article Types

Countries / Regions

Search Results (12)

Search Parameters:
Keywords = wavelet packet and BP neural network

Order results
Result details
Results per page
Select all
Export citation of selected articles as:
19 pages, 7884 KB  
Article
Detection of Q235 Mild Steel Resistance Spot Welding Defects Based on EMD-SVM
by Yuxin Wu, Xiangdong Gao, Dongfang Zhang and Perry Gao
Metals 2025, 15(5), 504; https://doi.org/10.3390/met15050504 - 30 Apr 2025
Viewed by 506
Abstract
Real-time detection of welding defects in resistance spot welding is a complex challenge. Dynamic resistance (DR) reflects nugget growth and varies with defect types, serving as a key indicator. This study presents an online quality evaluation and defect classification method for Q235 low-carbon [...] Read more.
Real-time detection of welding defects in resistance spot welding is a complex challenge. Dynamic resistance (DR) reflects nugget growth and varies with defect types, serving as a key indicator. This study presents an online quality evaluation and defect classification method for Q235 low-carbon steel welding. Welding current and voltage were collected in real-time, and DR signals were processed employing a second-order Butterworth low-pass filter featuring zero-phase processing to enhance accuracy. Empirical mode decomposition (EMD) decomposed these signals into intrinsic mode functions (IMFs) and residuals, which were classified by a support vector machine (SVM). Experiments showed the EMD-SVM method outperforms traditional approaches, including backpropagation (BP) neural networks, SVM, wavelet packet decomposition (WPD)-BP, WPD-SVM, and EMD-BP, in identifying four welding states: normal, spatter, false, and edge welding. This method provides an efficient, robust solution for online defect detection in resistance spot welding. Full article
Show Figures

Figure 1

19 pages, 4643 KB  
Article
Fault Diagnosis of Permanent Magnet Synchronous Motor Based on Wavelet Packet Transform and Genetic Algorithm-Optimized Back Propagation Neural Network
by Ming Ye, Run Gong, Wanjun Wu, Zhiyuan Peng and Kelin Jia
World Electr. Veh. J. 2025, 16(4), 238; https://doi.org/10.3390/wevj16040238 - 18 Apr 2025
Viewed by 716
Abstract
In this paper, a fault diagnosis method for permanent magnet synchronous motors is proposed, combining wavelet packet transform (WPT) energy feature extraction and a genetic algorithm (GA)-optimized back propagation (BP) neural network. Firstly, for the common types of motor faults (turn-to-turn short-circuit, phase-to-phase [...] Read more.
In this paper, a fault diagnosis method for permanent magnet synchronous motors is proposed, combining wavelet packet transform (WPT) energy feature extraction and a genetic algorithm (GA)-optimized back propagation (BP) neural network. Firstly, for the common types of motor faults (turn-to-turn short-circuit, phase-to-phase short-circuit, loss of magnetism, inverter open-circuit, rotor eccentricity), a corresponding motor fault model is established. The stator current signals during motor operation are analyzed using wavelet packet transform, and energy features are extracted from them as feature vectors for fault diagnosis. Then, a BP neural network is constructed, and a genetic algorithm is used to optimize its initial weights and thresholds, thereby improving the network’s classification accuracy. The results show that the GA-BP model outperforms the SSA-PNN diagnostic model in terms of fault classification accuracy. In particular, for the diagnosis of normal operation, inverter open-circuit, and demagnetization faults, the accuracy rate reaches 100%. This method demonstrates high diagnostic accuracy and practical application value. Full article
(This article belongs to the Special Issue Permanent Magnet Motors and Driving Control for Electric Vehicles)
Show Figures

Figure 1

27 pages, 6978 KB  
Article
Tool Wear State Monitoring in Titanium Alloy Milling Based on Wavelet Packet and TTAO-CNN-BiLSTM-AM
by Zongshuo Yang, Li Li, Yunfeng Zhang, Zhengquan Jiang and Xuegang Liu
Processes 2025, 13(1), 13; https://doi.org/10.3390/pr13010013 - 24 Dec 2024
Cited by 5 | Viewed by 1275
Abstract
To effectively monitor the nonlinear wear variation of tools during the processing of titanium alloys, this study proposes a hybrid deep neural network fault diagnosis model that integrates the triangulation topology aggregation optimizer (TTAO), convolutional neural network (CNN), bidirectional long short-term memory network [...] Read more.
To effectively monitor the nonlinear wear variation of tools during the processing of titanium alloys, this study proposes a hybrid deep neural network fault diagnosis model that integrates the triangulation topology aggregation optimizer (TTAO), convolutional neural network (CNN), bidirectional long short-term memory network (BiLSTM), and attention mechanism (AM). Firstly, vibration signals from the machine tool spindle are acquired and subjected to the wavelet packet transform (WPT) to extract multi-frequency band energy features as model inputs. Then, the CNN and BiLSTM modules capture the features and temporal relationships of the input signals. Finally, introduction of the AM, combined with the TTAO algorithm, automatically extracts deep features, overcoming issues such as local optima and slow convergence in traditional neural networks, thereby enhancing the accuracy and efficiency of tool wear state recognition. The experimental results demonstrate that the proposed model achieves an average accuracy rate of 98.649% in predicting tool wear states, outperforming traditional backpropagation (BP) networks and standard CNN models. Full article
Show Figures

Figure 1

18 pages, 3687 KB  
Article
A Data-Driven Approach Using Enhanced Bayesian-LSTM Deep Neural Networks for Picks Wear State Recognition
by Dong Song and Yuanlong Zhao
Electronics 2023, 12(17), 3593; https://doi.org/10.3390/electronics12173593 - 25 Aug 2023
Cited by 3 | Viewed by 2110
Abstract
Picks are key components for the mechanized excavation of coal by mining machinery, with their wear state directly influencing the efficiency of the mining equipment. In response to the difficulty of determining the overall wear state of picks during coal-mining production, a data-driven [...] Read more.
Picks are key components for the mechanized excavation of coal by mining machinery, with their wear state directly influencing the efficiency of the mining equipment. In response to the difficulty of determining the overall wear state of picks during coal-mining production, a data-driven wear state identification model for picks has been constructed through the enhanced optimization of Long Short-Term Memory (LSTM) networks via Bayesian algorithms. Initially, a mechanical model of pick and coal-rock interaction is established through theoretical analysis, where the stress characteristic of the pick is analyzed, and the wear mechanism of the pick is preliminarily revealed. A method is proposed that categorizes the overall wear state of picks into three types based on the statistical relation of the actual wear amount and the limited wear amount. Subsequently, the vibration signals of the cutting drum from a bolter miner that contain the wear information of picks are decomposed and denoised using wavelet packet decomposition, with the standard deviation of wavelet packet coefficients from decomposed signal nodes selected as the feature signals. These feature signals are normalized and then used to construct a feature matrix representing the vibration signals. Finally, this constructed feature matrix and classification labels are fed into the Bayesian-LSTM network for training, thus resulting in the picks wear state identification model. To validate the effectiveness of the Bayesian-LSTM deep learning algorithm in identifying the overall picks wear state of mining machinery, vibration signals from the X, Y, and Z axes of the cutting drum from a bolter miner at the C coal mine in Shaanxi, China, are collected, effectively processed, and then input into deep LSTM and Back-Propagation (BP) neural networks respectively for comparison. The results showed that the Bayesian-LSTM network achieved a recognition accuracy of 98.33% for picks wear state, showing a clear advantage over LSTM, BP network models, thus providing important references for the identification of picks wear state based on deep learning algorithms. This method only requires the processing and analysis of the equipment parameters automatically collected from bolter miners or other mining equipment, offering the advantages of simplicity, low cost, and high accuracy, and providing a basis for a proper picks replacement strategy. Full article
(This article belongs to the Special Issue Advances in Intelligent Data Analysis and Its Applications)
Show Figures

Figure 1

34 pages, 35594 KB  
Article
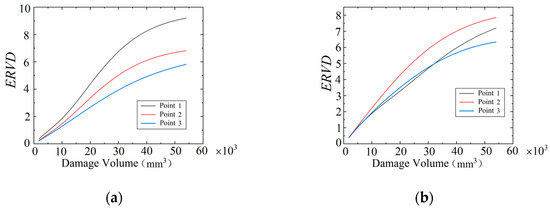
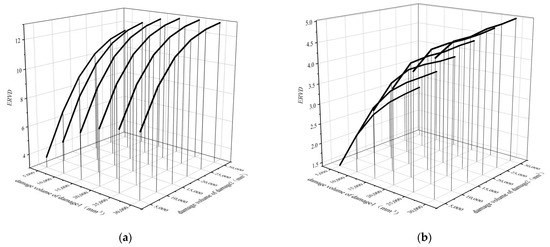
Damage Identification of Concrete Arch Dams Based on Wavelet Packets and Neural Networks
by Zhihao Si, Jianwu Pan and Xi Yang
Buildings 2023, 13(6), 1417; https://doi.org/10.3390/buildings13061417 - 30 May 2023
Cited by 5 | Viewed by 1501
Abstract
A dam may be damaged by occasional extreme loads such as major earthquakes or terrorist attacks during its service. According to the needs of emergency assessment, this paper studies a rapid damage identification method for damage location and damage degree in concrete arch [...] Read more.
A dam may be damaged by occasional extreme loads such as major earthquakes or terrorist attacks during its service. According to the needs of emergency assessment, this paper studies a rapid damage identification method for damage location and damage degree in concrete arch dams which is based on the dynamic characteristics of concrete arch dam data, using wavelet transform, wavelet packet decomposition, a BP neural network and D-S evidence theory for damage identification and related experimental verification. The results show that the relative difference of the curvature mode (δφk), the wavelet coefficient (Wfk) and the relative difference of the wavelet packet energy (δKk) can effectively identify the damage position of the arch dam, and δφk in the first four modalities has the best overall recognition effect; Wfk requires a high number of measurement points, which should be at least 64 or as close as possible; δKk has a better damage recognition effect than the first two at the same number of measurement points. D-S evidence theory significantly improves the damage identification effect and reduces the misjudgment of the single-damage method. The trained neural network can effectively identify the damage degree based on the data of one measuring point when there is a single damage instance, and the number of measuring points should be no fewer than two when there is double damage. The test results verify the feasibility of the method in this paper, which can provide a theoretical basis for a post-disaster emergency assessment information system of concrete arch dams. Full article
(This article belongs to the Section Building Materials, and Repair & Renovation)
Show Figures

Figure 1

17 pages, 3016 KB  
Article
Hyperspectral Estimates of Soil Moisture Content Incorporating Harmonic Indicators and Machine Learning
by Xueqin Jiang, Shanjun Luo, Qin Ye, Xican Li and Weihua Jiao
Agriculture 2022, 12(8), 1188; https://doi.org/10.3390/agriculture12081188 - 10 Aug 2022
Cited by 19 | Viewed by 3972
Abstract
Soil is one of the most significant natural resources in the world, and its health is closely related to food security, ecological security, and water security. It is the basic task of soil environmental quality assessment to monitor the temporal and spatial variation [...] Read more.
Soil is one of the most significant natural resources in the world, and its health is closely related to food security, ecological security, and water security. It is the basic task of soil environmental quality assessment to monitor the temporal and spatial variation of soil properties scientifically and reasonably. Soil moisture content (SMC) is an important soil property, which plays an important role in agricultural practice, hydrological process, and ecological balance. In this paper, a hyperspectral SMC estimation method for mixed soil types was proposed combining some spectral processing technologies and principal component analysis (PCA). The original spectra were processed by wavelet packet transform (WPT), first-order differential (FOD), and harmonic decomposition (HD) successively, and then PCA dimensionality reduction was used to obtain two groups of characteristic variables: WPT-FOD-PCA (WFP) and WPT-FOD-HD-PCA (WFHP). On this basis, three regression models of principal component regression (PCR), partial least squares regression (PLSR), and back propagation (BP) neural network were applied to compare the SMC predictive ability of different parameters. Meanwhile, we also compared the results with the estimates of conventional spectral indices. The results indicate that the estimation results based on spectral indices have significant errors. Moreover, the BP models (WFP-BP and WFHP-BP) show more accurate results when the same variables are selected. For the same regression model, the choice of variables is more important. The three models based on WFHP (WFHP-PCR, WFHP-PLSR, and WFHP-BP) all show high accuracy and maintain good consistency in the prediction of high and low SMC values. The optimal model was determined to be WFHP-BP with an R2 of 0.932 and a prediction error below 2%. This study can provide information on farm entropy before planting crops on arable land as well as a technical reference for estimating SMC from hyperspectral images (satellite and UAV, etc.). Full article
Show Figures

Figure 1

16 pages, 4912 KB  
Article
Fault Detection and Identification Method for Quadcopter Based on Airframe Vibration Signals
by Xiaomin Zhang, Zhiyao Zhao, Zhaoyang Wang and Xiaoyi Wang
Sensors 2021, 21(2), 581; https://doi.org/10.3390/s21020581 - 15 Jan 2021
Cited by 98 | Viewed by 6500
Abstract
Quadcopters are widely used in a variety of military and civilian mission scenarios. Real-time online detection of the abnormal state of the quadcopter is vital to the safety of aircraft. Existing data-driven fault detection methods generally usually require numerous sensors to collect data. [...] Read more.
Quadcopters are widely used in a variety of military and civilian mission scenarios. Real-time online detection of the abnormal state of the quadcopter is vital to the safety of aircraft. Existing data-driven fault detection methods generally usually require numerous sensors to collect data. However, quadcopter airframe space is limited. A large number of sensors cannot be loaded, meaning that it is difficult to use additional sensors to capture fault signals for quadcopters. In this paper, without additional sensors, a Fault Detection and Identification (FDI) method for quadcopter blades based on airframe vibration signals is proposed using the airborne acceleration sensor. This method integrates multi-axis data information and effectively detects and identifies quadcopter blade faults through Long and Short-Term Memory (LSTM) network models. Through flight experiments, the quadcopter triaxial accelerometer data are collected for airframe vibration signals at first. Then, the wavelet packet decomposition method is employed to extract data features, and the standard deviations of the wavelet packet coefficients are employed to form the feature vector. Finally, the LSTM-based FDI model is constructed for quadcopter blade FDI. The results show that the method can effectively detect and identify quadcopter blade faults with a better FDI performance and a higher model accuracy compared with the Back Propagation (BP) neural network-based FDI model. Full article
(This article belongs to the Collection Multi-Sensor Information Fusion)
Show Figures

Figure 1

19 pages, 3276 KB  
Article
A Diagnosis Method for the Compound Fault of Gearboxes Based on Multi-Feature and BP-AdaBoost
by Yangyang Zhang, Yunxian Jia, Weiyi Wu, Zhonghua Cheng, Xiaobo Su and Aqiang Lin
Symmetry 2020, 12(3), 461; https://doi.org/10.3390/sym12030461 - 14 Mar 2020
Cited by 22 | Viewed by 3965
Abstract
Gearbox is an important structure of rotating machinery, and the accurate fault diagnosis of gearboxes is of great significance for ensuring efficient and safe operation of rotating machinery. Aiming at the problem that there is little common compound fault data of gearboxes, and [...] Read more.
Gearbox is an important structure of rotating machinery, and the accurate fault diagnosis of gearboxes is of great significance for ensuring efficient and safe operation of rotating machinery. Aiming at the problem that there is little common compound fault data of gearboxes, and there is a lack of an effective diagnosis method, a gearbox fault simulation experiment platform is set up, and a diagnosis method for the compound fault of gearboxes based on multi-feature and BP-AdaBoost is proposed. Firstly, the vibration signals of six typical states of gearbox are obtained, and the original signals are decomposed by empirical mode decomposition and reconstruct the new signal to achieve the purpose of noise reduction. Then, perform the time domain analysis and wavelet packet analysis on the reconstructed signal, extract three time domain feature parameters with higher sensitivity, and combine them with eight frequency band energy feature parameters obtained by wavelet packet decomposition to form the gearbox state feature vector. Finally, AdaBoost algorithm and BP neural network are used to build the BP-AdaBoost strong classifier model, and feature vectors are input into the model for training and verification. The results show that the proposed method can effectively identify the gearbox failure modes, and has higher accuracy than the traditional fault diagnosis methods, and has certain reference significance and engineering application value. Full article
Show Figures

Figure 1

23 pages, 624 KB  
Article
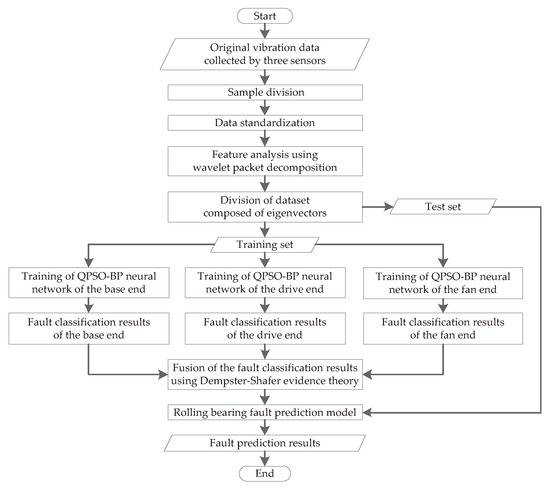
Rolling Bearing Fault Prediction Method Based on QPSO-BP Neural Network and Dempster–Shafer Evidence Theory
by Lanjun Wan, Hongyang Li, Yiwei Chen and Changyun Li
Energies 2020, 13(5), 1094; https://doi.org/10.3390/en13051094 - 2 Mar 2020
Cited by 28 | Viewed by 2880
Abstract
To effectively predict the rolling bearing fault under different working conditions, a rolling bearing fault prediction method based on quantum particle swarm optimization (QPSO) backpropagation (BP) neural network and Dempster–Shafer evidence theory is proposed. First, the original vibration signals of rolling bearing are [...] Read more.
To effectively predict the rolling bearing fault under different working conditions, a rolling bearing fault prediction method based on quantum particle swarm optimization (QPSO) backpropagation (BP) neural network and Dempster–Shafer evidence theory is proposed. First, the original vibration signals of rolling bearing are decomposed by three-layer wavelet packet, and the eigenvectors of different states of rolling bearing are constructed as input data of BP neural network. Second, the optimal number of hidden-layer nodes of BP neural network is automatically found by the dichotomy method to improve the efficiency of selecting the number of hidden-layer nodes. Third, the initial weights and thresholds of BP neural network are optimized by QPSO algorithm, which can improve the convergence speed and classification accuracy of BP neural network. Finally, the fault classification results of multiple QPSO-BP neural networks are fused by Dempster–Shafer evidence theory, and the final rolling bearing fault prediction model is obtained. The experiments demonstrate that different types of rolling bearing fault can be effectively and efficiently predicted under various working conditions. Full article
Show Figures

Figure 1

15 pages, 6146 KB  
Article
Study on a Fault Identification Method of the Hydraulic Pump Based on a Combination of Voiceprint Characteristics and Extreme Learning Machine
by Wanlu Jiang, Zhenbao Li, Jingjing Li, Yong Zhu and Peiyao Zhang
Processes 2019, 7(12), 894; https://doi.org/10.3390/pr7120894 - 1 Dec 2019
Cited by 30 | Viewed by 3783
Abstract
Aiming at addressing the problem that the faults in axial piston pumps are complex and difficult to effectively diagnose, an axial piston pump fault diagnosis method that is based on the combination of Mel-frequency cepstrum coefficients (MFCC) and the extreme learning machine (ELM) [...] Read more.
Aiming at addressing the problem that the faults in axial piston pumps are complex and difficult to effectively diagnose, an axial piston pump fault diagnosis method that is based on the combination of Mel-frequency cepstrum coefficients (MFCC) and the extreme learning machine (ELM) is proposed. Firstly, a sound sensor is used to realize contactless sound signal acquisition of the axial piston pump. The wavelet packet default threshold denoises the original acquired sound signals. Afterwards, windowing and framing are added to the de-noised sound signals. The MFCC voiceprint characteristics of the processed sound signals are extracted. The voiceprint characteristics are divided into a training sample set and test sample set. ELM models with different numbers of neurons in the hidden layers are established for training and testing. The relationship between the number of neurons in the hidden layer and the recognition accuracy rate is obtained. The ELM model with the optimal number of hidden layer neurons is established and trained with the training sample set. The trained ELM model is applied to the test sample set for fault diagnosis. The fault diagnosis results are obtained. The fault diagnosis results of the ELM model are compared with those of the back propagation (BP) neural network and the support vector machine. The results show that the fault diagnosis method that is proposed in this paper has a higher recognition accuracy rate, shorter training and diagnosis times, and better application prospect. Full article
Show Figures

Figure 1

18 pages, 4251 KB  
Article
Symmetrical Loss of Excitation Fault Diagnosis in an Asynchronized High-Voltage Generator
by Yanling Lv, Yuting Gao, Jian Zhang, Chenmin Deng and Shiqiang Hou
Energies 2018, 11(11), 3054; https://doi.org/10.3390/en11113054 - 6 Nov 2018
Cited by 3 | Viewed by 3100
Abstract
As a new type of generator, an asynchronized high-voltage generator has the characteristics of an asynchronous generator and high voltage generator. The effect of the loss of an excitation fault for an asynchronized high-voltage generator and its fault diagnosis technique are still in [...] Read more.
As a new type of generator, an asynchronized high-voltage generator has the characteristics of an asynchronous generator and high voltage generator. The effect of the loss of an excitation fault for an asynchronized high-voltage generator and its fault diagnosis technique are still in the research stage. Firstly, a finite element model of the asynchronized high-voltage generator considering the field-circuit-movement coupling is established. Secondly, the three phase short-circuit loss of excitation fault, three phase open-circuit loss of excitation fault, and three phase short-circuit fault on the stator side are analyzed by the simulation method that is applied abroad at present. The fault phenomenon under the stator three phase short-circuit fault is similar to that under the three phase short-circuit loss of excitation. Then, a symmetrical loss of the excitation fault diagnosis system based on wavelet packet analysis and the Back Propagation neural network (BP neural network) is established. At last, we confirm that this system can eliminate the interference of the stator three phase short-circuit fault, accurately diagnose the symmetrical loss of the excitation fault, and judge the type of symmetrical loss of the excitation fault. It saves time to find the fault cause and improves the stability of system operation. Full article
(This article belongs to the Special Issue Fault Diagnosis in Electric Motors)
Show Figures

Figure 1

11 pages, 2439 KB  
Article
Leak Location of Pipeline with Multibranch Based on a Cyber-Physical System
by Xianming Lang, Ping Li, Yan Li and Hong Ren
Information 2017, 8(4), 113; https://doi.org/10.3390/info8040113 - 22 Sep 2017
Cited by 12 | Viewed by 5299
Abstract
Data cannot be shared and leakage cannot be located simultaneously among multiple pipeline leak detection systems. Based on cyber-physical system (CPS) architecture, the method for locating leakage for pipelines with multibranch is proposed. The singular point of pressure signals at the ends of [...] Read more.
Data cannot be shared and leakage cannot be located simultaneously among multiple pipeline leak detection systems. Based on cyber-physical system (CPS) architecture, the method for locating leakage for pipelines with multibranch is proposed. The singular point of pressure signals at the ends of pipeline with multibranch is analyzed by wavelet packet analysis, so that the time feature samples could be established. Then, the Fischer-Burmeister function is introduced into the learning process of the twin support vector machine (TWSVM) in order to avoid the matrix inversion calculation, and the samples are input into the improved twin support vector machine (ITWSVM) to distinguish the pipeline leak location. The simulation results show that the proposed method is more effective than the back propagation (BP) neural networks, the radial basis function (RBF) neural networks, and the Lagrange twin support vector machine. Full article
Show Figures

Figure 1

Back to TopTop