Sign in to use this feature.

Years

Between: -

Subjects

remove_circle_outline
remove_circle_outline
remove_circle_outline
remove_circle_outline
remove_circle_outline
remove_circle_outline
remove_circle_outline
remove_circle_outline
remove_circle_outline

Journals

remove_circle_outline
remove_circle_outline
remove_circle_outline
remove_circle_outline
remove_circle_outline
remove_circle_outline
remove_circle_outline
remove_circle_outline
remove_circle_outline
remove_circle_outline
remove_circle_outline
remove_circle_outline
remove_circle_outline
remove_circle_outline
remove_circle_outline
remove_circle_outline
remove_circle_outline
remove_circle_outline
remove_circle_outline
remove_circle_outline
remove_circle_outline
remove_circle_outline
remove_circle_outline
remove_circle_outline
remove_circle_outline
remove_circle_outline
remove_circle_outline

Article Types

Countries / Regions

remove_circle_outline
remove_circle_outline
remove_circle_outline
remove_circle_outline
remove_circle_outline
remove_circle_outline
remove_circle_outline
remove_circle_outline
remove_circle_outline
remove_circle_outline

Search Results (9,540)

Search Parameters:
Keywords = volatile compound

Order results
Result details
Results per page
Select all
Export citation of selected articles as:
17 pages, 5281 KB  
Article
Comprehensive Characterization of Flavor Compounds in Dried Goji Berry (Lycium barbarum L.) Obtained from Different Origins with Different Drying Methods
by Guoli Dai, Xinru He, Bo Zhang, Linyuan Duan, Yujing Wang, Yuzhou Zhang and Huiling Ma
Metabolites 2026, 16(3), 183; https://doi.org/10.3390/metabo16030183 - 10 Mar 2026
Abstract
Background: Lycium barbarum L. is gaining significant interest as a medicinal and culinary raw material. The quality and aroma are significantly influenced by metabolite accumulation, which differs based on origins and drying methods. Methods: This study utilizes gas chromatography–mass spectrometry (GC-MS) to [...] Read more.
Background: Lycium barbarum L. is gaining significant interest as a medicinal and culinary raw material. The quality and aroma are significantly influenced by metabolite accumulation, which differs based on origins and drying methods. Methods: This study utilizes gas chromatography–mass spectrometry (GC-MS) to analyze the metabolic profiles of the ‘Ningqi’ No. 1 variety from three distinct origins employing two drying techniques (natural sun drying, NSD; hot-air drying, HAD). The samples include Zhongping, Ningxia, with HAD (1-1); Zhongning, Ningxia, with NSD (1-2); Wuwei, Gansu, with NSD (1-3); Nuomuhong, Qinghai, with NSD (1-4); and Nuomuhong, Qinghai, with HAD (1-5). Results: The study found that aldehydes, esters, ketones and alcohol are key secondary metabolites generated during NSD and HAD treatments of goji berry from various regions. Flavor analysis revealed the compound Ethanol, 2-phenoxy- (balsamic) was up accumulated in goji berry from Qinghai drying with NSD compared with HAD; goji berry drying with HAD collected from Ningxia compared with Qinghai; goji berry drying with NSD collected from Gansu compared with Ningxia; and goji berry drying with NSD collected from Qinghai compared with Ningxia. The compound 2-Thiophenemethanol (burnt) was up accumulated in goji berry drying with HAD collected from Ningxia compared with Qinghai. Further flavor analysis revealed that the compound Undecanal (floral) was up accumulated in goji berry drying with NSD collected from Qinghai compared with Ningxia and Gansu. 1H-Pyrrole-2-carboxaldehyde (burnt), 1-ethyl- (burnt) was up accumulated in goji berry drying with NSD collected from Qinghai compared with Gansu. KEGG enrichment analysis suggests that ‘Arginine and proline metabolism’ could be the primary metabolic pathway in the goji berry drying process. Conclusions: This study examined how origins and drying methods affected the metabolites and metabolic pathways of goji berries to elucidate the mechanisms impacting their quality and flavor. The findings provide important insights into the use of goji berries in functional foods and pharmaceuticals. Full article
(This article belongs to the Section Plant Metabolism)
Show Figures

Figure 1

16 pages, 807 KB  
Article
Enhancing Fermented Sausage Quality with Weissella hellenica, Lactobacillus sakei, and Pediococcus pentosaceus
by Yuan Fu, Lingjie Zhang, Hairong Long, Zhitian Yin, Xing Sun, Wen Nie, Qinqing Zhuo, Congyu Lin, Shuangjie Zhu, Yeye Du and Longwei Jiang
Gels 2026, 12(3), 222; https://doi.org/10.3390/gels12030222 - 9 Mar 2026
Abstract
The natural fermentation of sausages often results in inconsistent gel texture and flavor stability. This study introduces a compound fermenter group (Weissella hellenica, Lactobacillus sakei, and Pediococcus pentosaceus) to improve the quality of fermented sausages. The aim was to [...] Read more.
The natural fermentation of sausages often results in inconsistent gel texture and flavor stability. This study introduces a compound fermenter group (Weissella hellenica, Lactobacillus sakei, and Pediococcus pentosaceus) to improve the quality of fermented sausages. The aim was to evaluate its flavor-modulating and quality-preserving effects, addressing the research gap in applying these microbial synergies in fermented meats. Sausages inoculated with the compound fermenter group were compared with control group (naturally fermented) over 90-day frozen storage using gas chromatography–mass spectrometry and physicochemical, microbiological, and sensory analyses. The results showed that the compound fermenter group enhanced protein gel network stability (increased hardness and chewiness; reduced moisture loss), enriched the volatile aroma profile, with an 8.7% increase in the variety of flavor compounds and no detected lipid oxidation-derived off-flavor aldehydes (e.g., trans-2-nonenal), and improved oxidative and microbial stability (lower thiobarbituric acid reactive substances and total volatile basic nitrogen values; total viable counts within safety limits), with consistently higher sensory scores. The compound fermenter group effectively coordinates proteolysis, gelation, and flavor metabolism, offering a promising strategy for producing high-quality fermented meat gels with optimized texture and extended shelf life. Full article
Show Figures

Figure 1

13 pages, 11610 KB  
Article
Single and Dual Mode SMR Sensors for Pest Detection in Plant Health Monitoring
by Usman Yaqoob, Barbara Urasinska-Wojcik, Siavash Esfahani, Marina Cole and Julian W. Gardner
Sensors 2026, 26(5), 1708; https://doi.org/10.3390/s26051708 - 8 Mar 2026
Viewed by 73
Abstract
This study presents the development and evaluation of surface functionalized solidly mounted resonators (SMRs), including custom developed at the University of Warwick (UWAR) devices and commercial Sorex sensors, for the detection and classification of plant-emitted volatile organic compounds (VOCs). The sensors were tested [...] Read more.
This study presents the development and evaluation of surface functionalized solidly mounted resonators (SMRs), including custom developed at the University of Warwick (UWAR) devices and commercial Sorex sensors, for the detection and classification of plant-emitted volatile organic compounds (VOCs). The sensors were tested against linalool, trans-2-hexenal (T2H), and D-limonene at different concentrations under both dry and humid conditions (30% ± 3% RH). A Python-based (v3.13.5) signal-processing workflow was established to filter frequency responses and extract key features, such as baseline, saturation point, and frequency shift (Δf). Adsorption behaviour was modelled using the Freundlich isotherm, showing good agreement with experimental data and suggesting heterogeneous, multilayer adsorption on CH3-terminated EC surfaces. A 2D polar classification framework combining vector-normalized Δf values from UWAR and Sorex sensors enabled a clear separation of the VOCs. The results highlight the complementary performance of the two types of SMR sensors and demonstrate that feature-engineered resonant devices, combined with computational classification, offer strong potential for future use in plant health monitoring systems. Full article
Show Figures

Figure 1

16 pages, 4150 KB  
Article
Calcium Sulfate Whiskers Dual-Enhance Mechanical and Anti-Corrosion Properties of Magnesium Phosphate Coatings
by Yaxin Zheng, Haoran Chen, Yi Liu and Xiang Gao
Materials 2026, 19(5), 1032; https://doi.org/10.3390/ma19051032 - 8 Mar 2026
Viewed by 61
Abstract
Inorganic magnesium potassium phosphate (MKP) coatings offer rapid, zero-volatile organic compound (VOC) corrosion protection for steel structures. However, their application is impeded by insufficient mechanical strength and limited barrier durability. This study integrates calcium sulfate whiskers (CSWs) into a sprayable MKP matrix. Unlike [...] Read more.
Inorganic magnesium potassium phosphate (MKP) coatings offer rapid, zero-volatile organic compound (VOC) corrosion protection for steel structures. However, their application is impeded by insufficient mechanical strength and limited barrier durability. This study integrates calcium sulfate whiskers (CSWs) into a sprayable MKP matrix. Unlike conventional polymeric or metallic fibers, CSWs demonstrate excellent chemical compatibility with the MKP matrix, enabling a dual-enhancement mechanism. The optimal formulation, containing 15 wt.% CSWs, boosts the 28-day compressive strength by 35% and the bond strength by 39%. Electrochemical analysis shows a 93.6% increase in coating resistance (Rf), indicating an improved physical barrier against corrosive species, along with a 52% reduction in corrosion current density. These improvements result from fiber bridging and a dissolution–reprecipitation process that densifies the whisker–matrix interface. Nevertheless, an excessive amount of CSW (20 wt.%) disrupts the matrix continuity and reduces performance. This work presents a high-strength, zero-VOC, spray-applied coating with a novel dual-enhancement mechanism for durable steel protection in aggressive environments. Full article
(This article belongs to the Special Issue Physical Metallurgy of Metals and Alloys (4th Edition))
Show Figures

Figure 1

19 pages, 2189 KB  
Article
Environmental Parameter Drivers of Odor-Active Compound Fingerprinting and Sensory Profile in Waterborne-Coated Manchurian Ash (Fraxinus mandshurica Rupr.)
by Qifan Wang, Yiwen Song, Luyang Wang, Jianhui Du, Jun Shen and Li Yan
Forests 2026, 17(3), 335; https://doi.org/10.3390/f17030335 - 8 Mar 2026
Viewed by 90
Abstract
Wood products made from Manchurian ash are widely used as furniture and decorations, particularly waterborne-coated Manchurian ash (Fraxinus mandshurica Rupr.). However, while waterborne coatings offer less air pollution, their odor emission dynamics under different environmental conditions remain poorly understood. To address these [...] Read more.
Wood products made from Manchurian ash are widely used as furniture and decorations, particularly waterborne-coated Manchurian ash (Fraxinus mandshurica Rupr.). However, while waterborne coatings offer less air pollution, their odor emission dynamics under different environmental conditions remain poorly understood. To address these gaps, this study systematically analyzed 28-day volatile organic compounds (VOCs) and very volatile organic compounds (VVOCs) release profiles under controlled temperature, relative humidity, and air exchange rate-to-loading factor ratios (AER/Ls), using thermal desorption–gas chromatography–mass spectrometry/olfactometry (TD-GC-MS/O). Eighteen key odor-active compounds (OACs) were identified, comprising 11 wood-derived and seven coating components, exhibiting eight odor attributes: disinfectant-like, aromatic, tobacco-like, unpleasant, vinegar-like, flowery, sweety, and alcohol-like. The dominant attributes were disinfectant-like and aromatic. The results showed that temperature accelerated release rates and shortened equilibrium time, while increasing concentrations and odor intensity. Relative humidity prolonged equilibrium, with stage-dependent concentration effects, yet consistent odor intensity rise. Higher AER/L reduced equilibrium time and concentrations through dilution-dominated dynamics despite accelerated release rates from increased pressure differentials. These findings indicated that synergistic high-temperature (40 °C)/high-humidity (60% RH) conditions accelerate odorant emission, while optimized ventilation (AER/L 0.5 m3·m−2·h−1) ensures effective mitigation. The findings will inform strategies to reduce odor impact and advance eco-efficient finishing technologies for wood products. Full article
(This article belongs to the Section Wood Science and Forest Products)
Show Figures

Figure 1

14 pages, 1957 KB  
Article
Effectiveness of Control Strategies for Spring Atmospheric VOCs at a Typical Urban Site in Beijing: Evidence from Compositional and Source Variations
by Anyu Liu, Rui Gao, Mei He and Yujie Zhang
Atmosphere 2026, 17(3), 280; https://doi.org/10.3390/atmos17030280 - 6 Mar 2026
Viewed by 114
Abstract
A retrospective analysis of atmospheric volatile organic compounds in urban Beijing during spring 2017–2019 and 2025 reveals a profound transition in pollution characteristics following long-term control policies. Integrating field observations with positive matrix factorization (PMF), results reveal a fundamental atmospheric transition toward mobile [...] Read more.
A retrospective analysis of atmospheric volatile organic compounds in urban Beijing during spring 2017–2019 and 2025 reveals a profound transition in pollution characteristics following long-term control policies. Integrating field observations with positive matrix factorization (PMF), results reveal a fundamental atmospheric transition toward mobile source predominance and reduced chemical reactivity. Total volatile organic compound concentrations declined by 31.0% (to 23.7 μg/m3), driven by a massive 90.7% reduction in aromatics. Conversely, gasoline vehicle exhaust surged to constitute 66.9% of total volatile organic compound mass. This shift altered the chemical reactivity pattern: alkenes replaced aromatics as the primary drivers of ozone formation potential (46.4%), yet residual aromatics continued to dominate secondary organic aerosol formation potential (83.3%). Crucially, a coordinated total volatile organic compounds:NOx reduction ratio of 0.48:1 compared to 2017 successfully lowered spring O3 levels by 8.4%. These findings substantiate the efficacy of past synergistic controls but emphasize that future deep abatement must prioritize targeting high-reactivity alkenes from mobile sources and residual solvent-based aromatics. Full article
21 pages, 1218 KB  
Article
Discrimination of Spanish-Style Green Olives Inoculated with Undesirable Microbiota Using E-Nose, Chemometrics and Volatile Compound Profiles
by Daniel Martín-Vertedor, Chunyu Tian, Jesús Lozano, Olga Monago-Maraña, Fabricio Chiappini and Francisco Pérez-Nevado
Foods 2026, 15(5), 934; https://doi.org/10.3390/foods15050934 - 6 Mar 2026
Viewed by 118
Abstract
This study evaluated the potential of electronic nose (E-nose) technology to discriminate Spanish-style green table olives spoiled by different bacterial strains. Microbial growth, physicochemical properties, sensory attributes, and volatile organic compounds (VOCs) profiles were analyzed to assess spoilage patterns. The results indicated strain-dependent [...] Read more.
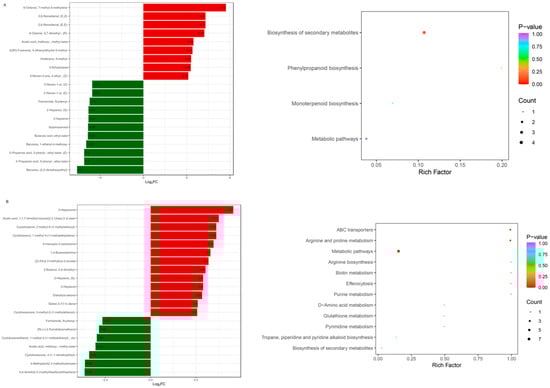
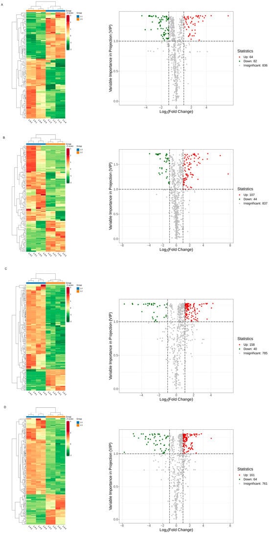
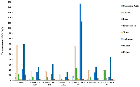
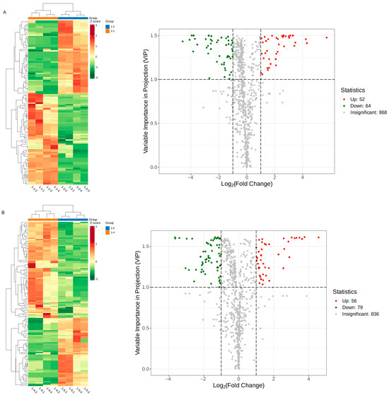
This study evaluated the potential of electronic nose (E-nose) technology to discriminate Spanish-style green table olives spoiled by different bacterial strains. Microbial growth, physicochemical properties, sensory attributes, and volatile organic compounds (VOCs) profiles were analyzed to assess spoilage patterns. The results indicated strain-dependent microbial survival during incubation, with Bacillus cereus and Enterobacter cloacae showing the highest tolerance. Inoculated olives exhibited significant changes in color, texture, pH, phenolic content, and antioxidant activity compared to the Control. Sensory evaluation revealed a reduction in positive attributes and the emergence of defects such as cooked, rancid, and woody aromas, particularly in olives inoculated with B. cereus and Escherichia coli. VOC analysis confirmed these alterations, showing strain-specific increases in aldehydes, phenols, and esters, along with reductions in alcohols and acids. Principal component analysis (PCA) of E-nose data successfully distinguished two groups—spoiled and non-spoiled samples—explaining 84.8% of variance, while Partial Least Squares Discriminant Analysis (PLS-DA) achieved a classification accuracy of 90.4%. These findings highlight the E-nose as a rapid, non-destructive, and reliable tool for detecting bacterial spoilage in table olives, with potential applications in quality control and early spoilage detection. Full article
(This article belongs to the Special Issue Instrumental and Chemometric Methodologies to Assess Food Quality)
Show Figures

Figure 1

12 pages, 251 KB  
Review
Microbial Ecology and Fermentation Dynamics of Moroccan Lben
by Sergi Maicas and Ismail Moukadiri
Fermentation 2026, 12(3), 142; https://doi.org/10.3390/fermentation12030142 - 6 Mar 2026
Viewed by 149
Abstract
Moroccan lben is a traditional spontaneously fermented milk widely consumed across the Maghreb. In this review, we synthesize data on spontaneously fermented milks from Morocco and the wider Maghreb–Middle Eastern region to infer the likely microbiota of Moroccan lben, with particular emphasis on [...] Read more.
Moroccan lben is a traditional spontaneously fermented milk widely consumed across the Maghreb. In this review, we synthesize data on spontaneously fermented milks from Morocco and the wider Maghreb–Middle Eastern region to infer the likely microbiota of Moroccan lben, with particular emphasis on dominant lactic acid bacteria such as Lactococcus lactis, Streptococcus thermophilus, Leuconostoc mesenteroides and lactobacilli sensu lato, alongside yeasts including Kluyveromyces marxianus and Saccharomyces cerevisiae. These communities drive a staged fermentation in which early mesophilic lactic acid bacteria (LAB) rapidly acidify the milk and initiate coagulation, intermediate heterofermentative LAB and yeasts generate key aroma compounds and mild effervescence, and late acid-tolerant lactobacilli contribute to flavor refinement and microbiological stability. We summarize how these bacteria and fungi collectively shape physicochemical, sensory and safety attributes through pH reduction, organic acid and bacteriocin production, proteolysis, and volatile formation, and discuss potential nutritional and health-related effects associated with bioactive peptides and putative probiotic strains. Finally, we identify major research gaps, including the need for high-resolution, culture-dependent and culture-independent studies, systematic safety assessments, and rational design of starter and adjunct cultures that reproduce traditional sensory profiles while improving process control. Full article
(This article belongs to the Special Issue Microbial Ecosystems in Fermented Foods)
Show Figures

Figure 1

21 pages, 31374 KB  
Article
Significant Contributions of Gasoline Evaporation to Wintertime VOCs: Evidence from Online Measurements
by Haoyang Qiu, Ming Wang, Huabin Dong, Dan Ma, Rongjuan Xu, Jiao Li and Xiangpeng Huang
Atmosphere 2026, 17(3), 278; https://doi.org/10.3390/atmos17030278 - 6 Mar 2026
Viewed by 90
Abstract
The evaporation of gasoline serves as an important contributor to volatile organic compounds (VOCs) within urban regions. However, most previous studies have focused on summertime gasoline evaporation, with relatively limited attention to wintertime emissions. Within the present research, online VOC monitoring was carried [...] Read more.
The evaporation of gasoline serves as an important contributor to volatile organic compounds (VOCs) within urban regions. However, most previous studies have focused on summertime gasoline evaporation, with relatively limited attention to wintertime emissions. Within the present research, online VOC monitoring was carried out at three urban locations across Beijing over the winter seasons of 2014–2015 and 2021–2022. A wintertime gasoline evaporation VOC source profile was established using enhancement ratio analysis and positive matrix factorization, based on observations at a site near a gasoline station. The results show that n-butane dominated wintertime gasoline evaporation VOCs (35%), exceeding i-pentane (20%), in contrast to the i-pentane dominance reported in previous studies. The chemical mass balance (CMB) model was then applied to apportion VOC sources and assess the sensitivity to different gasoline evaporation source profiles. Gasoline evaporation was found to contribute 12–17% of wintertime VOCs, 2.3–3 times higher than estimates based on the literature profiles. Comparisons between the winters of 2014–2015 and 2021–2022 reveal a 63% decrease in VOC concentrations, with the coal combustion contribution dropping by 85% and vehicular exhaust and gasoline evaporation by 51–60%. These findings demonstrate that gasoline evaporation remains a non-negligible VOC source in winter and highlight that season- and observation-based source profiles are essential for reliable VOC source apportionment and effective air quality management. Full article
(This article belongs to the Section Air Quality)
Show Figures

Figure 1

27 pages, 1362 KB  
Article
Multivariate Characterization of Maratheftiko Wines (2019–2024): Physicochemical, Phenolic, Antioxidant, Chromatic and Volatile Profiles
by Artemis Toulaki, Dimitrios Kalompatsios, Martha Mantiniotou, Vassilis Athanasiadis, Kosmas Roufas and Stavros I. Lalas
Beverages 2026, 12(3), 34; https://doi.org/10.3390/beverages12030034 - 6 Mar 2026
Viewed by 290
Abstract
This study examined the evolution of volatile and non-volatile compounds of a Cypriot monovarietal cultivar Maratheftiko red wine over a span of six years (2019–2024). Several physicochemical properties of the wines were evaluated. Alcohol content and volatile acidity remained stable; acidity and malic [...] Read more.
This study examined the evolution of volatile and non-volatile compounds of a Cypriot monovarietal cultivar Maratheftiko red wine over a span of six years (2019–2024). Several physicochemical properties of the wines were evaluated. Alcohol content and volatile acidity remained stable; acidity and malic acid are the main differentiating factors among vintages. In addition, bioactive molecules in the wines showed a distinct vintage effect, with the 2024 vintage exhibiting significantly higher concentrations. For instance, the high concentration of polyphenols (3877.86 mg gallic acid equivalents per L), tannins (688.43 mg of catechin equivalents per L), flavonoids (506.90 mg of rutin equivalents per L), and anthocyanins (413.74 mg of cyanidin equivalents per L) contributed to the high antioxidant capacity of the specific vintage, as FRAP and DPPH assays were measured at 44.60 and 29.91 mmol of ascorbic acid equivalents per L, respectively. Furthermore, the intense crimson color of this red wine could be attributed to the high concentration of the abundant anthocyanin malvidin-3-O-glucoside in this vintage (21.62 mg/L). On the other hand, it was observed that the latest vintage showed high polyphenol concentration but low volatile compound concentration. This pattern was ascertained through correlation analyses and could be attributed to an unsatisfactory level of the aging process. Correlation analysis (Pearson’s r) confirmed inverse relationships between polyphenol concentration and volatile compounds (r = −0.62, p < 0.05). Principal component analysis (PCA) further highlighted the 2024 as an outlier vintage, distinguished by elevated phenolic and antioxidant profiles. Full article
Show Figures

Graphical abstract

14 pages, 1978 KB  
Article
Inter-Row Reflective Film Mulching Revealed the Regulation of Ground-Reflected Light on Grape Flavoromics
by Ning Shi, Hao-Cheng Lu, Meng-Bo Tian, Ming-Yu Li, Chang-Qing Duan, Jun Wang and Fei He
Foods 2026, 15(5), 930; https://doi.org/10.3390/foods15050930 - 6 Mar 2026
Viewed by 78
Abstract
Inter-row mulching with reflective film (RF) has been increasingly adopted in cool-climate vineyards to improve light availability and promote grape ripening. This study investigated the effects of ground-reflected light on the flavoromic profiles of wine grape berries (Vitis vinifera L.) over two [...] Read more.
Inter-row mulching with reflective film (RF) has been increasingly adopted in cool-climate vineyards to improve light availability and promote grape ripening. This study investigated the effects of ground-reflected light on the flavoromic profiles of wine grape berries (Vitis vinifera L.) over two consecutive vintages (2020–2021) in the Beijing Fangshan region of Eastern China, an area characterized by high precipitation and limited sunlight during ripening. Physicochemical analyses showed that RF treatment significantly increased total soluble solids (TSSs) and decreased titratable acidity (TA) at harvest. Targeted metabolomic analyses using HPLC–MS and GC–MS identified 21 flavonoids and 35 volatile compounds responsive to altered light conditions. RF treatment markedly enhanced the accumulation of anthocyanins and flavonols, especially malvidin-based derivatives, and increased terpene and norisoprenoid concentrations, while C6/C9 compounds were more abundant in control berries. Multivariate analysis revealed that PC1 was mainly associated with anthocyanin accumulation, clearly separating RF-treated samples, whereas PC2 reflected differences in flavonols and flavan-3-ols, with higher flavonols under RF and higher skin- and seed-derived flavan-3-ols in controls. Overall, these findings demonstrate that ground-reflected light plays a critical role in modulating grape flavor composition and provides practical guidance for improving fruit quality in suboptimal climatic regions. Full article
(This article belongs to the Section Foodomics)
Show Figures

Figure 1

15 pages, 944 KB  
Article
Indoor Volatile Organic Compound Exposure Patterns and White Blood Cell Count in Korean Adults: Effect Modification by Smoking
by Yang Jee Kim
Toxics 2026, 14(3), 225; https://doi.org/10.3390/toxics14030225 - 6 Mar 2026
Viewed by 156
Abstract
Volatile organic compounds (VOCs) are ubiquitous environmental pollutants, and mixed VOC exposure has been linked to systemic inflammation. However, evidence remains limited regarding source-oriented VOC exposure patterns and their associations with inflammatory biomarkers in the general population. Using data from 1812 Korean adults [...] Read more.
Volatile organic compounds (VOCs) are ubiquitous environmental pollutants, and mixed VOC exposure has been linked to systemic inflammation. However, evidence remains limited regarding source-oriented VOC exposure patterns and their associations with inflammatory biomarkers in the general population. Using data from 1812 Korean adults participating in the Korea National Health and Nutrition Examination Survey (KNHANES) from July 2020 to August 2021, we identified source-oriented urinary VOC exposure patterns through factor analysis, yielding combustion-dominant and solvent-dominant indices. Environmental relevance was evaluated using an airborne VOC index, and associations with white blood cell (WBC) count were examined using generalized linear models, including interaction analyses by smoking status (defined specifically as conventional cigarette users). Both urinary indices were significantly associated with the airborne VOC index (p < 0.05), supporting their environmental validity. In models without interaction terms, the solvent-dominant index was positively associated with WBC count (β = 0.091, p = 0.030), while the combustion-dominant index did not reach statistical significance (β = 0.107, p = 0.081). However, significant interactions by smoking were observed for both indices (p for interaction < 0.001). Among conventional smokers, higher exposure to both combustion-dominant β = 0.614, p < 0.001) and solvent-dominant β = 0.571, p < 0.001) patterns was significantly associated with increased WBC counts, whereas no such associations were found among non-smokers. These findings indicate that while VOC patterns impact systemic inflammation, the associations are significantly modified by cigarette smoking. Our results underscore the importance of source-oriented approaches and the explicit evaluation of effect modification when assessing the health impacts of mixed VOC exposure. Full article
(This article belongs to the Special Issue Health Risk Assessment of Exposure to Emerging Contaminants)
Show Figures

Figure 1

14 pages, 2318 KB  
Article
Systematic Identification of Characteristic Metabolites and Analysis of Quality and Metabolomic Profiles of Yunnan Kucha White Tea
by Yufei Liu, Dandan Pang, Chunlin Chen, Yiping Tian, Shaochun Deng, Yan Xu, Huibing Jiang, Yue Liu, Youyong Li, Yuzhong Zhou and Linbo Chen
Foods 2026, 15(5), 924; https://doi.org/10.3390/foods15050924 - 6 Mar 2026
Viewed by 108
Abstract
Kucha, a unique tea germplasm rich in theacrine, imparts its fresh leaves with a particularly bitter taste and multiple bioactivities. However, systematic studies on processed Kucha—especially white tea—remain limited. In this study, white teas were produced from two Yunnan Kucha accessions (YLKC1, YLKC2) [...] Read more.
Kucha, a unique tea germplasm rich in theacrine, imparts its fresh leaves with a particularly bitter taste and multiple bioactivities. However, systematic studies on processed Kucha—especially white tea—remain limited. In this study, white teas were produced from two Yunnan Kucha accessions (YLKC1, YLKC2) and two conventional cultivars. Their quality characteristics and non-volatile metabolic profiles were systematically compared using sensory evaluation, targeted quantification and widely targeted metabolomics. Results indicated that Kucha white teas displayed pronounced bitterness, with YLKC1 presenting a richer, well-layered flavor, indicating promising quality potential. Targeted quantification demonstrated a remarkably high theacrine content (~30 mg/g) in Kucha white teas, whereas caffeine and several catechin monomers were significantly lower than those in conventional cultivars. Widely targeted metabolomic analysis identified 3376 non-volatile metabolites. PCA and OPLS-DA demonstrated a clear separation in metabolic profiles between Kucha and control groups. In total, 601 significantly differential metabolites were identified. Taste-driven annotation against ChemTastesDB revealed 17 known bitter compounds, 10 of which were significantly accumulated in Kucha white tea—including theacrine, theophylline, theobromine, L-arginine, neohesperidin, pinocembrin, kaempferol-3-O-(6”-malonyl)glucoside, fraxin, adenosine, and xanthine. Among these compounds, theacrine showed the highest upregulation (9.30-fold). In addition, several galloylated flavonoid glycosides also exhibited significant accumulation. KEGG enrichment analysis further indicated that flavonoid biosynthesis and caffeine metabolism were crucial pathways contributing to these metabolic differences. Collectively, these findings demonstrate that the characteristic bitterness of Kucha white tea arises from the coordinated accumulation of a specific set of bitter phytochemicals rather than a single compound and provide a prioritized panel of candidate compounds for flavor-oriented breeding and processing. Full article
(This article belongs to the Section Foodomics)
Show Figures

Figure 1

20 pages, 1975 KB  
Article
The Impact of Varying Enzymatic Pretreatment Durations of Wheat Gluten on the Flavour Characteristics of High-Moisture Plant-Based Extrudates
by Xiaodong Li, Huihui Dai, Boning Mao, Hongzhou An, Yanhong Bai and Lovedeep Kaur
Foods 2026, 15(5), 912; https://doi.org/10.3390/foods15050912 - 6 Mar 2026
Viewed by 81
Abstract
This study examined the effects of varying enzymatic pretreatment durations (0–80 min) of wheat gluten on flavour characteristics of high-moisture plant-based extrudates (HMPEs). Through a comprehensive analysis involving sensory evaluation, electronic tongue, free amino acid (FAA) profiling, electronic nose, and headspace solid-phase microextraction-gas [...] Read more.
This study examined the effects of varying enzymatic pretreatment durations (0–80 min) of wheat gluten on flavour characteristics of high-moisture plant-based extrudates (HMPEs). Through a comprehensive analysis involving sensory evaluation, electronic tongue, free amino acid (FAA) profiling, electronic nose, and headspace solid-phase microextraction-gas chromatography-mass spectrometer (HS-SPME-GC-MS) analysis of volatile odour compounds, it was found that HMPEs with moderate enzymatic pretreatment (40 min) achieved the highest overall sensory score. Electronic tongue and FAA results confirmed a significant enhancement in umami and sweetness, while electronic nose effectively discriminated differences in odour profiles. Extending pretreatment durations gradually reduced beany off-flavours substances (hexanal reduced by up to 174.7 μg/kg) and encouraged the formation of meaty aroma compounds (furans and pyrazines). However, excessive pretreatment (>40 min) reduced acceptance due to burnt odour caused by the excessive accumulation of pyrazines, particularly 2,3-diethyl-5-methylpyrazine. Six key volatile odour compounds were identified by integrating the analysis of variable importance projection (VIP ≥ 1) and relative odour activity value (ROAV ≥ 1), offering a foundation for targeted flavour regulation in HMPEs. Full article
Show Figures

Figure 1

16 pages, 3499 KB  
Article
Light Exposure Predominantly Drives Volatile Profile Changes in Royal Jelly During Short-Term Storage as Revealed by GC-IMS
by Jing Sun, Yu Zhang, Hao Zhang, Rui Chen, Lin Zhang, Fengmao Liu and Xiaofeng Xue
Molecules 2026, 31(5), 866; https://doi.org/10.3390/molecules31050866 - 5 Mar 2026
Viewed by 182
Abstract
Royal jelly, a nutrient-rich bee product characterized by high water content and active components, is particularly susceptible to quality deterioration during storage. While temperature effects have been extensively documented, the specific role of light exposure in quality degradation remains largely unexplored. despite its [...] Read more.
Royal jelly, a nutrient-rich bee product characterized by high water content and active components, is particularly susceptible to quality deterioration during storage. While temperature effects have been extensively documented, the specific role of light exposure in quality degradation remains largely unexplored. despite its relevance during production, handling, transportation, and display. This study systematically investigated the volatile organic compounds (VOCs) of royal jelly under different storage conditions using gas chromatography-ion mobility spectrometry (GC-IMS) combined with fingerprint analysis. Results from dual-column validation demonstrated that even short-term light exposure at 25 °C induced pronounced alterations in VOC profiles, triggering the accumulation of off-flavor aldehydes (e.g., hexanal, nonanal) and ketones, along with 2-furfural generated via Maillard reaction. Concurrently, characteristic fresh-aroma esters and alcohols were significantly depleted. Multivariate statistical analysis confirmed light exposure as the predominant factor driving quality deterioration, with temperature variation under dark conditions producing comparatively minor effects within the same short timeframe. This work provides the first systematic evidence establishing insights into early volatile changes in royal jelly and identifies key VOC markers that offer valuable insights for optimizing storage strategies and developing rapid quality monitoring protocols. Full article
(This article belongs to the Section Food Chemistry)
Show Figures

Figure 1

Back to TopTop