Sign in to use this feature.

Years

Between: -

Subjects

remove_circle_outline
remove_circle_outline
remove_circle_outline
remove_circle_outline
remove_circle_outline
remove_circle_outline
remove_circle_outline
remove_circle_outline
remove_circle_outline

Journals

remove_circle_outline
remove_circle_outline
remove_circle_outline
remove_circle_outline
remove_circle_outline
remove_circle_outline
remove_circle_outline
remove_circle_outline

Article Types

Countries / Regions

remove_circle_outline
remove_circle_outline
remove_circle_outline
remove_circle_outline
remove_circle_outline

Search Results (1,518)

Search Parameters:
Keywords = viral replication inhibition

Order results
Result details
Results per page
Select all
Export citation of selected articles as:
19 pages, 3252 KB  
Article
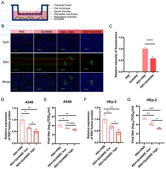
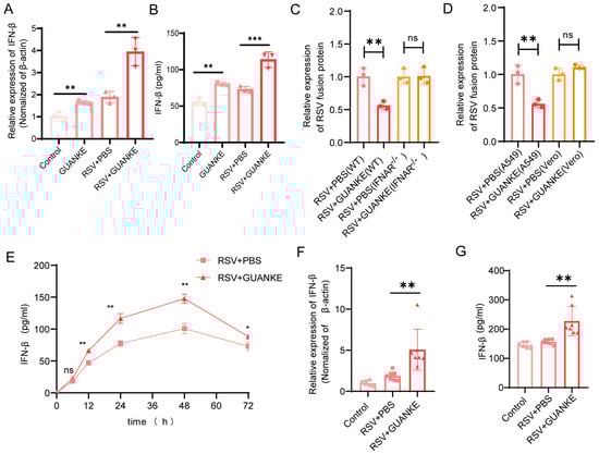
Lactiplantibacillus plantarum GUANKE Enhances Antiviral Defense Against Respiratory Syncytial Virus Through the STING-TBK1-IRF3-IFN Pathway
by Kun Yue, Simin Lu, Hanyu Ma, Jielan Mi, Qianjin Fan, Tao Yang, Yuanming Huang, Liqiong Song, Zhihong Ren, Lili Ren and Jianguo Xu
Nutrients 2026, 18(3), 399; https://doi.org/10.3390/nu18030399 - 26 Jan 2026
Abstract
Background/Objectives: To investigate the antagonistic effect of probiotic Lactiplantibacillus plantarum GUANKE against respiratory syncytial virus (RSV) and its underlying molecular mechanisms. Methods: in vitro cell models (A549 and HEp2 cells) and an in vivo mouse model (BALB/c mice) were employed. RT-qPCR, TCID50 assay, [...] Read more.
Background/Objectives: To investigate the antagonistic effect of probiotic Lactiplantibacillus plantarum GUANKE against respiratory syncytial virus (RSV) and its underlying molecular mechanisms. Methods: in vitro cell models (A549 and HEp2 cells) and an in vivo mouse model (BALB/c mice) were employed. RT-qPCR, TCID50 assay, immunofluorescence, ELISA, Western blot, and histopathological analysis were used to investigate the effects of GUANKE on RSV replication, inflammatory responses, and the type I interferon pathway. Results: Oral administration of GUANKE effectively cleared RSV and alleviated RSV-induced pulmonary inflammatory responses. GUANKE inhibited viral replication. The GUANKE intervention group exhibited significantly reduced pathological damage to lung tissue and decreased the expression of inflammatory cytokines (IL-1β, IL-6, MCP-1, TNF-α). GUANKE augmented the early type I interferon response and activated the STING-TBK1-IRF3-IFN signaling pathway. Conclusions: GUANKE exerts anti-RSV effects by enhancing the early type I interferon response and activating the STING-TBK1-IRF3-IFN signaling pathway, thereby inhibiting RSV replication and alleviating pulmonary inflammatory responses. This suggests its potential value as an anti-RSV agent. Full article
(This article belongs to the Section Prebiotics, Probiotics and Postbiotics)
Show Figures

Figure 1

12 pages, 5969 KB  
Article
The Extract of the Endophytic Fungus Penicillium compactum Inhibits the Replication of Human Coronavirus
by Jihun Choi, Siyun Lee, Chunghyeon Lee, Seungju Cho, Woochul Jung, Jayhyun Park, Yeong-Geun Lee, Youngae Jung, Chun-Zhi Jin, Hyung-Gwan Lee, Chang Soo Lee and Junsoo Park
Int. J. Mol. Sci. 2026, 27(3), 1183; https://doi.org/10.3390/ijms27031183 - 24 Jan 2026
Viewed by 101
Abstract
Fungal extracts have been reported to exert diverse biological activities, including anti-inflammatory, antibacterial, and antiviral effects. However, the anti-coronaviral properties of fungal extracts remain largely unexplored. In this study, we demonstrated that the Penicillium compactum extract (PCE) inhibits the replication of human coronavirus. [...] Read more.
Fungal extracts have been reported to exert diverse biological activities, including anti-inflammatory, antibacterial, and antiviral effects. However, the anti-coronaviral properties of fungal extracts remain largely unexplored. In this study, we demonstrated that the Penicillium compactum extract (PCE) inhibits the replication of human coronavirus. RD cells were infected with human coronavirus and subsequently treated with PCE. PCE treatment reduced the expression of viral proteins and ameliorated virus-induced cytopathic effects. In addition, PCE markedly decreased viral RNA levels in both the cells and the conditioned medium. Finally, we confirmed that PCE treatment reduced the production of infectious viral particles. Collectively, these findings indicate that PCE exhibits potent antiviral activity against human coronavirus. Full article
(This article belongs to the Special Issue Molecular View of Natural Products with Antiviral Effects)
Show Figures

Figure 1

17 pages, 7389 KB  
Article
NLRC5 Regulates Enterovirus 71 Infection Through an IFN-β-Dependent Pathway
by Wei Fang, Binbin Zhu, Tan Ge, Xuejuan Liu, Bao Li and Baojing Lu
Viruses 2026, 18(2), 156; https://doi.org/10.3390/v18020156 - 23 Jan 2026
Viewed by 88
Abstract
During viral infection, NLR family CARD domain-containing protein 5 (NLRC5) participates in innate immunity through multiple mechanisms. These include regulating type I interferon and related immune factor expression, as well as modulating immune cell functions, such as cytotoxic T lymphocytes (CTLs) and macrophages, [...] Read more.
During viral infection, NLR family CARD domain-containing protein 5 (NLRC5) participates in innate immunity through multiple mechanisms. These include regulating type I interferon and related immune factor expression, as well as modulating immune cell functions, such as cytotoxic T lymphocytes (CTLs) and macrophages, thereby promoting antiviral defence and maintaining immune homeostasis. Our study demonstrates that (1) Enterovirus 71 (EV71) infection upregulates NLRC5 expression through the RIG-I-IRF3-mediated IFN-β pathway, which in turn promotes MHC-I molecule expression and (2) NLRC5 suppresses EV71 replication and simultaneously restrains excessive inflammatory responses by fine-tuning IFN-β production through a negative feedback loop. This loop operates via two distinct mechanisms, namely, direct downregulation of key IFN-β pathway mediators (e.g., RIG-I and IRF3) and binding to the 5′UTR of the EV71 genome to inhibit viral replication, thereby indirectly dampening the IFN-β signal. Furthermore, we show that EV71 activates the NLRC5-dependent MHC-I response in an IFN-β-dependent manner. Collectively, these results elucidate the dual role of NLRC5 during EV71 infection, offering novel insights into viral pathogenesis and highlighting potential targets for antiviral drug development. Full article
(This article belongs to the Section Human Virology and Viral Diseases)
15 pages, 763 KB  
Article
SnRK1α Restricts Tomato Spotted Wilt Virus Infection by Targeting the Viral Silencing Suppressor NSs for 26S Proteasome-Mediated Degradation
by Xingwang Zhang, Yulong Yuan, Qinhai Liu, Tianyi Zhang, Yuting Gao, Shenghan Zang, Jiwen Tian, Anji Lv, Jia Li, Min Zhu, Yinghua Ji, Xiaorong Tao and Mingfeng Feng
Agronomy 2026, 16(3), 284; https://doi.org/10.3390/agronomy16030284 - 23 Jan 2026
Viewed by 80
Abstract
Tomato spotted wilt virus (TSWV) is one of the most important plants segmented negative-strand RNA viruses (NSVs). Plants employ the ubiquitin–proteasome system (UPS) and autophagy pathways to degrade viral effector proteins, forming a key antiviral defense layer. SnRK1 functions as a central energy [...] Read more.
Tomato spotted wilt virus (TSWV) is one of the most important plants segmented negative-strand RNA viruses (NSVs). Plants employ the ubiquitin–proteasome system (UPS) and autophagy pathways to degrade viral effector proteins, forming a key antiviral defense layer. SnRK1 functions as a central energy sensor and plays pivotal roles in plant growth and development, as well as immune defense. However, whether SnRK1 modulates the infection of plant segmented NSVs and the underlying regulatory mechanisms remains elusive. In this study, we found that nonstructural protein NSs, a viral suppressor of RNA silencing (VSR) encoded by TSWV, specifically interacts with the catalytic α subunit of host SnRK1 (SnRK1α). NbSnRK1α promotes the degradation of NSs via the 26S proteasome pathway, independently of autophagy. Transient silencing of NbSnRK1α led to increased accumulation of the NSs protein. Furthermore, we found that NbSnRK1α significantly impairs the VSR activity of NSs by promoting its degradation, thereby restoring the host’s RNAi-mediated antiviral defense. Subsequent viral infection assays confirmed that NbSnRK1α inhibits TSWV replication, whereas silencing NbSnRK1α enhances the susceptibility of Nicotiana. benthamiana to TSWV infection and facilitates systemic viral spread and disease symptom development. Our study uncovers a new antiviral defense case by which NbSnRK1α enhances host antiviral immunity through targeting a segmented negative-strand RNA viral effector for 26S proteasomal degradation, broadening the understanding of the NbSnRK1’s role in broad-spectrum antiviral defense. Full article
(This article belongs to the Special Issue Crop Antiviral Immunity and Viral Counter-Defense Strategies)
17 pages, 5007 KB  
Article
Evaluation of the Antiviral Activity of a Natural Product, Schisandrin B, Against Rhabdovirus Infection in Chinese Rice Field Eels
by Yisha Liu, Mingyang Xue, Chen Xu, Yong Zhou, Nan Jiang, Yan Meng, Yiqun Li, Zhenyu Huang, Wenzhi Liu and Yuding Fan
Int. J. Mol. Sci. 2026, 27(2), 1118; https://doi.org/10.3390/ijms27021118 - 22 Jan 2026
Viewed by 41
Abstract
Chinese rice-field eel rhabdovirus (CrERV), an emerging viral pathogen, causes massive death in rice-field eels (Monopterus albus), thus threatening the industry’s development. There is currently no established treatment strategy for CrERV. This study evaluated the anti-CrERV effects of schisandrin B (Sch [...] Read more.
Chinese rice-field eel rhabdovirus (CrERV), an emerging viral pathogen, causes massive death in rice-field eels (Monopterus albus), thus threatening the industry’s development. There is currently no established treatment strategy for CrERV. This study evaluated the anti-CrERV effects of schisandrin B (Sch B) in vitro and in vivo. The results indicated that Sch B at 20 mg/L could inhibit the expression of the CrERV G protein, with a maximum inhibition rate of 69.5%. Additionally, Sch B mitigated the nuclear damage and mitochondrial membrane potential decline induced by CrERV, thereby preserving cellular morphology. A time-of-addition study suggested that Sch B might exert its antiviral effects during the mid-stage of viral replication. In vivo, Sch B exhibited promising preventive and therapeutic effects against CrERV infection in rice-field eels, enhancing their survival rate by 57% and 51%, when added at 0.075% and 0.025%, respectively. Overall, the natural product Sch B was proven to have excellent anti-CrERV activity, with broad prospects for application in aquaculture. Full article
(This article belongs to the Section Molecular Microbiology)
Show Figures

Figure 1

29 pages, 7326 KB  
Article
Virion-Independent Extracellular Vesicle (EV)-Dependent Transmission of SARS-CoV-2 as a Potential New Mechanism of Viral RNA Spread in Human Cells
by Nergiz Ekmen, Ali Riza Koksal, Dong Lin, Di Tian, Paul Thevenot, Sarah Glover and Srikanta Dash
Viruses 2026, 18(1), 145; https://doi.org/10.3390/v18010145 - 22 Jan 2026
Viewed by 76
Abstract
The concentration of extracellular vesicles (EVs) in the peripheral blood of COVID-19 patients is increased. Nevertheless, their potential role in the transmission of infection remains unclear. This study was performed to determine whether EVs produced by the sub-genomic replicon system developed in Baby [...] Read more.
The concentration of extracellular vesicles (EVs) in the peripheral blood of COVID-19 patients is increased. Nevertheless, their potential role in the transmission of infection remains unclear. This study was performed to determine whether EVs produced by the sub-genomic replicon system developed in Baby Hamster Kidney (BHK-21) cells could transfer SARS-CoV-2 replicon RNA, leading to the establishment of a viral replication system in human cells. Purified EVs from the SARS-CoV-2 sub-genomic replicon cell line BHK-21 were cultured with a naive human cell line. The success of EV-mediated transfer of SARS-CoV-2 replicon RNA and its productive replication was assessed using G-418 selection, a luciferase assay, immunostaining, and Western blot. We found that the A549 cell line cultured with EVs isolated from SARS-CoV-2 BHK-21 replicon cells developed G-418-resistant cell colonies. SARS-COV-2 RNA replication in A549 cells was confirmed by nano luciferase, Nsp1 protein. SARS-CoV-2 RNA replication causes massive morphological changes. Treatment of cells with the FDA-approved Paxlovid demonstrated a dose-dependent inhibition of viral replication. We isolated two human epithelial cell lines (gastrointestinal and neuroblastoma) and one vascular endothelial cell line that stably support high-level replication of SARS-CoV-2 sub-genomic RNA. Viral elimination did not revert the abnormal cellular shape, vesicle accumulation, syncytia formation, or EV release. Our study’s findings highlight the potential implications of EV-mediated transfer of replicon RNA to permissive cells. The replicon model is a valuable tool for studying virus-induced reversible and irreversible cellular reprogramming, as well as for testing novel therapeutic strategies for SARS-CoV-2. Full article
(This article belongs to the Section Coronaviruses)
Show Figures

Figure 1

21 pages, 2810 KB  
Article
Improved Safety of New MicroRNA-Regulated Oncolytic Coxsackievirus B3 Observed After Intravenous Administration in Colorectal-Tumor-Bearing Mice
by Leslie Elsner, Luisa Hinze, Ahmet Hazini, Lisanne Heimann, Anja Geisler, Babette Dieringer, Karin Klingel, Sophie Van Linthout, Jens Kurreck, Robert Klopfleisch and Henry Fechner
Viruses 2026, 18(1), 143; https://doi.org/10.3390/v18010143 - 22 Jan 2026
Viewed by 48
Abstract
Oncolytic coxsackievirus B3 (oCVB3) strain PD-H has shown potent oncolytic efficacy and a remarkable safety profile in the treatment of colorectal cancer in vivo after intratumoral (i.t.) injection. In this study, we investigated the safety and efficiency of PD-H following intravenous (i.v.) virus [...] Read more.
Oncolytic coxsackievirus B3 (oCVB3) strain PD-H has shown potent oncolytic efficacy and a remarkable safety profile in the treatment of colorectal cancer in vivo after intratumoral (i.t.) injection. In this study, we investigated the safety and efficiency of PD-H following intravenous (i.v.) virus administration. When injected i.v. into Balb/C mice bearing subcutaneous Colon-26 tumors, PD-H led to slightly reduced tumor progression and a significant increase in animal survival, but it also caused multi-organ infection and tissue damage. To improve the safety profile of PD-H, we inserted microRNA target sites (miR-TS) of the heart-specific miR-1, pancreas-specific miR-375, liver-specific miR-122, and brain-specific miR-124 or the tumor-suppressor miR-145 into the genome of PD-H and generated the viruses PD-622TS and PD-145TS. Both viruses replicated similarly and induced cytotoxicity comparable to that of PD-H in the colorectal carcinoma cell lines Colon-26 and CT-26Luc. Their replication was inhibited in HEK293T cells transiently transfected with the cognate microRNAs. In vivo, i.v. administration of PD-145TS and PD-622TS to healthy Balb/C mouse resulted in significantly lower viral titers in the organs of mice and led to significantly less-intense pathological alterations compared to PD-H. PD-622TS injected i.v. into Balb/C mice with CT-26Luc-induced peritoneal carcinomatosis did not induce off-target alterations in normal organs, but it failed to induce a therapeutic effect. These data indicate that PD-H or microRNA-regulated PD derivatives exhibit only limited therapeutic efficacy following i.v. injection in colorectal tumor-bearing mice. However, the newly engineered microRNA-regulated PD-H variants demonstrate improved safety profiles. Full article
(This article belongs to the Special Issue Oncolytic Virus Engineering for Tumor Immunotherapy)
Show Figures

Figure 1

17 pages, 3691 KB  
Article
A Nasal Spray Combining Camostat with a Natural Polysaccharide for the Prevention of Viral Infection via Nasal Mucosal Barrier Formation and Entry Inhibition
by Yujeong Na, Byeongyong Kim, Dongjin Lee, Jongseo Choi, Sangeun Cho, Kyungmin Lee, Gwanyoung Kim, Eunyoung Cho, Jonggeun Kim, Seong Kug Eo and Sokho Kim
Int. J. Mol. Sci. 2026, 27(2), 1053; https://doi.org/10.3390/ijms27021053 - 21 Jan 2026
Viewed by 74
Abstract
In recent years, numerous researchers have investigated various preventive strategies against respiratory viruses that pose a threat to human health. This study aims to develop a nasal spray formulation based on the natural polysaccharide xanthan gum (XG) and camostat, and to evaluate its [...] Read more.
In recent years, numerous researchers have investigated various preventive strategies against respiratory viruses that pose a threat to human health. This study aims to develop a nasal spray formulation based on the natural polysaccharide xanthan gum (XG) and camostat, and to evaluate its dual protective mechanism at the nasal mucosa, the primary entry point for respiratory viral infections. The efficacy of the formulation was assessed through physicochemical characterization, cell-based assays, and animal experiments. Initially, muco-adhesiveness was evaluated by monitoring the drying dispersion area of the test formulation over time on a Petri dish. The combination of XG and camostat exhibited a dispersion area more than ten times larger than that of each component used alone. The antiviral efficacy was demonstrated in both human nasal epithelial cells (HNEc) and an influenza-infected mouse model. The cell-based experiment demonstrated a significant inhibition of viral penetration and replication. Furthermore, suppression of transmembrane protease, serine 2 (TMPRSS2) expression, a key factor in influenza virus entry, was observed in mouse lung tissues. These findings suggest that the Camostat–Polysaccharide Dual-Action Nasal Spray (CPNS), currently under development, holds promise as a non-invasive, first-line barrier to prevent the initial infection and replication of respiratory viruses. Full article
(This article belongs to the Special Issue Viral Biology: Infection and Pathology, Diagnosis and Treatment)
Show Figures

Figure 1

14 pages, 2683 KB  
Article
Coxsackievirus B3 Cleaves INTS10 Through 3C Protease to Facilitate Its Replication
by Luna Yuan, Liling Lin, Chunyan Bi, Xiaoyu Niu, Yang Chen, Yanru Fei, Guangtian Wang, Hui Wang, Yan Wang, Wenran Zhao, Zhaohua Zhong and Lexun Lin
Int. J. Mol. Sci. 2026, 27(2), 996; https://doi.org/10.3390/ijms27020996 - 19 Jan 2026
Viewed by 99
Abstract
Coxsackieviruses possess two proteases that are engaged in cleaving viral polyprotein and hijacking host cell processes such as RNA biosynthesis. Integrator subunit 10 (INTS10), a subunit of the integrator complex, facilitates the processing of small nuclear RNAs (U1 and U2 snRNAs) to [...] Read more.
Coxsackieviruses possess two proteases that are engaged in cleaving viral polyprotein and hijacking host cell processes such as RNA biosynthesis. Integrator subunit 10 (INTS10), a subunit of the integrator complex, facilitates the processing of small nuclear RNAs (U1 and U2 snRNAs) to regulate cellular transcription. We found that INST10 can be cleaved by Coxsackievirus B (CVB). Hence, we hypothesized that INST10 may play a role in CVB infection. In this study, INTS10 is identified as the substrate of CVB3 protease 3C (3Cpro). The cleavage occurs at the residue Q221 and yields a fragment. Depletion of INTS10 enhanced CVB3 replication and blocked snRNA processing. Overexpression of U1 snRNA inhibited CVB3 infection, whereas its knockdown conversely enhanced it. Similarly, knockdown of U2 snRNA was found to promote CVB3 replication. Taken together, the 3Cpro-mediated cleavage of INTS10 disrupts U snRNA processing, which in turn counteracts the inhibitory effect of snRNA U1 and U2 on virus replication and subverts host defenses. Full article
(This article belongs to the Section Molecular Biology)
Show Figures

Figure 1

19 pages, 1018 KB  
Review
TG221: An Experimental Model for Liver Cancer Prevention and Treatment Approaches
by Elisa Callegari, Angelo Michilli, Farzaneh Moshiri, Bruno De Siena, Laura Gramantieri, Massimo Negrini and Silvia Sabbioni
BioTech 2026, 15(1), 9; https://doi.org/10.3390/biotech15010009 - 19 Jan 2026
Viewed by 85
Abstract
Hepatocellular carcinoma (HCC) is a leading cause of cancer mortality. It usually arises in cirrhotic liver, where chronic inflammation and fibrosis create a tumor-permissive microenvironment. Dysregulation of microRNAs (miRNAs), particularly upregulation of the oncomiR miR-221 and loss of the tumor suppressor miR-199a-3p represent [...] Read more.
Hepatocellular carcinoma (HCC) is a leading cause of cancer mortality. It usually arises in cirrhotic liver, where chronic inflammation and fibrosis create a tumor-permissive microenvironment. Dysregulation of microRNAs (miRNAs), particularly upregulation of the oncomiR miR-221 and loss of the tumor suppressor miR-199a-3p represent key drivers of liver carcinogenesis. The TG221 transgenic mouse, designed to overexpress miR-221 in hepatocytes, provides a relevant in vivo platform for mechanistic studies and for testing preventive and therapeutic approaches. The TG221 model recapitulates miR-221-driven tumorigenesis, including suppression of p27, p57 and Bmf. It is characterized by steatohepatitic injury and accelerated tumor formation after genotoxic challenge. In the cirrhotic CCl4-induced background, TG221 mice develop fibrosis and cirrhosis followed by dysplastic and malignant lesions, mirroring the natural history of human HCC. Metformin administered during early fibrosis prevented macroscopic tumor formation and suppressed PI3K/AKT/mTOR signaling. Anti-miR-221 and miR-199a-3p mimics reduced tumor burden, restored tumor-suppressive pathways and improved liver integrity, thus indicating feasible chemopreventive strategies. From a therapeutic point of view, miR-199a-3p replacement synergized with palbociclib and overcame sorafenib resistance. A miR-199a-3p-responsive oncolytic adenovirus achieved tumor-selective replication with minimal toxicity. This review highlights the importance of the TG221 transgenic mouse as a powerful model for studying miRNA-driven hepatocarcinogenesis and enables preclinical evaluation of RNA-based chemopreventive and therapeutic approaches. Metformin, miRNA inhibition, miRNA replacement and miRNA-guided viral therapies emerge as promising approaches for advancing precision prevention and treatment strategies in HCC. Full article
(This article belongs to the Special Issue BioTech: 5th Anniversary)
Show Figures

Figure 1

24 pages, 7070 KB  
Article
A Pool of Ferritin Nanoparticles Delivering Six Proteins of African Swine Fever Virus Induces Robust Humoral and Cellular Immune Responses in Pigs
by Zhanhao Lu, Dailang Zhong, Xin Song, Jing Lan, Yanjin Wang, Rui Luo, Shengmei Chen, Ruojia Huang, Hua-Ji Qiu, Yongfeng Li, Tao Wang and Yuan Sun
Vaccines 2026, 14(1), 93; https://doi.org/10.3390/vaccines14010093 - 19 Jan 2026
Viewed by 212
Abstract
Background/Objectives: Inadequate characterization of protective antigens poses a significant challenge to the development of vaccines for African swine fever (ASF), particularly for antigen-dependent formulations such as subunit, mRNA, and recombinant viral vector vaccines. To address this, we aimed to screen African swine [...] Read more.
Background/Objectives: Inadequate characterization of protective antigens poses a significant challenge to the development of vaccines for African swine fever (ASF), particularly for antigen-dependent formulations such as subunit, mRNA, and recombinant viral vector vaccines. To address this, we aimed to screen African swine fever virus (ASFV) antigens and enhance their immunogenicity using a nanoparticle delivery platform. Methods: Here, six ASFV antigens (p30, p54, pE120R, pH124R, pE184L, and CD2v) were purified and used to immunize pigs individually. The effects of antibodies induced by these six antigens on ASFV replication or hemadsorption was evaluated in primary porcine alveolar macrophages (PAMs). These six antigens were, respectively, conjugated to ferritin via SpyTag/SpyCatcher to prepare six ferritin nanoparticles. A cocktail of the six mixed antigens or a cocktail of the six mixed nanoparticles was used to immunize pigs separately, and the differences in induced humoral and cellular immune responses were compared. Results: Antibodies generated against p30, p54, pE120R, pH124R, and pE184L in immunized pigs significantly inhibited ASFV replication in PAMs, while anti-CD2v antibodies specifically obstructed the hemadsorption of ASFV. Notably, immunization with a cocktail of these antigen-conjugated nanoparticles elicited a stronger virus-inhibitory antibody response compared to immunization with a cocktail of antigen monomers. Furthermore, nanoparticle immunization induced robust cellular immunity, evidenced by elevated serum IFN-γ, increased numbers of ASFV-specific IFN-γ-secreting cells, and an expanded CD8+ T cell population. Conclusions: Our study identifies a set of promising ASFV antigen candidates and demonstrates that ferritin nanoparticle delivery synergistically enhances both humoral and cellular immune responses against ASFV, providing a rational strategy for multi-antigen ASF vaccine design. Full article
Show Figures

Graphical abstract

9 pages, 825 KB  
Communication
Long-Term Immunogenicity and Protection of a rHVT-H9/Y280 Vaccine Against H9N2 Avian Influenza Virus in Commercial Layers with High Maternal Antibodies
by Sang-Won Kim, Jong-Yeol Park, Ji-Eun Son, Kai-Qiong Zheng, Cheng-Dong Yu, Ki-Woong Kim, Won-Bin Jeon, Yu-Ri Choi, Hyung-Kwan Jang, Bai Wei and Min Kang
Animals 2026, 16(2), 242; https://doi.org/10.3390/ani16020242 - 13 Jan 2026
Viewed by 157
Abstract
The endemicity of H9N2 avian influenza viruses (AIVs), particularly the Y280 lineage, poses persistent challenges to the poultry industry due to the limitations of inactivated vaccines, such as interference by maternally derived antibodies (MDAs) and incomplete suppression of viral replication. This study evaluated [...] Read more.
The endemicity of H9N2 avian influenza viruses (AIVs), particularly the Y280 lineage, poses persistent challenges to the poultry industry due to the limitations of inactivated vaccines, such as interference by maternally derived antibodies (MDAs) and incomplete suppression of viral replication. This study evaluated the immunogenicity and protective efficacy of a novel recombinant turkey herpesvirus vaccine expressing the hemagglutinin gene of H9N2/Y280 (rHVT-H9/Y280) in commercial Hy-Line Brown layers with high-MDA backgrounds. In a comparative challenge study, the rHVT-H9/Y280 vaccine induced complete protection against a homologous Y280 strain challenge at 4 weeks of age, whereas commercial inactivated vaccines failed to completely block replication, showing virus isolation rates of 16.7–25%. Long-term serological monitoring demonstrated that the rHVT-H9/Y280 vaccine elicited a robust humoral response characterized by persistent maintenance of high HI titers (>8.0 log2) up to 39 weeks post-vaccination. These findings confirm that rHVT-H9/Y280 effectively overcomes MDA interference and provides protection by inhibition of viral replication in layer chickens, making it a promising candidate for the effective control of H9N2 AIV in endemic regions. Full article
Show Figures

Figure 1

29 pages, 7737 KB  
Article
The Regulation of Oxidative Stress Is a Conserved Response to RNA Virus Infection in Fish
by Alejandro Romero, Patricia Pereiro, Antonio Figueras and Beatriz Novoa
Antioxidants 2026, 15(1), 96; https://doi.org/10.3390/antiox15010096 - 12 Jan 2026
Viewed by 250
Abstract
RNA viruses are major pathogens in fish, causing high mortality and substantial economic losses in aquaculture. To uncover conserved antiviral mechanisms, we investigated the response of turbot (Scophthalmus maximus) to viral hemorrhagic septicemia virus (VHSV), infectious pancreatic necrosis virus (IPNV), and [...] Read more.
RNA viruses are major pathogens in fish, causing high mortality and substantial economic losses in aquaculture. To uncover conserved antiviral mechanisms, we investigated the response of turbot (Scophthalmus maximus) to viral hemorrhagic septicemia virus (VHSV), infectious pancreatic necrosis virus (IPNV), and red-spotted grouper nervous necrosis virus (RGNNV) using a comparative proteomic approach complemented by in vivo and in vitro functional assays. Proteomic analyses revealed the central, conserved role of proteins involved in reactive oxygen species (ROS) production and redox homeostasis during early infection. Functional assays using head kidney-derived leukocytes identified neutrophils and macrophages as the primary ROS producers and showed that the modulation of cytoplasmic and mitochondrial ROS, as well as ROS-dependent DNA release, follows virus-specific patterns. The pharmacological inhibition of NADPH oxidase and mitochondrial ROS significantly affected viral replication, demonstrating the direct role of ROS in viral pathogenicity. Collectively, these findings highlight redox modulation as a conserved host response in teleost fish during RNA virus infection, linking oxidative stress regulation to viral progression. This knowledge provides a foundation for developing broad-spectrum therapeutic or preventive strategies to enhance disease resistance and promote sustainable aquaculture. Full article
(This article belongs to the Special Issue Reactive Oxygen Species Signalling and Oxidative Stress in Fish)
Show Figures

Figure 1

20 pages, 4705 KB  
Article
Dissecting the Interaction Domains of SARS-CoV-2 Nucleocapsid Protein and Human RNA Helicase DDX3X and Search for Potential Inhibitors
by Camilla Lodola, Maria Michela Pallotta, Fabrizio Manetti, Paolo Governa, Emmanuele Crespan, Giovanni Maga and Massimiliano Secchi
Int. J. Mol. Sci. 2026, 27(2), 672; https://doi.org/10.3390/ijms27020672 - 9 Jan 2026
Viewed by 188
Abstract
The SARS-CoV-2 nucleocapsid protein (Np) plays multifunctional roles in the viral life cycle. By interacting with host cellular proteins, Np regulates viral RNA transcription, replication, and immune evasion. It controls genome packaging and counteracts host RNA interference mediated antiviral responses through its RNA [...] Read more.
The SARS-CoV-2 nucleocapsid protein (Np) plays multifunctional roles in the viral life cycle. By interacting with host cellular proteins, Np regulates viral RNA transcription, replication, and immune evasion. It controls genome packaging and counteracts host RNA interference mediated antiviral responses through its RNA binding activity. Previous studies revealed a physical interaction between Np and DDX3X, a human DEAD-box RNA helicase that facilitates the replication of several viruses. This interaction enhances Np affinity for double-stranded RNA and inhibits DDX3X helicase activity. Since Np-RNA binding activity promotes ribonucleoprotein complex formation, targeting this interaction is a promising antiviral strategy. We generated truncated protein variants to define interaction regions between Np and DDX3X. Using AlphaFold modelling, we identified RecA2 as the key DDX3X domain involved in Np binding. Finally, to disrupt Np-RNA complex formation, we screened a small molecule library of putative binders of Np N-terminal region and identified two candidate inhibitors for further development. Full article
(This article belongs to the Section Molecular Biology)
Show Figures

Figure 1

14 pages, 645 KB  
Article
Leucine Mitigates Porcine Epidemic Diarrhea Virus-Induced Colonic Damage in Piglets via Suppression of Viral Replication and Restoration of Intestinal Homeostasis
by Muzi Li, Lingling Gan, Jiaxing Wang, Zongyun Li, Zhonghua Li, Lei Wang, Di Zhao, Tao Wu, Dan Yi, Yanyan Zhang and Yongqing Hou
Agriculture 2026, 16(2), 161; https://doi.org/10.3390/agriculture16020161 - 9 Jan 2026
Viewed by 202
Abstract
The preventive effect of leucine (Leu) against colonic damage in piglets infected with porcine epidemic diarrhea virus (PEDV) was examined in this study. Three groups (n = 6) were randomly assigned to eighteen 7-day-old Du-roc × Landrace × Large piglets (body weight [...] Read more.
The preventive effect of leucine (Leu) against colonic damage in piglets infected with porcine epidemic diarrhea virus (PEDV) was examined in this study. Three groups (n = 6) were randomly assigned to eighteen 7-day-old Du-roc × Landrace × Large piglets (body weight [BW] = 2.58 ± 0.05 kg): Control, PEDV-infected (PEDV), and Leu-supplemented + PEDV-infected (Leu + PEDV). Following a three-day period of acclimatization, the Leu + PEDV group was given Leu (400 mg/kg BW) orally every day. On day eight, the PEDV and Leu + PEDV groups were challenged with PEDV, while the Control group was given Dulbecco’s Modified Eagle’s Medium. Colonic tissues were collected on day 11. PEDV infection induced severe colonic damage by an increase in crypt, disrupting intestinal homeostasis, including impaired barrier integrity (matrix metalloproteinase-7 and matrix metalloproteinase-13 upregulation), mucus disorganization (mucin 5AC elevation), oxidative stress (reduced catalase activity and increased malondialdehyde levels), inflammation, electrolyte imbalance and enhanced viral replication. Leu supplementation reversed these injuries by alleviating oxidative stress, suppressing inflammation, inhibiting viral replication and stabilizing ion homeostasis. This study provides a scientific basis for Leu as a nutritional intervention to alleviate PEDV-induced colonic damage in piglets. Full article
(This article belongs to the Section Farm Animal Production)
Show Figures

Figure 1

Back to TopTop