A Pool of Ferritin Nanoparticles Delivering Six Proteins of African Swine Fever Virus Induces Robust Humoral and Cellular Immune Responses in Pigs
Abstract
1. Introduction
2. Materials and Methods
2.1. Cells and Viruses
2.2. Construction of Plasmids
2.3. Expression of ASFV Antigen Candidates and Production of Nanoparticles
2.4. SDS-PAGE and Western Blotting
2.5. Indirect Immunofluorescence Assay (IFA)
2.6. Indirect Enzyme-Linked Immunosorbent Assay (iELISA)
2.7. Virus Inhibition Assay in PAMs
2.8. Hemadsorption Inhibition Assay (HADIA)
2.9. Size-Exclusion Chromatography (SEC)
2.10. Transmission Electron Microscope (TEM)
2.11. Pig Vaccination Experiments
- Experiment 1
- Experiment 2
2.12. Enzyme-Linked Immunosorbent Assay (ELISA)
2.13. Enzyme-Linked Immunosorbent Spot (ELIspot)
2.14. Flow Cytometry
2.15. Statistical Analysis
3. Results
3.1. Selection, Design, and Validation of ASFV Antigen Candidates
3.2. Evaluation of the Immunogenicity of the Antigen Candidates in Pigs
3.3. Identification of ASFV Antigen Candidates
3.4. Construction and Characterization of Six Nanoparticles Displaying ASFV Antigen Candidates
3.5. Robust Humoral Immune Response Induced After Immunization with Antigen Monomers or Antigen-Conjugated Nanoparticles in Pigs
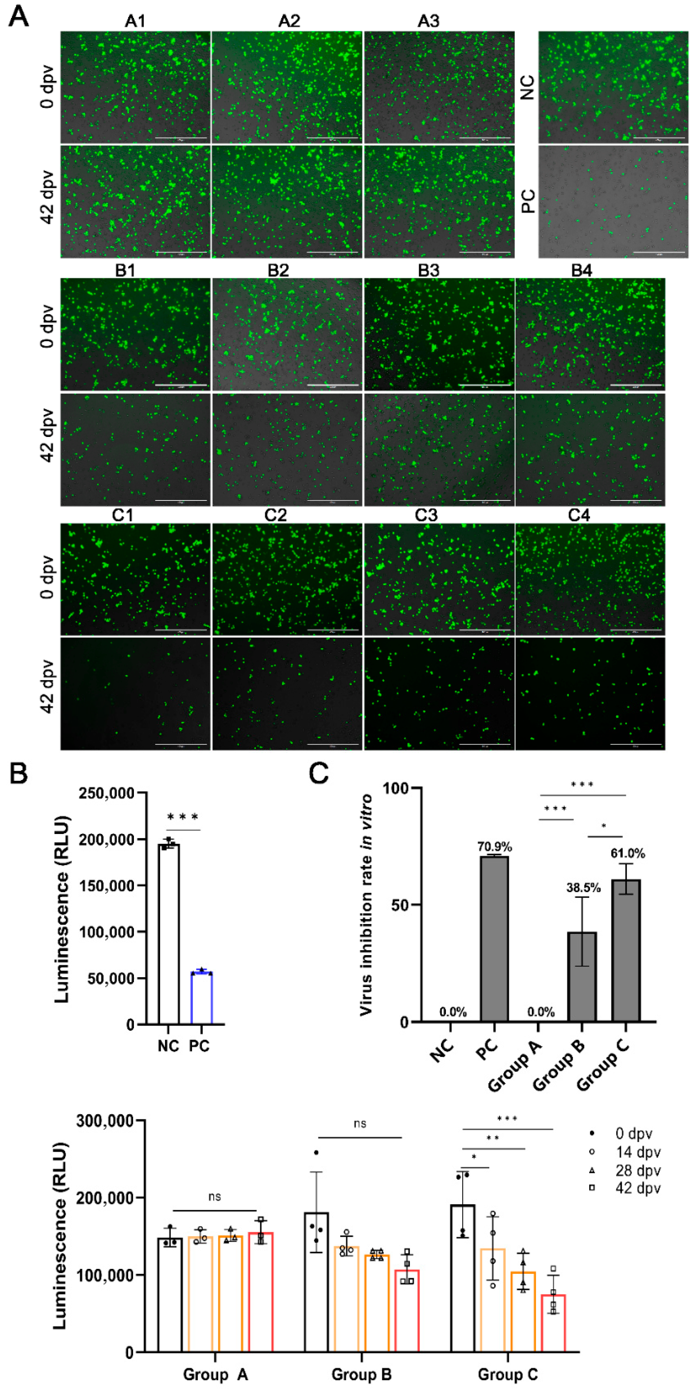
3.6. Enhanced Virus-Inhibitory Activity of Antibodies Following Immunization with
Antigen-Conjugated Nanoparticles Compared with Antigen Monomers
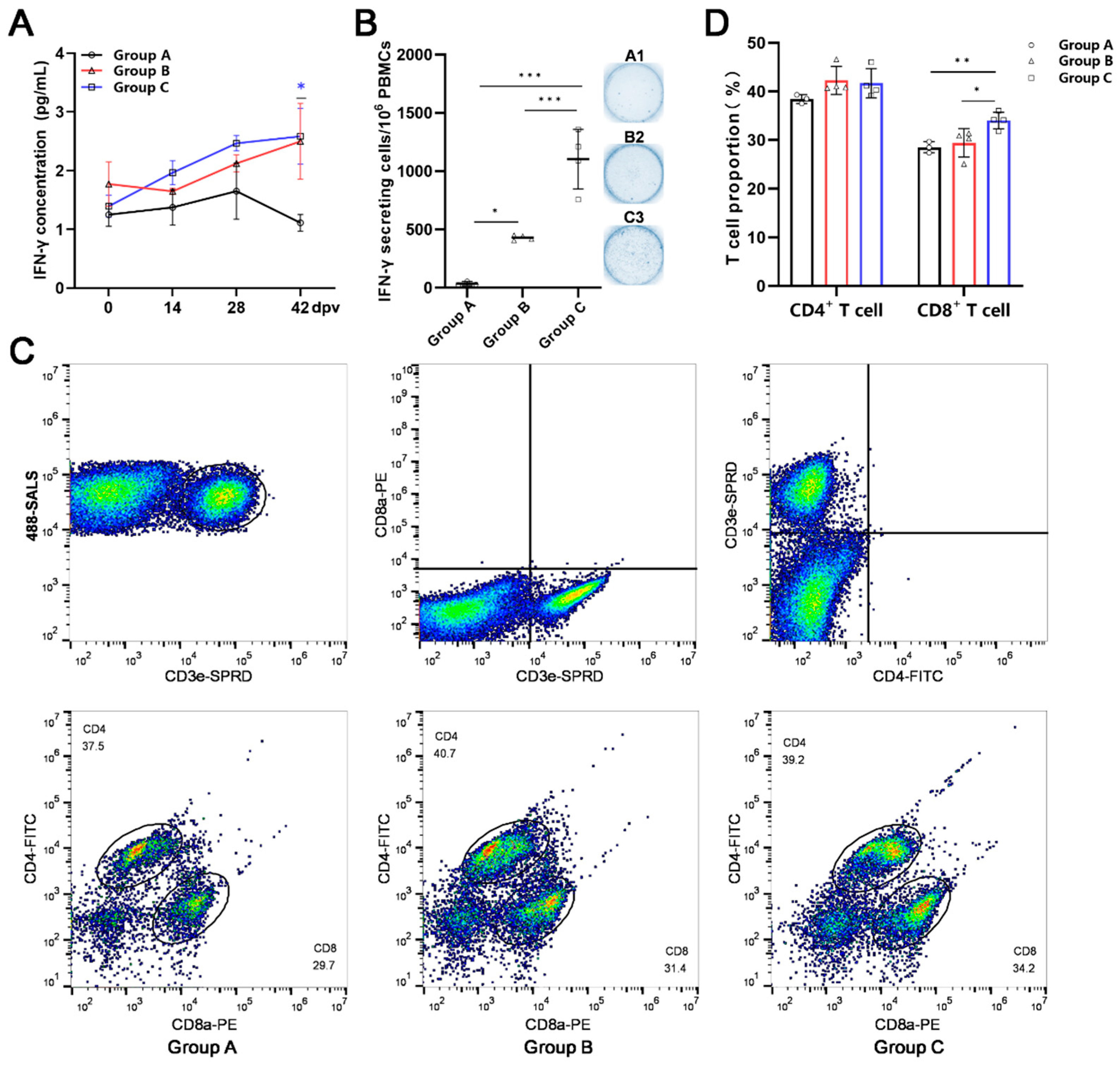
3.7. Superior Cellular Immune Responses with Antigen-Conjugated Nanoparticle Cocktail Immunization Versus Antigen Monomer Cocktail
4. Discussion
5. Conclusions
Supplementary Materials
Author Contributions
Funding
Institutional Review Board Statement
Data Availability Statement
Conflicts of Interest
Abbreviations
| ASF | African swine fever |
| ASFV | African swine fever virus |
| PAMs | Primary porcine alveolar macrophages |
| LAVs | Live attenuated vaccines |
| SPF | Specific pathogen-free |
| FBS | Fetal bovine serum |
| ASFV-WT | ASFV HLJ/18 strain |
| ST | SpyTag |
| SC-ferritin | SpyCatcher-ferritin |
| Tris-HCl | Hydroxymethyl aminomethane hydrochloride |
| PBS | Phosphate-buffered saline |
| HEPES | 4-(2-Hydroxyethyl) piperazine-1-ethanesulfonic acid |
| HRP | Horseradish peroxidase |
| IFA | Indirect immunofluorescence assay |
| iELISA | Indirect enzyme-linked immunosorbent assay |
| HADIA | Hemadsorption inhibition assay |
| RBCs | Red blood cells |
| SEC | Size-exclusion chromatography |
| TEM | Transmission electron microscope |
| dpv | Days post-vaccination |
| Fer-p30 | p30-ferritin |
| Fer-p54 | p54-ferritin |
| Fer-E120R | pE120R-ferritin |
| Fer-H124R | pH124R-ferritin |
| Fer-E184L | pE184L-ferritin |
| Fer-CD2v | CD2v-ferritin |
| PBMCs | Peripheral blood mononuclear cells |
| ELISA | Enzyme-linked immunosorbent assay |
| ELIspot | Enzyme-linked immunosorbent spot |
| APCs | Antigen-presenting cells |
| CSFV | Classical swine fever virus |
| ADCD | Antibody-dependent complement deposition |
| ADCC | Antibody-dependent cellular cytotoxicity |
References
- Zhou, X.; Li, N.; Luo, Y.; Liu, Y.; Miao, F.; Chen, T.; Zhang, S.; Cao, P.; Li, X.; Tian, K.; et al. Emergence of African Swine Fever in China, 2018. Transbound. Emerg. Dis. 2018, 65, 1482–1484. [Google Scholar] [CrossRef]
- Dixon, L.K.; Stahl, K.; Jori, F.; Vial, L.; Pfeiffer, D.U. African Swine Fever Epidemiology and Control. Annu. Rev. Anim. Biosci. 2020, 8, 221–246. [Google Scholar] [CrossRef]
- Cadenas-Fernández, E.; Sánchez-Vizcaíno, J.M.; Van Den Born, E.; Kosowska, A.; Van Kilsdonk, E.; Fernández-Pacheco, P.; Gallardo, C.; Arias, M.; Barasona, J.A. High Doses of Inactivated African Swine Fever Virus Are Safe, but Do Not Confer Protection against a Virulent Challenge. Vaccines 2021, 9, 242. [Google Scholar] [CrossRef]
- Zhao, D.; Sun, E.; Huang, L.; Ding, L.; Zhu, Y.; Zhang, J.; Shen, D.; Zhang, X.; Zhang, Z.; Ren, T.; et al. Highly Lethal Genotype I and II Recombinant African Swine Fever Viruses Detected in Pigs. Nat. Commun. 2023, 14, 3096. [Google Scholar] [CrossRef]
- Diep, N.V.; Duc, N.V.; Ngoc, N.T.; Dang, V.X.; Tiep, T.N.; Nguyen, V.D.; Than, T.T.; Maydaniuk, D.; Goonewardene, K.; Ambagala, A.; et al. Genotype II Live-Attenuated ASFV Vaccine Strains Unable to Completely Protect Pigs against the Emerging Recombinant ASFV Genotype I/II Strain in Vietnam. Vaccines 2024, 12, 1114. [Google Scholar] [CrossRef]
- Van Den Born, E.; Olasz, F.; Mészáros, I.; Göltl, E.; Oláh, B.; Joshi, J.; Van Kilsdonk, E.; Segers, R.; Zádori, Z. African Swine Fever Virus Vaccine Strain ASFV-G-∆I177L Reverts to Virulence and Negatively Affects Reproductive Performance. npj Vaccines 2025, 10, 46. [Google Scholar] [CrossRef] [PubMed]
- Portugal, R.; Goldswain, H.; Moore, R.; Tully, M.; Harris, K.; Corla, A.; Flannery, J.; Dixon, L.K.; Netherton, C.L. Six Adenoviral Vectored African Swine Fever Virus Genes Protect against Fatal Disease Caused by Genotype I Challenge. J. Virol. 2024, 98, e0062224. [Google Scholar] [CrossRef]
- Gaudreault, N.N.; Richt, J.A. Subunit Vaccine Approaches for African Swine Fever Virus. Vaccines 2019, 7, 56. [Google Scholar] [CrossRef] [PubMed]
- Goatley, L.C.; Reis, A.L.; Portugal, R.; Goldswain, H.; Shimmon, G.L.; Hargreaves, Z.; Ho, C.-S.; Montoya, M.; Sánchez-Cordón, P.J.; Taylor, G.; et al. A Pool of Eight Virally Vectored African Swine Fever Antigens Protect Pigs against Fatal Disease. Vaccines 2020, 8, 234. [Google Scholar] [CrossRef] [PubMed]
- Goatley, L.C.; Tng, P.; Al-Adwani, L.; Hargreaves, Z.; Levin, S.; Lambe, T.; Netherton, C.L. ASFV Antigens Selected from Genotype I Immunised Pigs Are Immunogenic, but Do Not Protect against Genotype II Challenge. Vet. Vaccine 2023, 2, 100042. [Google Scholar] [CrossRef]
- Alejo, A.; Matamoros, T.; Guerra, M.; Andrés, G. A Proteomic Atlas of the African Swine Fever Virus Particle. J. Virol. 2018, 92, e01293-18. [Google Scholar] [CrossRef]
- Wang, N.; Zhao, D.; Wang, J.; Zhang, Y.; Wang, M.; Gao, Y.; Li, F.; Wang, J.; Bu, Z.; Rao, Z.; et al. Architecture of African Swine Fever Virus and Implications for Viral Assembly. Science 2019, 366, 640–644. [Google Scholar] [CrossRef]
- Liu, H.; Wang, A.; Yang, W.; Liang, C.; Zhou, J.; Chen, Y.; Liu, Y.; Zhou, Y.; Zhang, G. Expression of Extracellular Domain of ASFV CD2v Protein in Mammalian Cells and Identification of B Cell Epitopes. Virus Res. 2023, 323, 199000. [Google Scholar] [CrossRef]
- Reis, A.L.; Rathakrishnan, A.; Petrovan, V.; Islam, M.; Goatley, L.; Moffat, K.; Vuong, M.T.; Lui, Y.; Davis, S.J.; Ikemizu, S.; et al. from Structure Prediction to Function: Defining the Domain on the African Swine Fever Virus CD2v Protein Required for Binding to Erythrocytes. mBio 2025, 16, e01655-24. [Google Scholar] [CrossRef] [PubMed]
- Barderas, M.G.; Rodríguez, F.; Gómez-Puertas, P.; Avilés, M.; Beitia, F.; Alonso, C.; Escribano, J.M. Antigenic and Immunogenic Properties of a Chimera of Two Immunodominant African Swine Fever Virus Proteins. Arch. Virol. 2001, 146, 1681–1691. [Google Scholar] [CrossRef]
- Gómez-Puertas, P.; Rodríguez, F.; Oviedo, J.M.; Brun, A.; Alonso, C.; Escribano, J.M. The African Swine Fever Virus Proteins P54 and P30 Are Involved in Two Distinct Steps of Virus Attachment and Both Contribute to the Antibody-Mediated Protective Immune Response. Virology 1998, 243, 461–471. [Google Scholar] [CrossRef] [PubMed]
- Andrés, G.; García-Escudero, R.; Viñuela, E.; Salas, M.L.; Rodríguez, J.M. African Swine Fever Virus Structural Protein pE120R Is Essential for Virus Transport from Assembly Sites to Plasma Membrane but Not for Infectivity. J. Virol. 2001, 75, 6758–6768. [Google Scholar] [CrossRef]
- Zhu, Z.; Li, S.; Ma, C.; Yang, F.; Cao, W.; Liu, H.; Chen, X.; Feng, T.; Shi, Z.; Tian, H.; et al. African Swine Fever Virus E184L Protein Interacts with Innate Immune Adaptor STING to Block IFN Production for Viral Replication and Pathogenesis. J. Immunol. 2023, 210, 442–458. [Google Scholar] [CrossRef] [PubMed]
- Neilan, J.G.; Zsak, L.; Lu, Z.; Burrage, T.G.; Kutish, G.F.; Rock, D.L. Neutralizing Antibodies to African Swine Fever Virus Proteins P30, P54, and P72 Are Not Sufficient for Antibody-Mediated Protection. Virology 2004, 319, 337–342. [Google Scholar] [CrossRef]
- Hua, R.-H.; Liu, J.; Zhang, S.-J.; Liu, R.-Q.; Zhang, X.-F.; He, X.-J.; Zhao, D.-M.; Bu, Z.-G. Mammalian Cell-Line-Expressed CD2v Protein of African Swine Fever Virus Provides Partial Protection against the HLJ/18 Strain in the Early Infection Stage. Viruses 2023, 15, 1467. [Google Scholar] [CrossRef]
- Guo, S.; Ru, Y.; Zhang, H.; Xue, J.; Liu, H.; Men, D.; Cui, Z.; Shen, C.; Tian, H.; Ma, C.; et al. An African Swine Fever Virus-Specific Antibody Reactome Reveals Antigens as Potential Candidates for Vaccine Development. J. Virol. 2025, 99, e0047825. [Google Scholar] [CrossRef]
- Blanco, E.; Shen, H.; Ferrari, M. Principles of Nanoparticle Design for Overcoming Biological Barriers to Drug Delivery. Nat. Biotechnol. 2015, 33, 941–951. [Google Scholar] [CrossRef] [PubMed]
- Qin, X.; Yu, C.; Wei, J.; Li, L.; Zhang, C.; Wu, Q.; Liu, J.; Yao, S.Q.; Huang, W. Rational Design of Nanocarriers for Intracellular Protein Delivery. Adv. Mater. 2019, 31, 1902791. [Google Scholar] [CrossRef]
- Reutovich, A.A.; Srivastava, A.K.; Arosio, P.; Bou-Abdallah, F. Ferritin Nanocages as Efficient Nanocarriers and Promising Platforms for COVID-19 and Other Vaccines Development. Biochim. et Biophys. Acta-Gen. Subj. 2023, 1867, 130288. [Google Scholar] [CrossRef] [PubMed]
- Pan, J.; Wang, Q.; Qi, M.; Chen, J.; Wu, X.; Zhang, X.; Li, W.; Zhang, X.-E.; Cui, Z. An Intranasal Multivalent Epitope-Based Nanoparticle Vaccine Confers Broad Protection against Divergent Influenza Viruses. ACS Nano 2023, 17, 13474–13487. [Google Scholar] [CrossRef]
- Braz Gomes, K.; Zhang, Y.-N.; Lee, Y.-Z.; Eldad, M.; Lim, A.; Ward, G.; Auclair, S.; He, L.; Zhu, J. Single-Component Multilayered Self-Assembling Protein Nanoparticles Displaying Extracellular Domains of Matrix Protein 2 as a Pan-Influenza A Vaccine. ACS Nano 2023, 17, 23545–23567. [Google Scholar] [CrossRef] [PubMed]
- Sun, Y.; Gao, Y.; Su, T.; Zhang, L.; Zhou, H.; Zhang, J.; Sun, H.; Bai, J.; Jiang, P. Nanoparticle Vaccine Triggers Interferon-Gamma Production and Confers Protective Immunity against Porcine Reproductive and Respiratory Syndrome Virus. ACS Nano 2025, 19, 852–870. [Google Scholar] [CrossRef]
- Rodrigues, M.Q.; Alves, P.M.; Roldão, A. Functionalizing Ferritin Nanoparticles for Vaccine Development. Pharmaceutics 2021, 13, 1621. [Google Scholar] [CrossRef]
- Keeble, A.H.; Turkki, P.; Stokes, S.; Khairil Anuar, I.N.A.; Rahikainen, R.; Hytönen, V.P.; Howarth, M. Approaching Infinite Affinity through Engineering of Peptide–Protein Interaction. Proc. Natl. Acad. Sci. USA 2019, 116, 26523–26533. [Google Scholar] [CrossRef]
- Zhao, D.; Liu, R.; Zhang, X.; Li, F.; Wang, J.; Zhang, J.; Liu, X.; Wang, L.; Zhang, J.; Wu, X.; et al. Replication and Virulence in Pigs of the First African Swine Fever Virus Isolated in China. Emerg. Microbes Infect. 2019, 8, 438–447. [Google Scholar] [CrossRef]
- Lan, J.; Luo, R.; Liu, D.; Qi, C.; Song, X.; Lu, Z.; Huang, R.; Yang, Y.; Sun, Y.; Zhang, Y.; et al. A Novel High-Throughput Screen Identifies Phenazine-1-Carboxylic Acid as an Inhibitor of African Swine Fever Virus Replication in Primary Porcine Alveolar Macrophages. Vet. Res. 2025, 56, 37. [Google Scholar] [CrossRef]
- Zhong, D.; Lu, Z.; Xia, Y.; Wu, H.; Zhang, X.; Li, M.; Song, X.; Wang, Y.; Moon, A.; Qiu, H.-J.; et al. Ferritin Nanoparticle Delivery of the E2 Protein of Classical Swine Fever Virus Completely Protects Pigs from Lethal Challenge. Vaccines 2024, 12, 629. [Google Scholar] [CrossRef]
- Teklue, T.; Wang, T.; Luo, Y.; Hu, R.; Sun, Y.; Qiu, H.-J. Generation and Evaluation of an African Swine Fever Virus Mutant with Deletion of the CD2v and UK Genes. Vaccines 2020, 8, 763. [Google Scholar] [CrossRef]
- Zhai, H.; Gao, Y.; Zhu, Y.; Hou, Q.; Wan, N.; Wang, T.; Li, S.; Zhao, D.; Qiu, H.-J.; Li, Y. Anti-pA137R Antibodies Exacerbate the Pathogenicity of African Swine Fever Virus in Pigs. J. Virol. 2025, 99, e0017225. [Google Scholar] [CrossRef]
- Wang, T.; Luo, R.; Zhang, J.; Lan, J.; Lu, Z.; Zhai, H.; Li, L.-F.; Sun, Y.; Qiu, H.-J. The African Swine Fever Virus MGF300-4L Protein Is Associated with Viral Pathogenicity by Promoting the Autophagic Degradation of IKKβ and Increasing the Stability of IκBα. Emerg. Microbes Infect. 2024, 13, 2333381. [Google Scholar] [CrossRef]
- Ruiz-Gonzalvo, F.; Rodríguez, F.; Escribano, J.M. Functional and Immunological Properties of the Baculovirus-Expressed Hemagglutinin of African Swine Fever Virus. Virology 1996, 218, 285–289. [Google Scholar] [CrossRef] [PubMed]
- Zhang, X.; Guan, X.; Wang, Q.; Wang, X.; Yang, X.; Li, S.; Zhao, X.-T.; Yuan, M.; Liu, X.; Qiu, H.-J.; et al. Identification of the p34 Protein of African Swine Fever Virus as a Novel Viral Antigen with Protection Potential. Viruses 2023, 16, 38. [Google Scholar] [CrossRef] [PubMed]
- Shrivastava, S.; Carmen, J.M.; Lu, Z.; Basu, S.; Sankhala, R.S.; Chen, W.-H.; Nguyen, P.; Chang, W.C.; King, J.; Corbitt, C.; et al. SARS-CoV-2 Spike-Ferritin-Nanoparticle Adjuvanted with ALFQ Induces Long-Lived Plasma Cells and Cross-Neutralizing Antibodies. npj Vaccines 2023, 8, 43. [Google Scholar] [CrossRef] [PubMed]
- Ma, X.; Zou, F.; Yu, F.; Li, R.; Yuan, Y.; Zhang, Y.; Zhang, X.; Deng, J.; Chen, T.; Song, Z.; et al. Nanoparticle Vaccines Based on the Receptor Binding Domain (RBD) and Heptad Repeat (HR) of SARS-CoV-2 Elicit Robust Protective Immune Responses. Immunity 2020, 53, 1315–1330.e9. [Google Scholar] [CrossRef]
- Sung, H.-D.; Kim, N.; Lee, Y.; Lee, E.J. Protein-Based Nanoparticle Vaccines for SARS-CoV-2. Int. J. Mol. Sci. 2021, 22, 13445. [Google Scholar] [CrossRef]
- Houser, K.V.; Chen, G.L.; Carter, C.; Crank, M.C.; Nguyen, T.A.; Burgos Florez, M.C.; Berkowitz, N.M.; Mendoza, F.; Hendel, C.S.; Gordon, I.J.; et al. Safety and Immunogenicity of a Ferritin Nanoparticle H2 Influenza Vaccine in Healthy Adults: A Phase 1 Trial. Nat. Med. 2022, 28, 383–391. [Google Scholar] [CrossRef]
- Casazza, J.P.; Hofstetter, A.R.; Costner, P.J.M.; Holman, L.A.; Hendel, C.S.; Widge, A.T.; Wu, R.L.; Whalen, W.R.; Cunningham, J.; Arthur, A.; et al. Phase 1 Dose-Escalation Trial Evaluating a Group 2 Influenza Hemagglutinin Stabilized Stem Nanoparticle Vaccine. npj Vaccines 2024, 9, 171. [Google Scholar] [CrossRef] [PubMed]
- Ober Shepherd, B.L.; Scott, P.T.; Hutter, J.N.; Lee, C.; McCauley, M.D.; Guzman, I.; Bryant, C.; McGuire, S.; Kennedy, J.; Chen, W.-H.; et al. SARS-CoV-2 Recombinant Spike Ferritin Nanoparticle Vaccine Adjuvanted with Army Liposome Formulation Containing Monophosphoryl Lipid A and QS-21: A Phase 1, Randomised, Double-Blind, Placebo-Controlled, First-in-Human Clinical Trial. Lancet Microbe 2024, 5, e581–e593. [Google Scholar] [CrossRef]
- Onisk, D.V.; Borca, M.V.; Kutish, S.; Kramer, E.; Irusta, P.; Rock, D.L. Passively Transferred African Swine Fever Virus Antibodies Protect Swine against Lethal Infection. Virology 1994, 198, 350–354. [Google Scholar] [CrossRef]
- Yang, X.; Sun, E.; Zhai, H.; Wang, T.; Wang, S.; Gao, Y.; Hou, Q.; Guan, X.; Li, S.; Li, L.-F.; et al. The Antibodies against the A137R Protein Drive Antibody-Dependent Enhancement of African Swine Fever Virus Infection in Porcine Alveolar Macrophages. Emerg. Microbes Infect. 2024, 13, 2377599. [Google Scholar] [CrossRef]
- Liu, W.; Li, H.; Liu, B.; Lv, T.; Yang, C.; Chen, S.; Feng, L.; Lai, L.; Duan, Z.; Chen, X.; et al. A New Vaccination Regimen Using Adenovirus-Vectored Vaccine Confers Effective Protection against African Swine Fever Virus in Swine. Emerg. Microbes Infect. 2023, 12, 2233643. [Google Scholar] [CrossRef]
- Yuan, F.; Cui, J.; Wang, T.; Qin, J.; Jeon, J.H.; Ding, H.; Whittaker, C.A.; Xu, R.; Cao, H.; Chen, J. Selection, Design, and Immunogenicity Studies of ASFV Antigens for Subunit mRNA Cocktail Vaccines with Specific Immune Response Profiles. ACS Infect. Dis. 2025, 11, 1907–1921. [Google Scholar] [CrossRef]
- Song, J.; Wang, M.; Zhou, L.; Tian, P.; Sun, Z.; Sun, J.; Wang, X.; Zhuang, G.; Jiang, D.; Wu, Y.; et al. A Candidate Nanoparticle Vaccine Comprised of Multiple Epitopes of the African Swine Fever Virus Elicits a Robust Immune Response. J. Nanobiotechnol. 2023, 21, 424. [Google Scholar] [CrossRef] [PubMed]
- Zhang, Y.; Zhao, L.; Hao, R.; Yang, Y.; Shen, C.; Shi, Z.; Ru, Y.; Zheng, H. Ferritin and Encapsulin Nanoparticles Enhance Immunogenicity of P30 Protein for ASFV Vaccine Development. ACS Biomater. Sci. Eng. 2025, 11, 4193–4205. [Google Scholar] [CrossRef] [PubMed]
- Weidenbacher, P.A.-B.; Sanyal, M.; Friedland, N.; Tang, S.; Arunachalam, P.S.; Hu, M.; Kumru, O.S.; Morris, M.K.; Fontenot, J.; Shirreff, L.; et al. A Ferritin-Based COVID-19 Nanoparticle Vaccine That Elicits Robust, Durable, Broad-Spectrum Neutralizing Antisera in Non-Human Primates. Nat. Commun. 2023, 14, 2149. [Google Scholar] [CrossRef]
- Fu, D.; Wang, W.; Zhang, Y.; Zhang, F.; Yang, P.; Yang, C.; Tian, Y.; Yao, R.; Jian, J.; Sun, Z.; et al. Self-Assembling Nanoparticle Engineered from the Ferritinophagy Complex as a Rabies Virus Vaccine Candidate. Nat. Commun. 2024, 15, 8601. [Google Scholar] [CrossRef] [PubMed]
- Gao, P.; Zhou, L.; Wu, J.; Weng, W.; Wang, H.; Ye, M.; Qu, Y.; Hao, Y.; Zhang, Y.; Ge, X.; et al. Riding Apoptotic Bodies for Cell–Cell Transmission by African Swine Fever Virus. Proc. Natl. Acad. Sci. USA 2023, 120, e2309506120. [Google Scholar] [CrossRef] [PubMed]
- Wardley, R.C.; Norley, S.G.; Wilkinson, P.J.; Williams, S. The Role of Antibody in Protection against African Swine Fever Virus. Vet. Immunol. Immunopathol. 1985, 9, 201–212. [Google Scholar] [CrossRef] [PubMed]
- Noll, J.C.G.; Rani, R.; Butt, S.L.; Fernandes, M.H.V.; Do Nascimento, G.M.; Martins, M.; Caserta, L.C.; Covaleda, L.; Diel, D.G. Identification of an Immunodominant B-Cell Epitope in African Swine Fever Virus P30 Protein and Evidence of P30 Antibody-Mediated Antibody Dependent Cellular Cytotoxicity. Viruses 2024, 16, 758. [Google Scholar] [CrossRef]
- Chen, S.; Lan, J.; Lu, Z.; Li, J.; Ma, C.; Luo, R.; Fu, Q.; Sun, Y.; Wang, T.; Qiu, H.-J. Antibody-Dependent Cellular Cytotoxicity Elicited by the Antibodies against the E120R Protein of African Swine Fever Virus. Vaccines 2025, 13, 934. [Google Scholar] [CrossRef]







| Primers | Sequences (5′-3′) |
|---|---|
| Ag-F | CATATGGAGCTCGGTACCCTCGAG |
| Ag-R | CACCTCCGCCCGAGCCTCCGCCACC |
| ferritin-F | GGTGGCGGAGGCTCGGGCGGAGGTGGGTCGGGTGGCGGCGGATC |
| ferritin-R | GCAGAGATTACCTATCTAGATCAGTGGTGGTGGTGATGATGTGCGCTTTTTTCAAATTGAGGATGGCTCCAGCTACCACGCGGAACCAGACCACCAGATTTCCTGCTTTTAGCGATCCCTT |
| ST-F | CATGGTGGATGCGTACAAACCGACCAAGGGTGGTCTGGTTCCGCGT |
| ST-R | TGTACGCATCCACCATGACGATGTGCGCTGATCCGCCGCCACCCGA |
Disclaimer/Publisher’s Note: The statements, opinions and data contained in all publications are solely those of the individual author(s) and contributor(s) and not of MDPI and/or the editor(s). MDPI and/or the editor(s) disclaim responsibility for any injury to people or property resulting from any ideas, methods, instructions or products referred to in the content. |
© 2026 by the authors. Licensee MDPI, Basel, Switzerland. This article is an open access article distributed under the terms and conditions of the Creative Commons Attribution (CC BY) license.
Share and Cite
Lu, Z.; Zhong, D.; Song, X.; Lan, J.; Wang, Y.; Luo, R.; Chen, S.; Huang, R.; Qiu, H.-J.; Li, Y.; et al. A Pool of Ferritin Nanoparticles Delivering Six Proteins of African Swine Fever Virus Induces Robust Humoral and Cellular Immune Responses in Pigs. Vaccines 2026, 14, 93. https://doi.org/10.3390/vaccines14010093
Lu Z, Zhong D, Song X, Lan J, Wang Y, Luo R, Chen S, Huang R, Qiu H-J, Li Y, et al. A Pool of Ferritin Nanoparticles Delivering Six Proteins of African Swine Fever Virus Induces Robust Humoral and Cellular Immune Responses in Pigs. Vaccines. 2026; 14(1):93. https://doi.org/10.3390/vaccines14010093
Chicago/Turabian StyleLu, Zhanhao, Dailang Zhong, Xin Song, Jing Lan, Yanjin Wang, Rui Luo, Shengmei Chen, Ruojia Huang, Hua-Ji Qiu, Yongfeng Li, and et al. 2026. "A Pool of Ferritin Nanoparticles Delivering Six Proteins of African Swine Fever Virus Induces Robust Humoral and Cellular Immune Responses in Pigs" Vaccines 14, no. 1: 93. https://doi.org/10.3390/vaccines14010093
APA StyleLu, Z., Zhong, D., Song, X., Lan, J., Wang, Y., Luo, R., Chen, S., Huang, R., Qiu, H.-J., Li, Y., Wang, T., & Sun, Y. (2026). A Pool of Ferritin Nanoparticles Delivering Six Proteins of African Swine Fever Virus Induces Robust Humoral and Cellular Immune Responses in Pigs. Vaccines, 14(1), 93. https://doi.org/10.3390/vaccines14010093

