Sign in to use this feature.

Years

Between: -

Subjects

remove_circle_outline
remove_circle_outline
remove_circle_outline
remove_circle_outline
remove_circle_outline
remove_circle_outline
remove_circle_outline
remove_circle_outline
remove_circle_outline

Journals

Article Types

Countries / Regions

Search Results (283)

Search Parameters:
Keywords = variational modal decomposition

Order results
Result details
Results per page
Select all
Export citation of selected articles as:
37 pages, 64444 KB  
Article
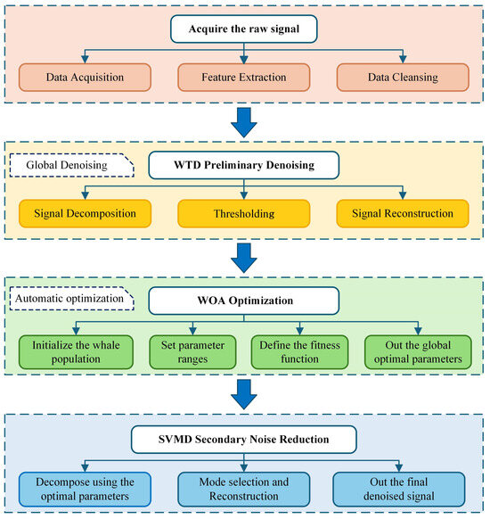
A WTD-WOA-SVMD-Based Signal Processing Method for Stress Distortion Zones in Coiled Tubing
by Xu Luo, Huan Yang, Wenbo Jiang, Luqi Lin, An Mao and Li Kou
Processes 2026, 14(9), 1404; https://doi.org/10.3390/pr14091404 - 28 Apr 2026
Abstract
As critical equipment in the petroleum industry, coiled tubing is prone to safety hazards, including stress concentrations and fatigue failure, under complex operating conditions. An online enhanced metal magnetic memory detection method was employed to reduce noise in surface magnetic field signals from [...] Read more.
As critical equipment in the petroleum industry, coiled tubing is prone to safety hazards, including stress concentrations and fatigue failure, under complex operating conditions. An online enhanced metal magnetic memory detection method was employed to reduce noise in surface magnetic field signals from tubing subjected to 35 MPa of internal pressure across different fatigue cycles. Conventional signal processing methods have difficulty effectively extracting characteristic magnetic field signals in high-noise environments; therefore, a comprehensive comparison of the noise reduction effectiveness of five common signal processing techniques in stress-distorted regions was conducted, an in-depth analysis of the limitations of different methods was performed, and a hybrid noise reduction framework combining wavelet threshold denoising (WTD) and sequential variational modal decomposition (SVMD) was established. Concurrently, the whale optimization algorithm (WOA), which possesses global search capabilities and demonstrates good adaptability to multi-parameter coupling issues in hybrid denoising frameworks, was innovatively proposed for key parameter optimization. Using fuzzy entropy (FE) as an evaluation metric, the experimental results demonstrated that magnetic field signals in all directions achieved at least a 1.03% reduction in FE and a minimum increase of 33.1% in integrated side lobe ratio (ISLR). This provided effective technical support for reliably detecting stress-distortion zones on coiled-tubing surfaces and established the engineering necessity of implementing preventive maintenance. Full article
(This article belongs to the Section Process Control and Monitoring)
Show Figures

Figure 1

27 pages, 3666 KB  
Article
Oracle Upper Bounds on Clean-EEG Recoverability from Single-Channel Decompositions Under EOG/EMG Contamination
by Usman Qamar Shaikh, Anubha Manju Kalra, Andrew Lowe and Imran Khan Niazi
Sensors 2026, 26(9), 2581; https://doi.org/10.3390/s26092581 - 22 Apr 2026
Viewed by 252
Abstract
Objective: Single-channel EEG artifact suppression often relies on signal decomposition; however, it is not always clear how much clean EEG is recoverable from a given decomposition when component weighting is ideal. We present an oracle-based benchmark that characterises this best-case recoverability across common [...] Read more.
Objective: Single-channel EEG artifact suppression often relies on signal decomposition; however, it is not always clear how much clean EEG is recoverable from a given decomposition when component weighting is ideal. We present an oracle-based benchmark that characterises this best-case recoverability across common 1-D decomposition families under controlled EOG, EMG, and mixed contamination. This work does not propose a new denoising algorithm; rather, it isolates representation capacity from component-selection heuristics by computing an upper bound on reconstruction quality. Approach: Using EEGdenoiseNet, we constructed a synthetic benchmark of 4500 single-channel 2 s segments (125 Hz; T = 250) by mixing clean EEG with ocular (EOG) and/or cranial EMG exemplars at noise-to-signal ratios (NSRs) spanning −10 to +10 dB (floor −10 dB denotes an absent modality). We evaluated variational mode decomposition (VMD), singular spectrum analysis (SSA), discrete wavelet transform (DWT), and CEEMDAN by decomposing each mixture and reconstructing the clean EEG using a bounded nonnegative linear combination of components obtained via constrained least squares (the oracle). Main results: Under this oracle benchmark, SSA achieved the lowest reconstruction error in most tested conditions, while DWT tended to rank best in milder ocular regimes; VMD performance improved, with an increased mode count at higher computational cost. CEEMDAN exhibited higher latency dominated by ensemble settings. Significance: These results should be interpreted as decomposition-level upper bounds under controlled mixtures, not field-ready denoising performance. The benchmark provides a tool with which to compare representational recoverability across decompositions and to inform the subsequent design of practical component-selection strategies. Full article
(This article belongs to the Section Biomedical Sensors)
Show Figures

Figure 1

38 pages, 585 KB  
Review
A Unified Information Bottleneck Framework for Multimodal Biomedical Machine Learning
by Liang Dong
Entropy 2026, 28(4), 445; https://doi.org/10.3390/e28040445 - 14 Apr 2026
Viewed by 356
Abstract
Multimodal biomedical machine learning increasingly integrates heterogeneous data sources (including medical imaging, multi-omics profiles, electronic health records, and wearable sensor signals) to support clinical diagnosis, prognosis, and treatment response prediction. Despite strong empirical performance, most existing multimodal systems lack a principled theoretical foundation [...] Read more.
Multimodal biomedical machine learning increasingly integrates heterogeneous data sources (including medical imaging, multi-omics profiles, electronic health records, and wearable sensor signals) to support clinical diagnosis, prognosis, and treatment response prediction. Despite strong empirical performance, most existing multimodal systems lack a principled theoretical foundation for understanding why fusion improves prediction, how information is distributed across modalities, and when models can be trusted under incomplete or shifting data. This paper develops a unified information-theoretic framework that formalizes multimodal biomedical learning as an information optimization problem. We formulate multimodal representation learning through the information bottleneck principle, deriving a variational objective that balances predictive sufficiency against informational compression in an architecture-agnostic manner. Building on this foundation, we introduce information-theoretic tools for decomposing modality contributions via conditional mutual information, quantifying redundancy and synergy, and diagnosing fusion collapse. We further show that robustness to missing modalities can be cast as an information consistency problem and extend the framework to longitudinal disease modeling through transfer entropy and sequential information bottleneck objectives. Applications to multimodal foundation models, uncertainty quantification, calibration, and out-of-distribution detection are developed. Empirical case studies across three biomedical datasets (TCGA breast cancer multi-omics, TCGA glioma clinical-plus-molecular data, and OASIS-2 longitudinal Alzheimer’s data) show that the framework’s key quantities are computable and interpretable on real data: MI decomposition identifies modality dominance and redundancy; the VMIB traces a compression–prediction tradeoff in the information plane; entropy-based selective prediction raises accuracy from 0.787 to 0.939 at 50% coverage; transfer entropy reveals stage-dependent modality influence in disease progression; and pretraining/adaptation diagnostics distinguish efficient from wasteful fine-tuning strategies. Together, these results develop entropy and mutual information as organizing principles for the design, analysis, and evaluation of multimodal biomedical AI systems. Full article
Show Figures

Figure 1

18 pages, 3157 KB  
Article
Deep Learning-Based Distributed Photovoltaic Power Generation Forecasting and Installation Potential Assessment
by Jun Chen, Jiawen You and Huafeng Cai
Sustainability 2026, 18(8), 3859; https://doi.org/10.3390/su18083859 - 14 Apr 2026
Viewed by 366
Abstract
Against the backdrop of the global energy structure accelerating its transition towards a clean and low-carbon model, rooftop-distributed photovoltaic (PV) systems are playing an increasingly prominent strategic role in urban energy supply systems, owing to their notable advantages such as environmental friendliness and [...] Read more.
Against the backdrop of the global energy structure accelerating its transition towards a clean and low-carbon model, rooftop-distributed photovoltaic (PV) systems are playing an increasingly prominent strategic role in urban energy supply systems, owing to their notable advantages such as environmental friendliness and high spatial utilization efficiency. Consequently, they are becoming a critical pillar in advancing urban energy transformation and enhancing sustainable development. This paper aims to explore deep learning-based techniques for assessing the potential of large-scale distributed PV installations. To accurately evaluate their dynamic power generation capability, a hybrid prediction model integrating variational mode decomposition (VMD), the mutual information (MI) method, and a cascaded xLSTM-Informer network is proposed. Firstly, the model preprocesses key meteorological sequences using VMD, decomposing them into modal components of different frequencies. Subsequently, the MI method is employed to extract critical sequences. Then, the xLSTM module is utilized to learn the long-term complex dependencies between meteorological conditions and PV power output, while the Informer network captures key global temporal patterns, achieving high-precision time-series forecasting of PV generation. Finally, employing the forecasted time-series power curve as the core input, a comprehensive analytical framework for PV installation potential is constructed, integrating assessments of technical feasibility, economic viability, and environmental performance. This framework aims to scientifically estimate the admissible installed capacity and system value of distributed PV systems, thereby providing a dynamic basis for decision-making in urban planning. Full article
(This article belongs to the Section Energy Sustainability)
Show Figures

Figure 1

24 pages, 67497 KB  
Article
A Physics-Guided Dual-Stream Vibration Feature Fusion Network for Chatter-Induced Surface Mark Diagnosis in Wafer Thinning
by Heng Li, Hua Liu, Liang Zhu, Xiangyu Zhao, Lemiao Qiu and Shuyou Zhang
Machines 2026, 14(4), 404; https://doi.org/10.3390/machines14040404 - 7 Apr 2026
Viewed by 349
Abstract
Ultra-precision thinning of hard and brittle materials like monocrystalline silicon demands high dynamic stability in thinning spindle. To address the challenge of accurately detecting subtle spindle chatter anomalies in industrial environments characterized by high noise and limited data, this paper proposes a physics-guided [...] Read more.
Ultra-precision thinning of hard and brittle materials like monocrystalline silicon demands high dynamic stability in thinning spindle. To address the challenge of accurately detecting subtle spindle chatter anomalies in industrial environments characterized by high noise and limited data, this paper proposes a physics-guided dual-stream attention fusion transfer network (PG-AFNet). First, a physics-guided signal preprocessing method was developed. Using variational mode decomposition (VMD) and continuous wavelet transform (CWT) masking, one-dimensional dynamic features and high-frequency regions of interest (ROIs) rich in transient impact features were extracted. Second, the PG-AFNet architecture was designed. By introducing an attention mechanism, it achieves deep integration of one-dimensional purely dynamic sequences with two-dimensional spatiotemporal visual textures to capture surface damage features caused by subtle vibrations. Finally, systematic validations were conducted using a real silicon wafer thinning dataset with 197 real samples. By overcoming small-sample limitations via physical augmentation, PG-AFNet achieved an 82.45% (86.64% after data augmentation) diagnostic accuracy, significantly outperforming traditional baselines. Furthermore, a large-scale cross-load validation on the diverse CWRU dataset yielded an exceptional 99.68% accuracy under mixed-load conditions, conclusively verifying the model’s robust domain generalization. Lastly, a rigorous ablation study explicitly quantified the indispensable contributions of the physics-guided dual-stream architecture and attention fusion. This research provides a feasible theoretical foundation for intelligent surface quality monitoring in semiconductor hard-brittle material processing. Full article
(This article belongs to the Special Issue Monitoring and Control of Machining Processes)
Show Figures

Figure 1

21 pages, 5751 KB  
Article
A Hybrid VMD-Transformer-BiLSTM Framework with Cross-Attention Fusion for Aileron Fault Diagnosis in UAVs
by Yang Song, Weihang Zheng, Xiaoyu Zhang and Rong Guo
Sensors 2026, 26(7), 2256; https://doi.org/10.3390/s26072256 - 6 Apr 2026
Viewed by 484
Abstract
Aileron fault diagnosis in fixed-wing unmanned aerial vehicles (UAVs) faces significant challenges due to strong noise, multi-modal coupling, and limited fault samples. This paper presents a hybrid fault diagnosis framework that integrates variational mode decomposition (VMD) with a cross-attention-based feature fusion mechanism. First, [...] Read more.
Aileron fault diagnosis in fixed-wing unmanned aerial vehicles (UAVs) faces significant challenges due to strong noise, multi-modal coupling, and limited fault samples. This paper presents a hybrid fault diagnosis framework that integrates variational mode decomposition (VMD) with a cross-attention-based feature fusion mechanism. First, residual signals are generated from UAV kinematic models and decomposed into multi-scale intrinsic mode functions (IMFs) using VMD to extract multiscale frequency-localized features. An integrated framework is then constructed, where Transformer encoders capture the global features and bidirectional long short-term memory (BiLSTM) networks extract local temporal dynamics. To effectively combine these complementary features, a cross-attention fusion module is designed to focus on the discriminative time-frequency features. Furthermore, a hybrid pooling strategy integrating max pooling and attention pooling is introduced to enhance classification robustness. Experiments on the AirLab failure and anomaly (ALFA) dataset demonstrate that the proposed method achieves 95.12% accuracy with improved fault separability, outperforming VMD + BiLSTM (87.66%), VMD + Transformer (86.89%), Transformer + BiLSTM (84.83%), Transformer (72.24%), CNN + LSTM (94.05%), and HDMTL (94.86%). Full article
(This article belongs to the Section Fault Diagnosis & Sensors)
Show Figures

Figure 1

22 pages, 5107 KB  
Article
Adaptive Filtering Method for Low-SNR Rock Mass Fracture Microseismic Signals in Deep-Buried Tunnels Considering Noise Intrusion Characteristics
by Tao Lin, Weiwei Tao, Yakang Xu and Wenjing Niu
Geosciences 2026, 16(4), 143; https://doi.org/10.3390/geosciences16040143 - 1 Apr 2026
Viewed by 302
Abstract
Aiming at the problems of microseismic signals from rock mass fracture in deep-buried tunnels with low signal-to-noise ratio (SNR) suffering from coupled interference of multi-source noise, and traditional filtering methods having fixed parameters and poor processing effects on spectral aliasing, this study proposes [...] Read more.
Aiming at the problems of microseismic signals from rock mass fracture in deep-buried tunnels with low signal-to-noise ratio (SNR) suffering from coupled interference of multi-source noise, and traditional filtering methods having fixed parameters and poor processing effects on spectral aliasing, this study proposes a ternary coupled adaptive filtering method integrating the Sparrow Search Algorithm, Variational Mode Decomposition and Wavelet Threshold Denoising (SSA-VMD-DWT). First, the noise intrusion characteristics of low-SNR microseismic signals in deep-buried tunnels were analyzed, and the filtering difficulties of white noise, low-frequency noise, high-frequency noise and non-stationary noise were clarified. Subsequently, a parameter optimization framework with the Sparrow Search Algorithm (SSA) as the core was constructed to optimize the key parameters, including the penalty factor α and modal number K of Variational Mode Decomposition (VMD), as well as the wavelet basis and decomposition layers of Wavelet Threshold Denoising (DWT), respectively. A dual-index threshold decision function based on kurtosis and correlation coefficient, and a wavelet packet entropy weighted reconstruction algorithm were designed to realize the collaborative adaptive adjustment of decomposition depth and threshold rules. Finally, the performance of the algorithm was verified through simulation signal experiments and an engineering case of a deep-buried tunnel in Southwest China. The results show that for the simulated signal with a low SNR of 2 dB, the SNR is increased to 12.43 dB, and the root mean square error is reduced to 2.36 × 10−7 after denoising by this algorithm, which is significantly superior to the Empirical Mode Decomposition (EMD) and traditional DWT methods. In the engineering case, the information entropy of the filtered signal is the lowest among all methods, which can effectively suppress multi-band noise and retain the core characteristics of microseismic signals from rock mass fracture, solving the problems of spectral aliasing, detail loss and empirical parameter setting of traditional methods. This method provides a new technical paradigm for the processing of low-quality microseismic signals in deep tunnel engineering and can improve the accuracy of monitoring and early warning for rock mass dynamic disasters. Full article
(This article belongs to the Special Issue New Trends in Numerical Methods in Rock Mechanics)
Show Figures

Figure 1

32 pages, 8316 KB  
Article
An Adaptive Enhancement Method for Weak Fault Diagnosis of Locomotive Gearbox Bearings Under Wheel–Raisl Excitation
by Yong Li, Wangcai Ding and Yongwen Mao
Machines 2026, 14(3), 353; https://doi.org/10.3390/machines14030353 - 21 Mar 2026
Viewed by 296
Abstract
Wheel–rail coupled excitation introduces strong low-frequency modulation, random impact interference, and broadband background noise into the vibration system of locomotive gearboxes, causing early weak bearing fault features to become submerged and making traditional deconvolution methods insufficient for effective enhancement. To address this challenge, [...] Read more.
Wheel–rail coupled excitation introduces strong low-frequency modulation, random impact interference, and broadband background noise into the vibration system of locomotive gearboxes, causing early weak bearing fault features to become submerged and making traditional deconvolution methods insufficient for effective enhancement. To address this challenge, this study proposes an adaptive parameter optimization method for MCKD based on the weighted envelope spectrum factor (WESF). WESF integrates the Hoyer index, kurtosis, and envelope spectrum energy to jointly characterize sparsity, impulsiveness, and periodicity of signal components. By using WESF as the fitness function, the sparrow search algorithm (SSA) is employed to simultaneously optimize the key MCKD parameters L, T, and M, enabling optimal enhancement of weak periodic impacts. To further mitigate modal aliasing caused by wheel–rail excitation, the original signal is first adaptively decomposed using successive variational mode decomposition (SVMD), and modes with WESF values above the average are selected for signal reconstruction. The reconstructed signal is subsequently enhanced via SSA–MCKD, and fault characteristic frequencies are extracted using envelope spectrum analysis. Experimental validation using gearbox bearing data collected under 40, 50, and 60 Hz operating conditions shows that the proposed method achieves fault feature coefficient (FFC) values of 12.8%, 7.5%, and 7.2%, respectively—representing an average improvement of approximately 156% compared with traditional methods (average FFC of 3.6%). These results demonstrate that the proposed SVMD–WESF–SSA–MCKD approach can significantly enhance weak periodic impact features under strong background noise and wheel–rail excitation, exhibiting strong practical applicability for engineering implementation. Full article
Show Figures

Figure 1

18 pages, 21858 KB  
Article
Cross-Modal Synergy Representation of EMG and Joint Angular Acceleration During Gait in Parkinson’s Disease Using NMF and Multimodal Matrix Factorization
by Jiarong Wu, Qiuxia Zhang and Wanli Zang
Sensors 2026, 26(6), 1853; https://doi.org/10.3390/s26061853 - 15 Mar 2026
Viewed by 479
Abstract
The aims of this research were to characterize neuromuscular control features within the gait cycle in Parkinson’s disease (PD) from the perspectives of muscle synergies and cross-modal coupling and to propose a joint representation of the relationship between muscle activation patterns and kinematic [...] Read more.
The aims of this research were to characterize neuromuscular control features within the gait cycle in Parkinson’s disease (PD) from the perspectives of muscle synergies and cross-modal coupling and to propose a joint representation of the relationship between muscle activation patterns and kinematic dynamic outputs. PD participants (n = 19) were included. Lower-limb surface electromyography (EMG) and kinematic dynamic channels, including pelvic/hip, knee, and ankle angular acceleration, were collected during level-ground natural walking. EMG signals were first decomposed using non-negative matrix factorization (NMF) to extract muscle synergies, and the number of synergies was evaluated using reconstruction performance (R2). Multimodal matrix factorization (MMF) was then applied to jointly decompose the EMG and angular-acceleration channels, yielding a cross-modal synergy representation comprising a shared temporal structure (H) and modality-specific weight structures (W): non-negativity was imposed on EMG weights, whereas kinematic weights were allowed to take positive and negative values to encode directional contributions. Under the current task and muscle set, NMF achieved high EMG reconstruction performance with four synergies (R2 = 0.882). The synergy weights showed an ankle-dominant pattern: tibialis anterior (TA) consistently carried high weights across multiple synergies, while lateral gastrocnemius (LG) and soleus (SOL) contributed prominently to another synergy. The synergy activation profiles exhibited phase-dependent fluctuations with multiple rises and falls across the gait cycle, suggesting that synergy output was primarily characterized by continuous modulation rather than single-peak recruitment. MMF further identified eight cross-modal synergies, simultaneously capturing the shared contributions of key muscle groups (e.g., RF, TA, and SOL) and pelvic/hip and knee/ankle angular-acceleration channels within the same decomposition framework and summarizing their descriptive co-variation through the shared temporal structure (H). Overall, A low-dimensional synergy analysis combining EMG-only NMF with cross-modal MMF enables simultaneous characterization of cohort-level modular organization of muscle activity during gait and its descriptive association with pelvis-to-lower-limb dynamic output. This joint framework provides a methodological basis for quantitatively describing gait-related modular organization and temporal modulation patterns in this PD cohort under natural level-ground walking and lays the groundwork for subsequent testing of associations between synergy features and gait phenotypes, clinical severity, and rehabilitation responses. Full article
(This article belongs to the Section Biomedical Sensors)
Show Figures

Figure 1

18 pages, 594 KB  
Article
Research on Hybrid Energy Storage Optimisation Strategies for Mitigating Wind Power Fluctuations
by Zhenyun Song and Yu Zhang
Algorithms 2026, 19(3), 204; https://doi.org/10.3390/a19030204 - 9 Mar 2026
Viewed by 313
Abstract
Wind power generation exhibits pronounced volatility and intermittency, and direct grid connection may cause instability in grid frequency. To address this issue, this paper proposes an optimisation strategy for hybrid energy storage systems to mitigate wind power fluctuations, integrating lithium-ion batteries with supercapacitors [...] Read more.
Wind power generation exhibits pronounced volatility and intermittency, and direct grid connection may cause instability in grid frequency. To address this issue, this paper proposes an optimisation strategy for hybrid energy storage systems to mitigate wind power fluctuations, integrating lithium-ion batteries with supercapacitors within wind power systems. Firstly, the grid-connected power of wind turbines and the reference power of the energy storage system are determined through dynamic weight adjustment using a weighted filtering algorithm combining adaptive exponential smoothing and recursive averaging algorithms. Secondly, the fish-eagle optimisation algorithm is employed to refine variational modal decomposition parameters. The modal components derived from decomposing the energy storage system’s reference power are converted into Hilbert marginal spectra. Following determination of the cut-off frequency, high-frequency signal components are managed by supercapacitors, while low-frequency components are handled by lithium-ion batteries. Finally, an optimised configuration model for the hybrid energy storage system is constructed to minimise the annual lifecycle target cost. Case study analysis demonstrates that this approach effectively smooths fluctuations in wind power output while fully leveraging the complementary characteristics of both energy storage types, achieving a balance between system economics and overall performance. Full article
(This article belongs to the Section Algorithms for Multidisciplinary Applications)
Show Figures

Figure 1

23 pages, 2046 KB  
Article
Carbon Price Forecasting via a CNN-BiLSTM Model Integrating VMD and Classified News Sentiment
by Xiyun Yang, Han Chen, Xiangjun Li and Xiaoyu Liu
Big Data Cogn. Comput. 2026, 10(3), 82; https://doi.org/10.3390/bdcc10030082 - 6 Mar 2026
Viewed by 385
Abstract
Accurate carbon price forecasting is vital for risk management but is hindered by high volatility and sensitivity to external shocks. Existing multivariate models typically overlook unstructured news sentiment, failing to capture irrational fluctuations driven by market public opinion. To address this, this paper [...] Read more.
Accurate carbon price forecasting is vital for risk management but is hindered by high volatility and sensitivity to external shocks. Existing multivariate models typically overlook unstructured news sentiment, failing to capture irrational fluctuations driven by market public opinion. To address this, this paper proposes VBN-Net, a hybrid model integrating carbon-specific news sentiment with Variational Mode Decomposition (VMD). Two core innovations are presented: First, a multi-modal input mechanism combines structured financial data with unstructured carbon news sentiment to effectively capture policy-driven shocks. Second, a Sequential Beluga Whale Optimization strategy is designed to adaptively optimize feature engineering in steps. Unlike conventional approaches, the VBN-Net first employs VMD for denoising and frequency decomposition, and then optimizes the fusion weights of news sentiment across different frequency components derived from multi-source news. This strategy effectively overcomes the subjectivity of manual parameter selection, providing high-quality features for a fixed CNN-BiLSTM backbone. By integrating VMD-based denoising with optimized multi-source news fusion, the model achieves consistent performance improvements across multiple evaluation metrics. The empirical findings validate the effectiveness of the proposed model in enhancing forecasting performance, thereby providing a reliable analytical tool for participants in the carbon market. Full article
Show Figures

Figure 1

23 pages, 9426 KB  
Article
Research on Methods of Security Evaluation of Cable-Stayed Bridges Based on Entropy Information of Influence Line of Displacement
by Dewei Zhang, Bo Wang, Yunchen Li and Zhenyao Gao
Buildings 2026, 16(5), 987; https://doi.org/10.3390/buildings16050987 - 3 Mar 2026
Viewed by 278
Abstract
During the process of damage identification and safety-state evaluation of cable-stayed bridges, the cable tension should also be incorporated into common monitoring, which usually includes displacement and strain. However, the testing process of cable tension is complicated, and the disassembly, installation and maintenance [...] Read more.
During the process of damage identification and safety-state evaluation of cable-stayed bridges, the cable tension should also be incorporated into common monitoring, which usually includes displacement and strain. However, the testing process of cable tension is complicated, and the disassembly, installation and maintenance of the cable tension meter are higher priced and difficult. To improve the efficiency of damage evaluation regarding cable-stayed bridges, information-entropy theory is introduced and the curvature entropy index of the difference in the influence line of displacement is proposed. To obtain effective data parameters for damage evaluation, first, the dynamic disturbance in the displacement time-history response is removed through variational modal decomposition, and the multi-axle effect of vehicles is regularized, so as to identify the measured influence line of displacement of cable-stayed bridges. Second, the peak value of the curvature entropy index of the difference in the influence line of displacement under varied damage degrees of stay cables is extracted to construct the inverse fitting formula of damage degree. The entropy value of the measured influence line of displacement is then substituted into a PSO-BP neural network, so as to obtain the damage degree of the corresponding position of the measured data regarding the influence line of displacement of bridges. Finally, the health status of stay cables is evaluated using the information-entropy parameters of the influence line of displacement. The theoretical model and actual data are used for testing, and the research results show that: (1) the location and degree of cable damage can be effectively located and quantified by using the curvature entropy index of the difference in the influence line of displacement, and (2) the cable health index of the cable-stayed bridge tested by actual data is 96.73%, consistent with the conclusion of on-site technical evaluation. Full article
(This article belongs to the Section Building Structures)
Show Figures

Figure 1

34 pages, 3198 KB  
Article
The Energy-Dispersion Index (EDI) and Cross-Domain Archetypes: Towards Fully Automated VMD Decomposition for Robust Fault Detection
by Ikram Bagri, Achraf Touil, Rachid Oucheikh, Ahmed Mousrij, Aziz Hraiba and Karim Tahiry
Vibration 2026, 9(1), 16; https://doi.org/10.3390/vibration9010016 - 2 Mar 2026
Viewed by 588
Abstract
Variational Mode Decomposition (VMD) is a powerful formalism for the time-scale analysis of vibration signals from rotating machinery. However, its performance is often compromised by complex parameter configuration, where subjective manual tuning leads to mode mixing or information loss. In this study, we [...] Read more.
Variational Mode Decomposition (VMD) is a powerful formalism for the time-scale analysis of vibration signals from rotating machinery. However, its performance is often compromised by complex parameter configuration, where subjective manual tuning leads to mode mixing or information loss. In this study, we present a physics-guided framework that generalizes VMD optimization across diverse operating conditions. We utilized a meta-dataset combining three distinct sources (CWRU, HUST, UO) to validate the approach. Through a shaft-normalized segmentation strategy and K-Means++ clustering, we identified six distinct signal archetypes based on spectral morphology. Central to this framework is the Energy-Dispersion Index (EDI), a novel physically interpretable metric designed to differentiate between structured fault transients and stochastic noise. Extensive validation via a full-factorial Design of Experiments (8640 trials) confirmed the statistical superiority of EDI over benchmarks like kurtosis and envelope entropy, yielding an 8.3% improvement in modal fidelity. Furthermore, a rigorous ablation study demonstrated that the proposed archetype-based parameterization is highly efficient. This strategy achieved a 392× speedup over online optimization while maintaining statistically equivalent diagnostic accuracy. Additionally, by generalizing parameters from high-quality archetype representatives, the framework reduced spectral leakage (Orthogonality Index) by 51.4% compared to instance-wise optimization. The resulting framework provides a mathematically rigorous, real-time solution for automated vibration signal decomposition. Full article
Show Figures

Figure 1

29 pages, 5948 KB  
Article
Carbon Price Forecasting for Sustainable Low-Carbon Investment Decisions: A Hybrid Transformer—sLSTM Model
by Aiying Zhao, Qian Chen, Yang Zhao, Ruiyi Wu, Jiamin Xu and Yongpeng Tong
Sustainability 2026, 18(5), 2324; https://doi.org/10.3390/su18052324 - 27 Feb 2026
Viewed by 478
Abstract
Under the framework of the Paris Agreement, carbon trading has emerged as a pivotal market-based instrument for achieving carbon neutrality. Following years of pilot programs, China has taken a critical step toward establishing a unified national carbon market. Consequently, accurate carbon price forecasting [...] Read more.
Under the framework of the Paris Agreement, carbon trading has emerged as a pivotal market-based instrument for achieving carbon neutrality. Following years of pilot programs, China has taken a critical step toward establishing a unified national carbon market. Consequently, accurate carbon price forecasting is essential for constructing a stable and effective carbon pricing mechanism. However, the 2017 reform of the EU Emissions Trading System (EU ETS) significantly altered the carbon price formation mechanism, exacerbating price volatility and uncertainty. This shift further underscores the urgent need for research into high-precision carbon price forecasting.Existing deep learning models struggle to simultaneously capture short-term high-frequency fluctuations and long-term evolutionary trends within complex carbon market data, a limitation that compromises their prediction accuracy and stability. To address these challenges, this paper proposes a Transformer-based carbon price forecasting model that incorporates an sLSTM structure. By enhancing sequence memory and state update mechanisms, this model effectively improves the capability to model both short-term volatility characteristics and long-term evolutionary patterns of carbon prices. In the data preprocessing phase, Variational Mode Decomposition (VMD) is employed to perform multi-scale decomposition of carbon price sequences, effectively mitigating the issue of overlapping fluctuations across different time scales. Furthermore, the Whale Optimization Algorithm (WOA) is utilized to optimize the number of decomposition modes and the penalty factor, thereby resolving the parameter sensitivity issues inherent in modal decomposition. Experimental results on real-world carbon price datasets demonstrate that the model achieves an average coefficient of determination (R2) of 0.9862 and a Mean Absolute Percentage Error (MAPE) of only 0.5607%. These findings indicate that the proposed method possesses significant advantages in characterizing the complex dynamic features of time series, thereby effectively enhancing prediction accuracy.The proposed model can serve as a supportive tool for carbon-market risk monitoring and policy evaluation by identifying abnormal fluctuations and mitigating market inefficiencies caused by information asymmetry. This enhances the stability and predictability of carbon price signals as incentives for emissions reduction, enabling firms to plan abatement pathways and low-carbon investments, and strengthening the sustainable role of carbon markets in achieving carbon neutrality. Full article
Show Figures

Figure 1

24 pages, 3563 KB  
Article
Fault Diagnosis of Outer Race of Rolling Bearings Based on Optimized VMD-CYCBD Method Under Variable Speed Conditions
by Xudong Zhang, Mengmeng Shi, Dongchen Song, Hongyu Li, Yanbin Li and Dahai Zhang
Aerospace 2026, 13(3), 219; https://doi.org/10.3390/aerospace13030219 - 27 Feb 2026
Viewed by 294
Abstract
This paper addresses the challenge of extracting weak early fault signals from rolling bearings under variable speed conditions, where strong background noise often obscures diagnostic features. We propose a novel fault diagnosis method that integrates variational mode decomposition (VMD) and maximum second-order cyclo-stationarity [...] Read more.
This paper addresses the challenge of extracting weak early fault signals from rolling bearings under variable speed conditions, where strong background noise often obscures diagnostic features. We propose a novel fault diagnosis method that integrates variational mode decomposition (VMD) and maximum second-order cyclo-stationarity blind deconvolution (CYCBD). The proposed approach begins by converting non-stationary vibration signals into angular-domain stationary signals using computed order tracking (COT). Subsequently, the parameters of the VMD algorithm are optimized via the sine–cosine and Cauchy mutation sparrow search algorithm (SCSSA) to select the optimal modal components. A key contribution is the introduction of a composite index (CI), combining harmonic significance and the envelope spectrum crest factor, which serves as the fitness function for the SCSSA to optimize the critical parameters of CYCBD for enhanced feature enhancement. Finally, fault characteristics are extracted by analyzing the deconvolved signal with an order envelope spectrum. Both simulation and experimental results demonstrate the superior capability of the proposed VMD-CYCBD method in effectively identifying weak fault features submerged in strong noise under variable speed conditions. Full article
(This article belongs to the Section Aeronautics)
Show Figures

Figure 1

Back to TopTop