Sign in to use this feature.

Years

Between: -

Subjects

remove_circle_outline
remove_circle_outline
remove_circle_outline
remove_circle_outline
remove_circle_outline
remove_circle_outline
remove_circle_outline
remove_circle_outline
remove_circle_outline

Journals

remove_circle_outline
remove_circle_outline
remove_circle_outline
remove_circle_outline
remove_circle_outline
remove_circle_outline

Article Types

Countries / Regions

remove_circle_outline
remove_circle_outline
remove_circle_outline
remove_circle_outline

Search Results (709)

Search Parameters:
Keywords = ultra-compact

Order results
Result details
Results per page
Select all
Export citation of selected articles as:
30 pages, 6766 KB  
Article
Broadband Two-Port Rectangular Patch Radiating Element Based on Self-Complementary Structure
by Yordanis Alonso-Roque, Francisco Marante, Pablo Otero and Alfonso Ariza
Electronics 2026, 15(7), 1515; https://doi.org/10.3390/electronics15071515 - 3 Apr 2026
Viewed by 242
Abstract
In this article, a new approach to the applicability of the self-complementarity concept in a classical two-port microstrip patch antenna element is presented. This was accomplished through an illustrative design and an electromagnetic analysis of a broadband two-port rectangular printed radiating element in [...] Read more.
In this article, a new approach to the applicability of the self-complementarity concept in a classical two-port microstrip patch antenna element is presented. This was accomplished through an illustrative design and an electromagnetic analysis of a broadband two-port rectangular printed radiating element in transmission configuration. A calculated ultra-wide matching bandwidth up to approximately 11 GHz was achieved (BWsim-RL≥10 dB ≈ 11 GHz, fo = 5.5 GHz, i.e., BWsim-relative-matching ≈ 200%). One of the advantages of this topology is that only two degrees of freedom are needed to acquire a very wide impe-dance bandwidth: the length and the width of the slot. Full-wave analysis shows that sui-table combinations of the patch and slot dimensions allow to obtain the broadband mat-ching behavior. It has broadside radiation toward both hemispheres, which is conserved and considerably stable over a wide frequency range. Its linear polarization, radiation patterns, gain values, and radiation efficiency are adequate from 1 to 8 GHz (BWsim-radiation ≈ 7 GHz, fo [sim-rad] = 4.5 GHz, i.e., 63.6% of its BWsim-matching, and 156% of its fo [sim-rad]). Moreover, the gain and radiation efficiency exhibit very good flatness across wide frequency ranges. Measurements of S-parameters and radiation patterns validate the calculated results. The proposed antenna element is simple, compact, and light-weight. It has a very wide ope-ration bandwidth (7 GHz), its design is easy and flexible, and it is simple to manufacture. It could be used as a radiating element in different linear polarized antenna arrays. Full article
Show Figures

Figure 1

11 pages, 6247 KB  
Article
Design and Ultra-Precision Fabrication of Freeform Fresnel Lenses for Generating Rectangular Dark Hollow Beams
by Juan Zhang, Qilu Huang, Yingxin Xu, Chaocheng Yang and Tingdi Liao
Micromachines 2026, 17(4), 448; https://doi.org/10.3390/mi17040448 - 3 Apr 2026
Viewed by 165
Abstract
Freeform Fresnel lenses combine the powerful beam-shaping capability of freeform optics with the lightweight and compact characteristics of conventional Fresnel structures, leading to their increasing adoption across diverse applications. This paper proposes and experimentally validates a method for generating rectangular dark hollow beams [...] Read more.
Freeform Fresnel lenses combine the powerful beam-shaping capability of freeform optics with the lightweight and compact characteristics of conventional Fresnel structures, leading to their increasing adoption across diverse applications. This paper proposes and experimentally validates a method for generating rectangular dark hollow beams using a freeform Fresnel lens. The lens is divided into multiple fan-shaped sectors centered on the optical axis, with each sector generating a defocused spot at a distinct spatial location. Based on geometrical optics, a freeform Fresnel lens with a 25 mm aperture is designed to produce a square hollow beam with a side length of 10 mm. A lens with a division angle of 5° was fabricated using ultra-precision diamond turning. The angular form error was measured to be below 0.1°, and the surface roughness was found to be below 10 nm. An optical testing system was established to characterize the generated beam profile. The experimental results successfully demonstrate the formation of the desired rectangular dark hollow beam. The measured results agree well with the simulations, confirming the feasibility and practical potential of the proposed method. Full article
(This article belongs to the Special Issue Photonic and Optoelectronic Devices and Systems, 4th Edition)
Show Figures

Figure 1

13 pages, 655 KB  
Article
An Exponential Correction to Ramanujan’s Second Formula for Ellipse Perimeter Computation
by Salvador E. Ayala-Raggi and Manuel Rendón-Marín
AppliedMath 2026, 6(4), 56; https://doi.org/10.3390/appliedmath6040056 - 3 Apr 2026
Viewed by 146
Abstract
The exact perimeter of an ellipse involves the complete elliptic integral of the second kind, which lacks a closed-form expression in elementary functions. As a result, analytical approximations have been proposed for applications requiring fast and accurate evaluation of elliptical geometries. In this [...] Read more.
The exact perimeter of an ellipse involves the complete elliptic integral of the second kind, which lacks a closed-form expression in elementary functions. As a result, analytical approximations have been proposed for applications requiring fast and accurate evaluation of elliptical geometries. In this study, we present a new ultra-accurate and compact closed-form approximation for the ellipse perimeter based on an exponential correction applied to Ramanujan’s second formula. The proposed expression preserves simplicity—using only three exponential functions and six constants—while achieving a maximum relative error of approximately 0.57 ppm observed over the tested grids covering the full eccentricity range. This represents a significant accuracy improvement over classical and modern approximations while maintaining a single-line analytical form with low computational cost. Due to its robustness, quasi-exact behavior at both circular and highly eccentric limits, and its suitability for numerical algorithms and embedded implementations, the proposed approximation is particularly useful in engineering computations involving elliptical boundaries. Full article
(This article belongs to the Section Computational and Numerical Mathematics)
Show Figures

Figure 1

23 pages, 2936 KB  
Article
Lightweight Transient-Source Detection Method for Edge Computing
by Jiahao Zhang, Yutian Fu, Feng Dong and Lingfeng Huang
Universe 2026, 12(4), 101; https://doi.org/10.3390/universe12040101 - 1 Apr 2026
Viewed by 193
Abstract
Transient-source detection without relying on difference images still faces challenges in achieving high accuracy, especially under practical space-based astronomical survey conditions where the data volume is enormous, on-orbit transmission bandwidth is limited, and real-time response is required for rapid follow-up observations. To address [...] Read more.
Transient-source detection without relying on difference images still faces challenges in achieving high accuracy, especially under practical space-based astronomical survey conditions where the data volume is enormous, on-orbit transmission bandwidth is limited, and real-time response is required for rapid follow-up observations. To address these issues, this paper proposes a lightweight detection network that integrates multi-scale feature fusion with contextual feature extraction, enabling efficient real-time processing on resource-constrained edge devices. The proposed model enhances robustness to point-spread-function variations across observation conditions and to complex background environments, while simultaneously improving detection accuracy. To evaluate performance comprehensively, lightweight VGG and lightweight ResNet architectures and other baseline models—commonly used as baselines for transient-source detection—are adopted for comparison. Experimental results show that under the condition that the models have approximately the same number of parameters, the proposed network achieves the best accuracy, obtaining nearly 1% improvement compared with the best-performing baseline model. Based on this design, an ultra-lightweight version with only 7k parameters is further developed by incorporating a compact multi-scale module, improving accuracy by 1% over the version without the multi-scale structure. Moreover, through heterogeneous knowledge distillation and adaptive iterative training, the accuracy of the ultra-lightweight model is further increased from 93.3% to 94.0%. Finally, the model is deployed and validated on an AI hardware acceleration platform. The results demonstrate that the proposed method substantially improves inference throughput while maintaining high accuracy, providing a practical solution for real-time, low-latency, on-device transient-source detection under large data volume and limited transmission conditions. Specifically, the proposed models are trained offline on a high-performance GPU and subsequently deployed on the Fudan Microelectronics 7100 AI board to evaluate their real-world inference efficiency on resource-constrained edge devices. Full article
(This article belongs to the Special Issue Applications of Artificial Intelligence in Modern Astronomy)
Show Figures

Figure 1

25 pages, 2663 KB  
Article
250 Gb/s All-Optical XNOR Logic Using a Single QD-SOA-MZI: Demonstration and Comprehensive Performance Analysis
by Amer Kotb, Bisheng Zhu, Jiali Cui and Kyriakos E. Zoiros
Micromachines 2026, 17(4), 441; https://doi.org/10.3390/mi17040441 - 1 Apr 2026
Viewed by 271
Abstract
Increasing data rates in optical networks require ultra-fast all-optical logic gates to avoid electro-optic conversion bottlenecks. This work presents a numerical simulation and performance analysis of an all-optical XNOR logic gate operating at 250 Gb/s, implemented using a single quantum-dot semiconductor optical amplifier [...] Read more.
Increasing data rates in optical networks require ultra-fast all-optical logic gates to avoid electro-optic conversion bottlenecks. This work presents a numerical simulation and performance analysis of an all-optical XNOR logic gate operating at 250 Gb/s, implemented using a single quantum-dot semiconductor optical amplifier (QD-SOA) embedded in a Mach–Zehnder interferometer (MZI). Using the QD-SOA’s ultrafast carrier dynamics and high nonlinearity, the gate achieves a quality factor (QF) of 26.30 at 250 Gb/s, corresponding to a theoretical bit-error rate below 10−9. A systematic numerical investigation examines performance dependence on six critical parameters. Data rate analysis shows that the gate maintains QF > 6 up to 700 Gb/s, with QF = 10.47 at this maximum reliable speed, providing a safety margin of approximately 1.8× above the QF = 6 threshold. Performance degrades progressively thereafter, with QF falling to 5.18 at 800 Gb/s and 0.73 at 1 Tb/s due to finite carrier recovery dynamics. Pulse energy optimization identifies an optimum at 0.20 pJ, beyond which gain saturation and nonlinear effects degrade performance below QF = 6 at 0.40 pJ. Continuous-wave probe power exhibits optimal operation at 0.40 mW, with failure above 0.80 mW. Injection current density analysis establishes an optimal bias at 4 kA/cm2, where balanced gain and nonlinearity yield peak performance. Noise tolerance assessment demonstrates operation up to a spontaneous emission factor of 6 and phase noise below 6 × 10−14 rad2/Hz, beyond which signal integrity collapses. This parameter sweep delineates the operational envelope and optimization guidelines for QD-SOA-MZI-based all-optical logic, confirming its potential as a compact core component for future ultra-high-speed optical communication and signal processing systems. Full article
(This article belongs to the Special Issue Advances in Integrated Photonic Devices)
Show Figures

Figure 1

25 pages, 9858 KB  
Article
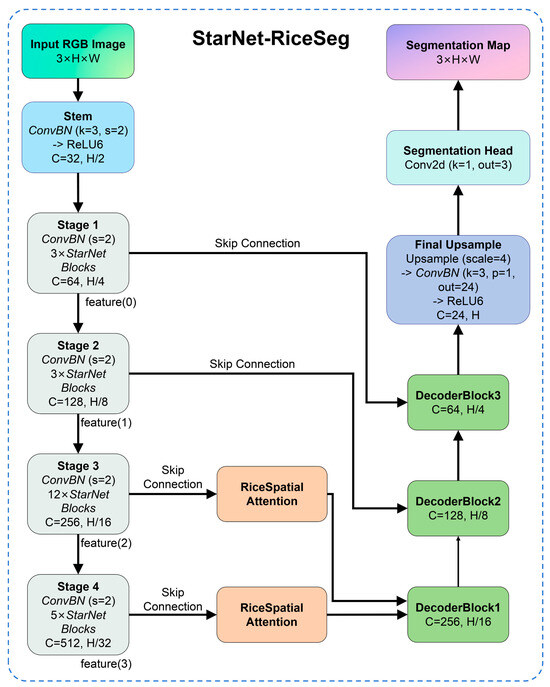
StarNet-RiceSeg: An Efficient High-Dimensional Feature Mapping Network with Spatial Attention for Real-Time Rice Lodging Detection
by Peng Liu, Xiaoyu Chai, Zhihong Cui, Zhihao Zhu, Jinpeng Hu, Weiping Yang and Lizhang Xu
Agriculture 2026, 16(7), 775; https://doi.org/10.3390/agriculture16070775 - 31 Mar 2026
Viewed by 243
Abstract
The precise, real-time delineation of rice lodging areas constitutes a fundamental prerequisite for the adaptive operation of unmanned combine harvesters. However, existing deep learning methods struggle to resolve a critical limitation: achieving an optimal equilibrium between robust regional morphological perception—which is crucial for [...] Read more.
The precise, real-time delineation of rice lodging areas constitutes a fundamental prerequisite for the adaptive operation of unmanned combine harvesters. However, existing deep learning methods struggle to resolve a critical limitation: achieving an optimal equilibrium between robust regional morphological perception—which is crucial for irregular lodging patterns—and the ultra-low computational overhead demanded by resource-constrained edge terminals. To address this specific constraint, StarNet-RiceSeg is proposed as a lightweight semantic segmentation network explicitly tailored for unmanned harvesters. Initially, the architecture incorporates the minimalist StarNet as its backbone. By leveraging the unique “Star Operation,” it implicitly maps features into a high-dimensional nonlinear space, thereby significantly augmenting feature discriminability while drastically curtailing computational overhead. Furthermore, to mitigate the misdetection issues stemming from the textural similarity between lodged and upright rice, the Rice Spatial Attention (RSA) module was designed. By intensifying feature interaction within the spatial dimension, this module steers the network to focus on the cohesive morphology of lodged regions while effectively suppressing background noise. Experiments conducted on a self-constructed high-resolution rice lodging dataset demonstrate that StarNet-RiceSeg achieves a mIoU of 94.42%, significantly outperforming mainstream models such as U-Net, DeepLabV3+, SegNet and HRNet. Notably, the model maintains a compact footprint with only 8.01 million parameters and a computational load as low as 9.32 GFLOPs. Following optimization with TensorRT, the system achieved a real-time inference speed of 32.51 FPS on the NVIDIA Jetson Xavier NX embedded platform. These results indicate that StarNet-RiceSeg provides a high-precision, low-latency solution for perceiving rice lodging areas in complex field environments, facilitating unmanned precision harvesting. Full article
(This article belongs to the Section Artificial Intelligence and Digital Agriculture)
Show Figures

Figure 1

16 pages, 5611 KB  
Article
A Comparative Study of SiC Power Module with Reduced Footprint for High Power Density Applications
by Xinyi Fang, Liming Che, Cancan Li, Yongtai Lin, Yinjie Mao and Guangyin Lei
Energies 2026, 19(7), 1693; https://doi.org/10.3390/en19071693 - 30 Mar 2026
Viewed by 188
Abstract
Driven by the increasing demand for high power density in modern power electronic converters, this paper proposes two novel packaging designs based on the concept of an overlaying chip placement structure, including the design with a two-layer substrate (designated as M2) and the [...] Read more.
Driven by the increasing demand for high power density in modern power electronic converters, this paper proposes two novel packaging designs based on the concept of an overlaying chip placement structure, including the design with a two-layer substrate (designated as M2) and the one with a three-layer substrate overlaying structure (designated as M3). Electrical and thermal simulations demonstrate that M2 achieves a 32.78% volume reduction while incurring a 12.70% increase in average thermal resistance, and a 5.72% reduction in power loop parasitic inductance compared to the conventional packaging design (designated as M1), representing a balance between compact packaging and electrothermal performance. Meanwhile, M3 achieves an ultra-low loop inductance of 2.02 nH thanks to the mutual inductance cancellation effect; however, the physical volume is increased by 38.17%, and the thermal resistance is reduced by 1.59% compared to the M1 design. The prototype of the M1 power module has been fabricated for experimental validation. Double-pulse testing and steady-state thermal resistance measurements are conducted based on the M1 prototype to confirm the accuracy of the simulation model. Full article
(This article belongs to the Section F3: Power Electronics)
Show Figures

Figure 1

20 pages, 13429 KB  
Article
Intraocular Micro-LED Epiretinal Projection for Anterior Segment Blindness: Design and Large-Animal Feasibility Study
by Bingao Zhang, Jiarui Yang, Hong Jiang, Zhiying Gui and Shengyong Xu
Bioengineering 2026, 13(4), 397; https://doi.org/10.3390/bioengineering13040397 - 29 Mar 2026
Viewed by 300
Abstract
Irreversible anterior segment blindness with preserved retinal integrity (e.g., dense corneal opacity) remains a major clinical challenge because effective sight-restoring options are limited. Here, we describe an intraocular micro-light-emitting diode (Micro-LED) epiretinal microdisplay intended to deliver patterned optical stimulation to intact photoreceptors by [...] Read more.
Irreversible anterior segment blindness with preserved retinal integrity (e.g., dense corneal opacity) remains a major clinical challenge because effective sight-restoring options are limited. Here, we describe an intraocular micro-light-emitting diode (Micro-LED) epiretinal microdisplay intended to deliver patterned optical stimulation to intact photoreceptors by bypassing opaque anterior optics. The prototype was based on a color-capable VGA microdisplay (640 × 480 pixels) and operated at <30 mW under typical conditions. An ultra-thin flexible cable and a copper-mesh–reinforced polydimethylsiloxane (PDMS) encapsulation provided a compact, conformable intraocular package with high pixel density. We evaluated a monochromatic (green) prototype in a single beagle eye (n=1) using a transscleral implantation approach and performed 7 days of postoperative follow-up with slit-lamp examination and multimodal imaging. Patterned stimulation via the implanted display elicited flash-evoked visual evoked potentials (VEPs) with consistent within-session waveform morphology, providing preliminary neurophysiological surrogate evidence of upstream visual pathway activation under the tested conditions in this single-animal pilot. The short-term postoperative course included transient hypotony and anterior segment inflammation, and implant rotation with associated inferior retinal detachment was observed by day 7, highlighting current biomechanical limitations. Beyond anterior segment opacity, the same intraocular optical interface could be explored as a modular light-delivery platform to pair with emerging retinal therapies (e.g., optogenetics), pending chronic safety and functional validation. This pilot large-animal study therefore provides a translationally relevant testbed while delineating key engineering constraints that must be addressed next. Full article
(This article belongs to the Section Biomedical Engineering and Biomaterials)
Show Figures

Figure 1

25 pages, 2325 KB  
Article
A Dual-Mode Memristor-Based Oscillator for Energy-Efficient Biomedical Wireless Systems
by Imen Barraj and Mohamed Masmoudi
Micromachines 2026, 17(4), 393; https://doi.org/10.3390/mi17040393 - 24 Mar 2026
Viewed by 180
Abstract
This paper presents a novel dual-mode memristor-based ring oscillator designed for energy-efficient, wireless biomedical signal conditioning systems. The proposed architecture leverages a compact DTMOS memristor emulator, consisting of only two transistors and one capacitor, to replace the conventional NMOS pull-down devices in a [...] Read more.
This paper presents a novel dual-mode memristor-based ring oscillator designed for energy-efficient, wireless biomedical signal conditioning systems. The proposed architecture leverages a compact DTMOS memristor emulator, consisting of only two transistors and one capacitor, to replace the conventional NMOS pull-down devices in a three-stage PMOS ring oscillator. This integration enables two distinct operating modes within a single compact core: a fixed-frequency mode for stable clock generation and carrier synthesis, and a programmable chirp mode for frequency-modulated signal generation. The fixed-frequency mode achieves continuous tuning from 3.142 GHz to 4.017 GHz via varactor control, with an ultra-low power consumption of only 111 µW at 4.017 GHz. The chirp mode generates linear frequency sweeps starting from 0.8 GHz, with the sweep range independently controllable through the state capacitor value and the pulse width of the control signal (SWChirp). Designed in a standard 0.18 µm CMOS process, the oscillator exhibits a low phase noise of −87.82 dBc/Hz at a 1 MHz offset for the three-stage configuration, improving to −94.3 dBc/Hz for the five-stage design. The overall frequency coverage spans 0.8–4.017 GHz, representing a 133.6% fractional range. The calculated figure of merit (FoM) is −169.45 dBc/Hz. Experimental validation using a discrete CD4007 prototype confirms the oscillation principle, while comprehensive simulations demonstrate robust performance across process corners and temperature variations. With its zero-static-power memristor core, wide tunability, and dual-mode reconfigurability, the proposed oscillator is ideally suited for multi-standard wireless biomedical applications, including implantable telemetry, neural stimulation, ultra-wideband (UWB) transmitters, and non-contact vital sign monitoring. Full article
Show Figures

Figure 1

22 pages, 4655 KB  
Article
Photonic Crystal-Based Ultra-Wideband Bow-Tie Antenna for High-Gain and THz Frequency-Dependent Beam Scanning
by Aicha Gherbi, Idris Messaoudene, Khalida Khodja, Abdallah Hedir, Massinissa Belazzoug, Choumeyssa Chennouf and Salim Atia
Photonics 2026, 13(4), 312; https://doi.org/10.3390/photonics13040312 - 24 Mar 2026
Viewed by 298
Abstract
One of the strongest electromagnetic engineering approaches for enhancing antenna performance is the use of photonic crystal (PhC) substrates. This technique can be efficiently applied to antenna design and offers notable advantages, such as gain improvement, increased bandwidth, and frequency-dependent beam scanning. In [...] Read more.
One of the strongest electromagnetic engineering approaches for enhancing antenna performance is the use of photonic crystal (PhC) substrates. This technique can be efficiently applied to antenna design and offers notable advantages, such as gain improvement, increased bandwidth, and frequency-dependent beam scanning. In this paper, a bow-tie dipole antenna has been developed for terahertz operation over the 0.39–1.3 THz band, presenting a novel structure capable of producing strong ultra-wideband (UWB) field enhancement within its feed gap. The feed gap between the two metallic arms has a slot width of 1.24 λ0 (λ0 is the wavelength in free space at a center range of 0.8 THz), which facilitates the generation of an enhanced electric field. The PhC substrate enables surface-wave control through dispersion engineering, thereby enhancing the radiation efficiency of the antenna. The proposed antenna exhibits a radiation efficiency of approximately 73–93% over the entire UWB frequency band. Furthermore, the PhC substrate antenna achieves a maximum gain of 21 dB, exceeding that of a homogeneous-substrate THz bow-tie antenna by at least 3.3 dB. The results indicate that the antenna achieves |S11| < −10 dB impedance matching over the bandwidth of 105.9%, ranging from 0.4 to 1.3 THz. The proposed bow-tie dipole antenna integrated with a PhC substrate demonstrates a wide beam-scanning capability from −54° to +74° across the 0.39–1.16 THz band, while maintaining a compact footprint of 14.9 λ0 × 22.4 λ0. This combination of wide scanning, broad bandwidth, and ultra-low profile represents a notable advancement in the development of compact THz radiating structures. Full article
(This article belongs to the Section Biophotonics and Biomedical Optics)
Show Figures

Figure 1

15 pages, 5236 KB  
Article
Continuous Domain Quasi-Bound State Enhances the Nonlinear Effects of Silicon Carbide
by Ning Wang, Dong Pan, Lijing Huang, Liping Liu, Yang Liu, Zijie Dai, Xiaoxian Song, Zhen Yue, Jiakang Shi, Zhaojian Zhang, Kejin Wei, Junbo Yang, Jingjing Zhang and Jianquan Yao
Photonics 2026, 13(4), 311; https://doi.org/10.3390/photonics13040311 - 24 Mar 2026
Viewed by 257
Abstract
We propose a silicon carbide (3C-SiC) periodic grating structure based on quasi-bound states in the continuum (q-BICs), which is used to significantly enhance the second-order optical nonlinear effect, including second-harmonic generation (SHG) and sum-frequency generation (SFG). By introducing a four-segment sub-wavelength grating on [...] Read more.
We propose a silicon carbide (3C-SiC) periodic grating structure based on quasi-bound states in the continuum (q-BICs), which is used to significantly enhance the second-order optical nonlinear effect, including second-harmonic generation (SHG) and sum-frequency generation (SFG). By introducing a four-segment sub-wavelength grating on the SiC thin film and tailor the dimension, the structure successfully excites two q-BIC modes with ultra-high Q factor (resonant wavelengths at 1713.2 nm and 1804.6 nm respectively), realizing enhanced localization and nonlinear interaction of the strong light field. The simulation results show that under oblique incidence, the structure significantly enhances SFG efficiency and exhibits strong robustness to variations in key structural parameters. In addition, the study also reveals the coexistence of forward and backward SHG, and resonant wavelength tuning can be achieved by adjusting the structure dimension. This work not only provides a new path to enhance the nonlinear conversion efficiency of SiC thin films and solve the problem of difficult phase matching, but also lays the theoretical and technical foundation for the development of compact, efficient and integrated SiC-based nonlinear photonic devices. Full article
Show Figures

Figure 1

14 pages, 1136 KB  
Article
Achieving Maximum Chirality and Enhancing Third-Harmonic Generation via Quasi-Bound States in the Continuum in Nonlinear Metasurfaces
by Du Li, Yuchang Liu, Kun Liang and Li Yu
Nanomaterials 2026, 16(7), 388; https://doi.org/10.3390/nano16070388 - 24 Mar 2026
Viewed by 254
Abstract
Chiral bound states in the continuum (BIC) metasurfaces have emerged as a promising platform for enhancing light–matter interactions, which have potential applications in advanced photonic and quantum information devices. However, simultaneously achieving near-perfect circular dichroism and highly efficient nonlinear conversion with highly symmetric [...] Read more.
Chiral bound states in the continuum (BIC) metasurfaces have emerged as a promising platform for enhancing light–matter interactions, which have potential applications in advanced photonic and quantum information devices. However, simultaneously achieving near-perfect circular dichroism and highly efficient nonlinear conversion with highly symmetric structures in metasurfaces remains an open challenge. In this work, we design a C4-symmetric chiral metasurface composed of eight elliptical silicon nanorods on a SiO2 substrate, where monocrystalline silicon is used as the nonlinear optical material. By combining simulations and nonlinear time-domain coupled-mode theory (TCMT), we discovered that both the optimal chirality and the nonlinear conversion efficiency can be attained simultaneously due to the critical coupling between the metasurface mode and the quasi-BIC mode. Meanwhile, a near-perfect circular dichroism (CD = 0.99) and a high nonlinear conversion efficiency of 7×105 under a radiation intensity of 5kW/cm2 are numerically achieved due to the robustness of bound states in the continuum. This work offers a promising route toward high-performance chiral nonlinear photonic components, which is of great importance for the development of ultra-compact optical devices such as circular polarization detectors, chiral sensors, and nonlinear photonic chips for integrated optical and quantum information systems. Our research not only contributes to the fundamental understanding of chiral metasurfaces but also provides a practical approach for achieving high-efficiency nonlinear optical devices. Full article
(This article belongs to the Special Issue Nanophotonic: Structure, Devices and System)
Show Figures

Figure 1

15 pages, 3888 KB  
Article
Ultra-Miniaturized, High-Q Embedded Loaded Coaxial Substrate Integrated Waveguide Filter
by Nawaf R. Almuqati, Gokhan Ariturk and Hjalti H. Sigmarsson
Electronics 2026, 15(6), 1310; https://doi.org/10.3390/electronics15061310 - 20 Mar 2026
Viewed by 277
Abstract
This paper presents an ultra-miniaturized and high-quality factor embedded loaded coaxial substrate integrated waveguide (ELCSIW) filter. Integrating a substrate-integrated coaxial resonator with a capacitively loaded air cavity achieves a 99% reduction in size compared to a conventional SIW cavity. Incorporating an air gap [...] Read more.
This paper presents an ultra-miniaturized and high-quality factor embedded loaded coaxial substrate integrated waveguide (ELCSIW) filter. Integrating a substrate-integrated coaxial resonator with a capacitively loaded air cavity achieves a 99% reduction in size compared to a conventional SIW cavity. Incorporating an air gap in the capacitive loading structure significantly enhances the resonator’s quality factor. A comprehensive analysis of the miniaturization factor and quality factor in relation to cavity structure dimensions is performed. Guidelines for fabricating the highly loaded cavity are presented. To demonstrate the benefits of this technique, a two-pole band-pass filter with a 6.3% bandwidth at 1.1 GHz is designed, fabricated, and measured. The overall footprint of the filter is 10.5 mm × 20.5 mm, which is comparable to 0.07 λg× 0.14 λg. The measured insertion loss is 0.54 dB, and the upper band is spurious-free up to 7 times the resonant frequency. The exceptional performance and compactness of the loaded coaxial substrate integrated waveguide cavities highlight their immense potential for compact advanced wireless systems. Full article
(This article belongs to the Section Microwave and Wireless Communications)
Show Figures

Figure 1

11 pages, 2304 KB  
Article
Fabrication of Terahertz Fresnel Zone Plates via Ultraprecision Mechanical Processing
by Meng Chen, Jinshi Wang and Fengzhou Fang
Micromachines 2026, 17(3), 368; https://doi.org/10.3390/mi17030368 - 19 Mar 2026
Viewed by 268
Abstract
This study proposes a new fabrication process for terahertz Fresnel zone plates on high-resistivity silicon substrates. It involves ion implantation surface modification, ultra-precision diamond turning, and magnetron sputtering, followed by polishing. Ductile-regime cutting is used to form smooth microgrooves, which are selectively metallized [...] Read more.
This study proposes a new fabrication process for terahertz Fresnel zone plates on high-resistivity silicon substrates. It involves ion implantation surface modification, ultra-precision diamond turning, and magnetron sputtering, followed by polishing. Ductile-regime cutting is used to form smooth microgrooves, which are selectively metallized to create alternating opaque and transparent zones for terahertz waves. Finite-element simulations are performed to design the zone structure and to evaluate the effect of process-induced radius errors. A 3 μm amorphous layer is formed via ion implantation, which significantly enhances the ductile-to-brittle transition depth of silicon from 55 nm to about 535 nm while causing only minor changes in terahertz transmittance. The results demonstrate that the proposed method can produce high-quality Fresnel zone plates on silicon and offers a practical route to compact diffractive terahertz components. Full article
Show Figures

Figure 1

23 pages, 2883 KB  
Article
Compact AMC-Backed Flexible UHF RFID Tag Antenna for On-Body Biomedical Applications
by Aarti Bansal and Giovanni Andrea Casula
Sensors 2026, 26(6), 1922; https://doi.org/10.3390/s26061922 - 18 Mar 2026
Viewed by 287
Abstract
This paper presents the design, modeling, and numerical validation of a compact artificial magnetic conductor (AMC)–backed flexible UHF RFID tag antenna intended for on-body biomedical and wearable sensing applications. Human tissue proximity typically causes severe detuning, radiation efficiency degradation, and increased specific absorption [...] Read more.
This paper presents the design, modeling, and numerical validation of a compact artificial magnetic conductor (AMC)–backed flexible UHF RFID tag antenna intended for on-body biomedical and wearable sensing applications. Human tissue proximity typically causes severe detuning, radiation efficiency degradation, and increased specific absorption rate (SAR) for conventional RFID tag antennas. To address these limitations, a miniaturized AMC metasurface based on a modified Jerusalem-cross geometry with meandered and interdigitated features is developed on a high-permittivity biocompatible substrate using CST Studio Software (2025). Full-wave simulations demonstrate that the proposed design, with an ultra-compact footprint of 0.0246 λ2 (32.12 mm × 64.24 mm), functions as an effective shielding element, significantly enhancing the tag antenna gain and reading range by an order of magnitude compared to conventional on-body tags, while simultaneously reducing backward radiation and SAR. The antenna demonstrates robust platform tolerance and excellent isolation from the human body, ensuring high reliability. Fabricated on a thin, flexible, biocompatible, silicon-doped dielectric substrate, this device also functions as an epidermal antenna for on-skin health parameter sampling. This research paves the way for advanced, non-invasive wearable medical devices with superior performance. Full article
(This article belongs to the Section Wearables)
Show Figures

Figure 1

Back to TopTop