Sign in to use this feature.

Years

Between: -

Subjects

remove_circle_outline
remove_circle_outline
remove_circle_outline
remove_circle_outline
remove_circle_outline

Journals

Article Types

Countries / Regions

Search Results (22)

Search Parameters:
Keywords = two-ray ground reflection

Order results
Result details
Results per page
Select all
Export citation of selected articles as:
20 pages, 12006 KB  
Article
An Archaeometric Study of Twelve Porcelain Chinese Sherds Found at the Santana Convent in Lisbon—16th to 18th Centuries
by Luís F. Vieira Ferreira, Isabel Ferreira Machado, Rosa Varela Gomes, Mário Varela Gomes and Manuel F. C. Pereira
Heritage 2025, 8(7), 253; https://doi.org/10.3390/heritage8070253 - 26 Jun 2025
Viewed by 866
Abstract
Twelve sherds of blue-and-white Chinese porcelains recovered from archaeological excavations in the Santana Convent (Ming and Qing Dynasties) in Lisbon were studied using several non-invasive spectroscopies, namely micro-Raman, X-ray Fluorescence (XRF), Ground State Diffuse Reflectance (GSDR), and stereomicroscopy. The use of the X-ray [...] Read more.
Twelve sherds of blue-and-white Chinese porcelains recovered from archaeological excavations in the Santana Convent (Ming and Qing Dynasties) in Lisbon were studied using several non-invasive spectroscopies, namely micro-Raman, X-ray Fluorescence (XRF), Ground State Diffuse Reflectance (GSDR), and stereomicroscopy. The use of the X-ray diffraction technique (XRD) allowed us to complete the mineralogical characterization of the ceramic bodies and glazes of the porcelains. The sample selection ranges from the 16th to the 18th centuries. The micro-Raman spectra clearly showed two types of glazes, alkaline glaze and calcium-based glaze. The GSDR absorption spectra of the blue glazes point to the use of different cobalt pigments, but a strong dependence on the glaze type does not seem to exist. The kilns where the porcelains were produced also play an important role. Both the GSDR absorption and the micro-Raman spectroscopies allow us to differentiate the Iranian blue pigment from the Chinese pigment. A direct and simple correlation between the use of Iranian blue pigment, mixtures of Iranian and Chinese pigments, or simply Chinese pigments and the stylistic dating of each sample was established. Furthermore, several important spectroscopic characterizations could be achieved in this study. Full article
Show Figures

Figure 1

28 pages, 8777 KB  
Article
Exploring Carbon-Fiber UAV Structures as Communication Antennas for Adaptive Relay Applications
by Cristian Vidan, Andrei Avram, Lucian Grigorie, Grigore Cican and Mihai Nacu
Electronics 2025, 14(12), 2473; https://doi.org/10.3390/electronics14122473 - 18 Jun 2025
Viewed by 1271
Abstract
This study investigates the electromagnetic performance of two carbon fiber monopole antennas integrated into a UAV copter frame, with emphasis on design adaptation, impedance matching, and propagation behavior. A comprehensive experimental campaign was conducted to characterize key parameters such as center frequency, bandwidth, [...] Read more.
This study investigates the electromagnetic performance of two carbon fiber monopole antennas integrated into a UAV copter frame, with emphasis on design adaptation, impedance matching, and propagation behavior. A comprehensive experimental campaign was conducted to characterize key parameters such as center frequency, bandwidth, gain, VSWR, and S11. Both antennas exhibited dual-band resonance at approximately 381 MHz and 1.19 GHz, each achieving a 500 MHz bandwidth where VSWR ≤ 2. The modified antenna achieved a minimum reflection coefficient of –14.6 dB and a VSWR of 1.95 at 381.45 MHz, closely aligning with theoretical predictions. Gain deviations between measured (0.15–0.19 dBi) and calculated (0.19 dBi) values remained within 0.04 dB, while received power fluctuations did not exceed 1.3 dB under standard test conditions despite the composite material’s finite conductivity. Free-space link-budget tests at 0.5 m and 2 m of separation revealed received-power deviations of 0.9 dB and 1.3 dB, respectively, corroborating the Friis model. Radiation pattern measurements in both azimuth and elevation planes confirmed good directional behavior, with minor side lobe variations, where Antenna A displayed variations between 270° and 330° in azimuth, while Antenna B remained more uniform. A 90° polarization mismatch led to a 15 dBm signal drop, and environmental obstructions caused losses of 9.4 dB, 12.6 dB, and 18.3 dB, respectively, demonstrating the system’s sensitivity to alignment and surroundings. Additionally, signal strength changes observed in a Two-Ray propagation setup validated the importance of ground reflection effects. Small-scale fading analysis at 5 m LOS indicated a Rician-distributed envelope with mean attenuation of 53.96 dB, σdB = 5.57 dB, and a two-sigma interval spanning 42.82 dB to 65.11 dB; the fitted K-factor confirmed the dominance of the LOS component. The findings confirm that carbon fiber UAV frames can serve as effective directional antenna supports, providing proper alignment and tuning. These results support the future integration of lightweight, structure-embedded antennas in UAV systems, with potential benefits in communication efficiency, stealth, and design simplification. Full article
(This article belongs to the Special Issue Unmanned Aircraft Systems with Autonomous Navigation, 2nd Edition)
Show Figures

Figure 1

17 pages, 2086 KB  
Article
Seismogenic Effects in Variation of the ULF/VLF Emission in a Complex Study of the Lithosphere–Ionosphere Coupling Before an M6.1 Earthquake in the Region of Northern Tien Shan
by Nazyf Salikhov, Alexander Shepetov, Galina Pak, Serik Nurakynov, Vladimir Ryabov and Valery Zhukov
Geosciences 2025, 15(6), 203; https://doi.org/10.3390/geosciences15060203 - 1 Jun 2025
Cited by 1 | Viewed by 766
Abstract
A complex study was performed of the disturbances in geophysics parameters that were observed during a short-term period of earthquake preparation. On 4 March 2024, an M6.1 earthquake (N 42.93, E 76.966) occurred with the epicenter 12.2 km apart from the complex [...] Read more.
A complex study was performed of the disturbances in geophysics parameters that were observed during a short-term period of earthquake preparation. On 4 March 2024, an M6.1 earthquake (N 42.93, E 76.966) occurred with the epicenter 12.2 km apart from the complex of geophysical monitoring. Preparation of the earthquake we detected in real time, 8 days prior to the main shock, when a characteristic cove-like decrease appeared in the gamma-ray flux measured 100 m below the surface of the ground, which observation indicated an approaching earthquake with high probability. Besides the gamma-ray flux, anomalies connected with the earthquake preparation were studied in the variation of the Earth’s natural pulsed electromagnetic field (ENPEMF) at very low frequencies (VLF) f=7.5 kHz and f=10.0 kHz and at ultra-low frequency (ULF) in the range of 0.001–20 Hz, as well as in the shift of Doppler frequency (DFS) of the ionospheric signal. A drop detected in DFS agrees well with the decrease in gamma radiation background. A sequence of disturbance appearance was revealed, first in the variations of ENPEMF in the VLF band and of the subsurface gamma-ray flux, both of which reflect the activation dynamic of tectonic processes in the lithosphere, and next in the variation of DFS. Two types of earthquake-connected effects may be responsible for the transmission of the perturbation from the lithosphere into the ionosphere: the ionizing gamma-ray flux and the ULF/VLF emission, as direct radiation from the nearby earthquake source. In the article, we emphasize the role of medium ionization in the propagation of seismogenic effects as a channel for realizing the lithosphere–ionosphere coupling. Full article
(This article belongs to the Special Issue Precursory Phenomena Prior to Earthquakes (2nd Edition))
Show Figures

Figure 1

23 pages, 4825 KB  
Article
A Bluetooth-Based Automated Agricultural Machinery Positioning System
by Wentao Bian, Yanyi Liu and Yin Wu
Electronics 2024, 13(24), 4902; https://doi.org/10.3390/electronics13244902 (registering DOI) - 12 Dec 2024
Cited by 2 | Viewed by 1235
Abstract
With the rapid advancement of technology, precision agriculture, as a modern agricultural production model, has seen significant progress in recent years. Its widespread adoption is gradually transforming traditional farming methods, providing strong support for the modernization of global agriculture. In particular, the application [...] Read more.
With the rapid advancement of technology, precision agriculture, as a modern agricultural production model, has seen significant progress in recent years. Its widespread adoption is gradually transforming traditional farming methods, providing strong support for the modernization of global agriculture. In particular, the application of positioning technology plays a crucial role in precision agriculture. This paper focuses on an automated agricultural machinery positioning system based on Bluetooth technology. The system uses Bluetooth at the 2.4 GHz frequency for transmission, processing Constant Tone Extension (CTE) and Received Signal Strength Indicator (RSSI) signals collected from blind nodes. The Propagator Direct Data Acquisition (PDDA) algorithm is employed to calculate angle information from CTE signals, while the Two-Ray Ground Reflection Model is applied to manage the correlation between RSSI and distance, making it suitable for outdoor environments. These two types of data are fused for positioning, with an optimized objective function converting the positioning task into an optimization problem. An Adaptive Secretary Bird Optimization Algorithm (ASBOA) is introduced to enhance the accuracy and efficiency of the positioning process. In the simulation, anchor and blind nodes are deployed to simulate a real farm environment. Anchor nodes receive CTE and RSSI signals from blind nodes. Considering that the tags mounted on agricultural machinery are set at a fixed height in real scenarios, the simulation also fixes the tags at this height. We then compare the accuracy of five algorithms in both static and dynamic tracking. The final simulation results indicate that ASBOA achieves satisfactory high-precision positioning, both for static points and dynamic tracking, theoretically meeting the needs for continuous positioning and laying a solid foundation for future field trials. Full article
Show Figures

Figure 1

19 pages, 1646 KB  
Article
Performance Optimization of 5G–Satellite Integrated Networks for IoT Applications in Smart Cities: A Two-Ray Propagation Model Approach
by Mfonobong Uko, Sunday C. Ekpo, Sunday Enahoro and Fanuel Elias
Smart Cities 2024, 7(6), 3895-3913; https://doi.org/10.3390/smartcities7060150 - 11 Dec 2024
Cited by 6 | Viewed by 2855
Abstract
The convergence of 5G terrestrial networks with satellite systems offers a revolutionary approach to achieving global, seamless connectivity, particularly for Internet of Things (IoT) applications in urban and rural settings. This paper investigates the implications of this 5G–satellite integrated network architecture, specifically through [...] Read more.
The convergence of 5G terrestrial networks with satellite systems offers a revolutionary approach to achieving global, seamless connectivity, particularly for Internet of Things (IoT) applications in urban and rural settings. This paper investigates the implications of this 5G–satellite integrated network architecture, specifically through the application of the two-ray propagation model and the free-space path loss (FSPL) model. By simulating signal characteristics over varying distances, altitudes, and environmental parameters, we explore how factors such as transmitter height, satellite altitude, and frequency impact received power, path loss, channel capacity, and outage probability. The key findings indicate that received power decreases significantly with increasing distance, with notable oscillations in the two-ray model due to interference from ground reflections, particularly evident within the first 100 km. For example, at 50 km, a 300 km satellite altitude yields approximately −115 dBm in received power, while at 1000 km altitude, this power drops to around −136 dBm. Higher frequencies (e.g., 32 GHz) exhibit greater path loss than lower frequencies (e.g., 24 GHz), with a 5 dB difference observed at 1000 km, reinforcing the need for frequency considerations in long-range communication design. In terms of channel capacity, increasing bandwidth enhances achievable data rates but declines with distance due to diminishing received power. At 100 km, a 50 MHz bandwidth supports up to 4500 Mbps, while at 3000 km, capacity drops to around 300 Mbps. The outage probability analysis shows that higher signal-to-noise ratio (SNR) thresholds substantially increase the likelihood of communication failures, especially at distances exceeding 2000 km. For instance, at 3000 km, the outage probability for a 15 dB SNR threshold reaches approximately 25%, compared to less than 5% for a 5 dB threshold. These results underscore the critical trade-offs in designing 5G–satellite IoT networks, balancing bandwidth, frequency, SNR thresholds, and satellite altitudes for optimal performance across diverse IoT applications. The analysis provides valuable insights for enhancing connectivity and reliability in 5G–satellite integrated networks, especially in remote and underserved regions. Full article
Show Figures

Figure 1

24 pages, 9829 KB  
Article
Multi-Camera Calibration Using Far-Range Dual-LED Wand and Near-Range Chessboard Fused in Bundle Adjustment
by Prayook Jatesiktat, Guan Ming Lim and Wei Tech Ang
Sensors 2024, 24(23), 7416; https://doi.org/10.3390/s24237416 - 21 Nov 2024
Cited by 2 | Viewed by 2346
Abstract
This paper presents a calibration approach for multiple synchronized global-shutter RGB cameras surrounding a large capture volume for 3D application. The calibration approach uses an active wand with two LED-embedded markers waved manually within the target capture volume. Data from the waving wand [...] Read more.
This paper presents a calibration approach for multiple synchronized global-shutter RGB cameras surrounding a large capture volume for 3D application. The calibration approach uses an active wand with two LED-embedded markers waved manually within the target capture volume. Data from the waving wand are combined with chessboard images taken at close range during each camera’s intrinsic calibration, optimizing camera parameters via our proposed bundle adjustment method. These additional constraints from the chessboard are developed to overcome an overfitting issue of wand-based calibration discovered by benchmarking its 3D triangulation accuracy in an independent record against a ground-truth trajectory and not on the record used for calibration itself. Addressing this overfitting issue in bundle adjustment leads to significant improvements in both 3D accuracy and result consistency. As a by-product of this development, a new benchmarking workflow and our calibration dataset that reflects realistic 3D accuracy are proposed and made publicly available to allow for fair comparisons of various calibration methods in the future. Additionally, our experiment highlights a significant benefit of a ray distance-based (RDB) triangulation formula over the popular direct linear transformation (DLT) method. Full article
(This article belongs to the Special Issue Sensing and Processing for 3D Computer Vision: 3rd Edition)
Show Figures

Figure 1

27 pages, 1079 KB  
Article
A PLL-Based Doppler Method Using an SDR-Receiver for Investigation of Seismogenic and Man-Made Disturbances in the Ionosphere
by Nazyf Salikhov, Alexander Shepetov, Galina Pak, Vladimir Saveliev, Serik Nurakynov, Vladimir Ryabov and Valery Zhukov
Geosciences 2024, 14(7), 192; https://doi.org/10.3390/geosciences14070192 - 16 Jul 2024
Cited by 4 | Viewed by 1731
Abstract
The article describes in detail the equipment and method for measuring the Doppler frequency shift (DFS) on an inclined radio path, based on the principle of the phase-locked loop using an SDR receiver for the investigation of seismogenic and man-made disturbances in the [...] Read more.
The article describes in detail the equipment and method for measuring the Doppler frequency shift (DFS) on an inclined radio path, based on the principle of the phase-locked loop using an SDR receiver for the investigation of seismogenic and man-made disturbances in the ionosphere. During the two M7.8 earthquakes in Nepal (25 April 2015) and Turkey (6 February 2023), a Doppler ionosonde detected co-seismic and pre-seismic effects in the ionosphere, the appearances of which are connected with the various propagation mechanisms of seismogenic disturbance from the lithosphere up to the ionosphere. One day before the earthquake in Nepal and 90 min prior to the main shock, an increase in the intensity of Doppler bursts was detected, which reflected the disturbance of the ionosphere. A channel of geophysical interaction in the system of lithosphere–atmosphere–ionosphere coupling was traced based on the comprehensive monitoring of the DFS of the ionospheric signal, as well as of the flux of gamma rays in subsoil layers of rocks and in the ground-level atmosphere. The concept of lithosphere–atmosphere–ionosphere coupling, where the key role is assigned to ionization of the atmospheric boundary layer, was confirmed by a retrospective analysis of the DFS records of an ionospheric signal made during underground nuclear explosions at the Semipalatinsk test site. A simple formula for reconstructing the velocity profile of the acoustic pulse from a Dopplerogram was obtained, which depends on only two parameters, one of which is the dimension of length and the other the dimension of time. The reconstructed profiles of the acoustic pulses from the two underground nuclear explosions, which reached the height of the reflection point of the sounding radio wave, are presented. Full article
Show Figures

Figure 1

29 pages, 17407 KB  
Article
Development and Field Testing of a Wireless Data Relay System for Amphibious Drones
by Atsushi Suetsugu, Hirokazu Madokoro, Takeshi Nagayoshi, Takero Kikuchi, Shunsuke Watanabe, Makoto Inoue, Makoto Yoshida, Hitoshi Osawa, Nobumitsu Kurisawa and Osamu Kiguchi
Drones 2024, 8(2), 38; https://doi.org/10.3390/drones8020038 - 25 Jan 2024
Cited by 1 | Viewed by 4294
Abstract
Amphibious (air and water) drones, capable of both aerial and aquatic operations, have the potential to provide valuable drone applications in aquatic environments. However, the limited range of wireless data transmission caused by the low antenna height on water and reflection from the [...] Read more.
Amphibious (air and water) drones, capable of both aerial and aquatic operations, have the potential to provide valuable drone applications in aquatic environments. However, the limited range of wireless data transmission caused by the low antenna height on water and reflection from the water surface (e.g., 45 m for vertical half-wave dipole antennas with the XBee S2CTM, estimated using the two-ray ground reflection model) persists as a formidable challenge for amphibious systems. To overcome this difficulty, we developed a wireless data relay system for amphibious drones using the mesh-type networking functions of the XBeeTM. We then conducted field tests of the developed system in a large marsh pond to provide experimental evidence of the efficiency of the multiple-drone network in amphibious settings. In these tests, hovering relaying over water was attempted for extension and bypassing obstacles using the XBee S2CTM (6.3 mW, 2.4 GHz). During testing, the hovering drone (<10 m height from the drone controller) successfully relayed water quality data from the transmitter to the receiver located approximately 757 m away, but shoreline vegetation decreased the reachable distance. A bypassing relay test for vegetation indicated the need to confirm a connected path formed by pair(s) of mutually observable drones. Full article
(This article belongs to the Special Issue Wireless Networks and UAV)
Show Figures

Figure 1

17 pages, 3748 KB  
Article
Orthogonal Space-Time Block Coding for Double Scattering V2V Links with LOS and Ground Reflections
by Miguel Gutiérrez Gaitán, Gowhar Javanmardi and Ramiro Sámano-Robles
Sensors 2023, 23(23), 9594; https://doi.org/10.3390/s23239594 - 3 Dec 2023
Cited by 2 | Viewed by 2503
Abstract
This work presents the performance analysis of space-time block codes (STBCs) for vehicle-to-vehicle (V2V) fast-fading channels in scenarios with modified line-of-sight (LOS). The objective is to investigate how the V2V MIMO (multiple-input multiple-output) system performance is influenced by two important impairments: deterministic ground [...] Read more.
This work presents the performance analysis of space-time block codes (STBCs) for vehicle-to-vehicle (V2V) fast-fading channels in scenarios with modified line-of-sight (LOS). The objective is to investigate how the V2V MIMO (multiple-input multiple-output) system performance is influenced by two important impairments: deterministic ground reflections and an increased Doppler frequency (time-variant channels). STBCs of various coding rates (using an approximation model) are evaluated by assuming antenna elements distributed over the surface of two contiguous vehicles. A multi-ray model is used to study the multiple constructive/destructive interference patterns of the transmitted/received signals by all pairs of Tx–Rx antenna links considering ground reflections. A double scattering model is used to include the effects of stochastic channel components that depend on the Doppler frequency. The results show that STBCs are capable of counteracting fades produced by destructive self-interference components across a range of inter-vehicle distances and for a range of Doppler frequency values. Notably, the effectiveness of STBCs in deep fades is shown to outperform schemes with exclusive receive diversity, despite the interference created by the loss of orthogonality in time-varying channels with a moderate increase of Doppler frequency (mainly due to higher vehicle speeds, higher frequency or shorter time slots). Higher-order STBCs with rate losses are also evaluated using an approximation model, showing interesting gains even for low coding rate performance, particularly when accompanied by a multiple antenna receiver. Overall, these results can shed light on how to exploit transmit diversity in time-varying vehicular channels with modified LOS. Full article
(This article belongs to the Special Issue Feature Papers in Communications Section 2023)
Show Figures

Figure 1

24 pages, 17385 KB  
Article
Strength and Microstructure Assessment of Partially Replaced Ordinary Portland Cement and Calcium Sulfoaluminate Cement with Pozzolans and Spent Coffee Grounds
by Soorya Pushpan, Javier Ziga-Carbarín, Loth I. Rodríguez-Barboza, K. C. Sanal, Jorge L. Acevedo-Dávila, Magdalena Balonis and Lauren Y. Gómez-Zamorano
Materials 2023, 16(14), 5006; https://doi.org/10.3390/ma16145006 - 14 Jul 2023
Cited by 8 | Viewed by 2892
Abstract
Supplementary cementitious materials are considered a viable and affordable way to reduce CO2 emissions from the cement industry’s perspective since they can partially or nearly entirely replace ordinary Portland cement (OPC). This study compared the impact of adding spent coffee grounds (SCGs), [...] Read more.
Supplementary cementitious materials are considered a viable and affordable way to reduce CO2 emissions from the cement industry’s perspective since they can partially or nearly entirely replace ordinary Portland cement (OPC). This study compared the impact of adding spent coffee grounds (SCGs), fly ash (FA), and volcanic ash (VA) to two types of cement: OPC and calcium sulfoaluminate cement (CSA). Cement samples were characterized using compressive strength measurements (up to 210 days of curing), scanning electron microscopy with energy dispersive X-ray spectroscopy (SEM-EDS), X-ray diffraction (XRD), attenuated total reflection infrared spectroscopy, and hydration temperature measurements. In all the studied systems, the presence of SCGs reduced compressive strength and delayed the hydration process. CSA composite cement containing 3.5% SCGs, 30% FA, and 30% VA showed compressive strength values of 20.4 MPa and 20.3 MPa, respectively, meeting the minimum requirement for non-structural applications. Additionally, the results indicate a formation of cementitious gel, calcium silicate hydrate (C-S-H) in the OPC-based composite cements, and calcium alumino-silicate hydrate (C-A-S-H) as well as ettringite in the CSA-based composite cements. Full article
(This article belongs to the Special Issue New Findings in Cementitious Materials)
Show Figures

Figure 1

15 pages, 9742 KB  
Article
A Multi-Analytical Approach for the Characterization of Painting Materials and Metal Soap Formation in Two Artworks by the Argentinian Painter Antonio Berni
by Astrid C. Blanco Guerrero, Isabel Alcántara Millán, Valeria P. Careaga, Gabriela Siracusano and Marta S. Maier
Minerals 2023, 13(7), 919; https://doi.org/10.3390/min13070919 - 8 Jul 2023
Cited by 3 | Viewed by 2340
Abstract
This work describes the characterization of pigments and ground layers in two paintings by the renowned Argentinian painter Antonio Berni (1905–1981). The studied paintings are “Toledo” and “Figure” from the collection of the Provincial Museum of Fine Arts in Santa Fe (Argentina). To [...] Read more.
This work describes the characterization of pigments and ground layers in two paintings by the renowned Argentinian painter Antonio Berni (1905–1981). The studied paintings are “Toledo” and “Figure” from the collection of the Provincial Museum of Fine Arts in Santa Fe (Argentina). To approach this goal, an integrated investigation comprising in situ X-ray fluorescence measurements by means of a portable system (pXRF), micro-Raman spectroscopy, Attenuated Total Reflection–Fourier transform infrared spectroscopy (ATR-FTIR), and scanning electron microscopy coupled with energy-dispersive X-ray spectroscopy (SEM–EDS) was carried out. The results revealed a chromatic palette with inorganic pigments, such as ultramarine blue, cobalt blue, lead white, zinc white, yellow cadmium, and hydrated chromium oxide (viridian), together with a preparation layer consisting of a mixture of earth, lead white, and calcite in “Toledo”. On the other hand, the preparation layer in “Figure” was characterized as lithopone, a mixture of barium sulfate and zinc sulfide. ATR-FTIR-analysis revealed the formation of metallic soaps in both paintings due to the reaction of fatty acids from a drying oil used as a binder with lead and zinc pigments, as confirmed by comparison with the infrared spectra of synthetic lead and zinc soaps. This study contributes to the understanding of Berni’s painting style and the future restoration of both artworks. Full article
(This article belongs to the Special Issue Historical Mineral Pigments, Volume II)
Show Figures

Figure 1

16 pages, 5577 KB  
Article
Drone Controller Localization Based on RSSI Ratio
by Yuhong Wang, Yonghong Zeng, Sumei Sun, Peng Hui Tan, Yugang Ma and Ernest Kurniawan
Sensors 2023, 23(11), 5163; https://doi.org/10.3390/s23115163 - 29 May 2023
Cited by 2 | Viewed by 2990
Abstract
We proposed two methods for the localization of drone controllers based on received signal strength indicator (RSSI) ratios: the RSSI ratio fingerprint method and the model-based RSSI ratio algorithm. To evaluate the performance of our proposed algorithms, we conducted both simulations and field [...] Read more.
We proposed two methods for the localization of drone controllers based on received signal strength indicator (RSSI) ratios: the RSSI ratio fingerprint method and the model-based RSSI ratio algorithm. To evaluate the performance of our proposed algorithms, we conducted both simulations and field trials. The simulation results show that our two proposed RSSI-ratio-based localization methods outperformed the distance mapping algorithm proposed in literature when tested in a WLAN channel. Moreover, increasing the number of sensors improved the localization performance. Averaging a number of RSSI ratio samples also improved the performance in propagation channels that did not exhibit location-dependent fading effects. However, in channels with location-dependent fading effects, averaging a number of RSSI ratio samples did not significantly improve the localization performance. Additionally, reducing the grid size improved the performance in channels with small shadowing factor values, but this only resulted in marginal gains in channels with larger shadowing factors. Our field trial results align with the simulation results in a two-ray ground reflection (TRGR) channel. Our methods provide a robust and effective solution for the localization of drone controllers using RSSI ratios. Full article
(This article belongs to the Section Navigation and Positioning)
Show Figures

Figure 1

20 pages, 9720 KB  
Article
Limits on Cooperative Positioning for a Robotic Swarm with Time of Flight Ranging over Two-Ray Ground Reflection Channel
by Emanuel Staudinger, Robert Pöhlmann, Armin Dammann and Siwei Zhang
Electronics 2023, 12(9), 2139; https://doi.org/10.3390/electronics12092139 - 7 May 2023
Cited by 4 | Viewed by 1797
Abstract
Autonomous robotic swarms are envisioned for a variety of applications—for example, space exploration, search and rescue, and disaster management. Important features of a robotic swarm include its ability to share information within the network, to sense spatio-temporal processes such as gas distributions, and [...] Read more.
Autonomous robotic swarms are envisioned for a variety of applications—for example, space exploration, search and rescue, and disaster management. Important features of a robotic swarm include its ability to share information within the network, to sense spatio-temporal processes such as gas distributions, and to collaboratively enhance its navigation. In environments without infrastructure, the swarm elements can cooperatively estimate their position, e.g., based on the time of flight of exchanged radio signals. Cooperative positioning performance depends on the radio propagation environment. Free-space path loss is commonly used for performance assessment, which is an optimistic assumption. In this work, we investigate the limits to cooperative positioning and ranging based on the time of flight of radio signals over the more realistic two-ray ground reflection channel. We show that we obtain a ranging bias caused by the radio signal component reflected from the ground, and that the ranging error becomes bias-limited. In the positioning domain, we investigate how the ranging bias affects the cooperative positioning performance. As a result, we gain in cooperation, but the achievable positioning performance is significantly worsened by the ranging bias. As a conclusion, the two-ray ground reflection model should be considered to obtain realistic cooperative positioning limits. Full article
(This article belongs to the Special Issue Swarm Communication, Localization and Navigation)
Show Figures

Figure 1

16 pages, 6141 KB  
Article
Pitted-Ground Volcanoes on Mercury
by Ru Xu, Zhiyong Xiao, Yichen Wang and Rui Xu
Remote Sens. 2022, 14(17), 4164; https://doi.org/10.3390/rs14174164 - 24 Aug 2022
Viewed by 3067
Abstract
On the planet Mercury, pyroclastic deposits formed by explosive volcanism are developed around rimless volcanic pits that are up to dozens of kilometers in diameters. Some pyroclastic deposits on Mercury, however, host no discernable main eruption centers but feature pitted-ground terrains that each [...] Read more.
On the planet Mercury, pyroclastic deposits formed by explosive volcanism are developed around rimless volcanic pits that are up to dozens of kilometers in diameters. Some pyroclastic deposits on Mercury, however, host no discernable main eruption centers but feature pitted-ground terrains that each consists of many similar sized and irregularly shaped pits. Individual pits are usually much smaller and shallower than typical volcanoes on Mercury. The origin of these landforms is unknown, but it is indicative of styles of volcanism on Mercury and/or post-volcanic modifications. Here, we investigate the possible origin of these peculiar landforms based on their geological context, morphology, geometry, reflectance spectra, and geophysical background. Reflectance spectra of pyroclastic deposits around such volcanoes are comparable with those erupted from typical volcanic pits on Mercury, suggesting a genetic relation between these pitted-ground terrains with explosive volcanism, and the source magma might have similar compositions. Pitted-ground volcanoes are mainly observed in impact structures, and two cases were formed in high-reflectance smooth plains and channeled lava flows. Most pitted-ground volcanoes are relatively degraded compared with typical volcanoes on Mercury, and some might have been formed in geological recent times judged by both their pristine preservation and crosscutting relationship with impact rays. All pitted-ground volcanoes have unconfined morphology boundaries, and each case is composed by dozens of rimless pits that have similar preservation states and interconnected edges. Such morphological characteristics are unique among volcanic landforms on terrestrial bodies, and they cannot be explained by multiple post-eruption collapses of a main explosive volcano. Pitted-ground volcanoes that are developed in lava flows with the same age have different preservation states, suggesting that the pits were not formed by escape of thermally destabilized volatiles from substrate and subsequent roof collapses. The largest pitted-ground volcano (~3700 km2) is located on the Borealis Planitia, and Bouguer gravity data reveal no larger mass concentration in the subsurface than surrounding terrains, consistent with a paucity of shallow intrusions in the crust of Mercury. Short-term and spatially-clustered explosive eruptions could explain the peculiar morphology and geometry of the pits, suggesting that pits in a given pitted-ground volcano are akin to swarms of monogenetic volcanoes. However, possible magma dynamics for the formation of pitted-ground volcanoes cannot be confirmed until future high-resolution gravity mapping could reveal detailed interior structures beneath these volcanoes. Based on comparative studies with spatially-clustered and similarly aged volcanoes on Earth, we interpret that a combination of pervasive crustal fractures and regional thermal anomaly in the thin mantle of Mercury might have caused such short-term and spatially-clustered explosive eruptions. If this interpretation was true, the heavy degradation state of most pitted-ground volcanoes and the few well-preserved cases are consistent with an overall cooling trend of the mantle, indicating the existence of longstanding heterogeneous thermal structures in the mantle. Full article
(This article belongs to the Section Satellite Missions for Earth and Planetary Exploration)
Show Figures

Graphical abstract

14 pages, 11362 KB  
Technical Note
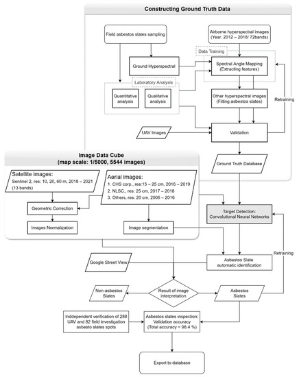
Mapping Asbestos-Cement Corrugated Roofing Tiles with Imagery Cube via Machine Learning in Taiwan
by Teng-To Yu, Yen-Chun Lin, Shyh-Chin Lan, Yu-En Yang, Pei-Yun Wu and Jo-Chi Lin
Remote Sens. 2022, 14(14), 3418; https://doi.org/10.3390/rs14143418 - 16 Jul 2022
Cited by 9 | Viewed by 3960
Abstract
Locating and calculating the number of asbestos-cement corrugated roofing tiles is the first step in the demolition process. In this work, archived image cubes of Taiwan served as the fundamental data source used via machine learning approach to identify the existence of asbestos-cement [...] Read more.
Locating and calculating the number of asbestos-cement corrugated roofing tiles is the first step in the demolition process. In this work, archived image cubes of Taiwan served as the fundamental data source used via machine learning approach to identify the existence of asbestos-cement corrugated roofing tiles with more than 85% accuracy. An adequate quantity of ground-truth data covering all the types of roofs via aerial hyperspectral scan was the key to success for this study. Twenty randomly picked samples from the ground-truth group were examined by X-ray refraction detection to ensure correct identification of asbestos-cement corrugated roofing tiles with remote sensing. To improve the classifying accuracy ratio, two different machine learning algorithms were applied to gather the target layers individually using the same universal training model established from 400 ground-truth samples. The agreement portions within the overlapping layers of these two approaches were labeled as the potential targets, and the pixel growth technique was performed to detect the roofing boundary and create the polygon layer with size information. Exacting images from aerial photos within the chosen polygon were compared to up-to-date Sentinel-1 images to find the temporal disagreements and remove the mismatched buildings, identified as non-asbestos roofs, from the database to reflect the actual condition of present data. This automatic matching could be easily performed by machine learning to resolve the information lag while using archived data, which is an essential issue when detecting targets with non-simultaneous acquired images over a large area. To meet the 85% kappa accuracy requirement, the recurring processes were applied to find the optimal parameters of the machine learning model. Meanwhile, this study found that the support vector machine method was easier to handle, and the convolution neuro network method offered better accuracy in automatic classification with a universal training model for vast areas. This work demonstrated a feasible approach using low-cost and low-resolution archived images to automatically detect the existence of asbestos-cement corrugated roofing tiles over large regions. The entire work was completed within 16 months for an area of 36,000 km2, and the detected number of asbestos-cement corrugated roofing tiles was more than three times the initial estimation by statistics method from two small-area field surveys. Full article
Show Figures

Figure 1

Back to TopTop