A PLL-Based Doppler Method Using an SDR-Receiver for Investigation of Seismogenic and Man-Made Disturbances in the Ionosphere
Abstract
1. Introduction
2. The Hardware-Software Complex for Doppler Sounding of the Ionosphere
2.1. The Doppler Receiver
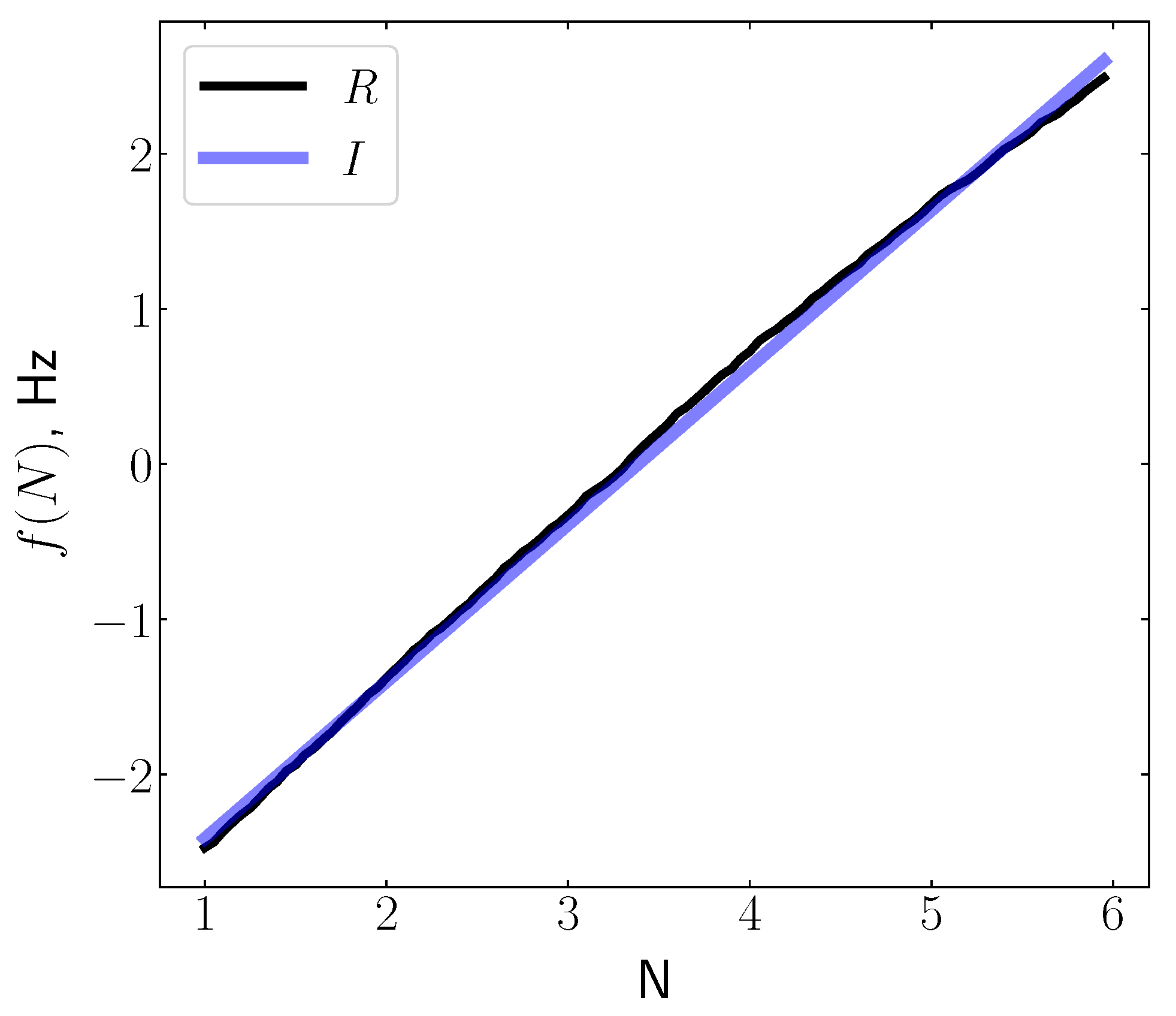
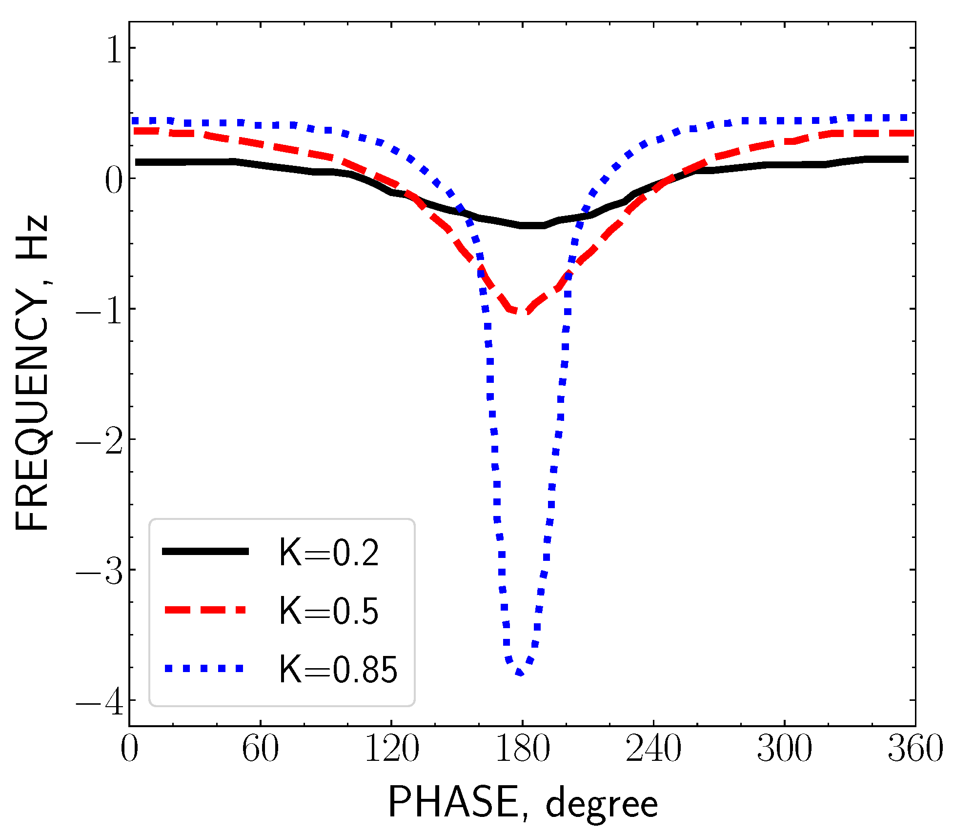
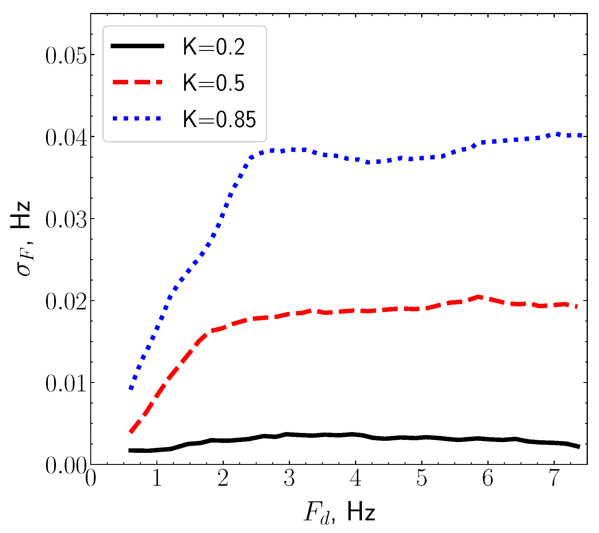
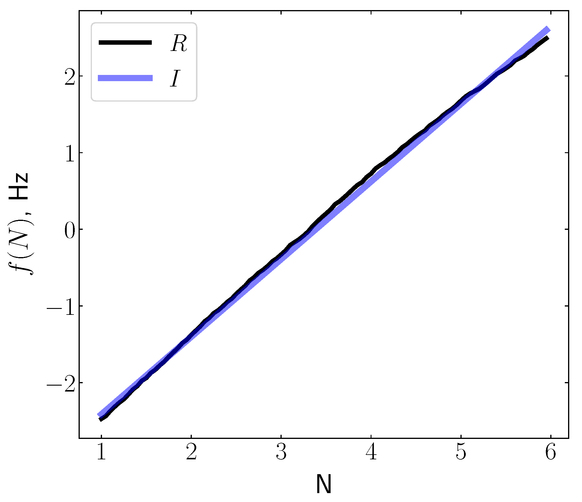
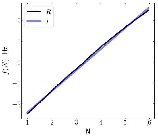
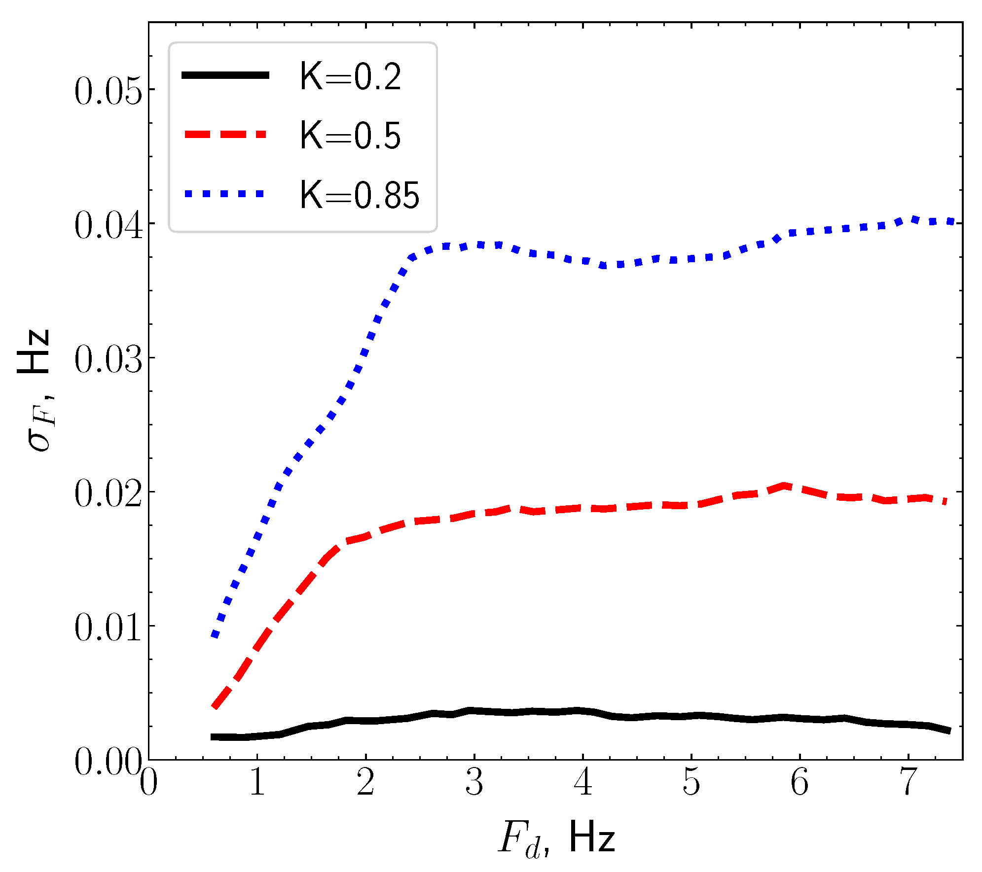
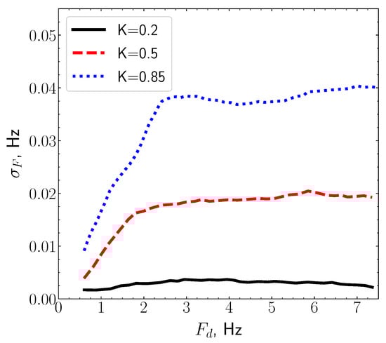
2.2. Measuring Doppler Frequencies in Multipath Conditions
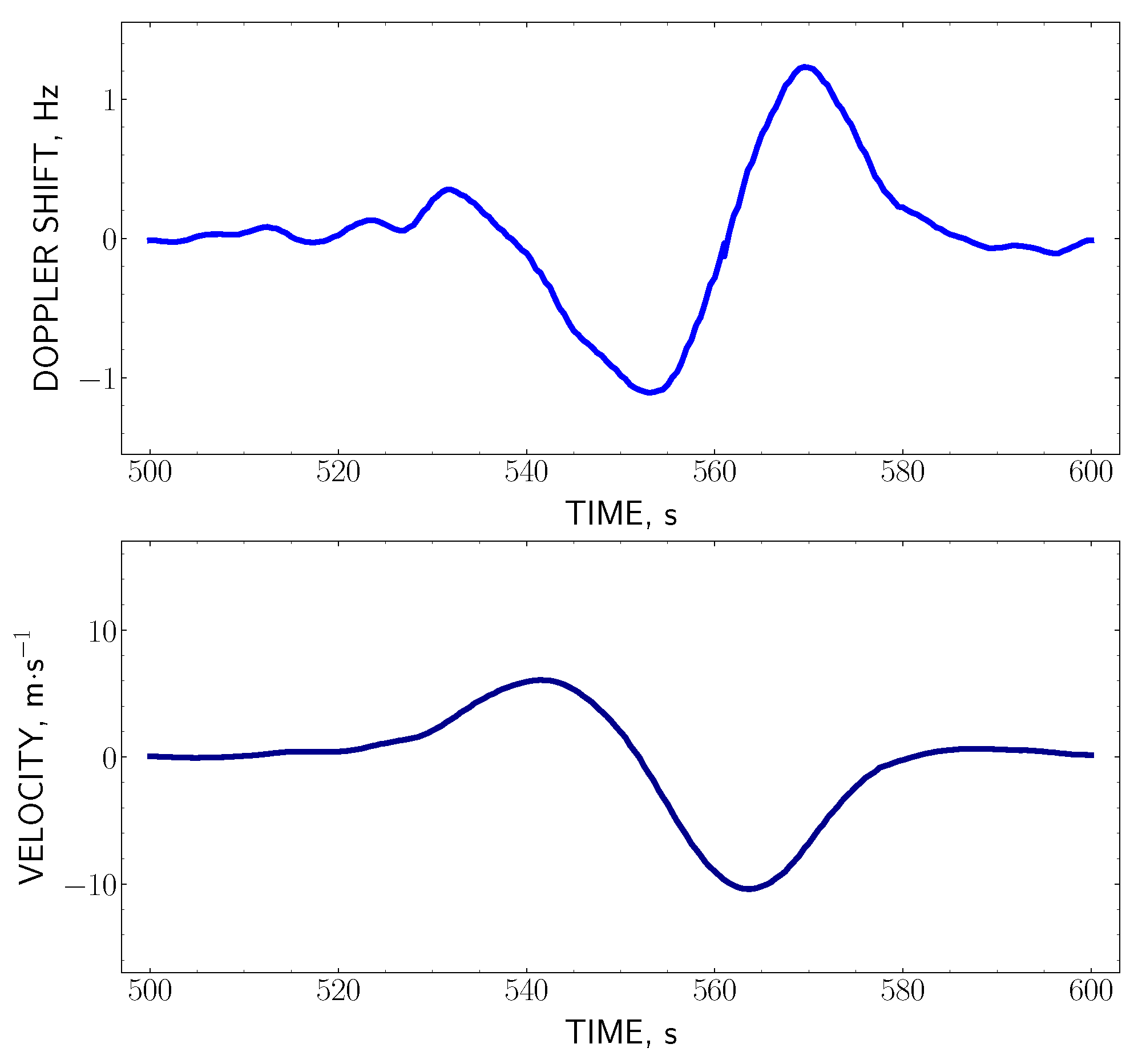
2.3. Registration of Short-Term Ionospheric Bursts in the Records of Doppler Frequency
3. Response of the Ionosphere in the Doppler Frequency Shift to Disturbances of Seismogenic Origin
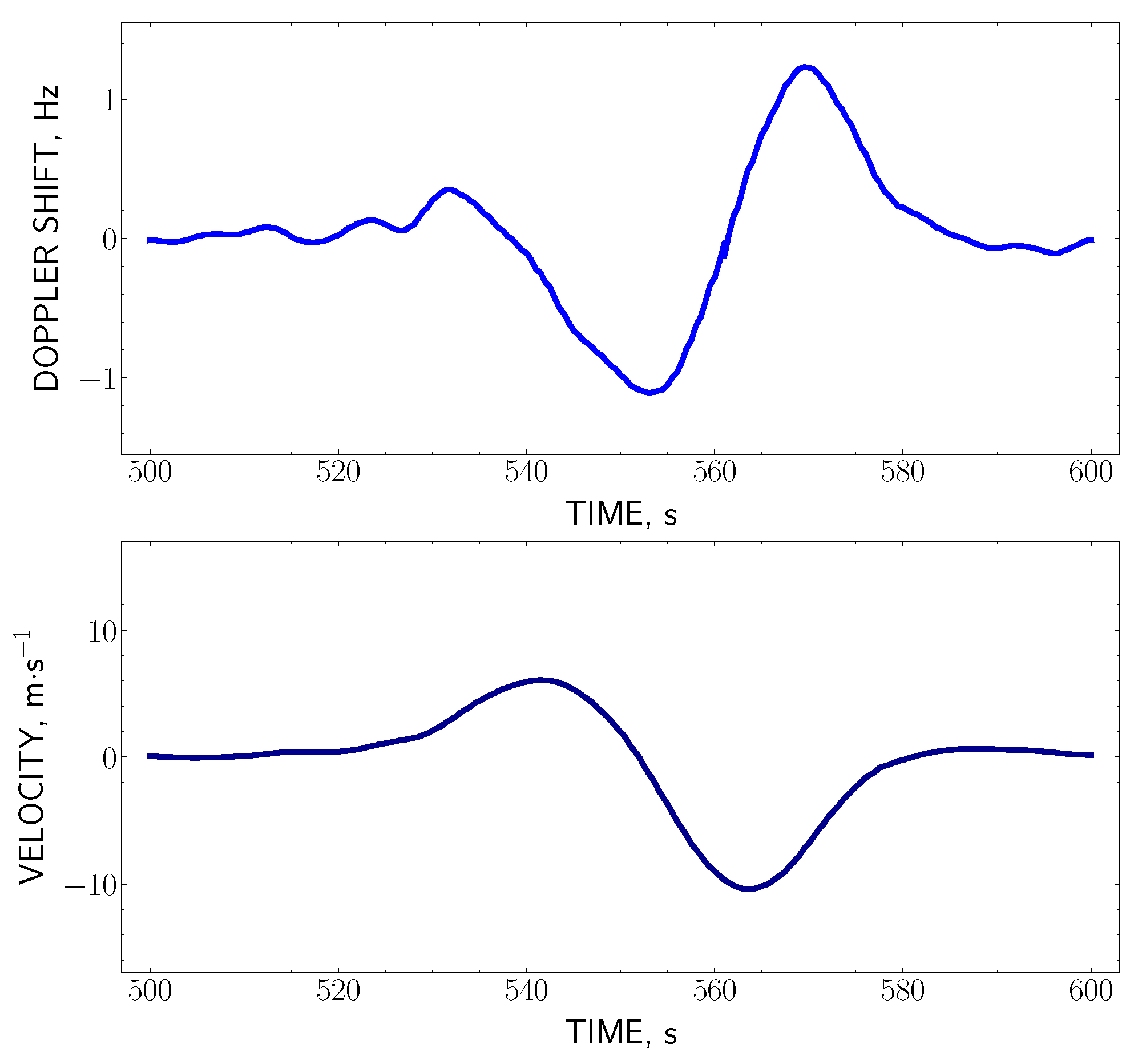
3.1. The Ionospheric Response in the Doppler Frequency Shift to the M7.8 Earthquake in Nepal on 25 April 2015
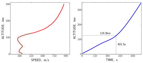
3.1.1. Determination of the Arrival Time of the Rayleigh Wave to the Sub-Ionospheric Point and the Reflection Height of the Sounding Radio Wave
3.1.2. The Propagation Time of Infrasonic Waves to the Reflection Point of the Sounding Radio Wave
4. The Doppler Observations of Pre-Seismic Disturbances in the Ionosphere before the M7.8 Earthquakes
Short-Term Doppler Bursts before and during the M7.8 Earthquake in Nepal on 25 April 2015
5. The Lithosphere-Atmosphere-Ionosphere Coupling
5.1. Lithosphere-Atmosphere-Ionosphere Coupling on Example of the M4.2 Earthquake on 30 December 2017
5.2. Lithosphere-Atmosphere-Ionosphere Coupling on Example of Underground Nuclear Explosion
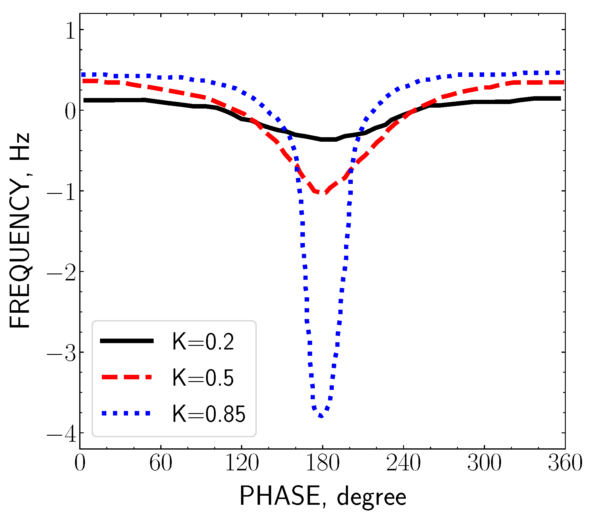
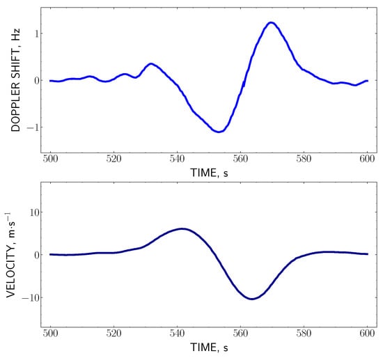
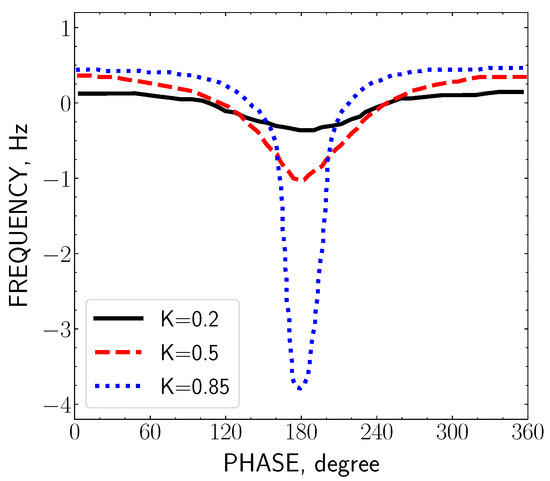
6. A Simple Formula for Estimating the Profile of an Acoustic Pulse Velocity by the Doppler Shift of the Frequency of Sounding Radio Wave
7. Conclusions
- Application of an SDR receiver using the digital technology of Software-Defined Radio in the Doppler installation ensured the high characteristics of the radio receiving tract.
- The use of the PLL system permitted to carry out the continuous measurement of Doppler frequency and to measure the Doppler frequency shift of larger-amplitude beam under multipath conditions; this is an evident advantage of the considered method.
- With an optimal choice of the PLL hold band, it was achieved an accuracy of ⩽0.01 Hz in the measurement of Doppler frequency shift, which is 1.5–2 orders of magnitude below the background variations of Doppler frequency in the F-region of the ionosphere.
- A modification of the Doppler installation was made for the registration of short-term ionization bursts in the ionosphere. For this purpose, two additional blocks were included into the functional scheme of the Doppler installation: the high-pass filter and DC amplifier, a separate channel of signal digitization was organized, and a special program was developed for operation of the data obtained.
- The co-seismic effects, which arose as a result of the penetration into the ionosphere of the acoustic waves caused by propagation of Rayleigh wave, were detected by the Doppler ionosonde at a distance of 1732 km from the epicenter of Nepal earthquake, and at 1591 km from the epicenter of the earthquake in Turkey.
- Pre-seismic effects, as noticeable increase in the intensity of Doppler bursts reflecting the disturbance state of the ionosphere, were registered one day before the earthquake in Nepal, as well as 90 min prior to the main shock. The intensity of Doppler bursts had a constant rising trend, and its maximum was achieved 40 min after the earthquake.
- A pre-seismic effect in the ionosphere, as noticeable increase of the Doppler frequency shift, was detected in the records of Doppler frequency 8 and 3 days before the earthquake in Turkey, and the maximum value of Doppler frequency was achieved on the day of the earthquake.
- A channel of geophysical interaction in the system of lithosphere-atmosphere-ionosphere coupling was traced, when 7 days before a M4.2 earthquake the disturbances in the ionosphere were detected simultaneously with an intensity increase of the flux of gamma-rays both in the borehole, under the surface of the ground, and in the ground-level atmosphere, which resulted in the ionization of the ground-level atmosphere.
- The concept of lithosphere-atmosphere-ionosphere coupling, where the key role is assigned to the ionization of the atmospheric boundary layer, found confirmation in an retrospective analysis of the records of Doppler frequency shift of ionospheric signal made during the underground nuclear explosions at the Semipalatinsk test site in the late 1980s. It was established, that after nuclear explosion the Doppler ionosonde registered first the distinct penetration signature of an acoustic wave into the ionosphere, then a disturbance in the ionosphere coinciding with the rise of radioactivity in the atmospheric boundary layer.
- A simple formula for reconstructing the velocity profile of an acoustic pulse from Dopplerogram was obtained, which depends on only two parameters, one of which has the dimension of length, and the other the dimension of time. The article presents the reconstructed profiles of the acoustic pulses from the two underground nuclear explosions, on 17 December 1988 and 19 October 1989, which have reached the reflection points of sounding radio wave in the ionosphere.
Author Contributions
Funding
Data Availability Statement
Conflicts of Interest
References
- Watts, J.M.; Davies, K. Rapid frequency analysis of fading radio signals. J. Geophys. Res. 1960, 65, 2295–2301. [Google Scholar] [CrossRef]
- Davies, K.; Watts, J.M.; Zacharisen, D.H. A study of F2-layer effects as observed with a Doppler technique. J. Geophys. Res. 1962, 65, 601–609. [Google Scholar] [CrossRef]
- Davies, K.; Baker, D. Ionospheric effects observed around the time of the Alaskan earthquake of March 28, 1964. J. Geophys. Res. 1965, 70, 2251–2253. [Google Scholar] [CrossRef]
- Afraimovich, E.L. Interference Methods of Radio Sounding of the Ionosphere; Nauka: Moscow, Russia, 1982; p. 198. (In Russian) [Google Scholar]
- Blanc, E. Observations in the upper atmosphere of infrasonic waves from natural or artificial sources: A summary. Ann. Geophys. 1985, 3, 673–688. [Google Scholar]
- Mikhailov, A.V. The geomagnetic control concept of the F2-layer parameter long -term trends. Phys. Chem. Earth 2002, 27, 595–606. [Google Scholar] [CrossRef]
- Buonsanto, M.J. Ionospheric storms—A Review. Space Sci. Rev. 1999, 88, 563–601. [Google Scholar] [CrossRef]
- Laštovička, J. Lower ionosphere response to external forcing: A brief review. Adv. Space Res. 2009, 43, 1–14. [Google Scholar] [CrossRef]
- Danilov, A.D. Ionospheric F-region response to geomagnetic disturbances (Review). Adv. Space Res. 2013, 52, 343–366. [Google Scholar] [CrossRef]
- Astafyeva, E. Ionospheric detection of natural hazards. Rev. Geophys. 2019, 57, 1265–1288. [Google Scholar] [CrossRef]
- Danilov, A.D.; Konstantinova, A.V. Long-term variations of the parameters of the middle and upper atmosphere and ionosphere (review). Geom. Aeron. 2020, 60, 397–420. [Google Scholar] [CrossRef]
- Laštovička, J. Long-term changes in ionospheric climate in terms of f0F2. Atmosphere 2022, 13, 110. [Google Scholar] [CrossRef]
- Pokhotelov, O.A.; Parrot, M.; Fedorov, E.N.; Pilipenko, V.A.; Surkov, V.V.; Gladychev, V.A. Response of the ionosphere to natural and man-made acoustic sources. Ann. Geophys. 1995, 13, 1197–1210. [Google Scholar] [CrossRef]
- Artru, J.; Farges, T.; Lognonne, P. Acoustic waves generated from seismic surface waves: Propagation properties determined from Doppler sounding observations and normal-mode modelling. J. Int. 2004, 158, 1067–1077. [Google Scholar] [CrossRef]
- Krasnov, V.M.; Drobzheva, Y.V.; Laštovička, J. Recent advances and difficulties of infrasonic wave investigation in the ionosphere. Surv. Geophys. 2006, 27, 169–209. [Google Scholar] [CrossRef]
- Petrova, I.R.; Bochkarev, V.V.; Teplov, V.Y.; Sherstyukov, O.N. Response of the ionosphere to natural and man-made acoustic sources. Adv. Space Res. 2007, 40, 825–834. [Google Scholar] [CrossRef]
- Chum, J.; Hruška, F.; Zedník, J.; Laštovička, J. Ionospheric disturbances (infrasound waves) over the Czech Republic exited by the 2011 Tohoku earthquake. J. Geophys. Res. 2012, 117, A08319. [Google Scholar] [CrossRef]
- Laštovička, J.; Chum, J. A review of results of the international ionospheric Doppler sounder network. Adv. Space Res. 2017, 60, 1629–1643. [Google Scholar] [CrossRef]
- Krasnov, V.M. Method of selecting one-beam communication sessions. Radio Eng. Electron. 1976, XXI, 600–602. [Google Scholar]
- Drobzhev, V.I.; Krasnov, V.M.; Salikhov, N.M. Temporal variations of ionospheric waves in the D- and F-regions. J. Atmos. Terr. Phys. 1979, 41, 1011–1013. [Google Scholar] [CrossRef]
- Salikhov, N.M. Response of the Ionosphere to Acoustic Sources of Natural and Artificial Origin. Abstract Diss. Candidate of Physics and Mathematics Sciences; Tomsk State University: Tomsk, Russia, 1985; 17p. (In Russian) [Google Scholar]
- Alperovich, L.S.; Afraimovich, E.L.; Vugmeister, V.O.; Gokhberg, I.B.; Drobzhev, V.I.; Erushchenkov, A.I.; Ivanov, E.A.; Kalikhman, A.D.; Kudryavtsev, V.P.; Kulichkov, S.N.; et al. Acoustic wave explosion. Phys. Solid Earth 1985, 1, 32–42. (In Russian) [Google Scholar]
- Alebastrov, V.A.; Bezruchenko, L.I.; Belenky, M.I.; Borisov, B.B.; Drobzhev, V.I.; Kaliev, M.Z.; Kiselev, V.F.; Krasnov, V.M.; Liadze, Z.L.; Litvinov, Y.G.; et al. Ionospheric response of disturbances initiated by an industrial explosion. In Ionospheric Researches; Nauka: Moscow, Russia, 1986; pp. 61–68. (In Russian) [Google Scholar]
- Drobzhev, V.I.; Zheleznyakov, E.V.; Idrisov, I.K.; Kaliev, M.Z.; Kazakov, V.V.; Krasnov, V.M.; Pelenitsyn, G.M.; Savel’ev, V.L.; Salikhov, N.M.; Shingarkin, A.D. Ionospheric effects of the acoustic wave above the epicenter of an industrial explosion. Radiophys. Quant. Electr. 1987, 30, 1047–1051. [Google Scholar] [CrossRef]
- Salikhov, N.; Shepetov, A.; Pak, G.; Nurakynov, S.; Ryabov, V.; Saduyev, N.; Sadykov, T.; Zhantayev, Z.; Zhukov, V. Monitoring of gamma radiation prior to earthquakes in a study of lithosphere-atmosphere-ionosphere coupling in Northern Tien Shan. Atmosphere 2022, 13, 1667. [Google Scholar] [CrossRef]
- Salikhov, N.; Shepetov, A.; Pak, G.; Nurakynov, S.; Kaldybayev, A.; Ryabov, V.; Zhukov, V. Investigation of the pre- and co-seismic ionospheric effects from the 6 February 2023 M7.8 Turkey earthquake by a Doppler ionosonde. Atmosphere 2023, 14, 1483. [Google Scholar] [CrossRef]
- Salikhov, N.; Shepetov, A.; Pak, G.; Saveliev, V.; Nurakynov, S.; Ryabov, V.; Zhukov, V. Disturbances of Doppler frequency shift of ionospheric signal and of telluric current caused by atmospheric waves from explosive eruption of Hunga Tonga volcano on January 15, 2022. Atmosphere 2023, 14, 245. [Google Scholar] [CrossRef]
- Salikhov, N.M.; Pak, G.D. Ionospheric effects of solar flares and earthquake according to Doppler frequency shift on an inclined radio path. Bull. Nat. Acad. Sci. Kazakhstan Repub. 2020, 331, 108–115. [Google Scholar] [CrossRef]
- Salikhov, N.M.; Pak, G.D.; Kryakunova, O.N.; Milyutin, V.I.; Mayevskaya, V.I.; Nikolayevskiy, N.F.; Tsepakina, I.L. Effects of launch vehicles from “Baikonur” and “Vostochny” spaceports on the surface atmosphere and ionosphere and its ecological significance. The Bulletin of the National Nuclear Center of the Republic of Kazakhstan 2016, 2, 135–145. (In Russian) [Google Scholar]
- BBC Frequencies and Sites. Available online: https://www.short-wave.info (accessed on 1 March 2024).
- SDR-Radio.com. Available online: https://www.sdr-radio.com (accessed on 1 March 2024).
- SDRplay.com. Available online: https://www.sdrplay.com/ (accessed on 1 March 2024).
- Salikhov, N.M.; Somsikov, V.M. The program- and hardware complex for registration of the Doppler frequency shift of ionosphere radio-signal over earthquake epicenters. Bull. Nat. Acad. Sci. Kazakhstan Repub. 2014, 296, 115–121. (In Russian) [Google Scholar]
- Popov, A.N. Mathematical Analysis of Beats; Gosenergoizdat: Moscow, Russia, 1956. (In Russian) [Google Scholar]
- Alpert, Y.L. Propagation of Electromagnetic Waves and the Ionosphere, 2nd ed.; Nauka: Moscow, Russia, 1972; p. 564. (In Russian) [Google Scholar]
- Chum, J.; Liu, J.Y.; Laštovička, J.; Fišer, J.; Mošna, Z.; Baše, J.; Sun, Y.Y. Ionospheric signatures of the April 25, 2015 Nepal earthquake and the relative role of compression and advection for Doppler sounding of infrasound in the ionosphere. Earth Planets Space 2016, 68, 24. [Google Scholar] [CrossRef]
- Earthquake Hazards Program. Available online: https://earthquake.usgs.gov/earthquakes (accessed on 1 April 2024).
- Dobrovolsky, I.P.; Zubkov, S.I.; Miachkin, V.I. Estimation of the size of earthquake preparation zones. Pure Appl. Geophys. 1979, 117, 1025–1044. [Google Scholar] [CrossRef]
- Kazakhstan National Data Center. Available online: https://www.kndc.kz (accessed on 1 April 2024).
- Community Coordinated Modeling Center. Available online: https://ccmc.gsfc.nasa.gov (accessed on 1 April 2024).
- Laboratory of X-ray Astronomy of the Sun. Available online: https://tesis.xras.ru/en/ (accessed on 1 April 2024).
- World Data Center for Geomagnetism, Kyoto. Available online: https://wdc.kugi.kyoto-u.ac.jp (accessed on 1 April 2024).
- Krasnov, V.M.; Drobzheva, Y.V. Nonlinear acoustics in the in homogeneous atmosphere within the limits of analytical solutions. In The Printery KROM; KROM: St. Petersburg, Russia, 2018; p. 172. [Google Scholar]
- Krasnov, V.M.; Kuleshov, Y.V. Variation of infrasonic signal spectrum during wave propagation from Earth’s surface to ionospheric altitudes. Acoust. Phys. 2014, 60, 19–28. [Google Scholar] [CrossRef]
- Liu, J.; Zhang, X.; Wu, W.; Chen, C.; Wang, M.; Yang, M.; Guo, Y.; Wang, J. The seismo-ionospheric disturbances before the 9 June 2022 Maerkang Ms6.0 earthquake swarm. Atmosphere 2022, 13, 1745. [Google Scholar] [CrossRef]
- Zhang, X.; Chen, C.H. Lithosphere–atmosphere–ionosphere coupling processes for pre-, co-, and post-earthquakes. Atmosphere 2023, 14, 4. [Google Scholar] [CrossRef]
- Oyama, K.I.; Devi, M.; Ryu, K.; Chen, C.H.; Liu, J.Y.; Liu, H.; Bankov, L.; Kodama, T. Modifications of the ionosphere prior to large earthquakes: Report from the Ionosphere Precursor Study Group. Geosci. Lett. 2016, 3, 6. [Google Scholar] [CrossRef]
- Conti, L.; Picozza, P.; Sotgiu, A. A critical review of ground based observations of earthquake precursors. Front. Earth Sci. 2021, 9, 676766. [Google Scholar] [CrossRef]
- Picozza, P.; Conti, L.; Sotgiu, A. Looking for earthquake precursors from space: A critical review. Front. Earth Sci. 2021, 9, 676775. [Google Scholar] [CrossRef]
- Mukashev, K.M.; Sadykov, T.K.; Ryabov, V.A.; Shepetov, A.L.; Khachikyan, G.Y.; Salikhov, N.M.; Muradov, A.D.; Novolodskaya, O.A.; Zhukov, V.V.; Argynova, A.K. Investigation of acoustic signals correlated with the flow of cosmic ray muons in connection with seismic activity of Northern Tien Shan. Acta Geophys. 2019, 67, 1241–1251. [Google Scholar] [CrossRef]
- Pulinets, S.; Davidenko, D. Ionospheric precursors of earthquakes and Global Electric Circuit. Adv. Space Res. 2014, 53, 709–723. [Google Scholar] [CrossRef]
- Pulinets, S.A.; Ouzounov, D.P.; Karelin, A.V.; Davidenko, D.V. Physical bases of the generation of short-term earthquake precursors: A complex model of ionization-induced geophysical processes in the lithosphere-atmosphere-ionosphere-magnetosphere system. Geomagn. Aeron. 2015, 55, 521–538. [Google Scholar] [CrossRef]
- Krasnov, V.M. Remote monitoring of nuclear explosions during ratio sounding of ionosphere over explosion site: Report. In Proceedings of the 16th National Radio Science Conference, NRSC’99, Cairo, Egypt, 30 May–1 June 1999; pp. INV2/1–INV2/7. [Google Scholar] [CrossRef]
- Mikhailov, V.N. (Ed.) The radioecological situation in the areas of underground nuclear tests. In Nuclear Tests in the Arctic; Institute for Strategic Stability (Rosatom): Moscow, Russia, 2004; Volume 2, Chapter 2.5. [Google Scholar]
- Logachev, V.A. (Ed.) Semipalatinsk Test Site: Ensuring the General and Radiation Safety of Nuclear Tests; IGEM RAS: Moscow, Russia, 1997; p. 347. (In Russian) [Google Scholar]
- Smagulov, S.G. Signs of Fate. Memoirs of a Nuclear Tester; RFNC-VNIIEF: Sarov, Russia, 2012; p. 212. (In Russian) [Google Scholar]
- Pulinets, S.A. Physical bases of the short-term forecast of earthquakes. Astron. Astroph. Trans. 2024, 34, 65–84. [Google Scholar] [CrossRef]
- Ginzburg, V.L. The Propagation of Electromagnetic Waves in Plasmas; Pergamon Press: Oxford, UK, 1964. [Google Scholar]





















| Transmitter Point | Geographic Coordinates | Length of the Radio Path, km | Frequency, kHz | Power of the Transmitter, kW |
|---|---|---|---|---|
| Kuwait | 29.51306° N, 47.67306° E | 3010 | 5860 | 250 |
| Urumqi (China) | 44.15944° N, 86.89917° E | 808 | 5960/9560 | 100 |
| Dushanbe-orzu (Tajikistan) | 37.53778° N, 68.79389° E | 908 | 7245 | 100 |
| Beijing (China) | 39.74750° N, 116.81361° E | 3326 | 7210/7215 | 500 |
| Kashi-Saibagh (China) | 39.36444° N, 75.71611° E | 423 | 7205 | 100 |
| Kujang (DPRK) | 40.07833° N, 126.10861° E | 4056 | 7570 | 200 |
| Institute of Ionosphere, Almaty (Kazakhstan) | 43.17594° N, 76.95342° E | 13.2 | 2963/5121 | 0.3 |
| Point | Geographic Coordinates | Epicenter Distance, km | Arrival Time of the Rayleigh Wave, s | The Rayleigh Wave Propagation Speed, km/s |
|---|---|---|---|---|
| KNDC (Almaty) | 43.21710° N, 76.96710° E | 1796 | 642 | 2.797 |
| MAKZ (Makanchi) | 46.80800° N, 81.97700° E | 2069 | 752 | 2.742 |
| MK31 (Makanchi) | 46.79370° N, 82.29040° E | 2066 | 750 | 2.754 |
| KKAR (Karatau) | 43.10340° N, 70.51150° E | 2087 | 774 | 2.706 |
| sub-ionospheric point | 43.67529° N, 81.72963° E | 1732 | 630.5 1 | 2.747 1 |
Disclaimer/Publisher’s Note: The statements, opinions and data contained in all publications are solely those of the individual author(s) and contributor(s) and not of MDPI and/or the editor(s). MDPI and/or the editor(s) disclaim responsibility for any injury to people or property resulting from any ideas, methods, instructions or products referred to in the content. |
© 2024 by the authors. Licensee MDPI, Basel, Switzerland. This article is an open access article distributed under the terms and conditions of the Creative Commons Attribution (CC BY) license (https://creativecommons.org/licenses/by/4.0/).
Share and Cite
Salikhov, N.; Shepetov, A.; Pak, G.; Saveliev, V.; Nurakynov, S.; Ryabov, V.; Zhukov, V. A PLL-Based Doppler Method Using an SDR-Receiver for Investigation of Seismogenic and Man-Made Disturbances in the Ionosphere. Geosciences 2024, 14, 192. https://doi.org/10.3390/geosciences14070192
Salikhov N, Shepetov A, Pak G, Saveliev V, Nurakynov S, Ryabov V, Zhukov V. A PLL-Based Doppler Method Using an SDR-Receiver for Investigation of Seismogenic and Man-Made Disturbances in the Ionosphere. Geosciences. 2024; 14(7):192. https://doi.org/10.3390/geosciences14070192
Chicago/Turabian StyleSalikhov, Nazyf, Alexander Shepetov, Galina Pak, Vladimir Saveliev, Serik Nurakynov, Vladimir Ryabov, and Valery Zhukov. 2024. "A PLL-Based Doppler Method Using an SDR-Receiver for Investigation of Seismogenic and Man-Made Disturbances in the Ionosphere" Geosciences 14, no. 7: 192. https://doi.org/10.3390/geosciences14070192
APA StyleSalikhov, N., Shepetov, A., Pak, G., Saveliev, V., Nurakynov, S., Ryabov, V., & Zhukov, V. (2024). A PLL-Based Doppler Method Using an SDR-Receiver for Investigation of Seismogenic and Man-Made Disturbances in the Ionosphere. Geosciences, 14(7), 192. https://doi.org/10.3390/geosciences14070192

