Sign in to use this feature.

Years

Between: -

Subjects

remove_circle_outline
remove_circle_outline
remove_circle_outline

Journals

Article Types

Countries / Regions

Search Results (8)

Search Parameters:
Keywords = true-single-phase-clock (TSPC)

Order results
Result details
Results per page
Select all
Export citation of selected articles as:
31 pages, 2302 KB  
Review
Low-Power Silicon-Based Frequency Dividers: An Overview
by Alessandro Badiali and Mattia Borgarino
Electronics 2025, 14(4), 652; https://doi.org/10.3390/electronics14040652 - 8 Feb 2025
Cited by 2 | Viewed by 5901
Abstract
Frequency divider circuits divide the frequency of an input signal by a specified ratio. They are critical components in analog, digital, and mixed-signal microelectronics. In power-constrained environments, such as cryogenic electronics or implanted biomedical devices, minimizing power consumption is crucial. This paper reviews [...] Read more.
Frequency divider circuits divide the frequency of an input signal by a specified ratio. They are critical components in analog, digital, and mixed-signal microelectronics. In power-constrained environments, such as cryogenic electronics or implanted biomedical devices, minimizing power consumption is crucial. This paper reviews operational principles, benefits, trade-offs, and circuit solutions of three main typologies of frequency divider: Current Mode Logic (CML), Injection-Locking (IL), and True Single-Phase Clock (TSPC). Distinct trade-offs between operation speed, power efficiency, complexity, and integration make each of them suitable for specific applications. Nevertheless, hybrid circuit solutions combining different typologies could potentially balance performance and energy efficiency. This paper thus also reports and discusses examples of hybrid frequency dividers. Examples of frequency dividers implemented in emerging technologies, such as the FinFETs CMOS, are addressed, as well. The purpose of this paper is to guide designers in selecting frequency divider solutions that best meet the design-specific requirements. Full article
(This article belongs to the Special Issue Feature Review Papers in Electronics)
Show Figures

Figure 1

14 pages, 1832 KB  
Article
An Extended Range Divider Technique for Multi-Band PLL
by Rizwan Shaik Peerla, Ashudeb Dutta and Bibhu Datta Sahoo
J. Low Power Electron. Appl. 2023, 13(3), 43; https://doi.org/10.3390/jlpea13030043 - 5 Jul 2023
Cited by 3 | Viewed by 3461
Abstract
This paper presents a multiplexer-based extended range multi-modulus divider (ER-MMD) technique for multi-band phase locked loop (PLL). The architecture maintains a modular structure by using conventional 2/3 divider cells and a multiplexer without adding any extra logic circuitry. The area and [...] Read more.
This paper presents a multiplexer-based extended range multi-modulus divider (ER-MMD) technique for multi-band phase locked loop (PLL). The architecture maintains a modular structure by using conventional 2/3 divider cells and a multiplexer without adding any extra logic circuitry. The area and power overhead is minimal. The 2/3 divider cells are designed using true single phase clock (TSPC) logic for ER-MMD to operate in the sub-10 GHz range. A division range of 2 to 511 is achieved using this logic. The ER-MMD operates at a maximum frequency of 6 GHz with a worst-case current of 625 μA when powered with a 1 V supply. A dual voltage controlled oscillator (VCO), L5/S band PLL for Indian Regional Navigation Satellite System (IRNSS) application is designed, which incorporates an ER-MMD based on the proposed approach as a proof of concept. This technique achieves the best power efficiency of 12 GHz/mW, among the state-of-the-art ER-MMD designs. Full article
Show Figures

Graphical abstract

16 pages, 1821 KB  
Communication
A Cryogenic 8-Bit 32 MS/s SAR ADC Operating down to 4.2 K
by Yajie Huang, Chao Luo and Guoping Guo
Electronics 2023, 12(6), 1420; https://doi.org/10.3390/electronics12061420 - 16 Mar 2023
Cited by 6 | Viewed by 3676
Abstract
This paper presents a cryogenic 8-bit 32 MS/s successive approximation register (SAR) analog-to-digital converter (ADC) which operates down to 4.2 K. This work uses a modified liquid helium temperature (LHT) SMIC 0.18 μm CMOS technology to support the post-layout simulation. The proposed architecture [...] Read more.
This paper presents a cryogenic 8-bit 32 MS/s successive approximation register (SAR) analog-to-digital converter (ADC) which operates down to 4.2 K. This work uses a modified liquid helium temperature (LHT) SMIC 0.18 μm CMOS technology to support the post-layout simulation. The proposed architecture adopts an offset-promoted dynamic comparator, waveform shaping circuit and true single-phase clock (TSPC) based sar logic circuit to achieve high realizing frequency and low power dissipation. At 1.8-V supply, 1.7 V input amplitude and 32 MS/s sampling frequency, the ADC achieves a power consumption of 2.4 mW and a signal-to-noise and distortion ratio (SNDR) of 47.7 dB, obtaining a figure of merit (FOM) of 378 fJ/conversion-step. The layout area of the ADC is about 0.253 mm2. Full article
(This article belongs to the Topic Quantum Information and Quantum Computing)
Show Figures

Figure 1

17 pages, 11416 KB  
Article
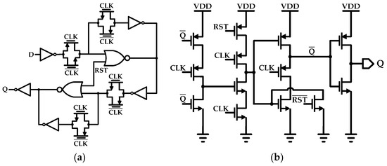
A Novel Radiation-Hardened CCDM-TSPC Compared with Seven Well-Known RHBD Flip-Flops in 180 nm CMOS Process
by Shixin Wang, Lixin Wang, Yue Wang, Min Guo and Yuanzhe Li
Electronics 2022, 11(19), 3098; https://doi.org/10.3390/electronics11193098 - 28 Sep 2022
Cited by 2 | Viewed by 3973
Abstract
Numerous radiation-hardened-by-design (RHBD) flip-flops have been developed to increase the dependability of digital chips for space applications over the past two decades. In this paper, the radiation immunity and performance of seven well-known RHBD flip-flops are discussed. A novel cross-connected dual modular redundant [...] Read more.
Numerous radiation-hardened-by-design (RHBD) flip-flops have been developed to increase the dependability of digital chips for space applications over the past two decades. In this paper, the radiation immunity and performance of seven well-known RHBD flip-flops are discussed. A novel cross-connected dual modular redundant true single-phase clock (TSPC) D flip-flop (CCDM-TSPC) is proposed. The presented CCDM-TSPC replaces the typical master-slave D flip-flop (MS-DFF) with the fundamental TSPC structure to shorten the circuit’s propagation time. All sensitive points in the circuit are radiation-hardened by using means of cross-connection. The simulation results of the SPECTRE tool show that CCDM-TSPC is completely immune to single-event upsets (SEUs). CCDM-TSPC reduces the C-Q delay by 75% and the layout area by 85% compared with the traditional triple modular redundancy D flip-flop (TMR-DFF). Full article
(This article belongs to the Section Semiconductor Devices)
Show Figures

Figure 1

12 pages, 2809 KB  
Article
A 4.1 GHz–9.2 GHz Programmable Frequency Divider for Ka Band PLL Frequency Synthesizer
by Yunrui Zhao, Zhiming Chen, Zicheng Liu, Xiaoran Li and Xinghua Wang
Electronics 2020, 9(11), 1773; https://doi.org/10.3390/electronics9111773 - 26 Oct 2020
Cited by 3 | Viewed by 5999
Abstract
High speed divider is highly desired in the millimeter wave (mmW) frequency synthesizer design. A high operating frequency, low power consumption 90-nm CMOS programmable pulse swallow multi-modulus-divider is presented in this paper. High speed true-single-phase-clock D-flip-flop (TSPC DFF) is used in the counter [...] Read more.
High speed divider is highly desired in the millimeter wave (mmW) frequency synthesizer design. A high operating frequency, low power consumption 90-nm CMOS programmable pulse swallow multi-modulus-divider is presented in this paper. High speed true-single-phase-clock D-flip-flop (TSPC DFF) is used in the counter in order to obtain a high operating frequency. It can operate at a frequency range from 4.1 GHz to 9.2 GHz, with a division ratio of 101–164. It has a power efficiency of 3.1 GHz/mW, and it can be used to provide a high quality reference frequency in the mmW phase-locked loop. Full article
(This article belongs to the Section Circuit and Signal Processing)
Show Figures

Figure 1

10 pages, 3448 KB  
Article
High-Speed Wide-Range True-Single-Phase-Clock CMOS Dual Modulus Prescaler
by Xiaoran Li, Jian Gao, Zhiming Chen and Xinghua Wang
Electronics 2020, 9(5), 725; https://doi.org/10.3390/electronics9050725 - 28 Apr 2020
Cited by 3 | Viewed by 5134
Abstract
This manuscript presents two novel low-power high-speed true-single-phase-clock (TSPC) prescalers with division ratios of 2/3 and 4/5, respectively, in a standard 90-nm CMOS technology. The logic gates incorporated between the D-flip-flops (DFFs) of a conventional 2/3 prescaler are modified to reduce the propagation [...] Read more.
This manuscript presents two novel low-power high-speed true-single-phase-clock (TSPC) prescalers with division ratios of 2/3 and 4/5, respectively, in a standard 90-nm CMOS technology. The logic gates incorporated between the D-flip-flops (DFFs) of a conventional 2/3 prescaler are modified to reduce the propagation delay and hence increase the maximum operating frequency. The measurement results show that the proposed divide-by-2/3 and divide-by-4/5 prescalers can operate up to 17 GHz and 15.3 GHz, respectively, which increase by 5.4 GHz and 4.3 GHz compared with conventional TSPC prescalers. The power of the proposed divide-by-2/3 prescaler is 0.67 mW and 0.92 mW, and 0.87 mW and 1.06 mW for the proposed divide-by-4/5 prescaler. The chip occupies an area of 20 × 35 μm2 and 20 × 50 μm2 for the proposed divide-by-2/3 and divide-by-4/5 prescalers. Full article
(This article belongs to the Special Issue Microwave Integrated Circuits Design and Application)
Show Figures

Figure 1

10 pages, 4312 KB  
Article
A High-Speed Low-Power Divide-by-3/4 Prescaler using E-TSPC Logic DFFs
by Tianchen Shen, Jiabing Liu, Chunyi Song and Zhiwei Xu
Electronics 2019, 8(5), 589; https://doi.org/10.3390/electronics8050589 - 27 May 2019
Cited by 3 | Viewed by 7005
Abstract
A high-speed, low-power divide-by-3/4 prescaler based on an extended true single-phase clock D-flip flop (E-TSPC DFF) is presented. We added two more transistors and a mode control signal to the conventional E-TSPC based divide-by-4 divider to achieve the function of the divide-by-3/4 dual [...] Read more.
A high-speed, low-power divide-by-3/4 prescaler based on an extended true single-phase clock D-flip flop (E-TSPC DFF) is presented. We added two more transistors and a mode control signal to the conventional E-TSPC based divide-by-4 divider to achieve the function of the divide-by-3/4 dual modulus frequency divider. The designed divide-by-3/4 achieved higher speed and lower power operation with mode control compared with the conventional ones. The prescaler was comprised of sixteen transistors and integrates an inverter in the second DFF to provide output directly. The power consumption was minimized due to the reduced number of stages and transistors. In addition, the prescaler operating speed was also improved due to a reduced critical path. We compared the simulation results with conventional E-TSPC based divide-by-3/4 dividers in the same process, where the figure-of-merit (FoM) of the proposed divider was 17.4–75.5% better than conventional ones. We have also fabricated the prescaler in a 40 nm complementary metal oxide semiconductor (CMOS) process. The measured highest operating frequency was 9 GHz with 0.303 mW power consumption under 1.35 V power supply, which agrees with the simulation well. The measurement results demonstrate that the proposed divider achieves high-speed and low-power operation. Full article
(This article belongs to the Special Issue Energy Efficient Circuit Design Techniques for Low Power Systems)
Show Figures

Figure 1

12 pages, 3604 KB  
Article
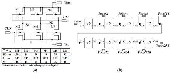
Design of High Frequency, Low Phase Noise LC Digitally Controlled Oscillator for 5G Intelligent Transport Systems
by Vytautas Macaitis and Romualdas Navickas
Electronics 2019, 8(1), 72; https://doi.org/10.3390/electronics8010072 - 8 Jan 2019
Cited by 8 | Viewed by 5096
Abstract
This paper presents the design, simulation, and measurements of a low power, low phase noise 10.25–11.78 GHz LC digitally controlled oscillator (LC DCO) with extended true single phase clock (E-TSPC) frequency divider in 130 nm complementary metal–oxide–semiconductor (CMOS) technology for 5G intelligent transport [...] Read more.
This paper presents the design, simulation, and measurements of a low power, low phase noise 10.25–11.78 GHz LC digitally controlled oscillator (LC DCO) with extended true single phase clock (E-TSPC) frequency divider in 130 nm complementary metal–oxide–semiconductor (CMOS) technology for 5G intelligent transport systems. The main goal of this work was to design the LC DCO using a mature and low-cost 130 nm CMOS technology. The designed integrated circuit (IC) consisted of two parts: the LC DCO frequency generation and division circuit and an independent frequency divider testing circuit. The proposed LC DCO consisted of the following main blocks: the high Q-factor inductor, switched-capacitors block, cross-coupled transistors, and the current control block. Inductors with switched-capacitors block formed an LC tank. The designed E-TSPC frequency divider consisted of eight blocks connected in a series; each block increased the division ratio by a factor of two. The frequency of the input signal was divided in the region from two to 256 times using the designed divider. The main parameters of the designed E-TSPC divider and the LC DCO measurements were given as follows: LC DCO achieved a wide tuning range from 10.25 GHz to 11.78 GHz (1.53 GHz, 15.28% bandwidth); phase noise at 1 MHz offset frequency from LC DCO lowest carrier frequency was −113.42 dBc/Hz; phase noise at 1 MHz offset frequency from LC DCO highest carrier frequency was −110.51 dBc/Hz; The average power consumption of the designed LC DCO core and E-TSPC divider were 10.02 mW and 97.52 mW, respectively; the figure of merit (FOM) and the extended FOMT values of the proposed LC DCO were −183.52 dBc/Hz and −187.20 dBc/Hz, respectively. These FOM and FOMT results were achieved due to very low phase noise (−113.52 dBc/Hz) and a wide frequency tuning range (15.28%). The total layout area including the pads was 1.5 mm × 1.5 mm, with the largest part of the layout occupied by the proposed LC DCO (193 µm × 311 µm). The largest part of the LC DCO was occupied by the inductor 184 µm × 184 µm. The manufactured chip was packed into a quad flat no-leads (QFN) 20 pads package. Full article
(This article belongs to the Section Circuit and Signal Processing)
Show Figures

Figure 1

Back to TopTop